Plant Physiol | DAP-seq和RNA-seq聯合助力揭示黃瓜皮色調控新機制
瀏覽次數:700 發布日期:2025-6-23
來源:本站 僅供參考,謝絕轉載,否則責任自負
研究背景
黃瓜不僅為全球十大蔬菜之一,也是中國重要的蔬菜作物之一,具有重要的經濟價值。果皮顏色是黃瓜品質性狀的重要標準,它能夠大大影響消費者的選擇,具有重要的商品價值。果皮的顏色主要取決于色素的含量和形成,其中葉綠素、類胡蘿卜素和類黃酮化合物等的含量是影響果皮顏色的主要因素。目前雖已鑒定出多個調控果皮顏色的基因,但其參與顏色調控的分子機制尚不明確。
文獻解讀
2025年6月,中國農業大學任華中/劉興旺團隊在Plant Physiology發表了題為“The transcription factor CsAPRR2 controls peel color by regulating the expression of SULFURTRANSFERASE14 in cucumber”的研究論文。本研究借助RNA-seq技術成功挖掘到控制黃瓜商品瓜皮色黃化的關鍵基因CsAPRR2,同時利用DAP-seq聯合RNA-seq分析解析了其在全基因組水平的DNA結合位點,揭示其調控黃瓜皮色的分子機制,為深入理解植物果實皮色形成的分子基礎提供了新的視角,同時也為利用基因編輯技術調控黃瓜果實外觀品質提供了重要的理論依據和實踐指導。
技術路線
研究結果
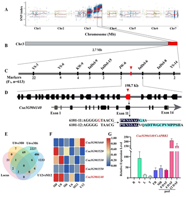
研究團隊通過多代自交培育出僅皮色不同的近等基因系6101-11(黃皮)和6101-12(綠皮)。表型分析顯示,兩者從開花當天起葉綠素含量出現顯著差異;電鏡觀察表明,6101-11因葉綠體發育異常導致葉綠素合成減少而呈黃色。遺傳分析證實黃皮為單基因隱性性狀,通過BSA-seq分析,在3號染色體末端定位到2.73Mb區間,再經Indel標記篩選將目標基因縮至198.7kb區域。結合RNA-seq分析,從3959個差異基因中篩選出5個候選基因,其中Csa3G904140(CsAPRR2)因單堿基插入導致C端缺失101個氨基酸、丟失Golden2-Like結構域,且與甜瓜皮色調控基因CmAPRR2親緣關系近,確定其為調控黃瓜皮色的候選基因。
圖1. 黃皮突變體的表型特征。

圖2. 基于圖譜克隆的CsAPRR2基因。
研究采用CRISPR/Cas9技術在CsAPRR2第10、11外顯子設計靶點,獲得三個純合突變株,其Golden2-Like結構域缺失。突變體表現出果皮、莖稈和葉柄黃化,葉綠素含量降低,葉綠體體積縮小、膜結構模糊、基粒異常且無淀粉顆粒等表型,雖然葉綠體數量不變,但營養物質含量下降,證實CsAPRR2是黃皮核心基因。亞細胞定位顯示,CsAPRR2定位于細胞核,突變后出現在細胞膜、細胞核和葉綠體。酵母實驗和雙熒光素酶系統證實其具有轉錄激活活性,突變體活性減弱。
圖3. CsAPRR2基因在黃瓜中的功能驗證。

圖4. CsAPRR2的亞細胞定位與轉錄活性。
為深入解析CsAPRR2介導的果皮黃化分子機制,作者通過RNA-seq分析,篩選到5146個差異基因,GO富集分析顯示這些基因主要富集于葉綠體等組分及光合作用相關過程;WGCNA分析篩選出與皮色正相關的綠色模塊,并得到113個核心網絡基因。通過DAP-seq分析,發現其結合峰值主要富集于基因轉錄起始位點(TSS)上下游2kb區域,最顯著結合基序為ATCGTTTAGATTTGG。結合RNA-seq數據,篩選出103個共同基因作為直接靶基因,GO富集分析顯示這些基因顯著富集于葉綠體、類囊體等細胞組分。經RT-qPCR驗證,發現csaprr2突變體中6個葉綠體相關基因表達顯著下調,其中Csa3G238120(CsSTR14)因在突變體中表達差異顯著、參與硫代謝及鐵硫簇組裝,且存在于WGCNA綠色模塊,被確定為CsAPRR2的直接靶基因。進一步通過酵母單雜交、雙熒光素酶報告基因、EMSA實驗及表達模式與亞細胞定位分析,證實CsAPRR2能特異性結合CsSTR14啟動子的E1元件并激活其表達。在突變植株中,csaprr2的轉錄激活能力降低,盡管結合位點沒有變化,但突變后的APRR2對CsSTR14啟動子區域的結合親和力顯著減弱,導致CsSTR14表達下調,進而影響了黃瓜果皮中硫的運輸,最終影響葉綠體結構的發育,造成果皮黃化。這一發現不僅為深入理解果皮顏色形成的分子機制提供了新的視角,同時為硫代謝調控葉綠體發育的研究拓展了新的方向。
圖5. 黃瓜CsAPRR2結合基因的全基因組分析。

圖6. CsAPRR2直接結合CsSTR14并激活其表達。

圖7. CsAPRR2通過調控黃瓜中CsSTR14基因的表達來影響黃瓜果皮顏色。