【RNA結合蛋白ARID5A驅動IL-17依賴性自身抗體誘導的腎小球腎炎】
自身抗體介導的腎小球腎炎(AGN)是由腎臟炎癥失調引起的重大健康問題,盡管現有的治療方法可以提高生存率,但效果有限,而且副作用嚴重。因此,迫切需要改進的治療方法。IL-17在AGN中的作用已被廣泛研究,但其下游的分子信號以及調控機制仍不清楚。最近研究發現,RNA結合蛋白ARID5A(AT-rich interactive domain-containing protein 5a)在AGN中顯著上調,并在IL-17依賴性腎臟炎癥中發揮關鍵作用。

文章題目:The RNA binding protein Arid5a drives IL-17-dependent autoantibody-induced glomerulonephritis
發表期刊:Journal Of Experimental Medicine
科研團隊:美國匹茲堡大學醫學系、免疫學系等
發表時間:2024年7月26日
主要發現
1. ARID5A在AGN中起關鍵作用:ARID5A通過調控IL-17依賴性炎癥反應,驅動AGN的病理過程。
2. ARID5A的翻譯調控功能:ARID5A通過與核糖體相互作用,增強關鍵炎癥轉錄因子(如C/EBPs)的翻譯,從而促進AGN的發展。
研究意義
該研究揭示了ARID5A在IL-17依賴性腎臟炎癥中的重要作用,為開發針對AGN的新型治療策略提供了潛在靶點。通過選擇性抑制ARID5A,可能在不影響宿主防御的情況下,有效控制自身免疫性腎臟疾病。
研究結果
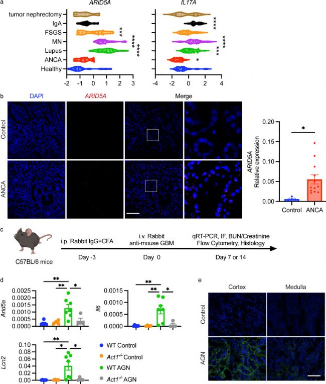
1.ARID5A在人類和小鼠AGN中表達升高
ARID5A在人組織中的表達:分析歐洲腎臟cDNA數據庫(European Renal cDNA Bank)發現IL17RA mRNA在多種AGN中表達升高。類似地ARID5A mRNA也在多種AGN(如IgA腎病、ANCA相關性腎炎等)中顯著上調。采用RNAScope原位雜交對腎組織進行活檢,結果表明在ANCA-GN患者中ARID5A的表達也顯著升高。
ARID5A在小鼠中的表達:在Act1缺失小鼠(Act1−/−)的腎組織中ARID5A的誘導減弱,以及IL-17特征減少,因此ARID5A的誘導依賴于IL-17信號通路。與ANCA-GN患者類似,在AGN期間的腎小管上皮細胞(RTECs)中ARID5A的表達顯著上調。因此,ARID5A主要在AGN期間的IL-17應答性腎臟細胞中高表達。
圖1.AGN期間ARID5A在人和小鼠腎上皮中表達升高。
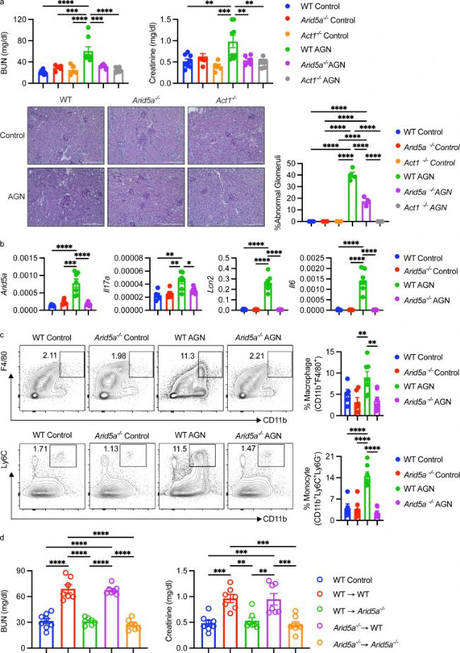
2.ARID5A能夠增強AGN病理
腎功能保護:ARID5A缺失的小鼠誘導AGN后,腎功能指標(如血尿素氮BUN和肌酐)顯著低于野生型小鼠,表明ARID5A缺失能夠保護腎臟免受AGN的損害。
炎癥反應減弱:ARID5A缺失小鼠的腎臟中,IL-17依賴性炎癥因子(如IL-6、Lcn2、Ccl2等)的表達顯著降低,且髓系細胞(如單核細胞和巨噬細胞)的浸潤也明顯減少。
組織病理學改善:ARID5A缺失小鼠的腎臟組織病理學評分顯著改善,異常腎小球的數量減少,表明ARID5A在AGN的病理過程中起關鍵作用。
圖2. ARID5A對于AGN是必需的。
3.ARID5A調控C/EBP轉錄因子的蛋白積累
C/EBP轉錄因子的表達:在AGN模型中,C/EBPβ和C/EBPδ的mRNA水平在ARID5A缺失小鼠中并未顯著變化,但其蛋白水平顯著降低。這表明ARID5A主要通過調控C/EBP轉錄因子的翻譯而非轉錄來影響其表達。
IL-17誘導的C/EBP蛋白積累:在體外實驗中,IL-17刺激后,ARID5A缺失的RTECs中C/EBPβ和C/EBPδ的蛋白水平顯著降低,進一步證實了ARID5A在IL-17依賴性C/EBP蛋白積累中的關鍵作用。
圖3. ARID5A調控C/EBP轉錄因子。
4.ARID5A結合的RNA靶點鑒定
RIP-Seq分析:通過RNA免疫沉淀測序(RIP-Seq),研究人員發現ARID5A在IL-17刺激后與多種RNA結合,其中包括炎癥相關mRNA(如CEBPD、NFKBIZ)以及核糖體RNA(rRNA)和翻譯相關RNA。
圖4. 鑒定RTECs中ARID5A靶標轉錄本。
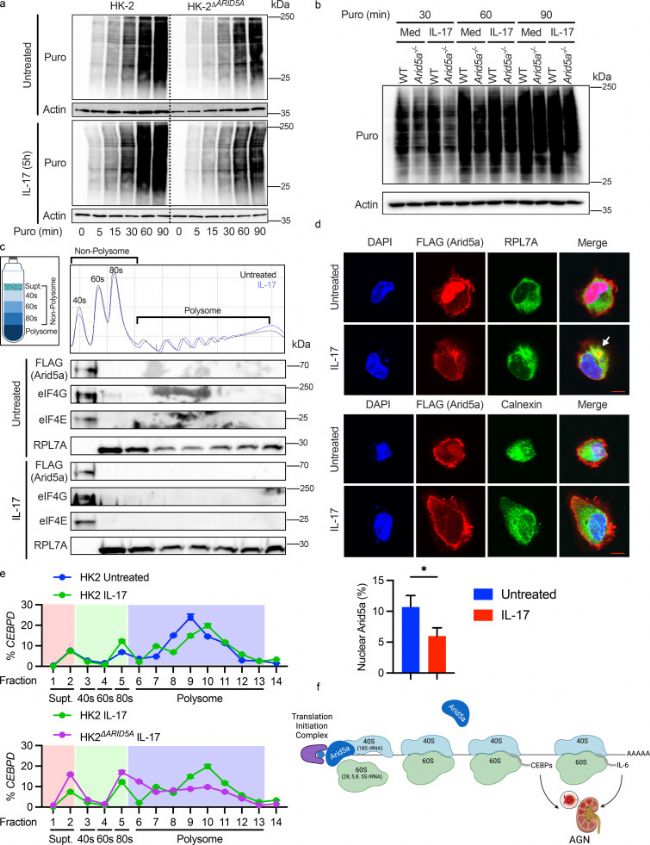
5.ARID5A與核糖體相互作用,促進蛋白質翻譯
ARID5A與核糖體的相互作用:嘌呤霉素摻入實驗表明ARID5A以某種方式促進翻譯。通過蔗糖梯度離心(Polysome profiling)和免疫印跡分析,研究人員發現ARID5A主要與40S核糖體亞基結合,而在60S和80S核糖體中的結合較弱,表明ARID5A可能在翻譯起始階段發揮作用。熒光共聚焦成像顯示IL-17依賴的ARID5A與核糖體共定位。此外,IL-17促進ARID5A從細胞核輸出到細胞質,并與40S核糖體亞基(18S rRNA)結合。ARID5A還與60S核糖體亞基(5S rRNA)有較弱的相互作用,表明ARID5A可能在翻譯起始過程中發揮動態作用。
全局翻譯調控:ARID5A缺失的細胞中,全局蛋白質合成顯著減少,表明ARID5A在維持細胞翻譯活性中起重要作用。
炎癥因子的翻譯增強:IL-17刺激后,ARID5A通過與核糖體結合,增強了C/EBPδ和IL-6等炎癥因子的翻譯效率,從而促進了AGN的病理過程。
圖5. Arid5a促進RTECs中的蛋白質合成。
ARID5A功能在ST2細胞中的驗證:在IL-17敏感的ST2細胞中,ARID5A同樣表現出與核糖體的相互作用,并調控炎癥因子的翻譯。RIP-Seq分析顯示,ARID5A在ST2細胞中結合的RNA靶點與HK-2細胞中的結果高度一致,進一步驗證了ARID5A在IL-17信號通路中的保守功能。
圖6. Arid5a結合rRNA,促進小鼠基質細胞中的蛋白質合成。
ARID5A在AGN中的病理機制模型:IL-17刺激后,ARID5A從細胞核輸出到細胞質,與40S核糖體亞基結合,增強C/EBPδ和IL-6等炎癥因子的翻譯效率。這些炎癥因子進一步促進腎臟炎癥和AGN的病理過程。
圖7. Arid5a的作用模型。
研究小結
這項研究揭示了ARID5A在IL-17依賴性腎臟炎癥中的關鍵作用,特別是通過調控C/EBP轉錄因子的翻譯來驅動AGN的病理過程。ARID5A的發現為開發針對AGN的新型治療策略提供了潛在靶點,尤其是通過選擇性抑制ARID5A來阻斷IL-17信號通路,可能在不影響宿主防御的情況下有效控制自身免疫性腎臟疾病。
參考文獻
Yang Li, Shachi P Vyas, Isha Mehta, et al. (2024). The RNA binding protein Arid5a drives IL-17-dependent autoantibody-induced glomerulonephritis. Journal of Experimental Medicine, 221(9), e20240656. doi:10.1084/jem.20240656
RBP研究方案設計:RIP-seq + Polysome profiling
1. 研究背景
RNA結合蛋白(RBP)在轉錄后調控中起關鍵作用,影響RNA的穩定性、定位、翻譯和降解。RIP-seq(RNA免疫共沉淀測序)和Polysome Profiling(多核糖體分析)聯合使用,可全面研究RBP與RNA的相互作用及其對翻譯的影響。
2. 研究目標
- 鑒定特定RBP結合的RNA分子。
- 分析RBP對RNA翻譯效率的影響。
- 探索RBP在轉錄后調控中的機制。
3. 實驗設計
3.1 實驗材料
- 細胞系:選擇目標RBP高表達的細胞。
- 抗體:針對目標RBP的特異性抗體。
3.2 實驗步驟
3.2.1 細胞培養與處理
- 培養目標細胞至對數生長期。
- 根據實驗需求處理細胞(如藥物處理、基因敲除/過表達等)。
3.2.2 RNA免疫共沉淀(RIP)
- 細胞裂解:收集細胞,使用裂解緩沖液裂解。
- 免疫沉淀:加入RBP特異性抗體,孵育后與蛋白A/G磁珠結合,捕獲RBP-RNA復合物。
- 洗滌:洗滌磁珠,去除非特異性結合。
- RNA提取:解離RBP-RNA復合物,提取RNA。
3.2.3 Polysome Profiling
- 細胞裂解:收集細胞,使用裂解緩沖液裂解。
- 蔗糖梯度離心:制備蔗糖梯度,超速離心分離多核糖體。
- 分部收集:收集不同密度的多核糖體組分。
- RNA提取:從各組分中提取RNA。
3.2.4 RNA-seq
- RNA質量檢測:檢測RNA質量。
- 建庫:使用RNA-seq建庫試劑盒構建測序文庫。
- 測序:進行高通量測序(如Illumina平臺)。
3.2.5 數據分析
- 數據預處理:去除低質量reads和接頭序列。
- 比對:將reads比對到參考基因組。
- 差異表達分析:比較RIP-seq和Polysome Profiling數據,識別RBP結合的RNA及其翻譯效率變化。
- 功能注釋:對差異表達的RNA進行GO和KEGG通路分析。
4. 預期結果
- 鑒定出RBP結合的靶RNA。
- 分析RBP對RNA翻譯效率的影響。
- 揭示RBP在轉錄后調控中的潛在機制。
5. 研究意義
- 全面解析RBP的功能及其對RNA翻譯的調控機制。
- 提供RBP在轉錄后調控中的新見解。
- 為相關疾病機制研究和治療靶點開發提供依據。