Cell文獻:轉座子外顯化構成了一個受進化選擇的功能蛋白質亞型儲庫
瀏覽次數:1111 發布日期:2025-3-24
來源:本站 僅供參考,謝絕轉載,否則責任自負
轉座子(Transposable Elements,TEs),又稱轉座元件,指在基因組中能夠移動或復制,并可以整合到基因組新位點的一段DNA序列。可變剪接(Alternative Splicing,AS),又稱選擇性剪接,是指從一個mRNA前體中通過不同的剪接方式產生不同的mRNA剪接異構體的過程。可變剪接在真核生物中廣泛存在,為蛋白質組提供了多樣性。可變剪接以不同的方式增強蛋白質的多樣性,包括通過轉座子的外顯子化。最近的轉錄組學分析確定了數千個具有外顯子化轉座元件的未注釋剪接轉錄本,但它們對蛋白質組和生物學相關性的貢獻仍不清楚。
2024年12月26日,巴黎文理研究大學-居里夫人研究所Sebastian Amigorena科研團隊在Cell期刊發表了文章“Transposable element exonization generates a reservoir of evolving and functional protein isoforms.”該研究揭示了通過未注釋剪接事件的轉座子外顯子化產生穩定的蛋白亞型,其具有獨特的功能和生物學意義,而且所獲得的功能受進化選擇的影響。

研究背景
蛋白質基因組學的進展促進了新蛋白質的發現。來自非基因區域的開放閱讀框(ORFs)也可能編碼微蛋白或短ORF。潛在剪接位點通過隨機突變出現在基因附近,為通過剪接機制產生新的外顯子和轉錄本提供了進化機會。如果它們在進化上是有優勢的,那么這些新出現的剪接位點就可以固定在種群中,成為優勢的甚至是構成型的剪接異構體。
研究發現,最近獲得的剪接信號有很大一部分是位于內含子區域的轉座子。轉座子覆蓋了45%的基因組區域,且可移動,這提供了一個受進化作用影響的多態性位點儲庫。哺乳動物TEs主要分為四類,包括DNA轉座子、短分散核元件(SINEs)、長分散核元件(LINEs)和長末端重復序列(LTRs)。TE對人類蛋白質組的貢獻一直是一個有爭議的問題。基于外顯子和TEs(JETs)之間未注釋的剪接連接檢測,在癌癥和健康組織樣本中進行了新生TE外顯子化研究。大多數JETs具有樣本特異性,只有很少部分在個體間共有。一些JETs只在腫瘤中檢測到,很少在健康組織樣本中觀察到。雖然,未注釋的剪接轉錄本在一定程度上在個體間復發,并產生MHC I類多肽,但它們仍然可能代表導致蛋白質快速降解的“隨機錯誤”。此外,未注釋的剪接異構體可能代表一種“多樣性庫”,在自然選擇壓力下進化,并編碼穩定的蛋白亞型,從而影響細胞功能。為了驗證這一假設,于是作者設計并開展了一系列的研究。
研究結果
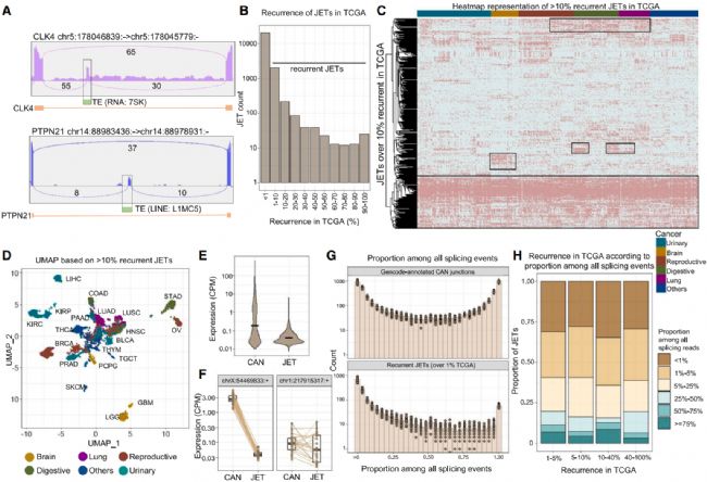
首先,作者通過分析TCGA和CCLE數據集,發現一些JET在不同個體之間重復出現,并呈現組織依賴性表達。隨后,又分析了JET剪接位點的年齡和保守性,發現它們相對較年輕,但重復性高的JET剪接位點相對更保守。隨著JET剪接位點年齡的增加,使用頻繁也會增加。
圖1. JETs可復發,并呈組織依賴性表達
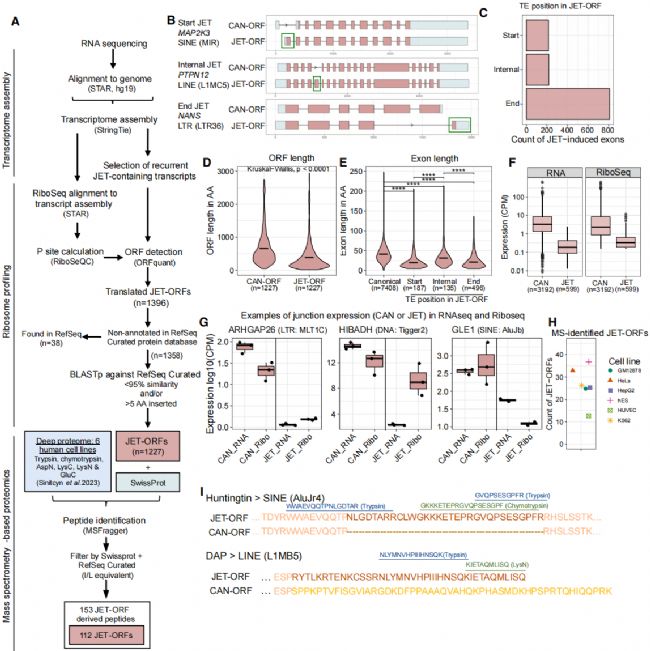
然后,通過轉錄組組裝、Ribo-seq和蛋白質組學分析,鑒定了5種人類細胞系中存在的由mRNA剪接產生的1,227個未注釋的JET-ORFs,對應了807個獨特的翻譯JETs。這些異構體表達水平較低,但是能夠被有效地翻譯成蛋白質。
圖2. 復發性JET可以被翻譯,并編碼成未注釋的蛋白亞型
通過預測不穩定指數和實驗驗證,發現JET外顯子化異構體相對穩定。共聚焦顯微鏡分析顯示,這些異構體可以定位到不同的亞細胞區域,包括細胞核、內質網和質膜。通過過表達實驗和單細胞克隆分析,發現JET外顯子化異構體具有生物學功能,并與典型的已注釋異構體(CAN)表現出不同的功能。
圖3. JET-ORFs具有功能性,且與CAN亞型相比可能具有不同的功能
之后,分析JET外顯子化異構體中TE的類型和位置,發現最顯著富集的TE類型是LINE,其次是SINE,再者是LTR,并且TE主要位于內含子中。這些異構體主要來自于古老基因,并且TE序列相對較年輕。
通過結構預測和比較分析,發現TE外顯子化異構體可以增加宿主蛋白的α螺旋含量,并改變宿主蛋白的二級結構。這種變化可能與宿主基因的年齡有關,古老基因編碼的蛋白質中α螺旋含量更高。這表明JET外顯子化異構體可能影響了宿主蛋白二級結構。
圖4. JET-ORFs通過α螺旋含量影響宿主蛋白的二級結構
主要技術
JET識別、轉錄組組裝、Ribo-seq分析、蛋白質組學分析、蛋白質穩定性測定、亞細胞定位分析、結構分析等。
本文小結
該文章主要研究了TE外顯化,這些TE外顯化亞型雖然表達量較低,但與經典蛋白質亞型一樣穩定,并定位于不同的細胞器。它們擁有與經典蛋白質亞型不同的功能,例如調節基因表達、影響細胞增殖等。這些TE外顯化亞型往往來自于古老基因,并且具有更年輕的TE序列,這表明它們可能在蛋白質進化中發揮作用。該研究強調了TE外顯化在蛋白質多樣性增加和功能演化中的重要作用。
參考文獻
Arribas Yago A., Baudon Blandine , Rotival Maxime, et al. Transposable element exonization generates a reservoir of evolving and functional protein isoforms. Cell, 187, 7603-7620.