DAP-seq助力揭示SmHSFA8調控茄子耐熱性機制
瀏覽次數:1221 發布日期:2024-12-23
來源:本站 僅供參考,謝絕轉載,否則責任自負
2024年12月17日,華南農業大學園藝學院曹必好教授團隊在Plant, Cell & Environment(中科院一區Top期刊,影響因子7.6)在線發表了題為SmHSFA8 enhances the heat tolerance of eggplant by regulating the SmEGY3-SmCSD1 module and promoting SmF3H-mediated flavonoid biosynthesis的研究論文。該文章借助DAP-seq技術探究了SmHSFA8通過調控SmEGY3-SmCSD1模塊和SmF3H介導的類黃酮生物合成提高茄子耐熱性的分子機制。
研究背景
茄子的幼苗、花器官和果實均會受到高溫脅迫的影響。高溫脅迫嚴重影響了茄子的生長發育、生產以及商品價值。然而,關于茄子耐熱調控的分子機理尚不清晰。該團隊前期篩選和鑒定了耐熱型和熱敏型茄子材料,分析了它們在高溫脅迫下生理生化的差異;對高溫脅迫下耐熱型和熱敏型茄子材料進行了轉錄組測序分析,篩選和鑒定出候選高溫響應基因SmEGY3;并探究了SmEGY3-SmCSD1模塊在茄子調控耐熱中的分子機制。
研究結果
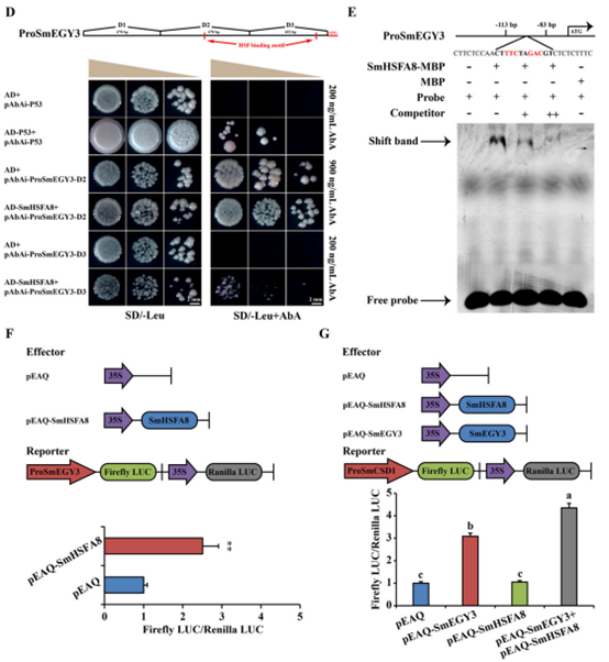
以SmEGY3作為誘餌蛋白,通過酵母雙雜交(Y2H)實驗篩選到了熱激轉錄因子 SmHSFA8,并通過熒光素酶互補成像(LCI)和雙分子熒光互補(BiFC)等實驗證實 SmHSFA8 與 SmEGY3 相互作用。此外,酵母單雜交(Y1H)、凝膠遷移實驗(EMSA)和雙熒光素酶報告(DLR)實驗表明 SmHSFA8 可結合 SmEGY3 啟動子并激活其表達,且兩者相互作用增強了 SmEGY3 對 SmCSD1 的激活功能。這些結果表明 SmHSFA8 可能參與調控茄子的耐熱性。
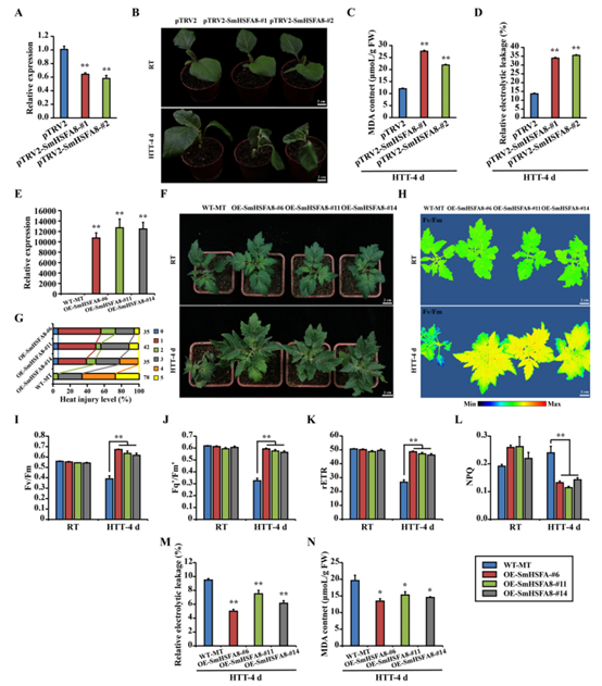
通過病毒誘導的基因沉默(VIGS)和過表達實驗,結果表明SmHSFA8正調控茄子的耐熱性。

圖1 SmHSFA8與SmEGY3的互作及活性分析

圖2 SmHSFA8正調控植物的耐熱性
為了闡明 SmHSFA8 調控茄子耐熱性的分子機制,作者進行了DAP - Seq實驗。基于兩次重復,共鑒定出2272個SmHSFA8 結合峰,其中12.59% 位于靶基因的啟動子區域,有286個基因。使用 Meme-ChIP鑒定出六個具有高可信度的motif,這些motif可能是 SmHSFA8 的結合位點,其中基序3和6的序列與HSFs 結合位點的典型基序HSEs高度相似,并找到了SmHSPs基因:SmHSP70、SmHSP70B和SmHSP21。KEGG分析顯示SmHSFA8 的靶基因參與多個代謝過程,如類黃酮生物合成,SmF3H同樣參與類黃酮生物合成過程。經過HTT(高溫處理)后,SmHSP70B、SmHSP21和SmF3H在耐熱茄子品系中的表達量高于熱敏茄子品系。
圖3 使用DAP – Seq技術鑒定SmHSFA8在全基因組的結合位點
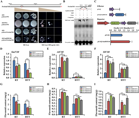
凝膠遷移實驗(EMSA)、酵母單雜交(Y1H)、雙熒光素酶報告(DLR)等實驗結果表明,SmHSP21、SmHSP70、SmHSP70B和SmF3H是SmHSFA8的下游靶基因。SmHSFA8能調控茄子中SmHSPs和SmF3H基因的表達以及類黃酮的生物合成。通過VIGS沉默SmF3H降低了茄子的類黃酮含量和耐熱性,此外,外源類黃酮處理減輕了HTS對茄子的損害。

圖4 SmHSFA8結合
SmHSP70、SmHSP70B、SmHSP21啟動子并激活其表達

圖5 SmHSFA8調控植物
F3H表達和類黃酮含量
研究結果與結論
SmHSFA8是茄子耐熱性的重要調節因子。在高溫脅迫下,SmHSFA8基因上調表達;隨后,SmHSFA8激活SmHSPs基因的表達,介導SmEGY3-SmCSD1模塊和促進SmF3H介導的類黃酮生物合成,進而調控茄子的耐熱性。本研究為開展茄子抗逆分子育種和選育茄子耐熱材料提供有用的基因資源和理論依據。
藍景科信DAP-seq全流程技術服務和個性化數據分析,具有100多個物種,2000多個轉錄因子的實驗經驗。已協助很多客戶成功發表文章。例如:Molecular Plant,The Plant Cell,Plant Physiology,Plant Biotechnology Journal,Journal of Integrative Plant Biology,New Phytologist,Cell等。