傳統的短讀長染色質分析(如 scATAC-seq、DNase-seq)在進行人類基因組分析時,依賴3Gbp 基因組拼接,難以解析二倍體基因組的單倍型差異(但人類基因組實際上是二倍體,總大小6G),且在片段重復(SD)區域存在 mapping 偏差,無法準確量化等位基因特異性染色質可及性。
來自華盛頓大學的研究團隊開發了FIRE(Fiber-seq Inferred Regulatory Elements) 方法,通過Fiber-seq技術(基于HiFi測序的染色質可及性檢測方法)實現了對人類 6 Gbp 二倍體基因組的單倍型分辨染色質可及性分析。FIRE 克服了短讀長測序的局限,能精準識別調控元件,揭示了單倍型選擇性染色質可及性(HSCA) 的廣泛存在,包括新型印記元件(不依賴親源 CpG 甲基化差異)、疾病相關遺傳變異對調控模式的破壞、HLA 基因座的高調控多樣性,以及體細胞表觀突變(mitotically stable)的克隆擴張機制。此外,該方法解析了 X 染色體失活(XCI)中 CTCF 元件的邊界作用及基因逃逸機制,為理解人類基因調控的復雜性和疾病機制提供了全新視角。這一研究成果于2025年6月發表于預印本bioRxiv上:A haplotype-resolved view of human gene regulation(https://doi.org/10.1101/2024.06.14.599122)。


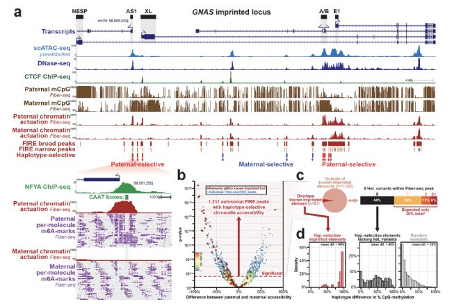
單倍型分辨的基因調控發現:
1)單倍型選擇性染色質可及性(HSCA)
在GM12878 中識別出 9,773 個名義顯著 HSCA 元件,1,231 個全基因組顯著。HSCA 的驅動機制可分為三類:① 遺傳變異驅動(56% HSCA),元件內含雜合變異,富集 GWAS 疾病關聯變異,且在不同組織中調控模式一致(R=0.76);② 印記驅動(5% HSCA),依賴親源來源,包括傳統 CpG 甲基化依賴型及新型非甲基化依賴型(如 MAGEL2 區域);③ 體細胞表觀突變驅動(44% HSCA,HSCA-noVar),無遺傳變異,調控模式在不同組織中不一致(R=0.15),隨克隆擴張積累,呈非遺傳確定性。

2)新型印記元件
發現 30 個在 13 個成纖維細胞系中表現一致親源偏倚的 HSCA 元件,其中 5 個為新型印記元件,不依賴親源 CpG 甲基化差異(如 MAGEL2、ZDBF2 區域)。

3)HLA 基因座的調控多樣性
免疫細胞特異性:CD8+ T 細胞的 HLA II 類區域 HSCA 富集最顯著(校正 p=0.0013), lymphoblastoid 細胞則涵蓋 HLA I 類和 II 類區域。
疾病關聯:解析乳糜瀉相關變異 rs9271894,發現其破壞 E-box 與 CCAAT 框的協同轉錄因子結合,導致單倍型選擇性調控異常。

4)體細胞表觀突變
無遺傳變異的 HSCA 元件(HSCA-noVar)在不同組織 / 細胞系中表現非確定性(如 COLO829BL 與 COLO829T 的 R=0.15)。成纖維細胞克隆擴張程度與 HSCA-noVar 數量正相關(R=0.95),表明表觀突變隨克隆擴張積累。

5)X 染色體失活(XCI)機制
FIRE 通過單倍型分析發現:① CTCF 元件的邊界作用,78.9% Xi 特異性元件為 CTCF 結合位點,可隔離 XCI 區域與逃逸區域(如 UBA1 基因的 CTCF 元件在 Xa 和 Xi 均有結合);② 基因逃逸的條件,僅啟動子可及性不足以實現逃逸,需近端(5 kb 內)調控元件共同激活(逃逸基因的近端逃逸元件數量是失活基因的 51-71 倍);③ 元件分類,63% 元件為 Xa 特異性,34% 為共享,其中共享元件多為 CTCF 或逃逸基因啟動子,直接關聯轉錄活性。

總結:
FIRE 方法通過長讀測序實現了二倍體基因組的單倍型分辨調控分析,揭示了 HSCA 的廣泛存在及多種驅動機制(遺傳變異、印記、表觀突變),解析了 HLA 基因座的高調控多樣性和 XCI 的分子細節。該研究為理解人類基因調控的復雜性、疾病關聯變異的功能解析提供了關鍵工具和全新視角。
相關文章:
PacBio正在參加8月21-25日在四川成都都江堰舉辦的2025表觀遺傳與染色質生物學大會。如您對HiFi測序和Fiber-seq感興趣,歡迎您來PacBio展位交流和咨詢。

關于PacBio
PacBio (納斯達克股票代碼:PACB) 是一家領先的生命科學技術公司,致力于設計、開發和制造先進的測序解決方案,幫助科學家和臨床研究人員解決復雜的遺傳問題。我們的產品和技術源自兩項高度差異化的核心技術,專注于準確性、質量和完整性,包括我們的HiFi長讀長測序和我們的 SBB® 短讀長測序技術。我們的產品為廣泛的研究應用提供解決方案,包括人類生殖系測序、植物和動物科學、傳染病和微生物學、腫瘤學和其他新興應用。欲了解更多信息,請訪問www.pacbio.cn。
*PacBio 產品僅供研究使用,不用于臨床診斷。

關于怡美通德
北京怡美通德科技發展有限公司成立于2003年,專業從事生命科學領域的儀器設備和試劑代理分銷以及相關技術服務,多年來通過與多個國際著名生物技術產品制造商的合作建立了完善的營銷渠道與服務體系。我們是一家專注于生命科學領域的綜合性方案提供商,致力于通過代理分銷高質量的生命科學產品和提供先進的生物技術服務,推動生命科學研究和應用的發展。我們擁有一支專業、高效的團隊,以及廣泛的合作網絡和資源,能夠為客戶提供全方位、一站式的解決方案。
北京怡美通德科技發展有限公司是PacBio的官方授權代理商,如果您想了解更多關于PacBio的信息,歡迎通過如下方式聯系我們:
官網|www.emtd.com.cn
Bilibili|怡美通德
微信公眾號 |怡美通德EMTD
微信視頻號 |怡美通德EMTD