百草枯對帕金森病伴重度抑郁癥的共病相關細胞類型特異性變化的影響
瀏覽次數:1003 發布日期:2024-11-27
來源:本站 僅供參考,謝絕轉載,否則責任自負
期刊:Ecotoxicology and Environmental Safety
影響因子:6.2
伯豪試劑產品:伯優®細胞核分離試劑盒
研究背景
本文的研究背景主要圍繞百草枯(PQ)暴露對帕金森。≒D)和重度抑郁癥(MDD)共病的影響展開。百草枯是一種廣泛使用的除草劑,具有高度的環境神經毒性,與PD和MDD的發生密切相關。由于其廣泛應用和自然降解緩慢,百草枯在水、土壤和食物中積累,對人類健康構成重大風險。盡管已知各種腦細胞類型在PD和MDD病因學中的作用,但PQ神經毒性下PD和MDD共病中涉及的特定細胞亞型仍知之甚少。另外有研究表明,神經遞質紊亂、腦結構損傷、代謝過程受損和神經炎癥反應可能促進PD患者MDD的發生,但具體機制尚不清楚。
伯豪產品
伯優®細胞核分離試劑盒
研究目的
本研究旨在通過單細胞RNA測序技術分析百草枯暴露下PD和MDD共病小鼠模型的腦細胞異質性,識別與共病相關的特定細胞亞型,并探索其潛在機制,以期為PD和MDD共病的早期診斷和治療提供新的見解。
研究結果
1.腦部單細胞RNA測序揭示了PQ導致的與PD或MDD相關的1特定基因表達紊亂
為了研究PQ對各種類型腦細胞中與PD或MDD相關基因表達的影響,研究者對暴露于10 mg/kg PQ的小鼠大腦和接受生理鹽水對照的小鼠大腦進行了scRNA-seq分析。結果發現所有樣本中有26種不同的細胞亞型。通過檢查每種細胞類型特異性標志物的表達,這些簇被手動分類為神經元、星形膠質細胞、小膠質細胞、少突膠質細胞和內皮細胞。暴露組和對照組的小鼠均含有所有細胞類型。

為了在PQ暴露組和對照組之間按細胞類型檢查PD相關或MDD相關的風險基因,研究者使用差異表達基因分析分別從GEO來源的PD或MDD數據集中識別PD或MDD相關的風險基因。DEG火山圖表明識別PD或MDD相關風險基因的有效性,在此基礎上,對每種疾病的統計顯著風險基因使用scRNA-seq進行了進一步分析。

同時,通過GSVA量化了PQ暴露前后每個單細胞中這些PD或MDD相關風險基因的表達水平。由此識別出了不同細胞類型中疾病相關風險基因表達水平的變化。結果表明,PQ暴露后,神經元、星形膠質細胞、少突膠質細胞中的PD相關風險基因發生了顯著變化。使用GO和KEGG方法分析各種細胞類型中顯著改變的PD相關風險基因顯示,PQ特別影響了神經元、星形膠質細胞、少突膠質細胞中的突觸傳遞調節。此外,PQ在PD進展過程中干擾了小膠質細胞中的免疫反應,并改變了內皮細胞中的能量代謝。


與PD相關風險基因不同,MDD相關風險基因在PQ暴露后,特別是在神經元和星形膠質細胞中顯示出顯著變化。對每種細胞類型中顯著改變的MDD相關風險基因進行GO和KEGG分析顯示,PQ暴露特別影響了神經元中的化學突觸功能,星形膠質細胞中的神經投射發育,小膠質細胞中的免疫反應,內皮細胞中的血管功能,以及少突膠質細胞中的分解代謝過程。以上發現表明這些細胞類型在MDD中的不同作用,與其在PQ暴露后PD發展中的作用相比。
總體而言,腦組織的scRNA-seq結果顯示,PQ以細胞類型特異性方式誘導了PD相關或MDD相關變化,表明不同的腦細胞類型在PQ暴露后的PD或MDD相關變化中可能發揮不同的作用。
2. PQ暴露后,星形膠質細胞在共病相關風險基因中表現出最顯著的變化水平
研究者對識別到的PD和MDD中的共同風險基因,進行了共病相關分析;赗NA-seq的PD和MDD數據集,通過差異表達基因分析識別了161個PD相關和MDD相關風險基因的重疊基因,并將這些基因視為共病相關風險基因。GO富集表明,這些共病相關風險基因主要參與與能量代謝過程、氧化應激和突觸功能相關的生物過程和分子功能。

GSVA發現,與對照組相比,PQ暴露組中星形膠質細胞和神經元中共病相關風險基因的表達水平發生了顯著變化。與其他細胞類型相比,星形膠質細胞在PQ暴露后共病相關風險基因的表達水平變化最為顯著。為了研究PQ暴露后星形膠質細胞的基礎功能,將PQ暴露模型中星形膠質細胞的DEG進行KEGG和GO富集分析。KEGG富集顯示,星形膠質細胞參與了PQ暴露后PD相關和MDD相關通路,證實了它們在PQ暴露模型中PD和MDD共病中的主導作用。PQ破壞了涉及多種神經遞質的化學突觸調節、葡萄糖脂質代謝、能量代謝和星形膠質細胞中的細胞反應通路。GO富集分析進一步證實,PQ暴露特別影響了星形膠質細胞中的化學突觸調節和能量代謝通路。此外,它還顯示PQ改變了星形膠質細胞中與大腦結構發育和神經投射形成相關的通路。


為了驗證PQ暴露后星形膠質細胞的變化,又對神經膠質纖維酸性蛋白(GFAP)進行了免疫染色。結果可以看出,PQ暴露誘導了皮層、海馬、黑質和杏仁核中GFAP強度的顯著增加,表明PQ暴露后星形膠質細胞的活化。已有文章指出,過度活化的星形膠質細胞表現出增加的形態復雜性。因此,又進行了Sholl分析來評估星形膠質細胞的形態變化。PQ暴露組的星形膠質細胞在所有這些腦區都表現出明顯增加的形態復雜性,證實了PQ誘導了星形膠質細胞的過度活化。
綜上所述,這些發現表明,星形膠質細胞是與PQ暴露模型中PD和MDD共病發展最相關的細胞類型,并且PQ可以誘導星形膠質細胞的活化和形態變化。
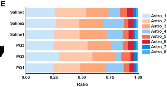
3. 特定的星形膠質細胞亞型與PQ暴露小鼠模型中PD與MDD共病相關變化最相關
星形膠質細胞無監督聚類顯示,基于不同的基因表達譜有8種亞型。
為了闡明不同星形膠質細胞亞型在PQ暴露后共病相關變化中的作用,研究量化了PQ暴露組和對照組中所有星形膠質細胞亞型中共病相關風險基因的表達水平。結果發現,8種星形膠質細胞亞型中有5種(Astro_1至5)在PQ暴露后共病相關風險基因的表達水平發生了變化。其中,Astro_3在共病相關風險基因的表達中表現出最顯著的變化,與其他亞型相比,其變化表達水平明顯更高。GO和KEGG富集分析表明,Astro_3可能參與了PQ暴露模型中與PD和MDD發病機制相關的通路,并有助于與多種化學突觸、軸突和神經元投射調節相關的生物過程。
總體而言,這些發現表明,Astro_3與PQ暴露后PD和MDD共病相關變化最為密切,表明Astro_3可以被視為負責PQ暴露模型中PD和MDD共病發展的共病特異性細胞亞型。


4. PQ干擾了共病特異性星形膠質細胞亞型與PD特異性DA神經元或MDD特異性VGluT2神經元之間的相互作用
基于scRNA-seq推斷的配體-受體信號傳導,研究者了潛在的細胞間相互作用。結果發現,Astro_3亞型與DA神經元和VGluT2神經元相互交互,而PQ暴露后它們的相互作用減少。這表明,PQ干擾了Astro_3與DA或VGluT2神經元之間的神經發生和突觸相關細胞間通訊。
隨后,研究又對scRNA-seq進行了偽時序分析,以探索PQ暴露模型中異質簇細胞分化過程中基于轉錄變化的潛在細胞間關系。結果發現,DA神經元和VGluT2神經元在PQ暴露后都向Astro_3亞型極化,表明PQ可以誘導PD特異性或MDD特異性亞型與共病特異性亞型之間的顯著翻譯關系。為了進一步識別動態表達變化的基因,又對沿軌跡的基因表達模式進行了功能富集分析。結果顯示,從DA神經元向Astro_3亞型翻譯過程中顯著表達變化的基因主要參與突觸功能調節、神經遞質動力學、神經退行性疾病、軸突和鈣通道的通路。類似地,從VGluT2神經元向Astro_3亞型翻譯過程中顯著變化的基因涉及神經元投射發育和突觸及神經遞質調節的通路。

綜上所述,細胞間通訊和偽時間分析表明,Astro_3亞型、DA神經元和VGluT2神經元之間存在相互交互關系。兩個單病特異性亞型與共病特異性亞型之間的相互作用可以部分解釋Astro_3亞型介導PD和MDD共病的潛在機制。
5. RNF7和MTCH2是PQ暴露模型中PD與MDD共病的星形膠質細胞特異性診斷標志物
使用ROC曲線的分析結果,驗證了每個基因在PD與MDD共病中的診斷效能,發現RNF7、TAC1和MTCH2具有最高的AUC,表明它們具有顯著的診斷重要性。

鑒于星形膠質細胞是與PQ暴露模型中與共病相關變化最相關的細胞類型,研究又探討了這些共享中樞基因在PQ暴露后星形膠質細胞中的變化,以識別星形膠質細胞特異性診斷標志物。t-SNE的結果表明,只有RNF7、SIRPA和MTCH2在星形膠質細胞中高度表達。此外,只有RNF7和MTCH2在PQ暴露后星形膠質細胞中顯著改變。

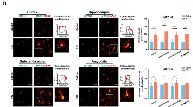
因此,研究者又在PQ暴露模型中驗證RNF7和MTCH2的表達。我結果表明,PQ暴露后,RNF7和MTCH2在皮層、海馬、黑質和杏仁核中的表達顯著增加。此外,RNF7和MTCH2與GFAP的共定位在PQ暴露組中所有腦區都顯著增加,表明PQ暴露后功能星形膠質細胞中它們的表達水平增加。


以上結果表明,RNF7和MTCH2可能是PQ暴露模型中PD和MDD共病的重要星形膠質細胞特異性診斷標志物。
研究總結
本研究通過sc-RNA seq,分析了百草枯暴露下帕金森。≒D)和重度抑郁癥(MDD)共病小鼠模型的腦細胞異質性。同時,文章還識別了RNF7和MTCH2這兩個星形膠質細胞特異性基因,它們在百草枯暴露后表達顯著增加,可能作為PD和MDD共病的早期診斷標志物。這項研究首次揭示了百草枯暴露下PD和MDD共病的細胞異質性,強調了星形膠質細胞及其亞型在共病發生中的關鍵作用,為PD和MDD共病的早期診斷和靶向治療提供了新的生物標志物和潛在的治療靶點。
原文鏈接:
https://www.sciencedirect.com/science/article/pii/S0147651324012697