


2. 絲腺細胞在絲蛋白合成過程中的功能動態變化
通過偽時間軌跡分析發現,絲腺細胞在幼蟲末期經歷了三個分支和七個細胞狀態。在L4M和L5D1階段,細胞狀態以1、2和7為主,而在L5D3階段,細胞狀態3和4顯著增加,表明這是絲蛋白高效合成的重要轉折點。在L5D3階段,絲蛋白基因(如fibH, fibL, P25, Ser1, 和 Ser3)的表達顯著增加,而Ser2和MBF2的表達下降,表明絲蛋白合成從抑制狀態轉變為活躍狀態。


3. 絲蛋白合成的調控網絡和細胞間通訊
研究者識別了687個轉錄因子(TFs),其中177個在細胞類型特異性或普遍性表達中較高水平。通過差異表達轉錄因子(DETFs)分析,發現TFs在每個發育階段對絲蛋白基因的調控具有明顯的時間差異。
在FBSs、CSSs和NCSs中,特定TFs(如Dimm、FOXO、VSX2、CrebA和Xbp1)對絲蛋白基因具有顯著的調控作用。通過CelIPhoneDB分析發現,細胞間通訊在L5D3階段的MSG/PSG細胞中最為頻繁,特別是HMSs與其他細胞類型之間的通訊,表明細胞間通訊在絲蛋白大規模合成過程中起到重要作用。


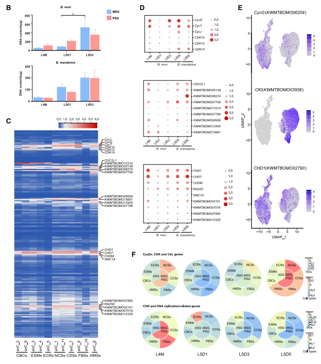
4. 與絲腺內復制相關的細胞周期基因
研究發現,絲腺細胞在幼蟲末期通過內復制過程獲得高度分支的細胞核,這是合成絲蛋白所必需的。CDK抑制劑(CKI)基因在絲腺細胞中高度表達,表明細胞生長受到抑制。特別是CycG和CycT這兩個細胞周期蛋白在MSG/PSG細胞類型中普遍表達,可能作為絲腺內復制周期的核心調控因子。


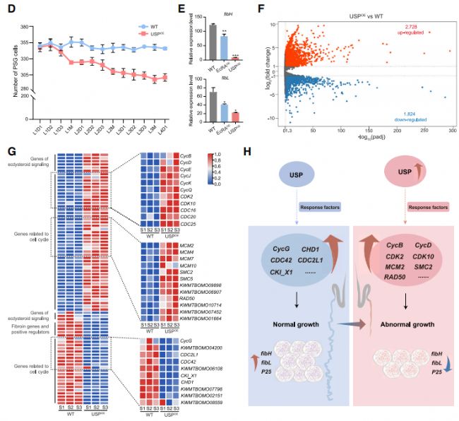
5. 蛻皮激素受體在絲腺內復制中的不可或缺作用
研究發現,蛻皮激素受體(EcR)和超螺旋蛋白(USP)在幾乎所有絲腺細胞類型中普遍且相對高度表達。通過轉基因過表達實驗,發現USP的過表達導致絲腺細胞數量顯著減少和絲腺退化,特別是幼蟲末期。過表達USP的PSG中,許多細胞周期相關基因顯著上調或下調,表明USP在絲腺發育和內復制過程中起到關鍵的調控作用。


研究總結
本研究通過snRNA-seq和ST技術,系統地描繪了家蠶在幼蟲末期絲腺細胞的時空分布和功能動態變化。研究揭示了絲腺細胞類型及其在絲蛋白合成中的角色,闡明了細胞狀態轉變、調控網絡和細胞間通訊在高效絲蛋白合成中的作用,并強調了蛻皮激素受體(尤其是超螺旋蛋白)在絲腺內復制中的不可或缺作用。這些發現為理解蠶絲腺的分子機制提供了重要參考,并為開發可持續的天然絲蛋白產品提供了新的視角。
原文鏈接:
https://doi.org/10.1016/j.celrep.2024.114460