

2. 使用snRNA-seq鑒定牛骨骼肌發育過程中的細胞異質性
基于D8和M18的snRNA-seq數據的整合分析,并使用Seurat3.0通過識別錨點的方法校正批次數據,比較分析D8和M18兩個發育階段細胞簇。另外,還比較了不同發育階段每個簇中細胞的比例,并觀察到了階段之間細胞組分比例的顯著變化。結果顯示,出生后牛骨骼肌中肌細胞亞群的比例為77.02%。隨著骨骼肌的發育,成年牛骨骼肌中肌細胞亞群的比例為85.33%,增加了1.11倍。然而,在成年牛骨骼肌中,簇6中的FAPs(D8:7.53%,M18:4.58%)和簇8中的SCs(D8:3.94%,M18:1.44%)的比例分別下降了39.17%和63.45%。

3. 肌源性細胞亞群的軌跡推斷分析
使用Monocle算法進行的軌跡推斷分析揭示了FAPs、平滑肌和SCs之間的關系。根據偽時間分析的結果,簇6中的FAPs被確定為初始狀態。在骨骼肌發育過程中,簇6中的一部分FAPs轉變為簇5中的平滑肌細胞,而一小部分轉變為簇8中的SCs。研究將前50個差異基因被分為六類,展示了決定預分支細胞向細胞命運1和細胞命運2狀態分化的基因,顯示了每個細胞狀態中高度可變基因的趨勢,并指出了三個細胞亞群之間的分化關系。
對D8和M18牛骨骼肌中FAPs共表達基因的分析顯示,PDE1A、LVRN、COL4A1、COL4A2、EBF2和MEG3等基因發生了顯著變化。基于GO富集分析,發現這些基因主要參與脂質結合、醛氧化酶活性、FAD結合、血小板衍生生長因子結合等生物學過程。此外,高表達的COL4A1和COL4A2基因主要富集在細胞外基質-受體相互作用、蛋白質消化和吸收、泛酸和CoA生物合成以及鈣信號傳導通路中。

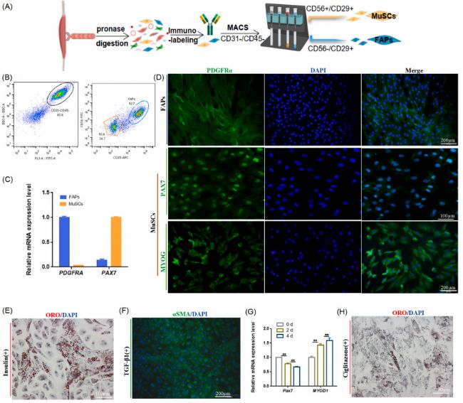
4. 從延邊牛骨骼肌中純化FAPs和MuSCs
基于表面標記物PDGFRα、CD56、CD29等的表達,通過磁激活細胞分選(MACS)從延邊牛骨骼肌中分離出FAPs和MuSCs。RT-qPCR結果顯示,與MuSCs相比,FAPs中PDGFRα的表達顯著增加,而Pax7的表達顯著下降。同樣,免疫熒光染色也觀察到FAPs中PDGFRα蛋白特異性表達,MuSCs中檢測到Pax7和MyoG的表達。

5. GSK3抑制劑LY2090314激活Wnt/β-catenin信號通路抑制FAPs的脂肪生成
FAPs是表達主要Wnt配體和受體的細胞群。為了進一步研究Wnt/β-catenin通路在牛肌肉來源FAPs中的作用,研究選擇了GSK3抑制劑LY2090314和TNKS抑制劑XAV-939來激活和抑制Wnt/β-catenin通路。β-catenin的免疫染色顯示,LY2090314處理96小時后促進了β-catenin從細胞質向細胞核的轉位。在LY2090314阻斷GSK3表達并激活Wnt/β-catenin通路后,FAPs中三酰甘油(TAG)和脂聯素(ADP)的濃度顯著降低,脂滴的形成也受到高度限制。研究還觀察到脂肪生成基因(PPARγ、C/EBPα、C/EBPβ和FABP4)和甘油三酯合成基因(DGAT1和DGAT2)的下調。此外,Western blotting顯示,在LY2090314處理后,FAPs脂肪生成中FAP抗原PDGFRα、PPARγ和C/EBPα的表達顯著下降。這些結果表明,GSK3/β-catenin通路調節FAPs的脂肪生成,LY2090314通過阻止β-catenin的降解來抑制FAPs的脂肪分化。


6. XAV-939阻斷Wnt/β-catenin信號通路促進FAPs的脂肪生成
1 μM XAV-939處理顯著抑制了Ctnnb1的轉錄水平,而GSK3A和GSK3B的mRNA表達水平沒有顯著差異。此外,在抑制Wnt/β-catenin通路后,β-catenin的表達顯著下降,與脂肪生成相關的基因和蛋白(PPARγ、C/EBPα、FABP4、DGAT)的表達增加,表明β-catenin的下調信號FAPs會促進脂肪生成。此外,與對照組相比,XAV-939處理顯著增加了FAP中脂滴的聚集和填充,TAG和ADP的含量增加。

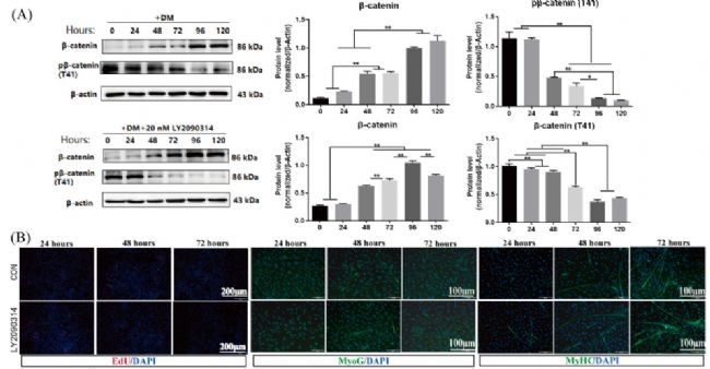
7. LY2090314激活Wnt/GSK3/β-catenin通路,增強MuSCs的自我更新和肌生成
為了進一步研究β-catenin對牛MuSCs分化的影響,研究使用了20 nM 外源性LY2090314處理細胞,同時在MuSCs分化過程中監測了β-catenin和磷酸化β-catenin表達的動態變化。Western blot結果顯示,隨著MuSCs分化時間的延長,pβ-catenin(T41)的表達下降,而β-catenin的表達增加。此外,20 nM LY2090314處理促進了β-catenin的穩定,延長了牛MuSCs的分化時間。EdU摻入分析顯示,LY2090314處理后的前24小時內,EdU+細胞比例較高,MyoG的表達下降。雖然分化48小時后肌管形成減少,但是,分化72小時后肌管的融合指數顯著增加,表明LY2090314可以促進MuSCs的更新和分化。LY2090314抑制GSK3活性并激活Wnt/β-catenin通路以促進β-catenin的穩定,顯著增加了肌源性基因(MyoD、MyoG、MRF4和MYF5)的mRNA表達。Western blotting顯示,Pax7的表達下調,而MyHC和MyoG的表達水平顯著上調。相反,在1 μM XAV-939處理后,與MuSCs肌生成相關的基因和蛋白(MyoD、MyoG、MRF4和MyHC)的表達顯著下降。


8. 3.8. GSK3抑制劑LY2090314激活Wnt/β-catenin信號通路增強FAPs在體外共培養系統中刺激MuSCs成肌的能力
為了研究Wnt/β-catenin通路對體外共培養系統中MuSCs分化的影響,使用了FAPs來源的條件培養基(CM)與MuSCs進行共培養。RT-qPCR結果顯示,與未經處理的FAPs相比,經20 nM LY2090314處理的FAPs顯著促進了成肌基因(MyHC、MyoD、MyoG、MRF4和MYF5)的表達。此外,LY2090314處理還顯著提高了FST基因的表達。然而,用1 μM XAV-939處理的FAPs消除了FAPs對MuSCs的成肌效應,MyHC、MyoD和MyoG蛋白的表達水平下降。MyHC免疫染色顯示,經20 nM LY2090314處理的FAPs的肌管融合指數達到71.46%,而1 μM XAV-939處理的僅為38.02%。

同時,本文選用的高質量的細胞核分離方法(SHBIO 52009-10)也是單核RNA測序(snRNA-seq)成功的關鍵步驟。伯優(SHBIO)細胞核分離試劑盒是基于密度梯度法的創新產品,專為滿足單細胞測序等高標準需求而設計。我們的試劑盒在配方上進行了精心設計,確保在分離過程中最大限度地保護細胞核的完整性,減少RNA的降解,從而為下游的測序分析提供高質量的材料。此外,密度梯度法的應用使得細胞核的分離更加精確有效,尤其是對于含有多種細胞類型的復雜樣本,如骨骼肌組織,能夠有效去除細胞碎片和其他雜質。
我們致力于不斷創新和完善我們的產品線,以滿足生物醫學研究中不斷變化的需求。我們相信,通過提供這樣的高質量研究工具,能夠支持科研人員們在單細胞測序及相關領域取得更多突破性成果,推動整個生命科學領域的發展。