本系列產品適用于人,動物,植物的新鮮,凍存及FFPE組織樣本的細胞核分離提取。通過裂解細胞膜,釋放細胞核的同時保持細胞核膜的穩定。優化的細胞核重懸液能夠有效維持細胞核膜的完整和染色質的空間結構穩定。


產品應用:
制備的細胞核懸液可用于:
·表觀遺傳學研究(如scATAC- seq/bulk ATAC- seq,CUT&Tag);
·核轉錄組測序(snRNA-seq/bulk RNA-seq)等相關實驗。
應用范圍:
伯優®細胞核分離試劑盒-柱提法已被測試用于多種哺乳動物新鮮及冰凍組織的細胞核提取,如小鼠肺、腎、腦、肝臟、心臟、淋巴結、延髓等,人肝臟(癌和癌旁)、肺、 腦、肝、腎、宮頸組織等。
伯優®植物樣本細胞核分離試劑盒已被測試用于多種植物組織的細胞核提取,如小麥、玉米、洋蔥的根、莖、葉,油菜、菜豆葉,百合雌 蕊,橘子果實,紅豆杉莖等。
伯優®FFPE樣本細胞核分離試劑盒已被測試用于多種哺乳動物FFPE組織的細胞核提取,如小鼠肝、腎、腦,人肝、淋巴、宮頸等。
產品列表:


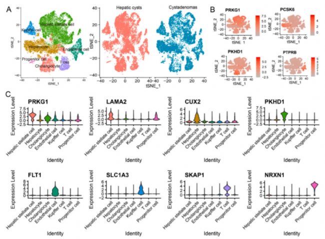
基于單核RNA測序數據解析囊腺瘤和肝囊腫的微環境
期刊:Computers in Biology and Medicine
影響因子:7
發表時間:2024.6
應用組織類型:肝囊腫,囊腺瘤
研究思路:通過單核RNA測序(single nucleus RNA-sequencing, snRNA-seq)數據,深入解析囊腺瘤和肝囊腫組織的微環境,進而了解這些病變組織中的不同細胞類型、細胞狀態及其相互作用,從而揭示病變形成和發展的機制。
研究結果:單細胞核測序分析展現了病變組織中囊腺瘤和肝囊腫細胞的腫瘤內異質性及其腫瘤微環境,闡明了囊腺瘤和肝臟囊腫微環境之間的差異。而在囊腺瘤和肝囊腫病變中,也鑒定出不同細胞類型的不同簇和亞簇,并確定了它們相應的分子特征。拷貝數變異顯示囊腺瘤和肝囊腫中肝星狀細胞的惡性程度不同。囊腺瘤和肝囊腫的肝細胞分化模式也通過單細胞核測序數據分析得出。此外,T細胞的組成及其性質表明,囊腺瘤具有更高的免疫浸潤性和更復雜的免疫調節機制。這項研究為囊腺瘤和肝囊腫提供了初步的細胞圖譜,并為后續分子水平研究奠定了基礎。


空間轉錄組學結合單核RNA測序揭示人類脊髓中神經膠質細胞的異質性
期刊:NEURAL REGENETRATION RESEARCH
影響因子:5.9
發表時間:2024.6
應用組織類型:脊髓
研究思路:通過空間轉錄組學(spatial transcriptomics)和snRNA-seq這兩種先進的技術,來揭示人類脊髓中神經膠質細胞(glial cells)的異質性,并可同時獲得細胞的空間位置信息和基因表達譜,從而更全面地理解神經膠質細胞在脊髓中的分布和功能多樣性。
研究結果:通過snRNA-seq的結果,發現在人類脊髓中,星形膠質細胞、小膠質細胞和少突膠質細胞各分為六個不同的轉錄亞群。在小鼠脊髓中,星形膠質細胞、小膠質細胞和少突膠質細胞分別分為五個、四個和五個不同的轉錄亞群。這說明人類和小鼠之間神經膠質細胞類型的異質性。此外,還檢測到人類脊髓神經膠質細胞基因表達的性別差異。具體而言,在所有星形膠質細胞亞型中,男性的NEAT1和CHI3L1水平高于女性,而男性的CST3水平低于女性。在所有小膠質細胞亞型中,所有差異表達的基因都位于性染色體上。除了性別特異性基因差異外,所有脊髓少突膠質細胞亞型中MT-ND4、MT2A、MT-ATP6、MT-CO3、MT-ND2、MT-ND3和MT-CO2的水平在女性中均高于男性。總的來說,本研究揭示了神經膠質細胞的異質性,并為探索包括慢性疼痛、肌萎縮側索硬化癥和多發性硬化癥在內的脊髓相關疾病的細胞基礎提供了寶貴的數據資源。

03 應用文章

通過局部晚期宮頸鱗狀細胞癌的單核轉錄組數據鑒定出與放療療效相關的神經樣祖細胞譜系
期刊:Advanced Science
影響因子:15.8
發表時間:2023.7
應用組織類型:宮頸癌
研究思路:通過在放射治療之前和期間,進行snRNA-seq以構建CSCC中各種細胞類型的高分辨率分子圖譜,從而更好地了解腫瘤微環境中與放射治療相關的分子反應。
研究結果:通過snRNA-seq的結果可發現,腫瘤細胞中神經樣祖細胞譜系(NRP)的表達水平在放療后顯著升高,并且在無反應患者的腫瘤中富集。同時,通過群體RNA測序(bulk RNA-seq)分析獨立隊列的惡性細胞,驗證了無反應患者腫瘤中NRP的富集情況。此外,對癌癥基因組圖譜(The Cancer Genome Atlas)數據集的分析表明,NRP表達與CSCC患者的預后不良相關。在CSCC細胞系的體外實驗中,發現下調NRP程序中的關鍵基因neuregulin 1(NRG1)與細胞生長減少和對放射線敏感性增加相關。免疫組織化學染色在第三隊列中驗證了關鍵基因NRG1和免疫調節程序中即時早期反應基因3(immediate early response 3)作為放射敏感性調節因子的作用。這些發現揭示了NRP在CSCC中的表達可用于預測放療的療效。

04 應用文章

預測黑色素瘤抗PD-1治療效果的新綜合性多細胞特異性模型
期刊:Theranostics
影響因子:12.4
發表時間:2024.3
應用組織類型:黑色素瘤
研究思路:在這項針對晚期黑色素瘤的抗PD-1新輔助治療的臨床研究中,通過收集治療前后的腫瘤組織進行snRNA-seq,并通過多色免疫熒光染色和公開數據集,確認晚期黑色素瘤的抗PD-1的新輔助治療的效果,并進行相關驗證。
研究結果:通過snRNA-seq的數據發現了與抗PD-1治療效果密切相關的四個細胞亞群,并揭示了四個細胞亞群間的相互作用有助于抗腫瘤免疫。此外,研究還基于這四個亞群,開發了的新的預測模型,該模型在評估抗PD-1治療效果方面具有顯著潛力。

05 應用文章

通過snRNA-seq和scRNA-seq的互補數據更新的皮膚轉錄組圖譜
期刊:Journal of Dermatological Science
影響因子:3.68
發表時間:2024.6
應用組織類型:皮膚
研究思路:對同一個皮膚樣本分別進行snRNA-seq和scRNA-seq,并結合了先前發表的scRNA-seq相關數據,從而分析比較出兩種方法在細胞比例和基因表達上的差異。同時,通過Slingshot分析對角蛋白細胞和成纖維細胞的分化軌跡進行分析。
研究結果:snRNA-seq對線粒體和核糖體RNA的污染較不敏感,且在檢測轉錄因子方面表現出更大的能力。snRNA-seq識別出了更多在空間和功能上相關的角蛋白細胞簇,這些細胞簇構成了具有預期分化動態的細胞軌跡。同時,也發現了角蛋白細胞不同分化階段的新標志物,例如LYPD3、EMP2和CSTB,并確定了NFIB和GRHL1是與角蛋白細胞增殖和功能分化相關的轉錄因子。另一方面,scRNA-seq檢測到了更多的免疫細胞,并可檢測到激活狀態的成纖維細胞。

06 應用文章

