2025年11月27日浙江中醫藥大學陳忠教授團隊在Neuron雜志發表文章揭示了PVT腦區組胺H3受體調控高脂飲食偏好性的分子-細胞機制。

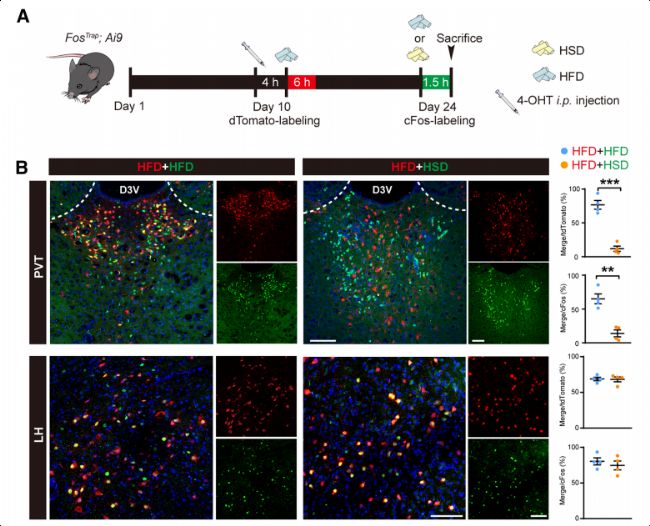
1、PVT腦區介導高脂與高糖的攝食行為
研究人員利用Fos-TRAP; Ai9 小鼠標記首次暴露高脂飲食后紅色熒光標記激活的神經元。兩周后,小鼠再次接受高脂飲食或接受高糖飲食。通過cFOS免疫熒光染色檢測神經元在第二次飲食暴露時的激活情況定義兩類神經元:在首次及再次高脂飲食中均被激活的為“高脂神經元”;而在高糖飲食中新激活的則為“高糖神經元”。結果表明,在PVT腦區這兩類神經元的分布存在顯著差異。
通過光纖鈣成像系統結合病毒工具記錄神經元活動,進一步證實了這兩類神經元的功能特異性:PVT“高脂神經元”僅在高脂飲食后出現鈣活性顯著增加,而對高糖飲食無響應;反之,“高糖神經元”僅特異性響應高糖飲食,其活性在高脂飲食后保持不變。
化學遺傳學實驗揭示PVT區“高脂”與“高糖”神經元對攝食行為具有雙向且特異性的調控作用。激活“高脂神經元”可特異性減少高脂食物的攝入,而抑制其活性則促進攝入,且兩者均不影響高糖攝食。類似的,激活“高糖神經元”特異性抑制攝入高糖食物,抑制其活性則促進攝入高糖食物,該調控對高脂食物亦無影響。化學激活PVT興奮性神經元抑制攝入高脂和高糖食物,反之抑制則促進高脂和高糖食物攝入。

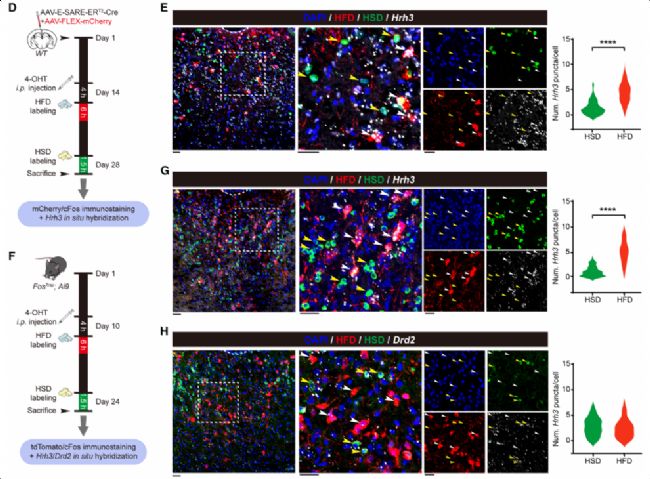
2、組胺H3受體可作為PVT區
為進一步研究PVT區“高脂”與“高糖”神經元的分子特征,研究人員利用單細胞測序鑒定出多個與膜相關分子、神經遞質相關的差異性表達基因,其中組胺H3受體(基因名Hrh3)表達最為顯著。原位雜交實驗Hrh3在PVT區“高脂神經元”中的表達高于“高糖神經元”,提示其可作為區分這兩類功能特異性神經元的分子標志。
利用病毒工具特異性敲低PVT興奮性神經元Hrh3后促進高脂食物攝入,但不影響高糖食物攝入。然而,過表達這類神經元群Hrh3后可顯著減少高脂和高糖食物攝入,提示Hrh3可能具有調控PVT神經元放電活動。選擇性敲除PVT區“高脂神經元”Hrh3后增加高脂食物的攝入和偏好性,敲除PVT區“高糖神經元”Hrh3不影響高脂和高糖食物攝入。

圖2、組胺H3受體可作為PVT區“高糖神經元”分子標志物
3、H3R通過偏向性G12/13信號傳導調控
組胺H3受體(H3R)可以分別介導下游Gi蛋白和阻遏蛋白信號通路。電生理實驗發現敲除PVT區“高脂神經元”Hrh3后這類神經元放電活動減弱,過表達Hrh3后這類神經元放電活動增強。然而,敲除PVT區“高糖神經元”Hrh3不影響神經元放電活動。研究人員進一步通過構建G蛋白偏向性的變異型H3受體H3R339,可顯著激活Gi 和 Gq信號,但不能激活G12/13。電生理實驗發現G12/13拮抗劑可阻斷過表達Hrh3引起PVT“高脂神經元”放電活動增強的作用,提示H3R通過偏向性G12/13信號傳導調控 PVT“高脂神經元”活性。

圖3、H3R通過偏向性G12/13信號傳導調控 PVT“高脂神經元”興奮性
總結:
本文揭示了H3R通過偏向性G12/13信號調控PVT腦區“高脂神經元”興奮性,驅動高脂食物偏好的分子-細胞機制。
參考文獻:Zheng et al., Biased histamine signaling selectively gates fat preference, Neuron (2025), https://doi.org/10.1016/j.neuron.2025.10.035
創作聲明:本文是在原英文文獻基礎上進行解讀,存在觀點偏向性,僅作分享,請參考原文深入學習。


想了解更多內容,獲取相關咨詢請聯系
電 話:+86-0731-84428665
伍經理:+86-180 7516 6076
工程師:+86-180 7311 8029
郵 箱:consentcs@163.com
