2025年7月3日東京大學Teruhiro Okuyama團隊在Science雜志發表文章揭示vCA1通過不同神經元群編碼社交記憶的不同特征(性別、基因等),并發現雌性線索相關的社交記憶具有獎賞特性。

1、vCA1腦區神經元表征性別相關的社交記憶
研究人員分別將四個品系的雌、雄性小鼠進行社交實驗,通過在體電生理實驗記錄在社交過程中vCA1神經元放電活動,部分神經元對性別或基因背景作出特異性響應,這類神經元群稱為social property cells,部分神經元對性別或基因背景作出非線性響應模式,這類神經元群稱為social identity cells。與social identity cells主要在θ波節律的波谷階段被激活,這與社會刺激無關。與social identity cells主要在θ波節律的上升階段被激活。
為進一步理解社交記憶的性別特征,研究人員設計三組社交實驗:先與雌性BALB/c小鼠互動,再與雌性C3H小鼠互動;先與雌性BALB/c小鼠互動,再與雄性C3H小鼠互動;先與雄性BALB/c小鼠互動,再與雄性C3H小鼠互動。利用病毒工具和cFOS免疫熒光實驗分別標記在第一次、第二次社交激活的神經元群,有意思的是,與同性別小鼠社交刺激相比,在接受不同性別小鼠互動時,vCA1腦區兩次社交均激活的神經元數量顯著減少,表明vCA1腦區神經元可表征性別相關的社交記憶。

2、重激活vCA1腦區雌性線索相關的社交記憶具有獎賞特性
在實時條件位置偏好實驗pre-test階段小鼠自由探索十分鐘,在訓練期間小鼠在接受雌性或雄性小鼠社交激活2小時后光激活vCA1腦區雌性或雄性線索激活的神經元群,在post-test階段激活雌性線索激活的神經元群后可引起條件性位置偏好,表明存在獎賞特性。光激活雄性線索激活的神經元群后不能引起條件性位置偏好。在post-test階段抑制vCA1腦區雌性線索激活的神經元群后可減少條件性位置偏好。
在交互式社交行為中小鼠先后接受兩次不同基因背景的雌性或雄性社交刺激,引起不同的社交記憶。光激活vCA1腦區兩次雌性線索共同激活的神經元群后可引起條件位置偏好,但激活兩次雄性線索共同激活的并不引起條件位置偏好。

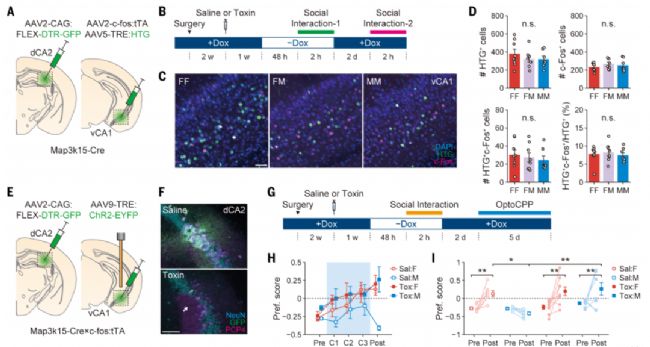
3、vCA1通過上游dCA2和MeA腦區編碼性別相關的社交記憶
dCA2通過投射到vCA1編碼社交記憶。通過病毒工具誘導dCA2神經元凋亡后接受不同性別小鼠互動時,vCA1腦區兩次社交均激活的神經元數量并不出現減少。此外,盡管不影響雌性社交記憶引起的條件性位置偏好,誘導dCA2神經元凋亡后光激活雄性線索激活的神經元群后可引起條件性位置偏好。內側杏仁核(MeA)神經元對社交刺激表現出性別二態性特征。誘導MeA神經元凋亡后接受不同性別小鼠互動時,vCA1腦區兩次社交均激活的神經元數量并不出現減少,即損害vCA1神經元編碼性別相關的社交記憶。此外,MeA神經元凋亡后小鼠對雌性線索社交刺激引起的位置偏好行為減弱,可誘發小鼠對雄性線索社交刺激引起的位置偏好行為。

總結:
本文發現vCA1神經元群可編碼性別特異性的社交記憶,重激活這類神經元具有獎賞特性。
參考文獻:Watarai A, Tao K, Okuyama T. Representation of sex-specific social memory in ventral CA1 neurons. Science. 2025 Jul 3;389(6755):eadp3814. doi: 10.1126/science.adp3814. Epub 2025 Jul 3. PMID: 40608915.
創作聲明:本文是在原英文文獻基礎上進行解讀,存在觀點偏向性,僅作分享,請參考原文深入學習。


想了解更多內容,獲取相關咨詢請聯系
電 話:+86-0731-84428665
伍經理:+86-180 7516 6076
徐經理:+86-138 1744 2250
郵 箱:consentcs@163.com
