近日,首都醫科大學神經病學王曉民實驗室賈軍老師及其團隊在Clinical and Translational Medicine雜志發表題為:“Corticostriatal glutamate-mediated dynamic therapeutic efficacy of electroacupuncture in a parkinsonian rat model.”的文章。本文研究揭示了電針(EA)刺激在6-羥基多巴胺(6-OHDA)誘導的帕金森病大鼠模型中具備調節皮質紋狀體突觸可塑性和降低皮質紋狀體部位谷氨酸濃度異常升高的能力。本文為研究皮質紋狀體谷氨酸能回路的調節機制與帕金森病(PD)患者運動功能障礙的相關性提供了新的視角,為帕金森病的治療提供了理論依據。
本研究通過單側注射6-羥基多巴胺(6-OHDA)建立PD大鼠模型,探討電針刺激前后100 Hz對PD模型大鼠的影響。為了確定EA的最佳治療參數,采用開闊場地和旋轉桿試驗動態評估運動行為。使用免疫電鏡評估皮質紋狀體突觸可塑性,并通過微透析、體內電化學和高效液相色譜測量多巴胺能和谷氨酸能神經遞質的水平。通過測量運動皮層和紋狀體的局部場電位來記錄神經活動動態。此外,采用化學遺傳學技術來調節皮質紋狀體谷氨酸能神經元,并闡明EA在PD大鼠模型中的治療作用機制。
01、100 Hz電針刺激可改善6-OHDA 損傷大鼠的運動功能障礙,且呈時間依賴性
首先通過行為學實驗比較了EA刺激的頻率,找到了最佳的EA刺激方式,在特定治療穴位進行 100 Hz EA 刺激可有效緩解 6-OHDA 損傷大鼠模型中的運動障礙,并產生明顯的時間依賴性。隨后免疫組化結果顯示,EA刺激并不會恢復6-OHDA誘導的帕金森模型大鼠黑質紋狀體(DA)能神經細胞的數量。

02、EA 刺激不能恢復 PD 模型大鼠的黑質紋狀體能神經支配
使用高效液相色譜(HPLC)檢查了中腦和紋狀體樣本中的 DA 水平,結果表明6-OHDA誘導的帕金森病大鼠模型的中腦和紋狀體部位DA濃度不會受EA刺激的影響,為了進一步驗證 EA 刺激是否激活殘留的黑質紋狀體末梢以改善 PD 模型大鼠的運動障礙,研究人員通過活體腦化學系統檢測無損傷側的紋狀體部位不同深度下高鉀刺激所引起DA的釋放,損傷側的紋狀體部位接收高鉀刺激,均沒有DA的釋放,說明損傷側紋狀體DA的釋放不受EA刺激的影響,活體腦化學物質實時分析系統的應用,協助客戶驗證了實驗猜想。搭配上微透析-液相檢測體系,兩個方案的聯合使用極大的提高了實驗結果的可靠性,也極大的豐富了神經科學研究者的視角,為后續該設備在神經科學研究上的應用奠定了良好的根基。
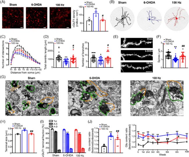
03、用 100 Hz EA 刺激治療可逆轉 PD 模型大鼠皮質紋狀體棘可塑性和谷氨酸能傳遞的增強
作者通過免疫熒光染色技術觀察囊泡谷氨酸轉運蛋白(vGluT 1)的密度,發現6-OHDA誘導的帕金森模型大鼠皮質紋狀體軸突末端的密度會升高,依靠高爾基體浸漬技術,6-OHDA誘導的帕金森模型大鼠的神經元中觀察到樹突分支的數量減少,但是這種減少可被100 Hz EA刺激逆轉,EA刺激帕金森模型大鼠組總樹突長度和分支數目有明顯的升高,突觸的結構受EA刺激會發生變化。電子顯微鏡下發現EA刺激導致帕金森模型大鼠皮質紋狀體谷氨酸能神經元軸突末端尺寸變小。

此外,通過微透析活體采樣技術結合高效液相電化學檢測結果發現6-OHDA誘導的帕金森模型大鼠背側紋狀體部位谷氨酸濃度異常升高,在EA刺激下會有所改善,還進行了電生理學測試,以評估三個實驗組的谷氨酸介導的紋狀體興奮性傳遞,結果表明EA刺激有效地調節帕金森模型大鼠皮質紋狀體突觸可塑性,使異常升高的谷氨酸濃度降低。
04、用 100 Hz EA 治療可降低 PD 模型大鼠皮質紋狀體高 β 振蕩同步
過度同步的 β 振蕩已被公認為帕金森病運動癥狀的功能性生物標志物,為了進一步評估 EA 刺激的動態治療效果,在運動皮層和背外側紋狀體中使用長期植入電極進行了同步記錄。EA 治療對皮質紋狀體通路中的同步高 β 振蕩具有動態調節作用,對 PD 模型大鼠運動功能有相似的改善作用。

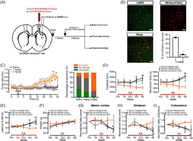
05、選擇性皮質紋狀體抑制減輕 PD 模型大鼠的 β 振蕩、谷氨酸水平和運動障礙
為了實現對皮質紋狀體谷氨酸能神經元的選擇性抑制,通過化學遺傳技術在 6-OHDA 損傷大鼠中使用了由藥物 (DREADD) hM4Di 獨家激活的抑制性受體,使用微透析監測表達hM4Di并有6- ohda誘導病變的大鼠在給藥前后兩側背紋狀體谷氨酸的濃度。后續結合行為學分析,微透析-HPLC-ECD檢測,在體多通道電生理等技術,證實了選擇性抑制皮質紋狀體谷氨酸能神經元可以改善6-OHDA誘導的帕金森模型大鼠的過度同步β振蕩和運動障礙,降低紋狀體異常升高的谷氨酸濃度。

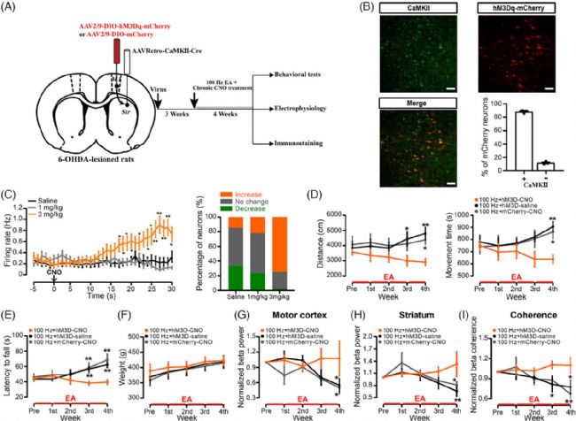
06、EA 的治療效果被慢性皮質紋狀體谷氨酸能激活逆轉
為了進一步闡明皮質紋狀體谷氨酸能神經元在EA刺激治療 6-OHDA誘導的帕金森模型大鼠中的作用,作者通過化學遺傳技術激活6-OHDA誘導的帕金森模型大鼠皮質紋狀體谷氨酸能神經元來逆轉EA刺激的影響。

綜上所述,EA 刺激通過多種方法對多巴胺能神經元提供神經保護作用,這些作用包括抗神經炎癥、抗氧化應激和抗凋亡反應,以及調節腸道微生物組。此外,先前的研究表明,EA 可以調節神經膠質功能以發揮抗炎和抗氧化作用。目前的研究強調了 EA 干預對帕金森病具有顯著的非多巴胺能保護作用。探索 EA 介導的皮質紋狀體谷氨酸傳遞變化(非神經保護作用)與其對神經膠質細胞功能的影響(神經保護作用)之間的相互作用,可以為 EA 如何緩解 PD 的復雜病理學提供關鍵見解。

07、結論
本研究揭示了EA治療PD的時間動態和最佳參數,它強調了抑制皮質紋狀體谷氨酸傳遞在EA治療PD中的意義。用EA靶向谷氨酸能神經元有望作為一種非多巴胺能干預治療PD患者的運動癥狀和異常神經活動。
文獻來源:
Jiang X, Sun M, Yan Y, Wang Y, Fan X, Wei J, Wang K, Liang P, Wang Z, Wang J, Wang X, Jia J. Corticostriatal glutamate-mediated dynamic therapeutic efficacy of electroacupuncture in a parkinsonian rat model. Clin Transl Med. 2024 Dec;14(12):e70117. doi: 10.1002/ctm2.70117. PMID: 39627032; PMCID: PMC11614550.
創作聲明:本文是在原英文文獻基礎上進行解讀,存在觀點偏向性,僅作分享,請參考原文深入學習。


