可溶性環氧化物水解酶(sEH,EPHX2基因編碼)是一種環氧脂肪酸代謝的關鍵酶,廣泛分布于肝、腎、腦等眾多器官中。大腦不能合成不飽和脂肪酸,主要來源于肝臟。不飽和脂肪酸花生四烯酸(AA)是細胞膜磷脂的重要組成成分,經過sEH代謝可產生環氧二 十碳三烯酸(EETs,具有5,6-EET、8,9-EET、11,12-EET和14,15-EET四個同形異構體)。敲除EPHX2或抑制EPHX2活性可減弱AD疾病模型中的疾病進程。
2023年7月3日深圳大學、廣州琶洲實驗室朱心紅教授在Neuron雜志上發表文章揭示肝臟sEH酶雙向調控AD疾病中Aβ形成和tau蛋白病變。

1、肝臟sEH調節血漿中14,15- EET的水平
研究人員通過工具小鼠發現肝臟中sEH酶活性存在年齡相關性增加,在老年小鼠中增加更為顯著,心臟、肝臟、腎等組織中并不出現這種年齡依賴性變化。相反的是,血漿中14,15-環氧二十碳三烯酸(14,15-EET)隨著年齡增加其表達水平下降,這種年齡依賴性的下降也出現AD模型小鼠中。進一步檢測到AD患者血漿中14,15-EET表達降低,表明肝臟sEH調節血漿中14,15- EET的水平。

圖1:肝臟sEH調節血漿中14,15- EET的水平
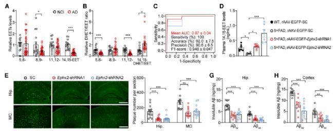
2、肝臟sEH雙向調控AD疾病進程
通過多個工具小鼠特異性敲除AD模型小鼠肝臟EPHX2,可顯著增加血漿中14,15-EET水平,運動皮層、內嗅皮層和海馬腦區Aβ斑塊沉積減少,分子實驗也進一步證實皮層和海馬腦區Aβ40和Aβ42蛋白水平降低。在新物體認知實驗中特異性敲除肝臟EPHX2后AD模型小鼠花費更多的時間接觸新物體,表明敲除肝臟EPHX2在AD模型小鼠中產生神經保護作用。
為進一步證實肝臟EPHX2介導AD疾病進程,研究人員在6月齡AD模型小鼠靜脈注射rAAV2/8過表達EPHX2病毒,血漿中14,15-EET水平降低,海馬腦區Aβ斑塊沉積增多,tau蛋白磷酸化水平也增加,記憶和運動障礙也進一步加重。C端淀粉樣前體蛋白APP在AD模型小鼠中下降,過表達EPHX2其水平增加,表明肝臟EPHX2在AD疾病進程中發揮重要作用。

圖2:敲除肝臟sEH減緩AD疾病進程
3、血漿14,15-EET進入大腦促進Aβ聚集
已有研究表明14,15-EET可誘導Aβ硝基化并促進腦內Aβ聚集,那么外周14,15-EET是否通過血腦屏障進入大腦促進AD進程。研究人員在小鼠頸內動脈注射重氫標記的14,15-EET后1分鐘在大腦中被檢測到,表明14,15-EET可通過血腦屏障。結構學實驗表明14,15-EET可與Aβ發生結合。離體細胞實驗證實14,15-EET呈劑量依賴性降低AD模型小鼠海馬Aβ形成。
12月齡AD模型小鼠側腦室注射14,15-EET一周后,大腦可溶性和非可溶性Aβ水平均降低,磷酸化Tau水平也降低,并能顯著改善空間記憶障礙。此外,5月齡AD模型小鼠在注射敲低肝臟EPHX2病毒后,顯著降低運動皮層和海馬腦區的Aβ聚集,并改善認知功能障礙。

圖3:敲低肝臟EPHX2減緩AD疾病進程
總結
本文發現肝臟sEH調控血漿14,15-EET水平,后者可進入大腦,直接與Aβ發生結合,影響其形成,表明AD疾病進程中肝腦軸的作用機制。


想了解更多內容,獲取相關咨詢請聯系
電話:+86-0731-84428665
伍經理:+86-180 7516 6076
徐經理:+86-138 1744 2250
