加州理工大學、HHMI研究院神經科學家David J. Anderson研究團隊于2020年12月2日在NATURE上發表論文“Distinct hypothalamic control of same- and opposite-sex mounting behaviour in mice”,通過使用滔博生物-Inscopix自由活動鈣成像顯微鏡發現下丘腦的不同區域調控同性和異性小鼠的攀爬行為。
摘要
看上去相似的動物行為卻可以在不同的背景下表達不同的意圖,但這種靈活性是如何在神經環路水平上實現的目前還不清楚。例如,許多物種的雄性可以表現出對同性或異性的相同行為,但目前還不清楚這些行為的意圖和神經編碼是相似的還是不同的。
Anderson研究團隊發現實驗室雄性小鼠對雌性和雄性的攀爬行為可以通過是否存在超聲發聲(USV)來區分。這些和更多的行為數據表明,大多數雄性主導的攀爬是攻擊性的,盡管在極少數情況下可能是性行為。研究人員調查了USV+和USV-攀爬是否使用相同或不同的下丘腦神經基質。通過使用Inscopix自由行為顯微鈣成像方法觀察內側視前區(MPOA)或腹內側下丘腦腹側細分(VMHvl)中ESR1陽性神經元,發現在小鼠活動中可以解碼出在USV+和USV-攀爬過程中神經元活動的獨特模式。交叉光遺傳刺激表達ESR1和囊狀GABA轉運蛋白(VGAT)的MPOA神經元,可促進USV+攀爬,并將雄性的定向攻擊轉換為USV攀爬。
相比之下,刺激表達ESR1的VMHv1神經元會促進USV-攀爬行為,并抑制由雌性誘發的USV攀爬。
末端刺激實驗表明,這種互補的抑制效應是由MPOA和VMHvl之間的相互投射介導的。綜上所述,這些數據確定了一個下丘腦亞群,該亞群在遺傳上富含誘導雄性生殖行為狀態的神經元,其可分為由MPOAESR1調控的生殖神經元亞群和由VMHvlESR1調控的侵襲神經元亞群。因此,不同的下丘腦神經元群體編碼了表達不同內部狀態的相似行為。
正文
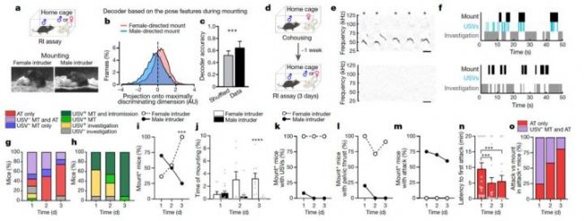
為了研究小鼠的雌性和雄性導向的攀爬是否可以在行為上被區分,研究人員首先嘗試訓練一個基于機器學習的分類器來區分這兩種情況下的攀爬(圖1a)。使用攀爬次數的姿勢特征訓練的分類器的性能略好于機會(63%)(圖1b,c)。然而,當使用在-3s和1s之間提取的相對于攀爬初始時(t=0)的特征進行訓練時,分類器性能提高到78%。這表明,相關行為的特征--而不是攀爬本身--區分了同性和異性導向的攀爬。
因此,研究人員需要進一步了解哪些相關行為能區分雄性小鼠與雌性小鼠之間的攀爬。錄音顯示,雌性導向的攀爬總是伴隨著USVs(圖1e,f,h,k),而大多數雄性導向的攀爬則沒有(圖1e-g,k)。此外,雌性導向的攀爬通常之后是骨盆運動和干涉(圖1h,l),而雄性導向的攀爬之后通常是攻擊(圖1g,m)。在開始的社交接觸中,當小鼠缺乏社交經驗時(圖1g,i,j),雄性導向的USV−攀爬更頻繁,隨著小鼠獲得攻擊性經驗(圖1n,o中的第2天和第3天)是,USV-攀爬減少。這些數據表明,在這種小鼠品系中,大多數自然發生的雌性和雄性導向攀爬的案例分別反映了潛在的性動機狀態和攻擊動機狀態。

圖1 雌性和雄性導向的攀爬時截然不同的雄性社會行為
下丘腦是如何對這兩種形式的攀爬進行編碼的呢?
原則上,雌性和雄性導向攀爬可以反映行為特異性神經元的存在;這些神經元要么是常見的,要么是不同的;另一種情況是,這兩種攀爬行為反映了一種更普遍的內在攻擊和性狀態的編碼。在MPOA和VMHvl中的ESR1+神經元之前被認為與雄性攀爬有關。為了直接比較同一小鼠在雌性和雄性導向攀爬期間這兩個群體的活動,研究人員使用光纖記錄同時對MPOAESR1和VMHvlESR1神經元進行了鈣信號測量(圖2a,b)。在USV+攀爬期間,前一個區域的活動相對較高,而在USV−攀爬期間,后一個區域的活動呈上升趨勢(圖2c,d)。研究人員在雌性和雄性導向的社會行為的其他階段也觀察到了類似的關系。
值得注意的是,在10只雄性小鼠中,有2只(629號和634號)在雄性導向攀爬期間的活動類似于通常在雌性導向攀爬期間觀察到的活動——即MPOAESR1中的活動相對高于VMHvlESR1神經元中的活動。此外,在這兩種情況下,雄性導向攀爬都伴隨著USV。這些罕見的例子可能反映了錯誤的性別識別和/或男性導向的從屬(即雙性)行為,并表明這些核團的神經反應不單單是入侵者性別的感官表征。
在性(USV+)和攻擊(USV−)攀爬過程中,每個核團中大量ESR1+神經元活動的數量差異(圖2d)可能反映了相同神經元活性或ESR1+神經元不同亞群的激活的差異。

圖2a-d 對MPOAESR1和VMHvlESR1神經元進行了鈣信號測量
為了區分這些替代方案,研究人員使用Inscopix頭戴式自由活動顯微鈣成像系統,在行為自由的小鼠的MPOA或VMHvl6中對ESR1+神經元進行了單細胞分辨率鈣成像(圖2e)。這項技術是應用在社會行為過程中MPOA活動的單細胞分辨率成像。

圖2e Inscopix頭戴式自由活動顯微鈣成像
在MPOA中(在VMHvl中也一樣),研究人員觀察到不同的ESR1+神經元群體在雌性和雄性導向的社會互動中做出反應(圖2f)。然而,在MPOA中,偏愛雌性的神經元數量是偏愛雄性的神經元的兩倍(18%比9%)(圖2g左),而在VMHvl中的比例相反(12%比29%)(圖2g右)。在這兩種結構中,群體活動的大部分差異是由入侵者的性別(30-52%)(圖2h中的灰色條)詮釋的,盡管在MPOA中,由行為(57%)(圖2h中的粉色和藍色條)解釋的差異比在VMHv1中(約37%)的情況更高。


圖2f-h 在MPOAESR1和VMHvlESR1神經元在雌性和雄性導向的社會互動中的不同神經表現
為了進一步研究神經活動和行為之間的關系,研究人員對同步采集的視頻記錄中的行為進行了逐幀標記。MPOA和VMHv1都包含不同的神經元群體,分別在USV+和USV−攀爬開始時激活(圖2i,j)。總體而言,在MPOA(R2=0.61-0.71)和VMHv1(R2=0.77-0.88)中,對于給定性別的入侵者,每個細胞在攀爬和嗅探期間的相對活動都高度相關,但在不同性別之間相關性較差。一小部分神經元在攀爬過程中優先激活(超過2σ),但不進行嗅探。這表明,在USV−攀爬過程中觀察到的活動不僅反映了入侵者的性別(這也有助于嗅探過程中神經元的激活),而且至少有一些神經元在USV−攀爬行為中被選擇性地激活。然而,在兩種行為中做出反應的神經元比那些只在一種行為中做出反應的數量更多、激活程度更強。
為了進一步研究行為反應的特異性,研究人員計算了每個神經元選擇攀爬(USV−或USV+)與探索(嗅探)的概率。神經元的選擇概率表明,在神經元活動的每個帶標記的幀期間,神經元的活動能在多大程度上準確地預測是在進行攀爬還是探索。在VMHv1和MPOA中,3-11%的ESR1+神經元對性(USV+)或攻擊(USV-)攀爬超過了0.7的選擇概率(相對于探索),這高于無序行為標記(超過2σ)(圖2k,l)。這證實了這兩個神經核團都含有一些神經元是與入侵者的性別無關的細胞,它們被調整為可以攀爬的神經元。這些神經元似乎處于攀爬和探索的相對“調優”的連續的兩端。然而,在MPOA和VMHv1中,通過選擇概率分析發現,USV+攀爬神經元和USV−攀爬神經元之間的重疊很小(圖2m,n)。同樣,在這兩種神經核中,對于兩種類型的攀爬過程中優先激活的Es1+亞群(超過2σ)在很大程度上是不同的(圖2o,p,s,t中的著色點)。因此,線性解碼器--一種基于支持向量機學習算法的二進制分類器--可以被訓練成根據兩個核團中神經元活動的模式區分這兩種類型的攀爬,準確率為70%-80%(圖2q,r,u,v)。然而,解碼器的性能可能反映了入侵者的性別以及攀爬類型的編碼,因為兩者高度相關。

圖2i-v 在MPOAESR1和VMHvlESR1神經元中,USV+和USV-的不同神經表現
接下來,研究人員研究了MPOA和VMHvl在性行為和攻擊行為中各自的因果作用。雖然電刺激MPOA可以促進雄性攀爬,卻可以觀察到激活MPOAESR1神經元(圖3c,d中的紫條)對攀爬的促進作用微弱且低效,這證實了之前的一項研究。由于MPOAESR1神經元由大約80%的GABA能神經元和大約20%的谷氨酸能神經元組成,而且由于配對誘導的Fos在視前抑制性神經元中的表達強于興奮性神經元,研究人員推測交叉靶向ESR1+GABA能神經元可能豐富了促進雄性性行為的MPOA神經元。
事實上,使用光遺傳激活Esr1flp Vgatcre(Vgat也被稱為SLC32a1)小鼠(圖3a,b)的MPOAESR1∩VGAT神經元,有效地促進了對雄性入侵者的探索和攀爬,相對于使用Esr1cre小鼠(圖3c,d中的藍色)的刺激強度低一個數量級(0.5-1.5 mW)。重要的是,刺激MPOAESR1∩VGAT神經元會導致USV+同時朝向雄性和雌性入侵者(圖3e-h),以及一些無生命物體。光遺傳刺激也在孤獨的雄性小鼠中誘導了USV(圖3l),這證實了發聲不是伴隨攀爬的,也不是入侵者發出的。光遺傳誘發的USV與暴露在雌性小鼠或雌性尿液中的雄性小鼠自然發出的USV顯示出相似的音節模式和聲學特征。值得注意的是,MPOAESR1∩VGAT神經元的激活也迅速中斷了正在進行的攻擊,并將其轉換為男性導向的USV+攀爬(圖3i-k)。此外,在雌性小鼠中MPOAESR1∩GAT神經元的激活,引起了雄性典型的USV+對雄性小鼠和無生命物體的攀爬行為。因此,MPOAESR1∩VGAT神經元的激活在雄性和雌性小鼠中都觸發了一種雄性典型的攀爬行為程序,與目標身份無關。在獨居的雄性小鼠中,MPOAESR1神經元的抑制減弱了由雌性尿液誘發的USVs(圖3m-o),這表明這些神經元對于這種發聲以及攀爬是必要的,就像之前報道和這里證實的那樣。

圖3 MPOAESR1∩VGAT神經元控制雄性性行為
弱的光遺傳刺激VMHvlESR1神經元可以促進攀爬,而強刺激則促進攻擊。然而,目前還不清楚這種攀爬是有性導向的(USV+)還是攻擊性的(USV-)。錄音表明,弱的VMHvlESR1激活促進了對雌性和被閹割的雄性入侵者的USV−攀爬和攻擊(圖4a-k)。這些結果表明,由VMHvlESR1神經元激活引起的攀爬表現了一種低強度的攻擊行為。然而,VMHvlESR1神經元的抑制強烈地抑制了自發的雌性定向(性)攀爬,證實并擴大了先前關于弱抑制效應的報道。對USV+和USV−攀爬的VMHvlESR1神經元增減和功能缺失操縱的差異效應可能反映了對不同的雌性和雄性反應亞群的影響。
重要的是,VMHvlESR1刺激不僅沒有引起USVs,反而強烈地抑制了雌性入侵者或尿液引起的USVs(圖4l-n)。因此,需要知道這種抑制效應是在哪里發揮的。VMHvlESR1神經元強烈投射到MPOA。對MPOA中VMHvlESR1終末的光遺傳刺激強烈地抑制了雌性尿液誘發的USVs(圖4o-q),以及雌性導向的攀爬(圖4r)。由于VMHvlESR1神經元主要是興奮性的,這種抑制作用可能是通過MPOA中的局部中間神經元間接發生的(圖4u)。然而,并不能排除通過脈沖的反向傳播激活并行目標。相反,光遺傳刺激VMHvl中MPOAESR1∩VGAT終末強烈抑制攻擊性(圖4s,t)。因此,MPOA投射的VMHvlESR1(ESR1VMHv1→MPOA)和VMHv1投射的MPOAESR1∩VGAT(ESR1∩VGATMPOA→VMHv1)神經元的激活分別抑制了雌性導向的攀爬和雄性的攻擊,這意味著一個先前提出的相互抑制的環路動機(圖4u)。

圖4 VMHvlESR1神經元可以促進攻擊性攀爬并抑制USV的產生
研究人員已經研究了下丘腦是如何控制雄性對同性和異性導向的攀爬。發現,這兩種形式的攀爬是不同的行為,由不同的下丘腦細胞群控制。單個神經元的成像實驗顯示了相對罕見的USV+或USV−攀爬選擇性細胞群;大多數MPOAESR1和VMHvlESR1神經元對特定性別的入侵者表現出多種社會行為的混合選擇性。這些數據表明,這兩個主要神經元亞群分別主要控制繁殖和攻擊狀態,這解釋了光遺傳刺激的顯性行為效應。然而,與VMHvl一樣,MPOA也包含一小部分神經元(約9%)(圖2g),這些神經元在相反的狀態下被選擇性地激活。在VMHvl的情況下,似乎雌性偏好神經元是交配行為所必需的。在MPOA的情況下,雄性偏好的ESR1+亞群可以間接促進攻擊性,也可以在戰斗中抑制不斷增加的攻擊性。研究數據表明,攻擊性和生殖(性)狀態是由分布在下丘腦多個核團中的異質細胞群所影響的。表面上相似的運動動作可以由不同的神經亞群控制,這些神經亞群在下丘腦水平上編碼相反的動機狀態。
參考文獻:
Tomomi Karigo, David J. Anderson et al., Distinct hypothalamic control of same- and opposite-sex mounting behaviour in mice, Nature(2020)
歡迎對此技術和應用感興趣的老師咨詢
滔博生物
咨詢熱線4009659906/15262408659
郵箱sales@top-bright.com
2.Bruker雙光子顯微鏡
3.Neurotar Mobile HomeCage 氣浮籠
動物行為學平臺:
1.PiezoSleep無創睡眠檢測系統
2.自身給藥、條件恐懼、斯金納、睡眠剝奪、跑步機、各類經典迷宮等
神經電生理:
1.NeuroNexus神經電極
2.多通道電生理信號采集系統
3.膜片鉗系統
科研/臨床級3D打印:
1.德國envisionTEC 3D Bioplotter生物打印機
2.韓國Invivo醫療級生物打印機等