本文要點:具有聚集誘導發光(AIE)特性的供體-受體-供體(D-A-D)型小分子化合物是近紅外二區熒光成像(NIR-II FLI)引導腫瘤光熱治療(PTT)的理想候選材料。雖然三苯胺與四苯乙烯類似物常被用作電子供體,但其存在給電子能力有限或AIE性能欠佳等缺陷。本研究提出了一種分子設計新策略:在結構扭曲的D-A-D框架中引入π共軛平面電子供體,成功開發出性能優化的AIE型NIR-II探針。在合成的分子中,采用富電子TIT供體的BBT-TIT同時展現出高摩爾消光系數(ε = 2.352×10⁴ M⁻¹ cm⁻¹)和顯著聚集誘導發光特性(αAIE = 4.5)。值得注意的是,當其制備成水溶性納米顆粒(BBT-TIT NPs)后,該材料不僅呈現明亮的NIR-II熒光(發射峰1068 nm,水中量子產率1.85%),還具有高效光熱轉換性能(轉換效率η=53.44%)。活體實驗證實,該納米顆粒能實現小鼠高對比度NIR-II熒光血管造影與腫瘤成像,并通過顯著的光熱效應實現腫瘤消融。本研究證明,將特定平面電子供體與扭曲D-A-D結構相結合,可為開發NIR-II熒光成像引導光熱治療的新型AIE活性劑提供重要設計思路。

方案1. 分子設計示意圖和用于熒光光聲雙峰成像引導協同光療的高性能AIE型D-A-D小分子
本文提出一種將平面供體與核心受體結合的設計策略,構建扭曲的D-A-D構型分子。這種方法理論上可在單一分子骨架上同時優化兩個關鍵特性:(1)通過構象限制分子內旋轉實現強AIE驅動的近紅外二區發射;(2)通過增強光吸收和非輻射能量耗散獲得高效光熱治療效果。作為概念驗證,設計合成了三種含平面供體的AIE型D-A-D小分子以增強近紅外二區熒光和光熱性能(方案1)。

方案2. BBT-IT、BBT-DID、BBT-TIT的合成路線
如方案2所示,三種不同平面電子供體(IT、DID和TIT)共價連接到電子受體BBTD上。研究發現這些分子(BBT-IT、BBT-DID和BBT-TIT)具有高摩爾消光系數、扭曲分子幾何構型和顯著的AIE特性(αAIE>4.5)以及近紅外二區發射。其中含最強給電子TIT基團的BBT-TIT在S0態表現出更大的計算二面角,具有最高摩爾消光系數(2.352×10⁴ M⁻¹ cm⁻¹)、最亮近紅外二區熒光(量子產率1.85%),其納米顆粒(BBT-TIT NPs)的光熱轉換效率達53.44%。憑借這些優勢,BBT-TIT NPs成功應用于活體腫瘤的近紅外二區熒光成像和光熱治療。

圖1. BBT-IT、BBT-DID、BBT-TIT的理論計算
盡管許多已報道的具有D-A-D結構的近紅外二區聚集誘導發光(AIE)熒光團采用扭曲構象(通常以TPA或TPE類似物作為電子供體來限制聚集態下的分子內旋轉),但如何同時優化這些體系的強AIE效應和理想光物理特性(如吸收波長、摩爾消光系數、光熱轉換效率)仍是研究熱點。常見問題在于,傳統扭曲供體可能導致近紅外二區應用的吸收特性欠佳。本研究探索了一種通過優化π共軛電子供體來提升近紅外二區AIE熒光團性能的策略。如方案2所示,本文將三種具有相對平面共軛結構的電子供體——IT、DID和TIT與已知能誘導骨架扭曲的核心受體(BBTD)偶聯。假設這種平面供體與扭曲D-A-D框架的整合,可在保留受體核心賦予的構象扭曲(呈現AIE特性)的同時,發揮供體的電子特性優勢。通過取代反應先將供體化合物(IT、DID、TIT)轉化為相應的錫烷中間體(IT-Sn、DID-Sn、TIT-Sn),再與受體BBTD進行鈀催化Stille偶聯反應,最終獲得目標化合物(BBT-TIT、BBT-DID、BBT-IT)。
通過密度泛函理論(DFT)計算分析了BBT-IT、BBT-DID和BBT-TIT的電子結構與分子幾何構型。如圖1所示,三者最高占據分子軌道(HOMO)主要分布在整個共軛骨架上,而最低未占分子軌道(LUMO)則集中在缺電子受體單元上。計算得到的HOMO-LUMO能隙分別為:BBT-IT 1.26 eV、BBT-DID 1.35 eV、BBT-TIT 1.34 eV,這些較小的能隙表明其具有顯著的分子內電荷轉移(ICT)特性和近紅外二區發射潛力。其中BBT-IT的能隙最小。優化后的S0幾何構型顯示,三個分子均呈現明顯扭曲構象:BBT核心(BBTD)與噻吩間隔基的二面角分別為BBT-IT 51.4°/52.4°、BBT-DID 56.7°/49.3°、BBT-TIT 50.1°/50.1°。這種扭曲共軛骨架有助于抑制聚集態下的強分子間π-π相互作用,從而提升近紅外二區熒光性能。此外,噻吩間隔基與各電子供體間的二面角分別為BBT-IT約7.3°/7.1°、BBT-DID 30.5°/26.5°、BBT-TIT 0.93°/5.5°,這些差異反映了IT、DID和TIT供體單元在連接位點產生的不同空間位阻與電子效應,盡管它們整體保持平面核心結構。

圖2. 光物理性質與聚集行為研究
為評估BBT-IT、BBT-DID與BBT-TIT在四氫呋喃(THF)中的物理化學性質,研究者對它們進行了系統的光學表征。如圖2a所示,合成的熒光團在有機溶劑THF中均展現出良好溶解性,形成均勻的綠色溶液。這些AIE型D-A-D小分子在THF中的吸收光譜顯示(圖2b):BBT-IT、BBT-DID與BBT-TIT的主要吸收峰分別位于745 nm、731 nm和732 nm。其中,BBT-IT由于具有最小的計算HOMO-LUMO能隙(ΔE = 1.26 eV,圖1a),表現出最顯著的紅移吸收特征。通過測定最大吸收波長處的摩爾消光系數(ɛ),發現三者數值分別為:BBT-IT 1.320×10⁴ M⁻¹ cm⁻¹、BBT-DID 1.665×10⁴ M⁻¹ cm⁻¹、BBT-TIT 2.353×10⁴ M⁻¹ cm⁻¹。BBT-TIT顯著更高的ɛ值表明,相較于IT和DID供體結構,TIT供體的結構特征特別有利于增強近紅外二區熒光團的光捕獲能力。熒光發射光譜表明(圖2c):所有三種熒光團在THF中的發射譜帶均延伸至近紅外二區,尾端可達1500 nm。值得注意的是,在稀釋的THF溶液中,BBT-DID在最大發射峰(約1100 nm)附近的熒光強度最高,分別達到BBT-IT的1.5倍和BBT-TIT的2.1倍(圖2d)。這說明在DID電子供體側鏈引入己基苯基,能有效增強溶解狀態下的輻射衰減途徑。
隨后通過在THF-水二元溶劑中調節水體積分數(fw),系統評估了三者的AIE特性。以BBT-TIT為例(圖2e),當fw從0%增至95%時,中心吸收峰發生約50 nm的顯著紅移,表明聚集時存在明顯的分子間相互作用。BBT-IT與BBT-DID也觀察到類似的吸收紅移。三者的近紅外二區熒光強度變化呈現出典型AIE行為:當fw從0%增至20%時略有下降(歸因于水分子的TICT效應);當水分數繼續提升至90%時,熒光強度顯著增強(圖2f,g)。同時計算得到三者的αAIE值分別為:BBT-IT 4.2、BBT-DID 2.5、BBT-TIT 4.5。當水分數達到90%時,BBT-IT、BBT-DID與BBT-TIT的熒光成像強度分別增強3.5倍、4.2倍和5.1倍(圖2h)。這些現象共同證明了分子內運動的顯著受限,從而呈現出典型的AIE特征。通過動態光散射(DLS)測試證實了高水含量下納米聚集體的形成。在純THF溶液中測得的流體動力學直徑較小:BBT-IT 6.58 nm、BBT-DID 6.97 nm、BBT-TIT 7.39 nm。與之形成鮮明對比的是,當水分數增至90%時,直徑分別擴大至113.60 nm(BBT-IT)、143.35 nm(BBT-DID)和151.93 nm(BBT-TIT),證實形成了大量聚集體(圖2i)。這些結果不僅證明了三種分子顯著的AIE效應,更凸顯了通過特定平面電子供體結構(IT、DID和TIT)與合適受體核心的精準組合,可有效調控D-A-D型近紅外二區熒光團的分子內運動行為與AIE特性。

圖3. 納米顆粒的光物理性質研究
為評估這些熒光團在生物應用相關的含水環境中的性質,并進一步研究它們在聚集狀態下的行為,研究者采用納米沉淀法制備了水溶性納米顆粒。通過使用兩親性共聚物DSPE-PEG2000作為基質,分別封裝了BBT-IT、BBT-DID與BBT-TIT三種分子,最終獲得的納米顆粒分散液(分別為BBT-IT NPs、BBT-DID NPs和BBT-TIT NPs)均呈均質狀態,外觀為綠色溶液(圖3a)。與相應的THF溶液相比,納米顆粒的吸收光譜出現輕微紅移:BBT-IT NPs、BBT-DID NPs與BBT-TIT NPs的最大吸收峰分別位于779 nm、777 nm和778 nm(圖3b)。這些納米顆粒的近紅外二區熒光光譜均覆蓋近紅外二區窗口,發射峰位于1060 nm附近(圖3c),表明它們適用于活體近紅外二區熒光成像。通過分析相同濃度下分散液的熒光成像(圖3d),發現BBT-TIT NPs產生的圖像亮度最高,其信號強度分別約為BBT-IT NPs和BBT-DID NPs的1.6倍和1.3倍。以二氯乙烷中的IR-26(量子產率0.5%)作為參考標準,測得水相中納米顆粒的光致發光量子產率(QY)分別為:BBT-IT NPs 1.65%、BBT-DID NPs 1.66%、以及BBT-TIT NPs 1.85%(圖3e)。這些結果表明,在納米顆粒劑型中,BBT-TIT NPs展現出最明亮的近紅外二區發射和最高的量子產率。動態光散射(DLS)測量顯示,制備的納米顆粒流體動力學直徑分別為:BBT-IT NPs 67.28 nm、BBT-DID NPs 80.14 nm和BBT-TIT NPs 75.14 nm(圖3f)。透射電子顯微鏡圖像顯示出相對均勻的球形形態,三種納米顆粒的平均直徑基本分布在60-120 nm范圍內(圖3g-i)。此外,這些納米顆粒在PBS溶液中儲存15天后,尺寸未發生顯著變化,表明其具有良好的膠體穩定性。

圖4. 納米顆粒的光熱行為研究
鑒于它們在近紅外二區具有優異的吸收特性,研究者進一步研究了這些納米顆粒在水溶液中被915 nm激光照射時的光熱性能(圖4a)。以純水為對照,含BBT-IT NPs、BBT-DID NPs和BBT-TIT NPs(0.1 mg mL⁻¹)的溶液在照射6分鐘后,溫度分別升高至63.8℃、58.2℃和69.0℃(圖4b)。在不同納米顆粒濃度和激光功率密度下記錄的溫度變化曲線證實了光熱效應與濃度和功率密度之間的正相關性(圖4c,d)。基于冷卻曲線計算得到BBT-IT NPs的光熱轉換效率為63.95%,BBT-DID NPs為48.75%,BBT-TIT NPs為53.44%(圖4e)。值得注意的是,BBT-TIT NPs表現出出色的光熱穩定性,在五次激光開關循環后,達到的最高溫度變化可忽略不計(圖4f)。本文還評估了先導候選材料BBT-TIT NPs用于光聲成像的潛力。它們能夠產生強烈的近紅外二區光聲信號,且表現出優異的濃度依賴性(圖4g,h),表明其適合作為近紅外二區光聲成像的對比劑。在這三種材料中,BBT-TIT NPs展現出最具優勢的性能,包括其在納米顆粒狀態下的最高量子產率、光照下的顯著升溫、良好的光熱穩定性以及有效的光聲信號產生能力。這些特性使得BBT-TIT NPs成為后續活體成像與治療研究中極具前景的多功能制劑。

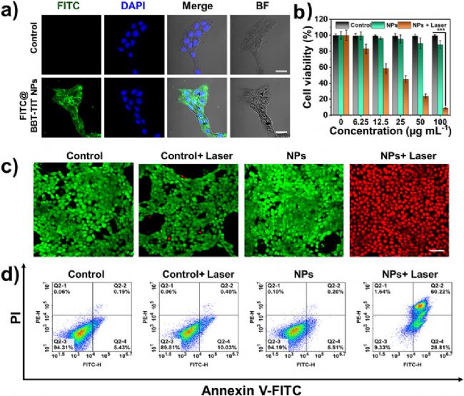
圖5. BBT-TIT NPs的體外細胞抗腫瘤治療研究
為評估BBT-TIT納米顆粒的體外抗腫瘤效果,本文采用4T1小鼠乳腺癌細胞系進行了實驗。為通過共聚焦激光掃描顯微鏡觀察細胞攝取情況,采用納米沉淀法將熒光染料異硫氰酸熒光素(FITC)與BBT-TIT共同封裝在DSPE-PEG2000基質中制備納米顆粒。如圖5a所示,在4小時孵育后,4T1細胞質內可觀察到與FITC相對應的亮綠色熒光,這表明納米顆粒具有有效的內化能力。接著通過標準MTT法評估了BBT-TIT納米顆粒的細胞毒性。在沒有激光照射的情況下(圖5b),即使在100 µg mL−1濃度下,細胞存活率仍保持較高水平(≈96%)。該結果表明納米顆粒本身具有良好的生物相容性。然而當使用915 nm激光(1.0 W cm⁻²,持續6分鐘)照射時,觀察到顯著的劑量依賴性光毒性:細胞存活率隨納米顆粒濃度增加而急劇下降,在100 µg mL−1時降至約9.1%(圖5b),證明了BBT-TIT納米顆粒在體外具有強效的光熱治療作用。
使用鈣黃綠素AM(將活細胞染成綠色)和碘化丙啶(PI,將死細胞染成紅色)進一步觀察光熱殺傷效果。如圖5c所示,對照組細胞(未處理)、單獨激光照射的細胞,以及僅用BBT-TIT納米顆粒孵育但未照射的細胞都顯示出主要為綠色熒光,證實了所用激光功率及納米顆粒本身的低毒性。與此形成鮮明對比的是,經BBT-TIT納米顆粒(100 µg mL−1)孵育并隨后暴露于915 nm激光照射的4T1細胞呈現出大范圍的紅色熒光,表明光熱治療導致廣泛的細胞死亡。經BBT-TIT納米顆粒加激光處理的組別顯示出最高的凋亡和壞死細胞比例,達到約90%(圖5d)。這些綜合的體外實驗結果有力表明BBT-TIT納米顆粒在活體中具有實現有效光熱治療的潛力。

圖6. BBT-TIT NPs的體內抗腫瘤治療研究
就體內近紅外二區熒光及光聲成像而言,將BBT-TIT納米顆粒(濃度830 µm,體積150 µL)經靜脈注射入荷4T1腫瘤的小鼠體內。注射前,腫瘤區域和血管中的基線近紅外二區熒光和光聲信號均極微弱(圖6a-d)。注射后,在近紅外二區熒光圖像中最早于注射后6分鐘就觀察到腹部和后肢血管的清晰顯影(圖6e,g),計算得到的信背比分別為18.09和14.36(圖6f,h),證實了BBT-TIT納米顆粒在高對比度血管成像中的應用價值。注射后6小時腫瘤區域開始出現明顯的近紅外二區熒光信號,并逐漸增強,在注射后12小時達到峰值(圖6a,b),這表明BBT-TIT納米顆粒通過增強滲透滯留效應)在腫瘤內實現了有效的富集。注射24小時后腫瘤熒光信號逐漸減弱,推測是納米顆粒代謝清除所致。同樣地,腫瘤組織中的光聲信號也持續增加,在注射后12小時達到最大值(圖6c,d)。

圖7. BBT-TIT NPs體內光熱治療研究
接著通過近紅外二區熒光/光聲雙模態成像引導評估了其體內抗腫瘤療效。在靜脈注射BBT-TITNPs 12小時后,對荷4T1腫瘤小鼠的腫瘤區域進行915 nm激光(1.0 W cm⁻²,6分鐘)照射。實時溫度監測顯示,經BBT-TIT NPs處理的組別腫瘤區域溫度在6分鐘內從約29°C迅速升至63°C(圖7a,b),證明該納米顆粒在體內具有高效光熱轉換能力;而在相同照射條件下,注射PBS的對照組僅出現輕微溫升(≈10°C)。為評估長期療效,將荷瘤小鼠隨機分為三組:(1)對照組(注射PBS);(2)僅納米顆粒組(注射BBT-TIT NPs但不照激光);(3)納米顆粒+激光組(注射后12小時進行激光照射)。每兩日監測腫瘤體積與小鼠體重,持續15天。治療期間三組小鼠體重均無顯著差異,表明其系統毒性較低(圖7c)。對照組與僅納米顆粒組的腫瘤生長趨勢相似且持續進展,但納米顆粒+激光組的腫瘤生長在整個觀察期間均受到顯著抑制(圖7d),展現出強效的光熱治療作用。在研究第15天處死小鼠并切除腫瘤稱重,光熱治療組明顯更小的腫瘤重量進一步證實了治療效果(圖7e,f)。
本研究成功合成了三種具有聚集誘導發光活性的近紅外二區發射D-A-D小分子(BBT-IT、BBT-DID和BBT-TIT),其通過將不同π共軛平面電子供體(IT、DID、TIT)與電子受體BBT偶聯構建而成。該分子設計策略可實現關鍵光物理性質的精準調控:平面供體的選擇影響HOMO-LUMO能隙,從而調節吸收波長并顯著影響摩爾消光系數。其中,BBT-TIT在制備成納米顆粒后展現出特別優越的綜合性能,包括高摩爾消光系數(ɛ = 2.352 × 10⁴ M⁻¹ cm⁻¹)、顯著的AIE行為(αAIE = 4.5)、水中顯著的近紅外二區熒光發射(量子產率=1.85%)以及高效的光熱轉換效率(η=53.44%)。憑借這些優異的光熱特性,BBT-TIT NPs在915 nm激光照射下對4T1癌細胞產生強效體外細胞毒性,在荷瘤小鼠體內實驗中實現血管與腫瘤組織的高對比度近紅外二區熒光/光聲雙模態成像,并在光熱治療后實現有效的腫瘤消融。這項工作表明,在適當扭曲的D-A-D分子結構中整合經過精選的平面電子供體,對于開發近紅外二區熒光成像與光熱治療聯用的高性能試劑具有顯著效果,為合理設計下一代光熱診療材料提供了重要參考。
參考文獻
Yu Z, Sun Y, Hu Z, et al. Donor Planarity‐Induced Molecular Twist in Donor‐Acceptor‐Donor AIEgens for Efficient NIR‐II Fluorescence and Photothermal Therapy[J]. Small, 2025: 2504652.
⭐️ ⭐️ ⭐️
動物活體熒光成像系統 - MARS
In Vivo Imaging System

⭐️ ⭐️ ⭐️
恒光智影
上海恒光智影醫療科技有限公司,被評為“國家高新技術企業”、“上海市專精特新中小企業”,獲國家科技部“重大科學儀器研發專項”支持,榮獲上海市“科技創新行動計劃”科學儀器項目、上海市2025年度關鍵技術研發計劃“計算生物學”項目。
恒光智影,致力于為生物醫學、臨床前和臨床應用等相關領域的研究提供先進的、一體化的成像解決方案。
專注動物活體成像技術,成像范圍覆蓋 400-1700 nm,同時可整合CT, X-ray,超聲,光聲,光熱成像等技術。
可為腫瘤藥理、神經藥理、心血管藥理、大分子藥代動力學等一系列學科的科研人員提供清晰的成像效果,為用戶提供前沿的生物醫藥與科學儀器服務。