我們在日常生活中做的幾乎每件事都是有目標的。大腦可以保持一種動機狀態來指導行動以達到預期的結果。瑞士巴塞爾大學Andreas Lüthi團隊揭示了控制行為動機的神經元機制。這一研究成果于2022年1月7日在Science上發表:A neuronal mechanism for motivational control of behavior。他們在自由移動的小鼠的基底外側杏仁核中使用Inscopix自由活動鈣成像顯微鏡和光遺傳學方法,發現在小鼠的目標導向行為中,基底外側杏仁核中的神經元整合并編碼了追求結果的識別、追求結果的價值和行動-結果的權變信息,從而實現了行為動機的控制。
我們的行動是由我們想要實現的目標所驅動的。然而,我們對大腦中允許我們做出正確決定以達到目標的機制知之甚少。瑞士巴塞爾大學Andreas Lüthi實驗室的研究人員現在確定了當小鼠以某種方式獲得獎勵時,在小鼠大腦中發生的一系列事件,以及當獎勵不是預期的時候,它如何適應自己的行為。
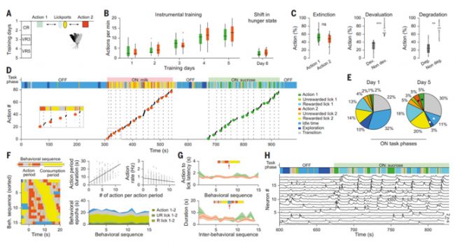
Andreas Lüthi小組的博士后Julien Courtin訓練小鼠完成一項以目標為導向的任務:在過去的幾天里,動物們知道當它們按下一個杠桿時,會收到了一滴蔗糖,當它們按下另一個杠桿時,它們會收到一滴牛奶。一旦動物熟練掌握了這些任務,Courtin就調整實驗設置:不需要小鼠按下杠桿就給它們獎勵;或者讓它們按下杠桿而不給獎勵;或者讓小鼠只獲得一種獎勵。

圖1 目標導向行為學習過程中的行為跟蹤
(圖引子:Julien Courtin, et al., SCIENCE, 2022)
在小鼠的所有這些不同行為中,Courtin等使用Inscopix自由活動鈣成像顯微鏡記錄了它們杏仁核中的神經活動,并與Lüthi實驗室的計算神經學家Yael Bitterman一起開發了新的分析方法來破譯潛在的神經元代碼。
圖2 使用Inscopix自由活動鈣成像顯微鏡記錄杏仁核神經活動
(圖引子:Julien Courtin, et al., SCIENCE, 2022)
神經環路預測機制
研究發現,當小鼠按下杠桿1以期待獎勵1時,一組特定的神經元是活躍的。但一旦杠桿1不再與獎勵相關,這組神經元就失去了活動。Courtin說:“神經元群體不是因為小鼠按下杠桿而活躍,而是因為杠桿與獎勵的期望有關。當小鼠學會了不再期待獎勵時,這個種群消失了。”
圖3 小鼠在學習、自由行為、目標導向行為時BLA PNs的Ca2+成像
(圖引子:Julien Courtin, et al., SCIENCE, 2022)
最值得注意的是,神經元的成像結果顯示,在杏仁核中,神經元的活動不僅與獎勵的類型、大小和發生的可能性有關,還會與它的價值——一個取決于許多因素的靈活參數(例如,小鼠的饑餓程度)。杏仁核將所有這些信息傳遞到大腦的其他區域,然后這些區域利用這些信息做出適當的決定,并根據可能的獎勵調整行為。
圖4 不同的BLA PNs編碼特定的行為狀態
(圖引子:Julien Courtin, et al., SCIENCE, 2022)
Andreas Lüthi解釋說:“僅僅通過觀察杏仁核,Julien和Yael就能夠得到小鼠預期獎勵的詳細圖片,以及它需要做什么來得到它。杏仁核會做出預測——如果我做這個,我就會得到那個——它會根據變化調整這些預測。沒有其他大腦結構可以如此精確地預測將要發生的事情。”
文章結論與討論,啟發與展望
研究人員提供了清晰的證據,表明不同的結果特異性和可更新的神經元活動模式之間的相互作用編碼并維持了執行適應性、自我啟動的行動消費序列所必需的特定動機狀態。杏仁核神經元沿著不同的軸分離行為相關信息,如結果認同、價值和期望。因此,此研究引入了特定動機的概念,并擴展了經典觀點,即杏仁核通過賦予結果預測感官刺激的價值來控制結果尋求行為。
此項研究的發現與人類行為息息相關。每一天,我們都懷著某種期望去執行成百上千的行動。如果期望沒有達到,我們就會調整自己的行為——我們改變自己的行為,或更無意或更頻繁地改變自己的行為。
能夠根據預測調整我們的行為對我們人類來說是至關重要的,但有時這些過程會受到負面影響,例如成癮、抑郁、強迫癥(OCD)或帕金森病。Courtin說:“在這種情況下,我們闡明了大腦中的行為序列可能沒有得到適當的調節。這可能成為臨床研究的一條途徑,挑戰在于:當大腦在如此短的時間內發生錯誤時,我們如何進行干預?”
參考文獻:
J. Courtin*, Y. Bitterman*, S. Müller,J. Hinz, K. M. Hagihara, C. Müller & A. Lüthi. A neuronal mechanism formotivational control of behavior. Science (7 Jan 2022) Vol 375, Issue 6576
* These authors contributed equally
歡迎對此技術和應用感興趣的老師咨詢
滔博生物
咨詢熱線4009659906/15262408659
郵箱sales@top-bright.com
2.Bruker雙光子顯微鏡

3.Neurotar Mobile HomeCage 氣浮籠
動物行為學平臺:
1.PiezoSleep無創睡眠檢測系統
2.自身給藥、條件恐懼、斯金納、睡眠剝奪、跑步機、各類經典迷宮等
神經電生理:
1.NeuroNexus神經電極
2.多通道電生理信號采集系統
3.膜片鉗系統
科研/臨床級3D打印:
1.德國envisionTEC 3D Bioplotter生物打印機
2.韓國Invivo醫療級生物打印機等