日本京都大學醫學研究生院Yasunori Hayashi研究組取得最新進展。他們揭示了逐步突觸可塑性事件可驅動記憶鞏固的早期階段。這一研究成果于2021年11月12日在Science上發表:Stepwise synaptic plasticity events drive the early phase of memory consolidation。研究人員使用Inscopix自由活動鈣成像顯微鏡觀察到了海馬體的LTP過程在記憶形成和記憶鞏固中具有重要作用,并通過一種新的神經光學技術成功消除了小鼠的記憶,并證明了在記憶鞏固的早期階段,長時程增強(LTP)的精確定位、時間和特征對記憶的形成是至關重要的。

摘要
記憶最初編碼在海馬中,但隨后鞏固到大腦皮層。雖然突觸可塑性是這些過程的關鍵,但其精確的時空分布仍不清楚。利用Inscopix自由活動鈣成像顯微技術和光遺傳學方法在一個確定的時間窗口內選擇性地消除長時程增強(LTP),研究人員發現突觸可塑性的不同階段發揮著不同的作用。第一階段,在海馬中起局部作用,賦予背景特異性。第二階段,在同一天的睡眠中,將這些神經元組織成同步放電的集合。最后,第二天睡眠時前扣帶皮層的LTP需要進一步穩定記憶。這表明了構成記憶鞏固早期階段的可塑性事件的精確定位、時間和特征貢獻。
正文
目前對場景記憶的普遍觀點是,它最初編碼在海馬中,隨后轉移到其他區域,包括大腦皮層,長期存儲過程稱為記憶鞏固。有人提出,突觸可塑性可能是學習的基礎,學習被認為在記憶鞏固中起著關鍵作用。然而,突觸可塑性在何時何地發生,而更復雜的問題是突觸可塑性如何形成神經元表征。這主要是由于缺乏適當的實驗技術來檢測和修改突觸可塑性。因此,研究人員應用Inscopix自由活動鈣成像顯微技術和光遺傳學方法,選擇性地消除長時程增強(LTP),而不影響基礎傳遞或排除未來的可塑性事件。
1. sLTP的光擦除
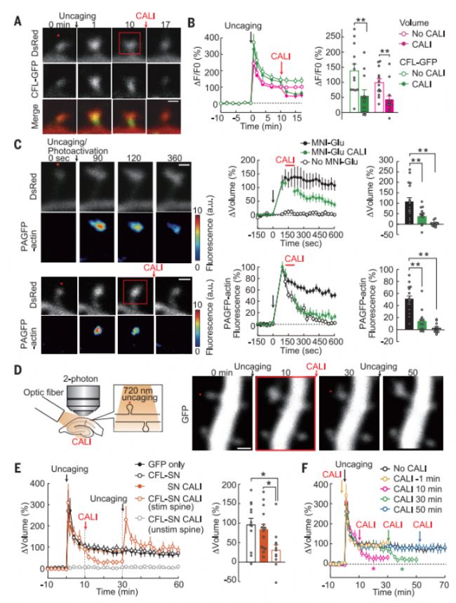
研究人員使用基因編碼的光敏劑蛋白SuperNova(SN),它允許活細胞中特定分子的發色基團輔助光失活(CALI)。在特定波長的光照下,SN產生活性氧,使其融合的蛋白質失活。在表達CFL與SN融合蛋白(CFL-SN)的非神經元細胞中,光照誘導CALI抑制了微孔板的肌動蛋白依賴的運動,這與CFL的失活一致。在海馬切片培養的CFL-綠色熒光蛋白(GFP)與CA1錐體神經元中共表達,并以DsRed2作為填充物。在單樹突棘上MNI(4-甲氧基-7-硝基氨基)谷氨酸雙光子誘導sLTP后,觀察到CFL-GFP的快速積累,超過了體積的增加(圖1A、B)。通過在sLTP誘導后10分鐘誘導CALI,CFL-GFP的富集和樹突棘體積的增加均被逆轉。
使用光活性GFP(PAGFP)融合肌動蛋白測試CFL-SN的CALI是否可以恢復肌動蛋白周轉。在樹突棘頂端的PAGFP-actin的光激活顯示了樹突棘內的肌動蛋白周轉,這在sLTP誘導后減慢(圖1C)。然而,當sLTP誘導后進行CALI時,肌動蛋白周轉恢復,脊柱體積恢復到基線水平。總的來說,這些結果與共絲狀蛋白結構維持了sLTP誘導后樹突棘體積的增加,以及CFL-SN的CALI可以通過破壞該結構的穩定和恢復肌動蛋白的周轉來有效地逆轉sLTP的觀點相一致。
圖1

2.sLTP光擦除的時間窗
與表達未融合SN的樹突棘相比,表達了CFL-SN的樹突棘在LTP后10分鐘的光照導致樹突棘增大減少(圖1D、E)。同樣,sLTP誘導30分鐘后,CALI仍能有效地減少樹突棘體積。然而,這種效應在50分鐘后并不明顯(圖1F)。CALI在sLTP前1分鐘作用于樹突棘,對其隨后的表達沒有影響(圖1F)。此外,CALI在未誘導sLTP的樹突棘中觸發,對樹突棘體積沒有影響,無論其原始大小如何(圖1D、E)。CALI后在同一樹突棘仍有可能再誘導sLTP,這表明該過程不會造成永久性損傷,而只是暫時破壞了樹突棘相關的可塑性機制(圖1E).
3. 電生理記錄的LTP也可以被光擦除
為了檢測CFL-SN的CALI是否能消除電記錄的LTP,研究人員在CaMKIIa-Cre小鼠海馬切片CA1層放射層記錄了場興奮性突觸后電位(field excitatory post-synaptic potentials, fEPSPs)。高頻刺激(HFS)誘導LTP,10min后觸發CALI。在LTP途徑中fEPSPs特異性降低,而在控制途徑或表達未融合SN的切片中則沒有。隨后的HFS產生了fEPSPs的持續增強,表明CALI選擇性地擦除了現有的LTP,而不干擾任何未來的可塑性事件。CALI在LTP誘導前1分鐘或LTP誘導后50分鐘進行時,對電位沒有任何影響。由于n-甲基-d-天冬氨酸受體和代謝性谷氨酸受體依賴的長時程抑制(LTD)都將CFL作為共同的下游介質,因此有必要研究CALI對LTD的影響。然而,沒有觀察到對低頻刺激誘導的LTD的影響。
4. 光擦除LTP會在特定時間窗口內損害特定于場景的記憶
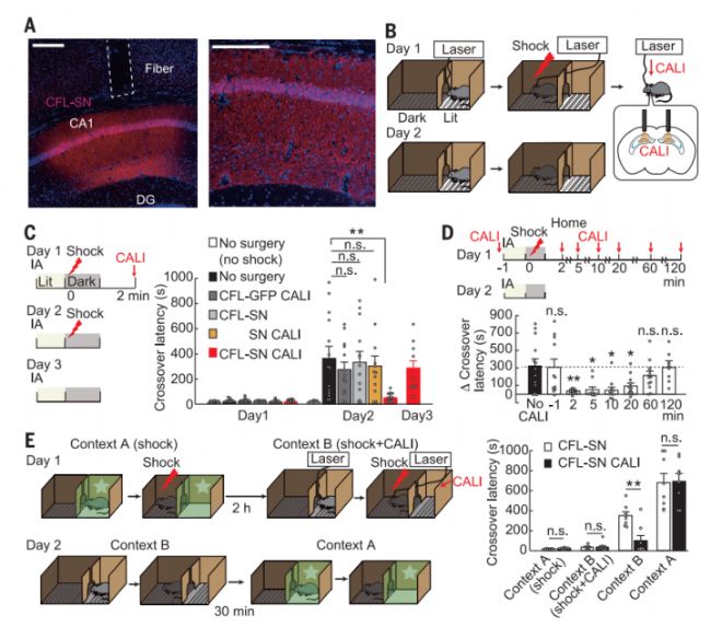
研究人員測試了是否能夠抹去完好動物的記憶。CaMKIIa-Cre小鼠通過注射AAV2-EF1a-DIO-CFL-SN,在海馬CA1背側雙側表達CFL-SN,并在注射區域上方植入光纖(圖2A)。使用抑制性躲避(IA)學習訓練評估記憶。在這項任務中,小鼠被放置在一個有燈光的隔間里。它們通常在門打開后30秒內轉移到黑暗的一面,在那里它們受到足部電擊(圖2B)。盡管小鼠(沒有注射病毒或光照)在第2天向黑暗方向交叉潛伏期延長,但表達CFL-SN的小鼠在足部電擊后2分鐘經歷CALI后,交叉潛伏期明顯縮短,表明記憶形成被破壞(圖2C)。在沒有CALI的情況下,同樣的小鼠在第2天受到電擊,并在第3天進行測試后,能夠形成記憶,排除了任何對神經元功能的非特異性干擾。表達CFL-GFP或未融合SN的動物即使在有光照的情況下也能正常形成記憶。同樣,在沒有光照的情況下表達CFL-SN的動物也形成了強健的記憶,排除了CFL-SN的過表達有助于觀察到的效果的可能性。
CALI在電擊后的不同時間點被觸發。當在足部電擊后20分鐘內進行CALI時,記憶明顯受損(圖2D)。然而,無論是在動物被放置在IA室前1分鐘還是電擊后1小時,光線都不會影響動物的記憶。
為了測試受損記憶的場景特異性,研究準備了兩個在大小、地板紋理、視覺線索、照明顏色和氣味方面不同的IA場景(圖2E)。小鼠首先在沒有CALI的環境下接受訓練。兩小時后,小鼠被放置在場景B中,在那里它們顯示出短的交叉延遲,表明它們能夠充分區分場景B和場景A(圖2E)。交叉后,小鼠被電擊,隨后進行CALI。第二天,當回到場景B時,經歷CALI的小鼠顯示出更短的交叉潛伏期,表明場景B的記憶被抹去了。然而,當放置在場景A中時,同樣的小鼠有交叉潛伏期,類似于那些沒有接受CALI的對照組小鼠,這表明場景特定記憶可以選擇性地受損。

圖2 CALI光擦除記憶
5. 睡眠時LTP的光擦除也會損害記憶
當動物處于靜止或睡眠狀態時,與記憶形成相關的海馬神經元活動模式會被離線回放,這一過程被認為是記憶鞏固的基礎。為了確定學習后的長時間內,是否會在海馬局部誘導記憶鞏固(offline LTP),在小鼠回籠后每20分鐘照海馬(CFL-SN系統的時間分辨率),從電擊后2小時開始,持續8小時。發現記憶被完全抹去(圖3A)。當同樣一組小鼠在第2天受到電擊,并在第3天進行測試時,這些動物表現出了正常的記憶力,排除了非特異性組織損傷。為了進一步縮小LTP的時間窗口,在第一個或第二個4小時內進行光照。記憶仍然被抹去。由于局部海馬LTP在電擊后8小時內仍對居住籠內的記憶形成起作用,接下來測試offline LTP是否會持續數天。只在第2天對海馬進行了照射,但沒有觀察到記憶退化(圖3B),這表明offline LTP在學習后延長超過2小時,但鞏固僅限于海馬局部的一天。
海馬在清醒狀態和睡眠狀態下都有回放,并且有研究表明這些狀態下的事件可能扮演不同的角色。我們分析了這些進程相對于記憶整合進程的狀態依賴貢獻。在線分析腦電圖(EEG)和肌電圖(EMG)數據,自動確定動物的行為狀態,CALI分別在清醒或睡眠至少20分鐘時觸發(圖3C)。當在睡眠期間進行CALI時,記憶受損(圖3D)。然而,在清醒時,沒有明顯的影響。此外,當CALI在睡眠期間進行,但僅在第二天,它不再損害記憶形成(圖3D)。
圖3 睡眠時LTP的光擦除也會損害記憶
6. online和offline LTP對海馬表征形成的不同作用
兩種形式的海馬LTP是記憶形成所必需的:線上LTP發生在事件期間或之后,以及線下LTP發生在隨后的睡眠期間。使用Inscopix自由活動鈣成像顯微鏡成像自由行為的小鼠海馬興奮性神經元的反應,確定這兩種LTP形式是否對海馬表征有不同的影響。將AAV9-CAG-DIO-CFL-SN-P2A-GCaMP6f注射到CaMKIIa-Cre小鼠海馬背側,然后將GRIN透鏡植入注射部位上方(圖4A)。第1天,在沒有電擊的情況下,記錄小鼠暴露于IA室的神經元活動(圖4B)。第2天,小鼠再次暴露在相同的房間中,進入黑暗的一面后受到電擊。在一組小鼠中,在電擊后2分鐘,光線通過透鏡照射來消除線上LTP(online CALI組)。為了限制對局部環路的影響,在成像側單方面誘導CALI。在第二組中,每20分鐘照明一次(在IA測試后2小時開始照明,共8小時),以消除線下LTP(offline CALI組),而對照組受到電擊,但不接受照明(shock noCALI組)。第3天,三組小鼠再次暴露于IA試驗室內,記錄神經元活動。通過定義每個細胞的選擇性評分,比較了習慣室和IA測試室中單個神經元的放電情況(圖4C至E)。
圖4.1 海馬體的LTP過程在記憶形成和記憶鞏固中具有重要作用
在第1天和第2天,未接受電擊的動物的CA1神經元與習慣室相比,在相似水平上對測試室表現出適度的選擇性(圖4D)。相比之下,在動物被電擊(shock noCALI組),與第一天相比,第三天在習慣室中的神經元明顯更活躍,從而導致整體選擇性增加(圖4C、E)。在電擊后兩分鐘后擦除線上LTP(shock+online CALI組),沒有出現選擇性增加。相比之下,擦除線下LTP并沒有削弱增加的選擇性(shock+offline CALI組)。
為了分析線下LTP對海馬突觸環路的影響,研究人員使用主成分分析方法(PCA)分析群體Ca2+動力學(圖4F)。在只使用電擊的小鼠中,在IA學習后,觀察到活動反復偏離第1天的軌跡。在觀察到這些偏差的時間點,Ca2+信號在兩個時間點之間共享的多個細胞中增加(圖4G),表明它們反映了特定神經元組的重復同步活動。同步事件主要發生在觀測到偏差的時候,而同步事件的數量在電擊后增加,盡管平均發射率在第1天和第3天之間沒有變化(圖4H)。當線上LTP或線下LTP被刪除時,PCA的偏差以及同步事件的增加都不明顯(圖4F和H),這表明了學習后兩種形式的LTP對同步活動的重要性。在第3天,開門前在室中心周圍廣泛觀察到同步發放,而開門后,門附近的同步發放最為明顯(圖4I)。這表明,這種群體活動可能反映了對訓練事件的回憶。然后,使用PCA分析將noCALI組的神經元根據它們參與同步事件的程度分為兩類,然后分別計算選擇性得分(圖4J)。參與同步活動至少一次的細胞在學習后(第3天)比學習前(第1天)表現出更高的選擇性得分,盡管那些沒有參與學習的細胞表現出選擇性得分被學習調節的程度顯著降低。然后,根據電擊前后選擇性評分的變化將細胞分為兩組(圖4K)。在noCALI動物中,電擊后選擇性評分增加的細胞比電擊后選擇性評分減少的細胞更有可能參與同步活動。在線下CALI動物中,參與同步活動的細胞比例總體上低于noCALI動物,并且在電擊后選擇性得分增加的細胞和那些顯示選擇性得分減少的細胞之間是相似的。這些結果表明,選擇性得分和同步活動之間存在因果關系,而且可以被線下CALI消除。
圖4.2 海馬線上LTP和線下LTP在記憶印記形成中有不同的作用
7. 在第二天睡眠時清除ACC中的LTP會損害記憶
為了更進一步探究記憶的轉移(海馬-皮層),研究人員選擇利用CALI抑制前扣帶皮層(ACC)的神經元突觸可塑性,注意到在小鼠訓練后的第二天給光照可以非常有效的擦除記憶,也就是說記憶在學習的第二天就通過建立皮層神經元中的LTP從海馬轉移到皮層了(圖5)。
圖5 ACC具有與海馬不同的LET時間窗
結論
研究人員提供了清晰的證據,表明記憶形成、鞏固的早期階段由突觸可塑性的多個步驟組成。本研究中開發出了一個簡單的多功能光遺傳技術,通過有選擇性(時間和空間)的擦除建立起的LTP非常有效地操控記憶的形成、鞏固及調用,更全面的剖析了突觸可塑性事件跨越多個神經元結構和群體,提供了更清晰的記憶鞏固圖像。通過結合Inscopix自由活動鈣成像顯微方法,能夠識別在記憶鞏固過程中經歷突觸可塑性的神經信號。這為未來對學習記憶的研究提供了一個強有力的技術手段,并且讓我們對記憶的認識又先前邁出了重要的一步。
該研究的通訊作者 Yasunori Hayashi 表示:“這項新技術提供了一種方法,可以在細胞水平上分離大腦中時間和空間上的記憶形成。希望這種方法能帶來一系列精神障礙的治療方法,如阿爾茨海默病、學習障礙和精神分裂癥等等。”
參考文獻:
1.Akihiro Goto, Ayaka Bota, Ken Miya, Jingbo Wang, Suzune Tsukamoto, Xinzhi Jiang, Daichi Hirai, Masanori Murayama, Tomoki Matsuda, Thomas J. McHugh, Takeharu Nagai, Yasunori Hayashi. Stepwise synaptic plasticity events drive the early phase of memory consolidation. Science, 2021; 374 (6569): 857 DOI: 10.1126/science.abj9195
歡迎對此技術和應用感興趣的老師咨詢
滔博生物
咨詢熱線4009659906/15262408659
郵箱sales@top-bright.com
2.Bruker雙光子顯微鏡

3.Neurotar Mobile HomeCage 氣浮籠
動物行為學平臺:
1.PiezoSleep無創睡眠檢測系統
2.自身給藥、條件恐懼、斯金納、睡眠剝奪、跑步機、各類經典迷宮等
神經電生理:
1.NeuroNexus神經電極
2.多通道電生理信號采集系統
3.膜片鉗系統
科研/臨床級3D打印:
1.德國envisionTEC 3D Bioplotter生物打印機
2.韓國Invivo醫療級生物打印機等