2024年10月3日南加利福尼亞大學Huizhong Whit Tao和Li I. Zhang團隊在Nature Communications雜志上發表文章揭示了MPOA回路神經元E/I紊亂介導抑郁的發生。

1、CRS引起MPOA腦區E/I比值增加
慢性束縛應激(chronic restraint stress ,CRS)可引起小鼠抑郁樣行為。電生理實驗發現CRS可增加MPOA腦區谷氨酸能神經元放電頻率,簇狀放電神經元比例增多,自發性興奮性突觸后電流增強,但不影響GABA能神經元放電頻率。光纖鈣成像技術記錄到在經歷CRS第7天后MPOA腦區谷氨酸能神經元鈣離子活性增強,這種增強一直持續到CRS造模結束,這些結果表明CRS通過增加MPOA腦區谷氨酸能神經元活性增加E/I比值。
在CRS造模期間慢性抑制MPOA腦區谷氨酸能神經元可以阻斷抑郁樣和焦慮樣行為的發生,在CRS造模結束后慢性抑制MPOA腦區谷氨酸能神經元可改善抑郁樣和焦慮樣行為,這些結果表明MPOA腦區谷氨酸能神經元在維持和誘導抑郁樣行為中發揮重要作用。

圖1、CRS通過增加MPOA腦區谷氨酸神經元活性增加E/I比值
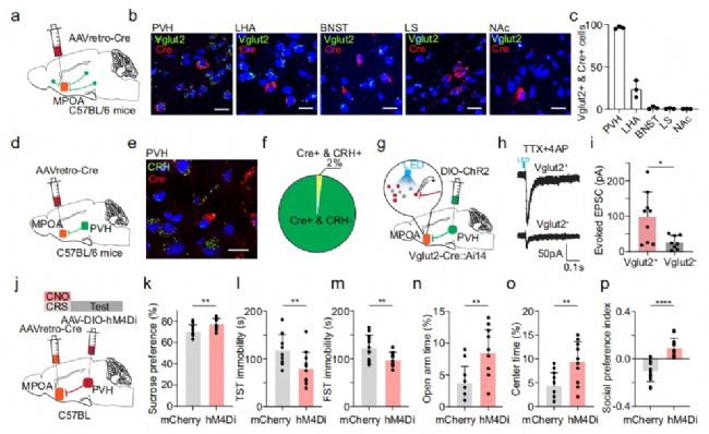
2、MPOA調控抑郁樣行為的上、下游環路
病毒示蹤實驗發現MPOA接受來自于外側隔核、伏隔核、下丘腦室旁核(paraventricular hypothalamic nucleus,PVH)等腦區,其中接受PVH的谷氨酸輸入最多。進一步的實驗表明PVH支配MPOA的谷氨酸能輸入比抑制性GABA更多。在CRS造模期間慢性抑制PVH→MPOA環路可阻斷慢性應激引起的焦慮和抑郁樣行為,但在CRS造模之后慢性抑制上述環路并不改善焦慮和抑郁樣行為,表明PVH→MPOA環路僅參與應激引起抑郁樣行為的誘導階段。
MPOA的谷氨酸能神經元可投射到腹側被蓋區(ventral tegmental area,VTA)和腹外側中腦導水管周圍灰質(ventrolateral periaqueductal gray ,VLPAG)。電生理實驗發現在光激活MPOA的谷氨酸神經元后主要抑制VTA腦區多巴胺神經元活性。抑制MPOA→VTA環路可改善慢性應激引起的社交障礙和糖水缺失,但不影響懸尾實驗和強迫游泳的不動時間以及焦慮樣行為。在抑制MPOA→VLPAG環路可改善慢性應激引起的焦慮樣行為和不動時間,但不改善糖水缺失。

圖2、PVH→MPOA環路參與應激引起抑郁樣行為
3、MPOA腦區E/I平衡調控應激引起的抑郁樣行為
慢性社交挫敗應激(chronic social defeat stress ,SDS)也是一種常用抑郁樣動物模型。在體電生理實驗發現SDS應激后MPOA腦區GABA神經元活性自發性放電活動減少,內在細胞膜興奮性降低,但谷氨酸神經元并不存在這種變化,表明SDS通過降低MPOA腦區GABA神經元活性增加E/I比值。慢性遺傳學或光激活MPOA腦區GABA神經元后可緩解SDS誘發的抑郁樣行為。
上述SDS和CRS模型均能引起MPOA腦區E/I比值升高,通過逆轉這種E/I比值是否具有改善抑郁樣行為的作用?慢性激活MPOA腦區GABA神經元可改善CRS誘發的抑郁樣行為。連續2周慢性MPOA腦區谷氨酸能神經元或抑制GABA神經元可持續引起抑郁樣和焦慮樣行為。


圖3、MPOA腦區E/I平衡調控應激引起的抑郁樣行為
四、總結
本文發現MPOA神經元E-I平衡長期向興奮性傾斜后可誘導抑郁樣狀態,逆轉這種紊亂后可改善抑郁樣行為。


想了解更多內容,獲取相關咨詢請聯系
電 話:+86-0731-84428665
伍經理:+86-180 7516 6076
徐經理:+86-138 1744 2250
郵 箱:consentcs@163.com