動物模型,是醫學研究者精心構建的模擬人類疾病表現的生命載體,其精準復刻了疾病的復雜進程與關鍵特征。主要用于實驗生理學、實驗病理學和實驗治療學(包括新藥篩選)研究。比如一些經典的動物模型———EAE模型、癲癇模型、AD模型、糖尿病模型、腸炎模型、急性胰腺炎模型等。
實驗性自身免疫性腦脊髓炎(experimental autoimmune encephalomyelitis, EAE)模型[1]
造模分子:MOG(35-55)、百日咳毒素(PTX)
造模機制:MOG(35–55)作為自身抗原在FCA中經MHC-II遞送,誘導外周Th1/Th17擴增;PTX通過ADP-核糖基化破壞BBB、激活TLR4–IL-1β/6軸并上調黏附分子,協同放大T細胞入腦與髓鞘攻擊,快速建立T細胞驅動的EAE模型。
造模方法:6 - 8周齡的雌性C57BL/6小鼠,麻醉后每只小鼠背部脊椎兩側皮下四點注射200μL乳劑,每點各50μL。乳劑中含有200μg MOG(35-55)肽(abs815889),并與等量的弗氏完全佐劑(含一定濃度的熱滅活結核桿菌 H37 Ra)混合。免疫當天(0h)和免疫后第2天(48h)分別給予小鼠腹腔注射200 ng PTX(abs42024900)以增強免疫。
應用案例:PTX構建C57BL/6小鼠EAE模型,驗證抗原特異性調節性T細胞(Treg)過繼治療是否能促進Th17細胞的生成。

圖1 Tregs細胞的過繼轉移可促進EAE中Th17的生成
癲癇(Status epilepticus,SE)模型[2]
造模分子:毛果蕓香堿(別名:匹羅卡品)、東莨菪堿
造模機制:毛果蕓香堿是致癇劑,誘發癲癇。毛果蕓香堿誘導癲癇的本質是“外源性M受體過度激活→中樞膽堿能通路失衡→海馬等易感腦區興奮性異常升高→神經元同步化放電→癲癇發作” 的級聯反應。東莨菪堿是外周膽堿能M受體拮抗劑,保護劑,防止動物過早死亡。
造模方法:6 周齡雄性 C57BL/6 小鼠,所用實驗動物均在中國醫科大學實驗動物中心喂養,室溫為 23 度恒溫,濕度適宜,每籠 5-6 只小鼠,普通飲食。適應性喂養 2 周后,隨機分為兩組(n=6):對照組和癲癇組。癲癇組小鼠接受皮下注射 1 mg/kg 東莨菪堿(abs47000420),注射 30min后,腹腔注射 340 mg/kg 毛果蕓香堿(abs47001830)。90min后腹腔注射 6 mg/kg 安定。對照組小鼠相應的注射等體積對照溶劑。
應用案例:毛果蕓香堿構建C57BL/6小鼠SE模型,用于MiR-330-5p 通過靶向 TLR4 減輕匹羅卡品誘導的小鼠癲癇發作的機制研究。

圖2 Western blot 實驗檢測癲癇組和對照組小鼠海馬組織 TLR4 的表達水平
阿爾茨海默病(Alzheimer's disease, AD)模型[3]
造模分子:Aβ1-42、Aβ25-35、Aβ1-40
造模機制:β-淀粉樣蛋白(amyloid β-protein,Aβ)沉積是 AD 最為突出的病理特征之一。Aβ誘導AD模型的原理是通過外源性添加具有強聚集性和毒性的Aβ肽段,在培養的神經元中“重現”AD大腦中最關鍵的起始病理事件,從而引發一系列下游的分子和細胞變化(包括突觸損傷、TAU病理、氧化應激等),最終導致神經元功能喪失和死亡。常用Aβ肽段包括Aβ1-42、Aβ25-35以及Aβ1-40等。
造模方法:AD細胞模型構建方法
(1)CGNs 分離與培養:取 P8 Wistar 大鼠小腦組織,機械破碎后用 2.5% 胰蛋白酶+DNase I(abs47047435)于37°C 消化30min;含10% FBS(abs972)的DMEM終止反應,離心重懸細胞,計數后接種。
(2)細胞接種與培養條件:以 1×10⁶個/皿密度接種于0.1% PLL包被培養皿,用含 2% B-27(abs9120)、1% L-谷氨酰胺(abs9141)、0.2% Primocin的Neurobasal 培養基,于 37°C、5% CO₂孵箱培養;次日換含 2% D -葡萄糖的Neurobasal培養基,加 10 μM AraC 抑制非神經元細胞生長。
(3)Aβ1-42纖維制備:1% NH4OH 溶解 Aβ1-42肽段(abs45128173),無 Ca2+/Mg2+PBS(abs970)稀釋至 1 mg/mL;取等效7μM可溶性肽液,37°C 輕搖孵育 24h 或 48h 形成纖維。
(4)AD模型建立:DIV5時,CGNs分別暴露于24h/48h 預孵育的 Aβ1-42纖維,處理48h;DIV7通過免疫組化與組織化學驗證模型成功。
應用案例:Aβ1-42纖維構建Wistar大鼠小腦顆粒神經元(CGNs)AD細胞模型,用于探究DNA拓撲異構酶IIβ(Topo IIβ)在AD病理過程中的作用及其與核受體Nurr1的調控關系。

圖3 拓撲異構酶 IIβ(topo IIβ)表達與阿爾茨海默病(AD)的相關性
糖尿病(Diabetes Mellitus,DM)模型造模方法[4]
造模分子:鏈脲菌素
造模機制:鏈脲菌素(STZ)是通過其葡萄糖類似物的特性被胰腺β細胞特異性攝取,通過在細胞內引起DNA烷基化、PARP激活導致的能量耗竭以及氧化應激等多重作用,最終選擇性地破壞β細胞,導致胰島素分泌絕對缺乏,從而成功建立糖尿病動物模型。
造模方法:8周齡雄性 C57BL/6J小鼠在適應性喂養一周后,隨機分為對照組,糖尿病模型組(STZ組)。糖尿病模型組小鼠以55mgkg劑量連續5天腹腔注射STZ溶液(abs812888),對照組注射相同劑量的檸酸緩沖液。通過尾靜脈取血,使用血糖儀測量空腹血糖水平,將空腹血糖高于11.1 mmol/L 的小鼠篩選為成功的糖尿病模型組。
應用案例:鏈脲菌素構建C57BL/6J小鼠SE模型,用于研究腸道菌群在糖尿病小鼠合并認知功能障礙中的作用。

圖4 對照組和STZ組小鼠體重、飲水量、進食量、空腹血糖的比較
炎癥性腸病(inflammatory bowel disease,IBD)模型造模方法[5]
造模分子:硫酸葡聚糖鈉鹽
造模機制:硫酸葡聚糖鈉鹽(DSS)通過破壞腸上皮緊密連接,損傷腸道屏障,增加通透性,促使菌群易位,進而激活TLR4/NF-κB炎癥通路,加劇腸道炎癥反應。該機制是構建IBD動物模型及研究腸屏障損傷與免疫激活的重要基礎。
造模方法:野生型 C57BL/6 J 小鼠飼養于光照(12h光/暗循環)和溫度(22±0.5℃)可控的房間內,自由自由飲食和飲水。經過1周的適應期后,小鼠通過自由飲用含 5%(w/v)DSS 的水溶液(abs9192)7天建立結腸炎模型,對照組飲用無菌水。
應用案例:硫酸葡聚糖鈉鹽構建C57BL/6J小鼠潰瘍性結腸炎(ulcerative colitis,UC)模型,用于研究UC的機制及藥物篩選。

圖5 DSS誘導結腸炎小鼠結腸的外觀及長度(A)、體重及疾病活動指數(B&C)、形態學(D)以及 mRNA 水平及蛋白水平變化
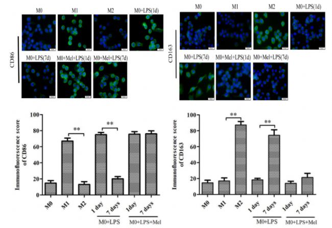
脂多糖(LPS)誘導巨噬細胞極化為 M1 型巨噬細胞模型[6]
造模分子:脂多糖(來源:大腸桿菌O55:B5)
造模機制:脂多糖(LPS)通過激活巨噬細胞表面的Toll樣受體4(TLR4),啟動細胞內信號通路,誘導其向M1型極化。LPS→結合TLR4/MD2受體→激活MyD88依賴途徑(NF-κB/MAPK)和TRIF依賴途徑(IRF3)→轉錄因子入核→啟動M1相關基因(促炎因子、iNOS等)表達→巨噬細胞獲得M1型表型。
這個過程是機體應對革蘭氏陰性菌感染的關鍵快速免疫反應,但過度或持續的激活也會導致嚴重的炎癥損傷,與多種炎癥性疾病和膿毒癥的發生密切相關。
造模方法:RAW264.7 巨噬細胞,用 10 ng/mL LPS(abs47014848)刺激巨細胞24h極化為 M1 型巨噬細胞,用 10 ng/mL IL-4 刺激巨噬細胞 24h 極化為 M2 型巨噬細胞。用 10 ng/mL LPS(abs47014848)連續刺激巨噬細胞 7天,每 24h 檢測一次細胞表型變化。
應用案例:脂多糖(LPS)誘導RAW264.7細胞極化為M1型,用于研究褪黑素協同 LPS 調控巨噬細胞防治腫瘤的作用。

圖6 褪黑素與 LPS 對巨噬細胞表型的影響
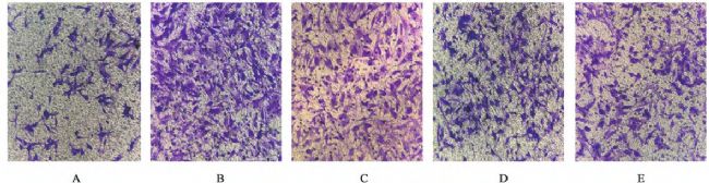
佛波酯(PMA)激活巨噬細胞(M0),結合IL-4誘導細胞極化為M2型巨噬細胞模型[7]
造模分子:佛波酯、IL-4
造模機制:佛波酯(PMA)將“未激活的、不敏感的”單核細胞/巨噬細胞轉變為“已激活的、貼壁的、準備就緒的”巨噬細胞。在PMA預處理的基礎上,IL-4作為關鍵的極化信號,通過其特異性受體和信號通路(JAK-STAT6),精確地將細胞導向M2型表型。
造模方法:首先使用終質量濃度為150μg/L PMA(abs9107)激活RAW264.7細胞(即 M0 型巨噬細胞)培養24 h 后,加入終質量濃度為20μg/L IL-4(abs04698),誘導RAW264.7 細胞向M2型巨噬細胞分化。
應用案例:PMA+IL-4誘導RAW264.7細胞極化為M2型,研究從CSF1R/STING/TBK1信號調控腫瘤相關巨噬細胞(TAMs)表型極化探究加味白頭翁湯治療結直腸癌的效應機制。

圖7 IL-4 誘導的 M2 型巨噬細胞對 MC38 細胞侵襲能力的影響及加味白頭翁湯含藥血清干預后的抑制作用(吉姆薩染色,×200)注:A.空白組;B.IL-4 組;C.100μmol/L;D.200μmol/L;E.500μmol/L
動脈粥樣硬化(Atherosclerosis, AS)細胞模型[8]
造模分子:氧化低密度脂蛋白(ox-LDL)
造模機制:ox-LDL在血管壁中的積累在 AS 的發展中起著關鍵作用。ox-LDL被巨噬細胞吞噬,在細胞內形成大量脂滴,巨噬細胞從而轉化為泡沫細胞。泡沫細胞聚集是動脈粥樣硬化早期病變。
造模方法:巨噬細胞系 RAW 264.7(購自美國典型培養物保藏中心,ATCC),實驗組先用 PFE(從芫荽種子中提取的黃酮類化合物)(1.5、3.0、7.5 μg/mL)預處理 2h。對照組不加 PFE。然后添加 ox-LDL(abs47014903)至終濃度 100 μg/mL,與細胞共孵育 24h。
應用案例:ox-LDL誘導RAW264.7巨噬細胞轉化為泡沫細胞,用于證實藥物PFE通過PPARγ-ABCA1/ABCG1 通路促進膽固醇流出,抑制泡沫化。

圖8 PFE改善泡沫細胞中的脂質積聚(泡沫細胞的代表性圖像用油紅O染色)。
急性胰腺炎(Acute Pancreatitis, AP)模型[9]
造模分子:雨蛙素
造模機制:雨蛙素是一種膽囊收縮素類似物,可過度刺激胰腺腺泡細胞,導致消化酶(如胰蛋白酶)在細胞內異常激活。消化酶的異常激活導致胰腺組織自我消化,引發局部炎癥反應、水腫、細胞壞死。雨蛙素誘導的損傷會激活 NF-κB 等炎癥信號通路,促進 TNF-α、IL-6 等促炎因子的釋放。
造模方法:
(1)體外細胞模型:使用大鼠胰腺 AR42J 細胞系,用 10 nM 雨蛙素(abs45129586)處理細胞 24h,模擬胰腺炎癥環境,對照組使用等量PBS。
(2)體內大鼠模型:使用健康雄性SD大鼠(6–8周齡),腹腔注射雨蛙素(劑量:50 µg/kg/次),每小時注射一次,共注射7次。對照組注射等體積生理鹽水。
應用案例:雨蛙素誘導SD大鼠急性胰腺炎模型,用于證實槲皮素通過抑制 PFKFB3 調控糖酵解和線粒體功能,從而緩解急性胰腺炎。

圖9 PFKFB3 抑制劑槲皮素改善急性胰腺炎(AP)大鼠模型的炎癥與代謝狀況
參考文獻:
[1] Cheng H, Nan F, Ji N, et al. Regulatory T cell therapy promotes TGF-β and IL-6-dependent pro-inflammatory Th17 cell generation by reducing IL-2. Nat Commun. 2025;16(1):7644.
[2] 楊帆. MiR-330-5p通過靶向TLR4減輕匹羅卡品誘導的小鼠癲癇發作的機制研究[D]. 中國醫科大學, 2022.
[3] Şule Terzioğlu-Uşak; Yesim Negis; Derya S,et al.Cellular Model of Alzheimer's Disease: Aβ1-42 Peptide Induces Amyloid Deposition and a Decrease in Topo Isomerase IIβ and Nurr1 Expression.Current Alzheimer Research.2017;14,636-644.
[4] 虞帆. 腸道菌群在糖尿病小鼠合并認知功能障礙中的作用[D]. 蘇州大學, 2020.
[5] Chen L, Zhong XL, Cao WY, et al. IGF2/IGF2R/Sting signaling as a therapeutic target in DSS-induced ulcerative colitis. Eur J Pharmacol. 2023;960:176122.
[6] 林玉坤. 褪黑素協同LPS調控巨噬細胞防治腫瘤的作用研究[D]. 河南大學, 2020.
[7] 馬成勇,張寶云,鄧蓓蕾,等. 從CSF1R/STING/TBK1信號調控腫瘤相關巨噬細胞(TAMs)表型極化探究加味白頭翁湯治療結直腸癌的效應機制[J]. 中國實驗方劑學雜志, 2023, 29 (17): 96-108.
[8] Liu J, Zhang W, Li Y, Li X, Li Y, Guo F. Flavonoids extract from the seeds of Psoralea corylifolia L. (PFE) alleviates atherosclerosis in high-fat diet-induced LDLR-/- mice. Phytomedicine. 2022;98:153983.
[9] Jiang H, Liu J, Xu Z, et al. Quercetin alleviates acute pancreatitis by modulating glycolysis and mitochondrial function via PFKFB3 inhibition. Cell Mol Life Sci. 2025;82(1):311.
動物造模產品推薦——神經系統疾病
|
疾病 |
化合物名稱 |
貨號 |
主要作用 |
|
多發性硬化(MS) |
百日咳毒素 |
血腦屏障開放劑 |
|
|
MOG(35-55) |
EAE模型抗原 |
||
|
[Ser140]-PLP (139-151) |
EAE模型抗原 |
||
|
PLP (139-151) |
EAE模型抗原 |
||
|
PLP (178-191) |
EAE模型抗原 |
||
|
MBP (69–88) |
EAE模型抗原 |
||
|
MBP(1-11) |
EAE模型抗原 |
||
|
弗氏完全佐劑 |
EAE模型中與MOG混合乳化后使用 |
||
|
弗氏完全佐劑(EAE模型專用) |
EAE模型中與MOG混合乳化后使用 |
||
|
MRT-6160 |
EAE陽性對照藥 |
||
|
阿爾茨海默病(AD) |
Aβ(1-42) |
AD模型誘導劑 |
|
|
Aβ(1-40) |
AD模型誘導劑 |
||
|
Aβ(1-43) |
AD模型誘導劑 |
||
|
Aβ(25-35) |
AD模型誘導劑 |
||
|
FPS-ZM1 |
Aβ聚集抑制劑 |
||
|
Alda-1 |
醛脫氫酶激活劑 |
||
|
抑肽素 |
β-分泌酶抑制劑 |
||
|
帕金森病(PD) |
MPTP 鹽酸鹽 |
PD模型誘導劑 |
|
|
MPP+ iodide |
PD模型誘導劑 |
||
|
6-羥基多巴胺氫溴酸鹽 |
PD模型誘導劑 |
||
|
癲癇/驚厥 |
東莨菪堿 |
癲癇模型誘導劑 |
|
|
毛果蕓香堿 |
癲癇模型誘導劑 |
||
|
荷包牡丹堿 |
驚厥模型誘導劑 |
||
|
紅藻氨酸 |
興奮性神經毒素 |
||
|
疼痛模型 |
辣椒素 |
TRPV1激動劑 |
|
|
辣椒平 |
TRPV1拮抗劑 |
||
|
精神分裂癥 |
(+)MK-801 maleate |
NMDA受體拮抗劑 |
|
|
焦慮模型 |
L-丁硫氨酸-亞砜亞胺 (L-BSO) |
谷胱甘肽合成抑制劑 |
|
|
工具化合物 |
PLX5622 |
小膠質細胞清除 |
|
|
CTxB-FITC |
神經細胞示蹤 |
動物造模產品推薦——炎癥與免疫
|
疾病 |
化合物名稱 |
貨號 |
主要作用 |
|
炎癥信號 |
脂多糖(O55:B5) |
TLR-4 激活劑 |
|
|
脂多糖(O111:B4) |
TLR-4 激活劑 |
||
|
MCC-950 sodium |
NLRP3炎癥小體抑制劑 |
||
|
Ferrostatin-1 |
鐵死亡抑制劑 |
||
|
特應性皮炎(AD) |
Calcipotriol |
強誘導TSLP,驅動Th2炎癥與瘙癢 |
|
|
卵清蛋白(OVA) |
誘導特異性IgE與皮膚炎癥 |
||
|
惡唑酮(OXA) |
形成慢性苔蘚樣病灶 |
||
|
結腸炎(IBD) |
硫酸葡聚糖鈉鹽(DSS) |
腸道炎癥誘導劑 |
|
|
哮喘 |
雞蛋清白蛋白(精制級) |
過敏原誘導劑 |
|
|
關節炎/狼瘡性腎炎 |
姥鮫烷 |
自身免疫誘導劑 |
|
|
系統性紅斑狼瘡 |
咪喹莫特 |
TLR7激動劑 |
動物造模產品推薦——腫瘤
|
疾病 |
化合物名稱 |
貨號 |
主要作用 |
|
皮膚癌 |
佛波酯 |
腫瘤促進劑 |
|
|
肺腫瘤 |
尿烷 |
肺癌誘導劑 |
|
|
乳腺癌/胃癌 |
N-亞硝基-N-甲基脲 |
乳腺癌/胃癌誘導劑 |
|
|
化療藥物 |
順鉑 |
DNA交聯劑 |
|
|
依托泊苷 |
拓撲異構酶抑制劑 |
||
|
靶向治療 |
吉非替尼 |
EGFR抑制劑 |
|
|
阿法替尼 |
EGFR/HER2抑制劑 |
||
|
魯索利替尼 |
JAK抑制劑 |
||
|
表觀遺傳調控 |
曲古柳菌素A |
HDAC抑制劑 |
|
|
5-氮雜胞嘧啶核苷 |
DNA甲基化抑制劑 |
動物造模產品推薦——呼吸系統疾病
|
疾病 |
化合物名稱 |
貨號 |
主要作用 |
|
肺纖維化 |
硫酸博萊霉素 |
肺纖維化誘導劑 |
|
|
鹽酸胺碘酮 |
肺纖維化誘導劑 |
||
|
核心蛋白聚糖 |
纖維化調節劑 |
||
|
吡非尼酮 |
抗肺纖維化藥物 |
動物造模產品推薦——心血管疾病
|
疾病 |
化合物名稱 |
貨號 |
主要作用 |
|
心臟疾病 |
多柔比星 |
心肌毒性誘導劑 |
|
|
阿霉素 |
損傷心肌細胞結構 |
||
|
Necrostatin-1 |
壞死性凋亡抑制劑 |
||
|
扎普司特 |
PDE5抑制劑 |
||
|
高血壓 |
醋酸去氧皮質酮 |
鹽敏感性高血壓誘導劑 |
|
|
L-NAME hydrochloride |
NOS抑制劑 |
||
|
血管緊張素 II 醋酸鹽 |
血管緊張素受體激動劑 |
||
|
動脈粥樣硬化 |
人源氧化低密度脂蛋白 |
斑塊形成誘導劑 |
|
|
膽固醇 |
沉積于血管壁,形成ox-LDL |
動物造模產品推薦——內分泌與代謝疾病
|
疾病 |
化合物名稱 |
貨號 |
主要作用 |
|
糖尿病 |
鏈脲菌素 |
胰島β細胞損毀劑 |
|
|
鹽酸二甲雙胍 |
AMPK激活劑 |
||
|
高尿酸 |
腺嘌呤 |
抑制尿酸排泄、促進內源性尿酸生成 |
|
|
阿非昔芬 |
胰島素增敏劑 |
||
|
別嘌醇 |
黃嘌呤氧化酶抑制劑 |
||
|
肥胖/脂代謝 |
GW4064 |
FXR激動劑 |
|
|
棕櫚酸 |
脂毒性誘導劑 |
動物造模產品推薦——消化系統疾病
|
疾病 |
化合物名稱 |
貨號 |
主要作用 |
|
胰腺炎 |
雨蛙素 |
胰腺腺泡細胞激活劑 |
|
|
L-精氨酸 |
急性胰腺炎誘導劑 |
||
|
胃炎 |
脫氧膽酸鈉 |
胃黏膜損傷劑 |
|
|
阿司匹林 |
急性胃炎誘導劑 |
||
|
吲哚美辛 |
胃潰瘍誘導劑 |
||
|
肝硬化 |
D-(+)-半乳糖胺鹽酸鹽 |
肝損傷誘導劑 |
|
|
膽汁淤積 |
石膽酸 |
膽管損傷劑 |
|
|
十二指腸潰瘍 |
半胱胺鹽酸鹽 |
潰瘍誘導劑 |
動物造模產品推薦——泌尿系統疾病
|
疾病 |
化合物名稱 |
貨號 |
主要作用 |
|
腎損傷 |
順鉑 |
腎小管毒性誘導劑 |
|
|
萬古霉素 |
腎小管毒性誘導劑 |
||
|
腎病綜合癥 |
氨基核苷嘌呤霉素 |
足細胞損傷劑 |
動物造模產品推薦——感染性疾病
|
疾病 |
化合物名稱 |
貨號 |
主要作用 |
|
抗生素 |
鹽酸環丙沙星 |
喹諾酮類抗生素 |
|
|
鹽酸萬古霉素 |
糖肽類抗生素 |
||
|
抗真菌/寄生蟲 |
兩性霉素B |
廣譜抗真菌劑 |
|
|
青蒿素 |
抗瘧藥 |
動物造模產品推薦——其他疾病
|
疾病 |
化合物名稱 |
貨號 |
主要作用 |
|
骨質疏松 |
奧達卡替 |
組織蛋白酶K抑制劑 |
|
|
維生素A酸 |
破壞骨吸收與骨形成的平衡 |
||
|
眼科疾病 |
維替泊芬 |
光動力治療劑 |
|
|
遺傳工程疾病 |
多西環素 |
用于轉基因小鼠基因表達模型 |