基于Cytation高通量成像的mRNA-LNP疫苗體外效價預測方法
瀏覽次數:266 發布日期:2025-10-31
來源:安捷倫科技
背景介紹
mRNA 藥物是一種新型的生物技術藥物,其歷史可以追溯到 20 世紀 60 年代。最初科學家們是期望通過 mRNA 分子來傳遞基因信息,用以治療惡性腫瘤等疾病。伴隨 2019 年 COVID-19 大流行,mRNA 技術得到突飛猛進的發展,目前已經上市的 mRNA 藥物主要是針對 COVID-19 的感染性疾病疫苗,但是在腫瘤治療領域、致敏性疾病、蛋白替代療法等應用領域,也有相當多的 mRNA 產品進入臨床研究階段。
目前,基于 LNP(核酸脂質納米顆粒)遞送載體的技術是 mRNA 藥物的重要平臺,該平臺在其他病原體上的進一步開發和應用是極具潛力的,因此需要更加便捷高效的能夠預測疫苗有效性的分析方法和工具,從而評價候選 mRNA 疫苗的性能,并將它們與預期的免疫反應聯系起來。
呼吸道合胞病毒 (Respiratory Syncytial Virus, RSV) 是一種常見的病毒,主要感染呼吸道上皮細胞,引起嬰幼兒呼吸道感染,目前,預防 RSV 感染的最有效方法是接種疫苗。然而,由于 RSV 的變異性較強,疫苗的研發和應用還面臨一定的挑戰,因此靶向 RSV-F 蛋白的 mRNA 疫苗極具市場前景。2023 年,默沙東分析方法開發部門 (Analytical Research & Development) 在 Vaccines 上發表了關于 mRNA-LNP 技術體外效價預測評估的方法學文章,主要介紹了應用高通量成像分析法開展 RSV(呼吸道合胞病毒)mRNA-LNP 疫苗效力的方法。
研究方案介紹
該方法主要分為三個部分,包括細胞株篩選、細胞培養單層優化和方法學靈敏度測試,詳細介紹了基于 96 孔板 RSV-F 蛋白表達免疫熒光定量分析方案的有效性和靈敏度。

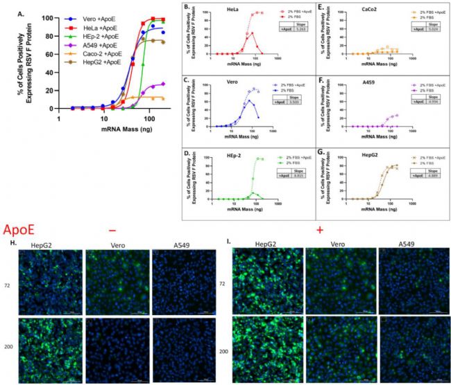
1. 細胞株篩選
由于 RSV-F 表達效率在細胞系之間差異顯著,研究者首先評價了包括 HepG2 在內的常用的 6 種細胞系的適用性。不同細胞細接種 96 孔板后,貼壁生長到 90% 匯合度,加入研究用 mRNA-LNP 疫苗轉染孵育 16h 后,固定細胞,免疫熒光染色法處理樣本,隨后放入 Agilent BioTek Cytation3 設備中對所有樣本進行同樣標準的熒光圖像采集,并通過 Gen5 軟件分析細胞內 RSV-F 蛋白的表達量。
統計結果表明:其中 A549 細胞未顯示可檢測到的蛋白表達,而 Vero、HeLa、HEp-2 和 CaCo-2 中的 RSV-F 表達表現出明顯的鉤狀效應,在最高劑量下仍只能觀察到非常低的 RSV-F 表達,表明這些細胞系 ApoE 產生的有限而致使內吞能力較低。加入 ApoE 后能夠逆轉此現象(圖 A-G)。
HepG2 細胞提供了完整的 S 形劑量-反應曲線,上漸近線收斂在完全細胞轉染(> 90%)上,可實現廣泛的動態和劑量反應范圍,補充 ApoE 會導致更陡的斜率,并且提高測定靈敏度,(EC50 下降 20%,圖 1G)。
圖 1:6 種細胞株適用性篩選
2. 細胞單層培養條件優化
由于該方案的檢測方法是高通量成像,需要細胞樣本以單層培養為佳,但當 HepG2 匯合度增加時,細胞明顯發生聚集和堆疊(圖 2A)。
研究團隊通過加入模擬體內條件的Ⅰ型膠原包被板上進行接種,隨著接種密度的降低明顯看到細胞單層覆蓋,細胞密度為 3.0×104 時提供了最穩健的結果(圖 2D),在該密度下,轉染 16h 時,轉染效率> 95%,EC50值 14.0,表明檢測靈敏度和動態范圍均大幅提高,最終確定轉染 16h 作為最佳效價測定時間(圖 2G)。
圖 2:細胞單層培養條件優化
3. 方法學靈敏度測試
抗原 mRNA 易受多種降解反應的影響,包括水解和氧化,以及通過脂質加合物形成的化學修飾,而評價不同降解程度的 mRNA 在效力上的損失方法很困難,研究團隊通過制備了一組不同 N/P 比的樣品(其中,N 指代脂質的胺基團,P 指代mRNA上的磷酸鹽,D),來模擬疫苗的降解,用于評價該方法學對不同 mRNA 劑量的靈敏度。
研究發現,而當 mRNA 量大于 10ng 時,由于內吞作用飽和、mRNA 量受限,細胞表達 RSV-F 的能力開始與 N/P 值呈反比,說明該方法對于 mRNA 表達是靈敏度良好 (圖 3AB) 并且可以用于監測 mRNA 的實時降解情況(圖 C)。
圖 3:對模擬降解樣本的不同 mRNA 含量的 LNP 樣本的效價檢測靈敏度驗證
此外,PEG 是 LNP 重要組成部分,PEG 層的比例不同,會影響 LNP 的攝取。研究團隊進而評估了該方法學對不同 PEG 濃度和不同 LNP 粒徑的樣本的檢測靈敏度。
統計結果顯示,較大與較小粒徑都會降低 mRNA-LNP 蛋白表達,因此應首選中間粒徑(100nm±30nm,圖 4B)以保證內吞作用更快發生,而不同 PEG 占比也具有敏感性,將 PEG 含量提高到 1.5% 以上時,效力下降(圖 4C)。
圖 4:對不同 LNP 尺寸和 PEG 占比樣本效價檢測靈敏度的驗證
研究結論
該 mRNA-LNP 疫苗效價測定方法對 LNP 生物學性質變化敏感,如 mRNA 濃度、LNP 大小和 PEG 水平,采用自動化高通量成像設備進行檢測和分析使得該方法評價操作簡易、數據獲取客觀,是 mRNA 疫苗研制和生產控制的有效方法,其中疫苗批次的相對效力可以通過檢測樣品與參考樣品的蛋白抗原表達效率的比較進行評價,疫苗效力檢測可以通過每個細胞抗原表達的定量來評價。
Agilent CLSD 儀器應用方案推薦
Cytation7 多模式微孔板成像系統:mRNA-LNP 轉染效率和蛋白表達高通量成像
Gen5 Image 軟件:自動化圖像拼接、細胞計數、抗原蛋白表達定量分析,EC50 曲線擬合
406FX:微孔板細胞鋪板、免疫熒光染色操作洗板步驟和分液步驟
其他疫苗相關應用項目支持
- 質粒 DNA 濃度檢測
- LNP 吞噬動力學檢測
- LNP 包封率檢測
- mRNA 疫苗效價 ELISA 測定
- 中和抗體評價
- ELISpot 檢測
參考文獻
Vaccines 2023, 11, 1224. https://doi.org/10.3390/vaccines11071224
相關產品:
Cytation 7 細胞成像多功能微孔板檢測系統
關于安捷倫細胞分析
安捷倫細胞分析平臺包括xCELLigence RTCA實時細胞分析儀、NovoCyte系列流式細胞儀、Seahorse能量代謝分析儀以及Synergy系列微孔板檢測儀和Cytation 系列(共聚焦)細胞成像多功能微孔板檢測儀。安捷倫細胞分析平臺聚焦基礎科研與細胞與基因治療產品的開發全流程,作為適配新一代療法的強大分析工具,提供多方位的細胞效力檢測和深度的細胞分析,并致力于研發、生產質控以及臨床的全方位檢測與分析方案開發。