WGBS聯合分析揭示抑制卵母細胞CpG高甲基化可保障胚胎正常發育
瀏覽次數:307 發布日期:2025-10-30
來源:本站 僅供參考,謝絕轉載,否則責任自負
近日,瑞士巴塞爾大學/弗里德里希·米謝爾生物醫學研究所Antoine H F M Peters團隊在《Developmental Cell》期刊發表題為“Preventing CpG hypermethylation in oocytes safeguards mouse development”的研究成果,研究揭示了組蛋白去甲基化酶KDM2A(Lysine Demethylase 2A)和KDM2B在小鼠卵母細胞中的關鍵功能,及其通過抑制CpG島(CpG islands, CGIs)的高甲基化以保障胚胎的正常發育機制。具體而言,母源缺失KDM2A/KDM2B導致卵母細胞出現全基因組范圍的H3K36me2沉積,引發CGIs與基因體(genebody)的異常DNA甲基化,這種異常甲基化在受精后不能被早期胚胎完全重編程,最終通過抑制合子基因組激活(Zygotic Genome Activation, ZGA)導致植入前胚胎死亡。總之,研究通過整合全基因組甲基化測序(WGBS) 和單細胞轉錄組測序(Smart-seq2) 技術,首次闡明母源表觀基因組穩定性對胚胎發育的跨代調控機制。

標題:Preventing CpG hypermethylation in oocytes safeguards mouse development(抑制卵母細胞中CpG高甲基化保障小鼠正常發育)
發表時間:2025年9月2日
發表期刊:Developmental Cell(Dev Cell)
技術平臺:WGBS、Smart-seq2、CUT&RUN
作者單位:瑞士巴塞爾大學
DOI:10.1016/j.devcel.2025.08.005
除調控性CpG島序列外,大多數哺乳動物細胞的基因組廣泛存在DNA甲基化。然而在卵母細胞中,DNA甲基化(DNAme)主要發生在轉錄區域,抑制卵母細胞中de novo DNA甲基化的機制及其對合子基因組激活(ZGA)和胚胎發育的相關性尚不完全清楚。本研究揭示了兩種組蛋白去甲基化酶KDM2A和KDM2B通過抑制H3K36me2的全基因組沉積,從而抑制DNMT3A催化的DNA甲基化。研究進一步發現,Kdm2a/Kdm2b雙突變卵母細胞的CpG島異常DNA甲基化會介導胚胎2細胞期的基因轉錄抑制。異常母源DNA甲基化會損害植入前胚胎發育,其通過在卵子發生過程中Dnmt3a缺失得以抑制,因此KDM2A/KDM2B對于抑制卵母細胞甲基化至關重要,進而賦予早期胚胎發育能力。本研究結果表明,早期胚胎的重編程能力不足以清除母源染色質上的異常DNA甲基化,且早期發育容易受到基因劑量單倍體不足效應影響,進而導致發育障礙。
- KDM2A/KDM2B通過去甲基化H3K36me2以抑制小鼠卵母細胞中de novo DNA甲基化。
- DNA序列和H3K4me3調控CGIs中的異常H3K36me2和DNA甲基化。
- 異常卵母細胞DNA甲基化在早期胚胎中不會被重編程,并抑制轉錄。
- 異常卵母細胞DNA甲基化的代際遺傳對早期胚胎具有致死性。
研究摘要
研究方法
- 基因敲除小鼠模型的構建:通過Zp3-cre轉基因小鼠,研究人員在卵母細胞中特異性敲除Kdm2a和Kdm2b基因,構建了Kdm2a/Kdm2b雙敲除小鼠模型。
- 卵母細胞和胚胎的收集:從不同日齡的小鼠中收集生長期卵母細胞(GOs)和完全成熟卵母細胞(FGOs),并進行體外受精(IVF)以同步化受精時間。
- 單細胞轉錄組測序(Smart-seq2):對單個卵母細胞和胚胎進行Smart-seq2測序,以分析基因表達變化。
- 全基因組亞硫酸鹽測序(WGBS):對卵母細胞和胚胎4細胞期進行WGBS,以分析DNA甲基化狀態。
- 染色質免疫沉淀(CUT&RUN):對卵母細胞進行CUT&RUN實驗,以分析組蛋白修飾狀態。
- 免疫熒光染色:對卵母細胞和胚胎進行免疫熒光染色,以檢測特定組蛋白修飾和DNA甲基化的分布。
- 甲基化-轉錄組關聯分析:WGBS與Smart-seq2整合,鑒定因啟動子高甲基化被抑制的ZGA基因。
結果圖形
(1)卵母細胞中的Kdm2a/Kdm2b具有調控胚胎發育功能
Kdm2a和Kdm2b在卵母細胞中高表達,且在早期胚胎發育中發揮重要作用。Kdm2a/Kdm2b雙敲除(double-mutant, dKO)的卵母細胞在發育過程中表現出嚴重的胚胎發育障礙,尤其是在囊胚階段。表明KDM2A和KDM2B在卵母細胞中具有抑制DNA甲基化和保障胚胎正常發育的關鍵作用。
圖1:KDM2A和KDM2B在卵母細胞中調控胚胎發育
(A) 對照(ctrl)和突變條件下卵母細胞中表達的Kdm2a和Kdm2b基因示意圖。
(B) 對照、單突變和雙/復合突變的體外胚胎發育的早期胚胎在指定天數的發育進展率。
(C–E) 對GOs(KDM2A)或FGOs(其他)的指定基因型進行KDM2A、細胞質KDM2B、H2AK119u1和H3K27me3的免疫熒光染色及定量分析。
(2)KDM2A/KDM2B調控PRC1介導的基因抑制
通過組蛋白修飾CUT&RUN分析發現,雙敲除卵母細胞的H2AK119單泛素化(H2AK119u1)和H3K27三甲基化(H3K27me3)水平顯著下降(圖1D-E)。RNA-seq顯示PRC1靶基因(如轉錄因子Pax、Tbx家族)在dKO卵母細胞中被激活(圖2A)。這些基因在野生型中被H2AK119u1標記,而在突變體中解除抑制,表明KDM2A/B通過維持PRC1活性實現表觀沉默。

圖2. KDM2A/KDM2B在卵母細胞發生過程中調控H2AK119u1沉積和基因表達
(A) MA圖顯示指定突變FGOs相對于對照FGOs的差異表達。
(B) 維恩圖顯示指定突變FGOs相對于對照FGOs上調基因的數量。
(C) 散點圖顯示指定突變FGOs相對于對照FGOs的表達log2FC及之間的關系。
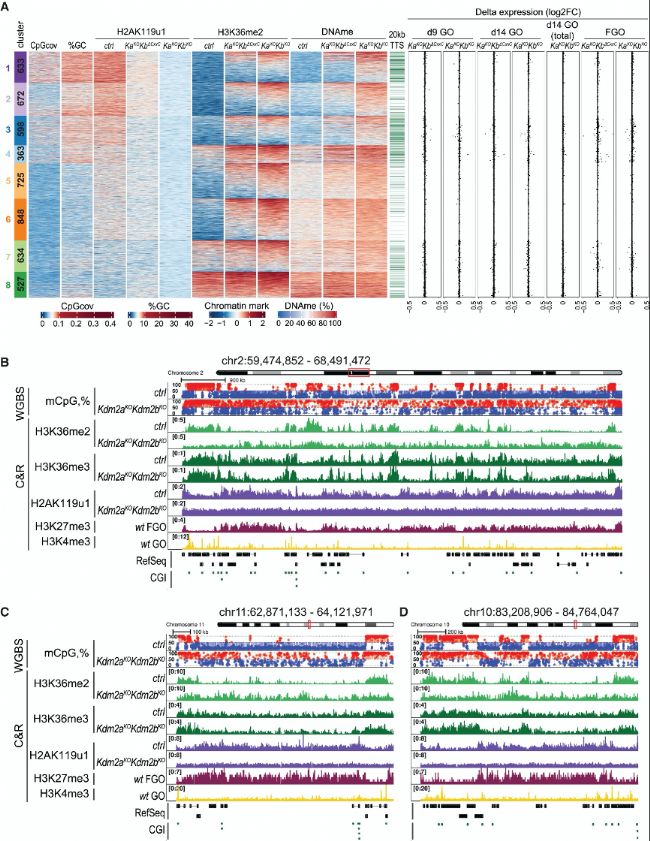
(D) 熱圖顯示CGI啟動子基因(上下游±5kb、TSS、基因體、TES)的序列組成、轉錄和染色質變量,通過k-means聚類將這些基因分為8個clusters(簇)。從左到右:每個cluster的基因數量;CpG覆蓋率;GC百分比;卵母細胞特異性正義(綠色)和反義(紅色)轉錄本;對照和突變FGOs中的絕對RNA;突變FGOs相對于對照FGOs的log2FC表達(delta);對照和突變FGOs中的H2AK119u1占據情況;以及WT GOs和FGOs中的H3K4me3、H3K36me3、H3K27me3和H2AK119u1占據情況。
(E) 箱形圖(Boxplot)顯示對照FGOs中每個基因聚類的RNA表達水平。
(F) 箱形圖顯示在各種突變FGOs中相對于相應對照FGOs檢測的每個基因聚類的log2FC表達變化。
(3)KDM2A/KDM2B招募抑制性PRC1到染色質上
基因聚類分析揭示PRC1靶標(Cluster 1-3基因)在雙敲除(dKO)中顯著去抑制(圖2C)。KDM2B的CxxC結構域缺失導致其無法結合CGIs,致PRC1無法定位于染色質,證實二者通過物理互作招募抑制性復合體——變異型PRC1.1(vPRC1.1)。
(4)KDM2A/KDM2B限制基因上的H3K36me2沉積和DNA甲基化
KDM2A和KDM2B通過其JmjC結構域去甲基化H3K36me2,從而限制DNMT3A在基因中的DNA甲基化。在Kdm2a/Kdm2b雙敲除(dKO)的卵母細胞中,H3K36me2和DNA甲基化水平顯著增加(圖3A),WGBS顯示基因組平均CpG甲基化率從正常35.8%增加至58.8%(圖3B),Hox基因等發育基因出現基因體異常甲基化(圖3E)。表明KDM2A和KDM2B在限制DNA甲基化中發揮關鍵作用。關鍵驗證:敲除Dnmt3a可完全挽救雙突胚胎致死(圖6B),證明DNA甲基化是致死主因。
圖3. KDM2A/KDM2B限制卵母細胞中H3K36me2和DNA甲基化在啟動子和基因上的沉積
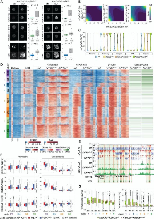
(A) 對指定突變和相應對照基因型的GOs進行H3K36me2和H3K36me3的免疫熒光染色和定量分析,以及對FGOs進行5mC的免疫熒光染色分析。
(B) 2D密度圖顯示突變FGOs與對照FGOs中CpGs的平均甲基化水平(mCpG/CpG百分比)分布。
(C) 小提琴圖展示指定基因型FGOs中不同基因組元件的mCpG/CpG(%)值的分布。
(D) 熱圖顯示之前在圖2D中描述的8個CGI啟動子基因聚類的序列組成和染色質變量。從左到右依次為:CpG覆蓋率;GC百分比;指定基因型FGOs中的H3K36me2、H3K36me3和DNA甲基化;突變FGOs與對照FGOs中CGI啟動子的差異DNA甲基化。
(E) Hoxa-Evx1基因聚類的基因組快照,展示突變FGOs與對照FGOs相比,CGI啟動子(橙色)和基因體中DNA甲基化和H3K36me2的增加情況。
(F) 箱形圖展示在Kdm2aKOKdm2bKO FGOs與對照FGOs相比,被分配到表達上調、下調、未改變或未檢測到的基因聚類CGI啟動子(-1,500/+500 bps的TSS)或基因體(+500bps的TSS到TES)的差異H3K36me2、DNA甲基化和H3K36me3。
(G) 箱形圖展示在Kdm2aKOKdm2bKO和Kdm2aKOKdm2bΔCxxC FGOs與對照FGOs相比,8個CGI啟動子基因聚類的所有基因啟動子上的差異H3K36me2和DNA甲基化。
(5)KDM2A/KDM2B調控在CGI啟動子上的H3K36me2沉積和DNA甲基化
在Kdm2a/Kdm2b雙敲除的卵母細胞中,CGI啟動子上的H3K36me2和DNA甲基化水平顯著增加(圖3D),CGI高甲基化與H3K36me2沉積同步發生(圖3F)。表明KDM2A/KDM2B在限制CGI啟動子上的DNA甲基化中發揮關鍵作用。
(6)KDM2A/KDM2B在全基因組范圍內抑制H3K36me2沉積和DNA甲基化
基于H3K4me3、H3K36me3、H3K27me3和H2AK119u1在WT FGOs中的占據情況,分析了突變FGOs與對照FGOs中H3K36me2、H3K36me3和DNA甲基化水平的變化(圖4A)。分析結果表明,KDM2A/KDM2B蛋白在卵母細胞發育過程中維持低水平H3K36me2的作用不僅限于CGI,還具有顯著的全基因組效應(圖4B-4D)。在卵母細胞生長過程中,H3K36me2廣泛沉積與轉錄無關,且這種沉積能被KDM2A/KDM2B蛋白有效抑制。

圖4:在Kdm2a/Kdm2b缺失的卵母細胞中,H3K36me2和DNA甲基化的沉積與轉錄無關
(A) 熱圖展示卵母細胞中10kb基因間區的8個clusters內的染色質和轉錄變量。數據以20個相鄰的500bp bins顯示。從左到右依次為:每個cluster的區域數量;CpG覆蓋率;GC百分比;對照和突變FGOs中的H2AK119u1、H3K36me2和DNA甲基化;在20kb側翼區域內存在注釋的TTS;在第9天和第14天的GOs中,指定突變和對照基因型之間的表達log2FC;在隨機引物(總)第14天的GOs和FGOs中。RNA表達數據基于poly(A)引物RNA捕獲和Smart-seq2文庫生成。
(B–D) 基因組區間15,42,43的快照展示在對照FGOs中標記有H2AK119u1和H3K27me3的大基因間區域,在Kdm2aKOKdm2bKO FGOs中H3K36me2和DNA甲基化的增加。
(7)生長期卵母細胞(GOs)中的H3K4me3抑制異常DNA甲基化
機制回歸模型證明低H3K4me3是GOs中異常甲基化的主要"許可因子"(圖5A)。該機制獨立于PRC1通路——即使非PRC1靶基因啟動子(如代謝基因Gldc),只要H3K4me3缺失即易受甲基化侵襲。
圖5:GOs中低水平的H3K4me3允許在卵母細胞生長期間獲得H3K36me2和DNA甲基化
(A) 散點圖顯示在對照和野生(WT)型FGOs中,啟動子和基因內CGI的H3K36me2和H3K4me3占據與DNA甲基化(%)之間的相關性。
(B) 散點圖顯示在Kdm2aKOKdm2bKO與對照FGOs之間,啟動子和基因內CGI的差異DNA甲基化(%)與Kdm2aKOKdm2bKO FGOs中H3K36me2的占據以及野生型GOs中H3K4me3的占據之間的關系。
(C) 條形圖顯示可預測Kdm2aKOKdm2bKO與對照FGOs中CGIs處差異H3K36me2占據的染色質標記、基因組位置和三核苷酸序列的線性回歸系數。
(D) 箱形圖表示在GOs中具有低或高H2AK119u1水平的H3K4me3占據區域,CGI中心周圍533bp區域每100bp的CCG/CGG三核苷酸頻率以及在對照和Kdm2aKOKdm2bKO FGOs中H3K36me2的富集。
(E) Cartoon圖說明DNA序列、組蛋白修飾酶和DNA甲基轉移酶在調節H3K36二/三甲基化和de novo DNA甲基化之間的依賴關系。
(8)組合序列和染色質特征定義CGI的異常H3K36me2沉積
CGI上的異常H3K36me2沉積與H2AK119u1和H3K27me3的水平相關,且受到H3K4me3的抑制。在Kdm2a/Kdm2b雙敲除的卵母細胞中,CGI上的H3K36me2水平顯著增加,且與H3K4me3水平較低的CGI啟動子相關(圖5C),表明組合序列和染色質特征在定義CGI上的異常H3K36me2沉積中發揮關鍵作用。
(9)異常母源DNA甲基化損害植入前發育
作者研究了Kdm2a/Kdm2b突變卵母細胞中增加的DNA甲基化對胚胎發育的影響。研究發現,這些突變導致的異常甲基化在受精后并未被重編程,影響了胚胎的早期發育。通過條件性突變Dnmt3a功能,作者發現母源Dnmt3a缺失可以完全抑制由Kdm2a/Kdm2b突變引起的胚胎致死,而DNMT1酶缺失則沒有這種效果。這表明KDM2A和KDM2B在卵母細胞中的一個重要功能是通過抑制H3K36me2沉積以抑制DNMT3A功能和de novo DNA甲基化。
圖6. 異常母源DNA甲基化損害植入前發育
(A) 對照和突變晚期合子的母源(m)和父源(p)原核進行5mC的免疫熒光染色和定量分析。
(B) 對照和三重突變的植入前胚胎在體外胚胎發育指定天數的發育進展。
(C) 匯總表總結具有指定基因型的胚胎的植入后發育情況。
(D) MA圖顯示母源突變與相應對照胚胎2細胞期相比的差異表達。
(E) 左側:散點圖顯示Kdm2amatKOKdm2bmatKO與對照胚胎2細胞期相比的log2FC表達量及Kdm2aKOKdm2bKO與對照FGOs log2FC表達量之間的關系,靶向CGI和非CGI啟動子相關基因的親本特異性表達。右側:與左側相同的數據,但靶向Kdm2amatKOKdm2bmatΔCxxC 與對照胚胎2細胞期相比以及Kdm2aKOKdm2bΔCxxC與對照FGOs的比較。Kdm2aKOKdm2bKO與對照FGOs相比的啟動子差異甲基化(%)用顏色區分。
(10)母源Kdm2a/Kdm2b雙敲除會損害植入后發育
在Kdm2a/Kdm2b雙敲除的卵母細胞中,異常DNA甲基化在植入后發育中得以維持,并損害胚胎發育。在Kdm2a/Kdm2b雙敲除的e9.5胚胎中,發育遲緩的胚胎數量顯著增加(圖6C),此階段致死與Dnmt3a缺失致死表型分離,提示KDM2A/B另有非甲基化相關功能。
(11)異常DNA甲基化抑制卵母細胞中的基因表達
為評估母源Kdm2a/Kdm2b缺失對胚胎基因調控的影響,研究人員對JF1/Ms雄性小鼠與Kdm2amatKOKdm2bmatKO 雌性小鼠的胚胎2細胞期進行差異表達分析。結果顯示數百個基因表達失調,且存在明顯的等位基因特異性反應。母源等位基因在卵母細胞和胚胎2細胞期中的差異表達呈正相關,而父源等位基因則無此關聯。值得注意的是,雙突變胚胎2細胞期中36%表達下調的母源CGI啟動子基因,在Kdm2aKOKdm2bKO卵母細胞啟動子區呈現高甲基化(>50%)。但矛盾的是,部分甲基化CGI基因在突變卵母細胞中表達上調。
在 Kdm2amatKOKdm2bmatΔCxxC 和單突變Kdm2bmatΔCxxC 樣本中也觀察到類似的轉錄和甲基化反應。
為深入探究異常DNA甲基化與轉錄組間的機制關系,研究人員根據ctrl、三突變卵母細胞和野生型精子中CGI啟動子的DNA甲基化狀態,將其分為7個clusters。cluster1-4中近1500個CGI啟動子在突變卵母細胞中出現廣泛異常甲基化;cluster 5中超1250個CGI啟動子在Kdm2aKOKdm2bKO卵母細胞中呈現中度異常甲基化。GO分析表明,cluster 1-5的許多基因在發育中起重要作用,且多為PRC1靶基因。cluster 6的CGI在對照和突變卵母細胞中均高甲基化,可能位于卵母細胞特異性上游啟動子轉錄的基因體內。cluster 7的CGI在任何基因型中基本未甲基化或低甲基化。成熟精子中無明顯CGI甲基化。
進一步分析異常CGI啟動子DNA甲基化與基因表達變化的關系。在卵母細胞中,上調和下調基因在各cluster分布較均勻,但cluster 2-4中表達下調的基因與異常DNA甲基化顯著相關,可能是異常DNA甲基化直接抑制了CGI啟動子。而cluster 2-5中其他UCSC注釋的CGI異常甲基化與雙突變卵母細胞中表達上調的基因相關,但在突變胚胎中無此現象。cluster 6的CGI甲基化增加可能與轉錄偶聯過程有關,這些CGI位于通常受PRC1抑制的卵母細胞特異性上游啟動子轉錄的基因組區域內,其異常轉錄本在CGI上下游均升高。研究揭示了母源Kdm2a/Kdm2b缺失通過影響CGI啟動子DNA甲基化狀態,進而調控基因表達。

圖7:被異常母源啟動子DNA甲基化標記的基因在早期胚胎中受到抑制
(A) 熱圖顯示根據UCSC數據庫的CGI啟動子在對照和突變FGOs以及WT精子中的絕對啟動子甲基化水平進行聚類結果。
(B) 與(A)中DNA甲基化clusters1-5相關的CGI基因的富集程度和統計顯著性水平GO富集分析。
(C) 在Kdm2aKOKdm2bKO與對照FGOs以及在Kdm2amatKOKdm2bmatKO 與對照胚胎2細胞期中,CGI啟動子基因和所有非CGI啟動子基因的log2FC表達。
(D) 條形圖顯示在DNA甲基化clusters中,CGI啟動子基因的過/低表達情況以及它們在Kdm2aKOKdm2bKO與對照FGOs或在Kdm2amatKOKdm2bmatKO 與對照胚胎2細胞期中的顯著上調或下調表達的統計顯著性。
(E) 條形圖顯示在用RNA聚合酶II和III的抑制劑α-鵝膏蕈堿處理的胚胎2細胞期中,顯著上調或下調的DNA甲基化clusters中的CGI啟動子基因的過/低表達情況和統計顯著性。
(F) 熱圖顯示了根據UCSC數據庫的CGI啟動子在對照和Kdm2aKOKdm2bKO FGOs以及對照和Kdm2amatKOKdm2bmatKO 胚胎4細胞期中母源和父源基因組的絕對啟動子DNA甲基化水平進行聚類。Mat-和pat-hypo指的是在對照胚胎中發生de novo甲基化的CGI。
(G) 在Kdm2amatKOKdm2bmatKO 與對照胚胎2細胞期中,根據親本特異性測序讀數,(F)中所示的不同CGI和非CGI啟動子基因簇的log2FC表達。
(H) 根據親本特異性測序讀數,在Kdm2amatKOKdm2bmatKO 與對照胚胎2細胞期中,根據(F)定義的DNA甲基化clusters中的CGI啟動子基因的過/低表達情況及其顯著上調或下調表達的統計顯著性。
(I) Gldc、Eomes和Hes2基因的基因組快照顯示在卵母細胞和胚胎4細胞期中CGI啟動子(橙色)的異常DNA甲基化。
(12)異常DNA甲基化與胚胎2細胞期的母源基因抑制相關
在Kdm2a/Kdm2b雙敲除的胚胎2細胞期胎中,異常DNA甲基化與母源基因抑制相關。通過雜交品系(C57/JF1)等位分析顯示,dKO來源的胚胎2細胞期中,高甲基化基因的母源拷貝特異性沉默。父源拷貝表達正常,提示"基因劑量不足"是致死機制。
(13)母源異常DNA甲基化在胚胎4細胞期中得以維持
在Kdm2a/Kdm2b雙敲除的胚胎4細胞期中,異常DNA甲基化得以維持。卵母細胞甲基化在胚胎4細胞期未按預期"稀釋"(圖7F)。333/479高甲基化CGI維持>75%甲基化水平,遠超復制稀釋效應(理論應降至25%-50%),證明主動維持機制介入。
(14)高甲基化影響關鍵發育調節基因啟動子
在Kdm2a/Kdm2b雙敲除的卵母細胞中,許多關鍵發育調節基因的啟動子發生高甲基化。GO分析顯示高甲基化基因富集在發育關鍵通路:Bmp4、Wnt2基因介導;Sox17、Gata4基因介導細胞命運決定,Gldc介導代謝調控,其中Hes2等基因同時受甲基化抑制,其功能缺失直接導致胚胎停滯。
結論和啟示
本研究揭示了KDM2A和KDM2B在卵母細胞中的關鍵作用,強調了其在抑制DNA甲基化和維持胚胎正常發育中的重要性。KDM2A和KDM2B通過H3K36me2去甲基化,抑制了DNMT3A在卵母細胞中建立全局DNA甲基化的能力。此外,KDM2A和KDM2B通過其CxxC結構域招募PRC1復合體到CGI啟動子上,從而抑制基因表達。這些發現不僅加強了對卵母細胞基因組甲基化調控機制的理解,還為研究胚胎發育過程中的表觀遺傳調控提供了新視角。此外,該研究應用WGBS和Smart-seq2技術在解析基因組甲基化和基因表達調控,為未來類似研究提供了關鍵技術參考。
參考文獻:
Kawamura YK, Ozonov EA, Papasaikas P, Kondo T, Nguyen NV, Stadler MB, Smallwood SA, Koseki H, Peters AHFM. Preventing CpG hypermethylation in oocytes safeguards mouse development. Dev Cell. 2025 Aug 29. doi: 10.1016/j.devcel.2025.08.005.