DSP空間多組學技術助力解析結直腸癌進展發掘臨床生物標志物
瀏覽次數:216 發布日期:2025-10-30
來源:本站 僅供參考,謝絕轉載,否則責任自負
要開發結直腸癌(CRC)早期診斷的臨床相關生物標志物并開展針對性疾病治療,深入解析其發生與進展的生物學機制至關重要。本研究整合DSP空間多組學、成像質譜流式(IMC)技術及既往單細胞測序數據,不僅篩選出與結直腸癌腫瘤發生相關的蛋白 —— 這些蛋白或可作為早期檢測與分期的候選生物標志物,還揭示了結直腸癌發病及進展背后的生物學過程,且證實 CD47-SIRPα 軸有望成為該疾病的免疫治療靶點。
文章題目:Transcriptomic and immunophenotypic profiling reveals molecular and immunological hallmarks of colorectal cancer tumourigenesis.
中文題目:轉錄組學和免疫表型分析揭示結腸直腸癌腫瘤發生的分子和免疫學特征
發表時間:2022.11
期刊名稱:Gut
1、研究思路
2、研究結果
(1)早期結直腸癌腫瘤發生的瘤內基因表達譜分析及候選生物標志物鑒定
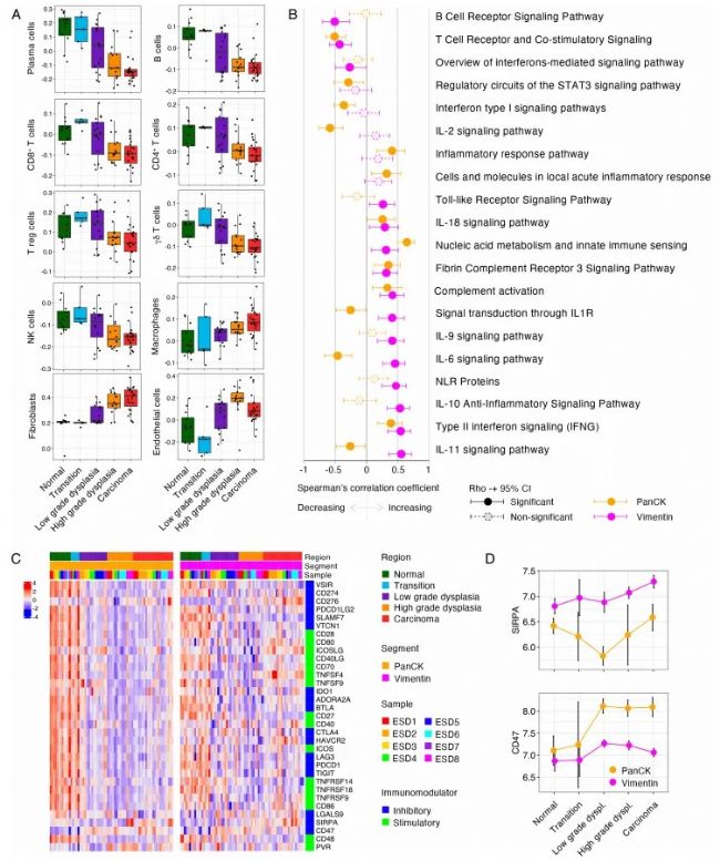
借助 DSP 空間多組學平臺,在相同樣本上圈選 9 個不同組織學 ROI 感興趣區域(選取每個 ROI 內 PanCK 和 Vimentin 陽性表達部分),分析上皮細胞(PanCK+)和基質細胞(Vimentin+)的轉錄變化。通過降維分析、差異基因分析等手段,發現不同組織區域的上皮細胞與基質細胞基因表達有差異。
對不同區域轉錄組展開深入分析,篩選出多個在不同組織區域間表達差異顯著的基因,推測這些基因可能是早期 CRC 的理想生物標志物。下一步通過 IHC 驗證這些差異基因的表達變化是否與蛋白質豐度變化相符,以確認所選候選生物標志物(差異蛋白)可作為臨床生物標志物。


(2)CRC 腫瘤發生過程中上皮細胞和基質細胞富集不同生物學過程
利用 Wiki Pathways database 進行富集分析,篩選出 7 個與不同程度惡性轉化相關的通路簇(C1-C7)。上皮細胞以富集 C1、C2、C4 中的通路為主,涉及增殖、DNA 損傷修復及代謝等生物學過程;C3 中的通路在上下皮細胞與基質細胞中均富集,與腫瘤進展具有相關性;基質細胞主要富集 C5、C6、C7 中的通路,關聯免疫抑制等惡性腫瘤發展生物學過程。說明腫瘤發生存在顯著轉錄組改變,且有惡性腫瘤相關生物學過程,這些過程特異性富集于腫瘤上皮或基質細胞。

(3)結直腸癌進展過程中的免疫變化,與 CD47-SIRPα 軸信號上調有關
經富集分析篩選出大量免疫相關通路,接下來重點分析不同組織學區域間腫瘤(免疫)微環境的差異。利用免疫細胞反卷積算法計算各 ROI 內特定細胞亞群的相對豐度,結果表明從正常組織到癌組織,免疫細胞相對豐度呈下降趨勢,成纖維細胞、內皮細胞和巨噬細胞的相對豐度則升高。為更全面表征免疫微環境,進一步實施 WikiPathways 通路富集分析與差異基因分析,發現惡性轉化早期存在炎癥反應,CRC 發生時先天免疫反應被激活;同時,CD276(B7-H3)和 SIRPA(SIRPα)在高級別增生區域與癌區域的基質中表達增加。

接下來借助 IHC 對差異基因 CD276、SIRPA 進行蛋白層面驗證,結果顯示從正常結直腸組織到癌組織,CD47 和 SIRPα 的表達呈逐步上升趨勢,說明結直腸癌的發生發展與 CD47-SIRPα 軸信號上調有關。

(4)巨噬細胞亞型在從正常組織到癌癥的進展過程發生轉變
為更精準表征免疫微環境的改變,運用成像質譜流式(IMC)技術檢測,發現從正常結直腸組織到癌組織,特定巨噬細胞群(CD68、CD163、HLA-DR、CD204)的相對豐度有顯著變化。為明確巨噬細胞亞型,研究者采用前人已發表的單細胞數據集開展分析,結果顯示從正常結腸組織到發育異常再到腫瘤轉變過程中,髓系細胞浸潤增多,巨噬細胞發生從促炎癥性 HLA-DR+ CD204 + 亞型向 HLA-DR-CD204 + 免疫抑制亞型的轉變。

3、結論
該研究聯合 DSP 空間組學、IMC 和單細胞數據分析技術,從空間生物學角度深入剖析 CRC 惡性轉化過程中的轉錄組與免疫學變化,不僅揭示了 CRC 發病和進展的生物學機制,還確定了與疾病進展密切關聯的生物標志物,以及有望應用于臨床免疫治療的潛在靶標 CD47-SIRPα。
樂備實是國內專注于提供高質量蛋白檢測以及組學分析服務的實驗服務專家,自2018年成立以來,樂備實不斷尋求突破,公司的服務技術平臺已擴展到單細胞測序、空間多組學、流式檢測、超敏電化學發光、Luminex多因子檢測、抗體芯片、PCR Array、ELISA、Elispot、PLA蛋白互作、多色免疫組化、DSP空間多組學等30多個,建立起了一套涵蓋基因、蛋白、細胞以及組織水平實驗的完整檢測體系。
原文點擊:IF 31+,DSP空間多組學技術如何解析結直腸癌的進展,以及發掘臨床相關生物標志物?