單細胞轉錄組測序(scRNA-seq)揭示過敏性肺部疾病的調控網絡
瀏覽次數:387 發布日期:2025-10-10
來源:本站 僅供參考,謝絕轉載,否則責任自負
近日,清華大學原磊博士等為第一作者、西湖大學董晨教授為通訊作者,在醫學-免疫學頂級SCI期刊《Journal of Experimental Medicine》(J Exp Med)上發表題為“Ciliated cell–derived IL-17D restrains allergic asthma through controlling monocyte recruitment”的研究論文。研究主要探討了纖毛細胞(ciliated cells)來源的IL-17D在過敏性哮喘中的作用。研究發現,IL-17D通過調控單核細胞(monocyte)招募,抑制過敏性炎癥,揭示了纖毛細胞在肺部免疫反應中的重要保護作用。

標題:Ciliated cell–derived IL-17D restrains allergic asthma through controlling monocyte recruitment(纖毛細胞來源的IL-17D通過調控單核細胞招募來抑制過敏性哮喘)
發表時間:2025-08-05
發表期刊:J Exp Med
影響因子:IF10.6/Q1
技術平臺:Smart-seq2(scRNA-seq)等
客戶單位:清華大學、西湖大學
DOI:10.1084/jem.20242328
氣道上皮在維持肺環境穩態中發揮著關鍵作用,其失調常常與包括哮喘在內的多種肺部疾病相關。哺乳動物的氣道上皮中存在大量的纖毛細胞,且在清除吸入的顆粒物和病原體方面發揮著關鍵作用。本研究揭示了呼吸道中纖毛細胞(ciliated cells)通過組成性表達(constitutive expression)IL-17D(白細胞介素-17D),結合單核細胞表面受體CD93抑制經典單核細胞(classical monocytes, CL Mono)向肺部聚集,從而限制過敏性哮喘(allergic asthma)中的2型炎癥(type 2 inflammation)。研究結合遺傳學模型(如Il17d和Cd93基因敲除小鼠)、細胞轉移實驗和單細胞RNA測序(scRNA-seq),闡明了IL-17D/CD93軸通過下調單核細胞趨化因子受體CCR6表達,減少其向肺部的遷移及后續分化為致病性肺泡巨噬細胞(alveolar macrophages, AMs)的過程。本研究揭示了纖毛細胞和IL-17D在肺部免疫反應和哮喘中的保護性作用,未來可以進一步探索用于治療相關疾病。
圖形摘要
研究方法
動物模型:使用C57BL/6小鼠,包括Il17d-/-、Cd93-/-、Cd93fl/fl等基因敲除小鼠,以及Lyz2-Cre和Ccr2RFP/RFP等小鼠,并實現IL-17D在纖毛細胞中的特異性敲除。
哮喘模型:屋塵螨(house dust mite, HDM)或曲霉菌(Aspergillus fumigatus, ASP)誘導的急/慢性過敏性哮喘模型,評估炎癥細胞浸潤、血清IgG1/IgE水平及肺組織病理。
RNA測序(Smart-seq2):對WT和Cd93-/-單核細胞進行RNA測序(scRNA-seq),分析IL-17D調控的基因通路,發現CCR6等遷移相關基因下調。
流式細胞術:量化肺、血液、骨髓中的免疫細胞亞群(如CL Mono、AMs、嗜酸性粒細胞)。
ELISA和免疫熒光實驗:ELISA檢測IL-17D蛋白水平,免疫熒光(immunofluorescence)定位IL-17D與β-IV微管蛋白(纖毛細胞標志物)共表達。
組織學分析:通過H&E染色評估肺部炎癥程度。
混合骨髓移植實驗:研究IL-17D/CD93軸對單核細胞遷移的影響,驗證CD93的細胞自主性作用。
單核細胞轉移實驗:直接轉移WT或Cd93-/-小鼠的單核細胞,觀察其在肺部的招募情況。
結果圖形
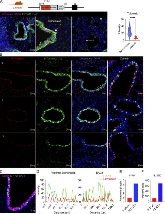
(1)IL-17D由肺部纖毛細胞組成性表達(基因持續表達模式)
通過生成Il17d報告小鼠(Dto-mato)和免疫熒光染色,研究者觀察到IL-17D信號主要分布于氣道上皮細胞中,且與纖毛細胞標志物β-IV微管蛋白共定位,而與Clara細胞標志物CC10無重疊。Foxj1+纖毛細胞中IL-17D mRNA和蛋白表達顯著高于非纖毛細胞。人類scRNA-seq數據(GSE171524)進一步驗證IL17D在纖毛細胞的保守性表達。這些結果表明,肺部IL-17D主要來源于纖毛細胞。

圖1:纖毛細胞是IL-17D的主要生產者。
(A)上圖:Il17d-tdTomato報告基因小鼠(Dtomato)的靶向策略。左下:肺組織免疫熒光染色及細支氣管與肺泡空間的放大圖像,tdTomato(紅)、EPCAM(綠)、DAPI(藍)。右下:細支氣管(11個視野)和肺泡(12個視野)中tdTomato的平均熒光強度。
(B)近端細支氣管(a)、遠端細支氣管(b)和支氣管肺泡導管連接處(c)的β-IV微管蛋白(紅)、tdTomato(綠)與DAPI(藍)共染色。
(C)大氣道中CC10(紅)、tdTomato(綠)與DAPI(藍)的共染色。
(D)B組數據中β-IV微管蛋白(紅)與tdTomato(綠)的熒光強度直方圖。左:B a中白色矩形區域的共定位分析;右:B c中白色矩形區域的共定位分析。
(E)FoxJ1tm1.1(cre/ERT2/GFP)小鼠氣管分離的FOXJ1-EPCAM+細胞(紅)與FOXJ1+EPCAM+細胞(藍)中Il17d mRNA的實時定量PCR分析(每組8只小鼠RNA混合樣本)。
(F)FoxJ1 tm1.1(cre/ERT2/GFP)小鼠氣管上皮(EPCAM+)細胞內IL-17D表達水平(每組6只小鼠細胞裂解液混合樣本)。
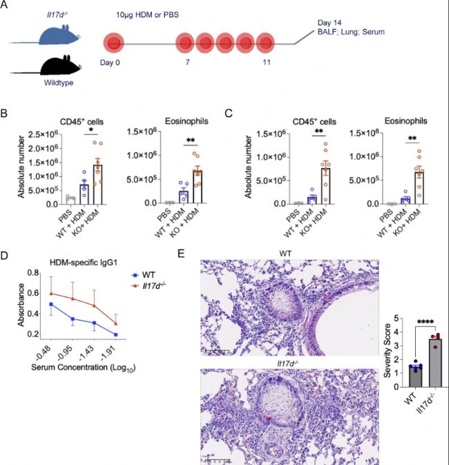
(2)IL-17D缺失加劇過敏性哮喘模型的2型炎癥
在HDM誘導的過敏性哮喘模型中,Il17d-/-小鼠表現出更嚴重的過敏反應,包括肺部和支氣管肺泡灌洗液(BALF)中CD45+免疫細胞和嗜酸性粒細胞(eosinophils)的顯著增加、血清中HDM特異性IgG1水平升高、肺組織H&E染色顯示血管周圍炎癥加劇、Th2細胞(IL-5+、IL-13+)在引流淋巴結(dLNs)中增多,表明IL-17D抑制2型免疫應答中發揮重要作用。

圖2.:IL-17D在HDM誘導的過敏性哮喘中發揮保護性作用。
(A) 過敏性哮喘模型構建示意圖。Il17d-/-和WT小鼠在指定日期被HDM或1×PBS致敏并再次挑戰,于第14天收集肺組織、支氣管肺泡灌洗液(BALF)和血清進行流式細胞術和ELISA分析。
(B) 第14天肺中CD45+細胞總數和嗜酸性粒細胞數(WT組n=5;Il17d-/-組n=7)。
(C) 第14天支氣管肺泡灌洗液中CD45+細胞總數和嗜酸性粒細胞數(WT組n=5;Il17d-/-組n=7)。
(D) 血清中HDM特異性IgG1水平(縱軸為450 nm吸光度,橫軸為血清稀釋梯度;WT組n=3;Il17d-/-組n=4)。
(E) 左:WT和Il17d-/-小鼠肺組織的代表性H&E染色圖像;右:H&E評分統計(WT組n=6;Il17d-/-組n=4)。
(3)纖毛細胞來源的IL-17D是限制HDM誘導哮喘反應的關鍵
通過條件性敲除Foxj1tm1.1(cre/ERT2/GFP)小鼠中的Il17d,研究者發現,僅在纖毛細胞中敲除Il17d就足以導致HDM誘導的過敏反應加劇,表現為肺內總免疫細胞和嗜酸性粒細胞浸潤增加,血清IgG1升高。證明纖毛細胞是IL-17D的功能性來源。

圖3:纖毛細胞源性IL-17D在過敏性哮喘中發揮保護作用。
(A)他莫昔芬處理后,Il17dfl/fl和Il17dfl/flFoxJ1-Cre小鼠肺組織中Il17d mRNA的實時定量PCR分析(Il17df/f組n=3;Il17df/fFoxJ1-Cre組n=4)。
(B)穩態下Il17df/f和Il17df/fFoxJ1-Cre小鼠肺組織中總免疫細胞數量(n=6每組)。
(C)穩態下兩組小鼠肺組織中經典單核細胞(CL Mono)、肺泡巨噬細胞(AMs)、間質巨噬細胞(IMs)、單核細胞源性樹突細胞(moDCs)和T細胞數量(n=6每組)。
(D)FoxJ1-ERT2cre小鼠過敏性哮喘模型構建示意圖。Il17df/f和Il17df/fFoxJ1-Cre小鼠在指定時間點接受他莫昔芬(藍色箭頭)和屋塵螨(HDM,橙色箭頭)處理,于第14天分析。
(E)第14天兩組小鼠肺組織中CD45+總細胞及嗜酸性粒細胞數量。
(F)第14天血清HDM特異性IgG1水平。
(4)CD93主要在肺部單核細胞和招募的巨噬細胞中表達
研究發現,CD93主要在肺部的單核細胞和招募的巨噬細胞(包括間質巨噬細胞和肺泡巨噬細胞)中表達。在HDM模型中,CD93的表達不僅在單核細胞上增加,還在其衍生的巨噬細胞上顯著上調。這表明CD93+單核細胞及其衍生細胞在過敏反應中起重要作用。

圖4:CD93在經典單核細胞(CL Mono)及其分化后代中的表達。
(A)穩態(上圖)或HDM模型第14天(下圖)時,Cd93-/-和WT小鼠肺組織中CD45+細胞的CD93流式細胞術染色。
(B)HDM模型第14天時,Cd93-/-(左)和WT小鼠(右)肺中CL Mono、肺泡巨噬細胞(AMs)、間質巨噬細胞(IMs)和單核細胞源性樹突狀細胞(moDCs)的CD93流式染色。
(C)HDM模型第14天WT小鼠肺中CD93+髓系細胞、粒細胞及淋巴細胞的平均數量(n=6)。
(D)100μg HDM免疫后第0天和第3天,WT小鼠肺中AMs、IMs、CL Mono和moDCs的數量。
(E)小鼠肺中CD93+ AMs、IMs、CL Mono和moDCs的餅圖分析(第0天為基線,第3天為單次100 μg HDM免疫后,第9天和第14天為HDM模型)。
(F)HDM模型第14天時,WT和Ccr2RFP/RFP小鼠肺中CD45+細胞及嗜酸性粒細胞數量。
(G)左圖:HDM模型第14天WT和Ccr2RFP/RFP小鼠AMs的CD93表面染色(FMO為未染色對照);右圖:兩組小鼠肺中CD93+ AMs數量。
(5)單核細胞和巨噬細胞中的CD93在HDM誘導的過敏性哮喘中發揮保護作用
在HDM模型中,Cd93條件性敲除小鼠(Cd93f/f×Lyz2-Cre)表現出更嚴重的過敏反應,包括肺部和BALF中免疫細胞浸潤增加,以及血清中HDM特異性IgG1水平升高。這表明CD93在單核細胞和巨噬細胞中對過敏性哮喘具有保護作用。

圖5:單核細胞和巨噬細胞中Cd93缺失小鼠對HDM誘導的哮喘易感性增強
(A) HDM模型第14天時,Cd93f/f和Cd93f/fLyz2-Cre小鼠肺組織中CD93+經典單核細胞(CL Mono)、肺泡巨噬細胞(AMs)、間質巨噬細胞(IMs)及單核細胞源性樹突狀細胞(moDCs)比例。
(B)穩態條件下,Cd93f/f和Cd93f/fLyz2-Cre小鼠肺組織中總免疫細胞數量(左)及CL Mono、AMs、IMs、moDCs比例(右)。
(C)穩態條件下,Cd93f/f和Cd93f/fVav1-Cre小鼠肺組織中總免疫細胞數量(左)及上述細胞亞群比例(右)。
(D)HDM模型第14天時,兩組小鼠肺組織中CD45+細胞及嗜酸性粒細胞數量。
(E)同期支氣管肺泡灌洗液(BALF)中CD45+細胞及嗜酸性粒細胞數量。
(F)左:兩組小鼠肺組織H&E染色代表性圖像;右:H&E炎癥評分統計。
(G)血清HDM特異性IgG1水平。
(H)HDM模型第14天血清總IgE吸光度值。
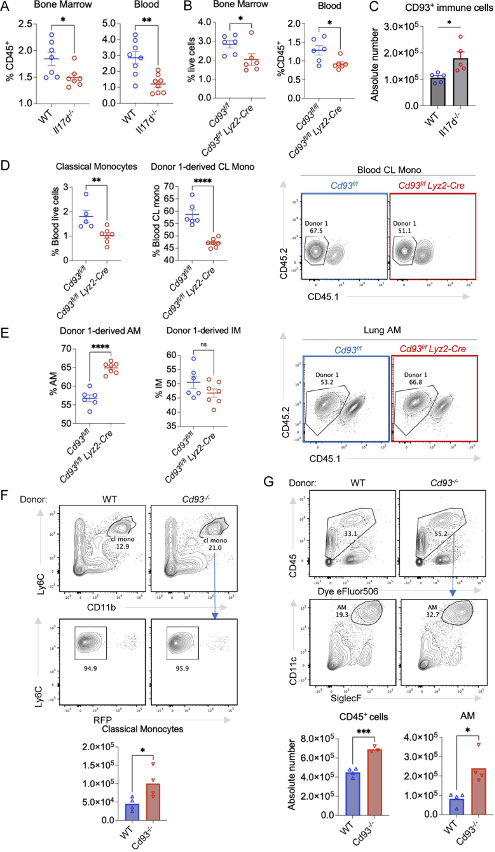
(6)IL-17D通過抑制CLMono招募以減輕過敏反應
研究發現,IL-17D能夠直接作用于單核細胞,下調與細胞遷移相關的基因,包括Ccr6。Smart-seq2分析揭示,在HDM模型中,Il17d-/-或Cd93-/-小鼠的單核細胞中Ccr6表達增加,導致這些細胞更容易遷移到肺部,從而加劇過敏反應。此外,通過混合骨髓移植和單核細胞轉移實驗,研究者進一步證實了IL-17D/CD93軸在抑制單核細胞招募中的關鍵作用。
圖6:IL-17D和CD93抑制CL單核細胞向炎癥肺部的招募。
(A) 在HDM模型第14天,WT和Il17d-/-小鼠骨髓(左側)和血液(右側)中總CD45+細胞的CL單核細胞頻率。
(B) 在HDM模型第14天,Cd93f/f和Cd93f/fLyz2-Cre小鼠骨髓中總活細胞(左側)和血液中總CD45+細胞(右側)的CL單核細胞頻率。
(C) 在HDM模型第14天,WT和Il17d-/-小鼠肺部的總CD93+免疫細胞數。
(D) 左側:血液總活細胞中CL單核細胞的頻率以及供體1來源的CL單核細胞在總血液CL單核細胞中的頻率;右側:供體1來源的CL單核細胞的代表性流式細胞術圖像。
(E) 左側:分別靶向總肺AMs和IMs的供體1來源的AMs和IMs的頻率。右側:供體1來源的AMs的代表性流式細胞術圖像。
(F) 上方:受體小鼠肺組織中CL單核細胞的流式細胞術分選;下方:統計分析。
(G) 上方:受體小鼠肺組織中總CD45+細胞和AMs的流式細胞術分選;下方:統計分析。

圖7:IL-17D調控經典單核細胞(CL Mono)中CCR6表達
(A)WT小鼠CL Mono未刺激組(紫色)與IL-17D刺激的Cd93-/- CL Mono組(藍色)高表達基因的GO通路富集分析。列出P<0.05的前50條通路,圓圈大小代表關聯基因數量。
(B)火山圖展示WT與Cd93-/-小鼠CL Mono在IL-17D刺激(1 μg/ml,15小時)前后的差異表達基因(DEGs),未刺激組作為陰性對照(NC)。
(C)WT小鼠CL Mono經IL-17D刺激后Ccr6的表達變化(n=3)。
(D)WT與Cd93-/-小鼠CL Mono中IL-17D對Ccr6表達的調控作用(n=4-5)。
(E)Cd93f/f與Cd93f/f Lyz2-Cre小鼠血液中CCR6+ CL Mono比例(n=3 vs. n=5)。
(F)HDM模型第14天,WT與Il17d-/-小鼠血液CL Mono的CCR6平均熒光強度(MFI)。
(G)靜息狀態與HDM第14天小鼠肺組織中Ccl20的實時PCR分析。
結論和啟示
本研究通過揭示IL-17D在過敏性哮喘中的作用機制,為開發新的治療策略提供了理論基礎。Smart-seq2技術在本研究中發揮了重要作用,通過單細胞水平的基因表達分析,為理解IL-17D的功能提供了關鍵支持。未來的研究可以進一步探索IL-17D/CD93軸在其他肺部疾病中的作用,并利用Smart-seq2技術深入分析相關細胞類型的基因表達譜,為疾病治療提供新的靶點。
參考文獻:
Yuan L, Huang J, Chen J, Xie T, Wang G, Xie B, Qin L, Chen Y, Zhong X, Zhao Z, Peng Z, Wang X, Xu M, Ge J, Wang X, Dong C. Ciliated cell-derived IL-17D restrains allergic asthma through controlling monocyte recruitment. J Exp Med. 2025 Oct 6;222(10) doi: 10.1084/jem.20242328.