多組學整合分析揭示DNA甲基化改變在腫瘤進化中的協同驅動機制
瀏覽次數:384 發布日期:2025-9-19
來源:本站 僅供參考,謝絕轉載,否則責任自負
近日,倫敦大學學院癌癥研究所Nnennaya Kanu和弗朗西斯·克里克研究所Peter Van Loo團隊合作在國際遺傳學Top期刊《自然·遺傳學》(Nature Genetics)發表題為“DNA methylation cooperates with genomic alterations during non-small cell lung cancer evolution”的重磅科研成果。該研究聚焦于非小細胞肺癌(NSCLC)進化過程中DNA甲基化與基因組變化的協同作用機制。團隊通過整合分析多組學數據(RRBS、ChIP-seq、RNA-seq、WES等),揭示了DNA甲基化如何與基因組變化共同驅動NSCLC進化,并通過開發CAMDAC和MR/MN指標兩個新的分析工具,提出變構染色質活性轉變的新概念,為理解腫瘤進化提供了新視角。

標題:DNA methylation cooperates with genomic alterations during non-small cell lung cancer evolution(非小細胞肺癌進化過程中DNA甲基化與基因組改變的協同驅動機制)
發表時間:2025年9月10日
發表期刊:Nature Genetics
影響因子:IF29/Q1
技術平臺:RRBS、ChIP-seq、RNA-seq、WES等(易基因金牌技術)
作者單位:倫敦大學學院癌癥研究所、弗朗西斯·克里克研究所、美國安德森癌癥中心、北京大學人民醫院、倫敦瑪麗女王大學等
DOI:10.1038/s41588-025-02307-x
在幾乎所有癌癥類型中,DNA甲基化都可能發生異常,但其在腫瘤進化過程中與基因組變化的互作尚未確定。為此,研究人員在前瞻性NSCLC多中心癌癥TRACERx研究中對59名NSCLC患者的217個腫瘤區域和匹配的正常組織進行了簡化基因組亞硫酸鹽測序(Reduced Representation Bisulfite Sequencing, RRBS),以解析腫瘤甲基化。并開發了兩個關鍵工具:CAMDAC(拷貝數感知甲基化去卷積分析)和MR/MN指標,用于DNA和RNA測序數據進行整合進化分析。其中,腫瘤內甲基化距離(Intratumoral Methylation Distance)量化了腫瘤內DNA甲基化的異質性。MR/MN指標根據調控性(MR)與非調控性(MN)CpG位點的高甲基化率對基因進行分類,以鑒定反復功能性高甲基化的驅動基因。研究結果揭示了與鄰近原癌基因共擴增必需基因的DNA甲基化相關劑量補償現象。研究人員提出了兩種互補機制,這兩種機制協同驅動受拷貝數改變影響的染色質經歷類似變構活性轉換的表觀遺傳變化,而處于正選擇下的高甲基化驅動基因可能為患者的分層治療提供了新的方法。
研究方法
樣本收集與處理:研究團隊收集了59名NSCLC患者的217個腫瘤區域及匹配正常組織樣本。
多組學技術應用:
RRBS:解析DNA甲基化模式。
ChIP-seq:研究染色質狀態和轉錄因子結合位點。
RNA-seq:分析基因表達水平。
WES:檢測基因組中的突變。
數據分析工具開發:
CAMDAC:用于校正正常細胞污染對甲基化信號的影響。
MR/MN指標:用于評估基因是否受DNA甲基化驅動的正選擇。
無監督聚類分析:用于鑒定腫瘤樣本的甲基化模式。
MethSig算法:用于鑒定甲基化驅動的癌癥相關基因。
結果圖形
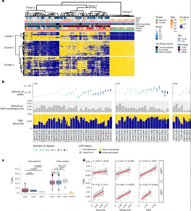
(1)非小細胞肺癌(NSCLC)的腫瘤細胞特異性DNA甲基化圖譜
通過對59名NSCLC患者的217個腫瘤區域及匹配正常組織的多區域簡化基因組甲基化測序(RRBS),研究團隊發現腫瘤樣本的甲基化模式分為三類,分別對應正常組織、肺腺癌(LUAD)和肺鱗癌(LUSC)。啟動子區的差異甲基化位點(DMPs)富集在分化相關基因(如SOX1、HOXD3)和抑癌基因(如SOX17、WT1-AS),提示甲基化可能通過沉默分化基因或抑癌基因促進腫瘤發生。此外,研究還發現腫瘤內甲基化距離(ITMD)指標,定量分析同一腫瘤不同區域的甲基化差異,結果顯示腫瘤的ITMD值比正常組織高25倍,且與拷貝數變異異質性(SCNA-ITH)顯著正相關,表明甲基化異質性與基因組不穩定性共同促進腫瘤克隆演化。這些發現揭示了非小細胞肺癌中腫瘤細胞特異性的DNA甲基化圖譜,并強調其在腫瘤進化中的重要作用。

圖1:TRACERx肺癌研究中的整體DNA甲基化圖譜。
- 來自59名患者的217個腫瘤區域以及59個匹配的正常鄰近組織(NAT)樣本中5000個最易變異CpG位點的無監督聚類。黃色表示高甲基化CpG位點;藍色表示低甲基化CpG位點。分組對應于患者樣本,聚類對應于CpG位點。
- 展示了差異甲基化位點(DMPs)的數量、普遍DMPs(DMP存在的區域比例)的百分比以及DMPs的甲基化狀態,表明了腫瘤內異質性(ITH)的程度。樣本根據組織學亞型進行分層,并根據采樣的區域數量從左到右按升序排列。
- 在腫瘤內(intra)和腫瘤間(inter)區域計算腫瘤內甲基化距離(ITMD)指標。
- ITMD評分與其他異質性指標的相關性;突變(SNV-ITH)、拷貝數變異異質性(SCNA-ITH)和轉錄本表達異質性(ITED),從左到右分別展示肺腺癌(LUAD,上)和肺鱗癌(LUSC,下)。擬合線表示通過穩健線性回歸估計的平滑趨勢,陰影區域表示95%置信區間。
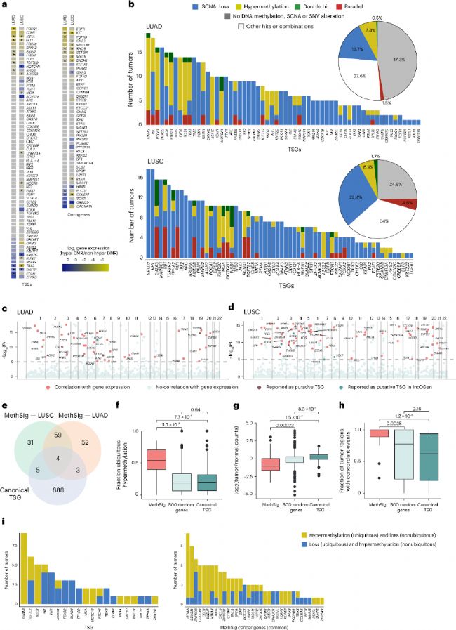
(2)DNA甲基化對驅動基因表達的功能作用
研究團隊通過分析發現,DNA甲基化對驅動基因表達有顯著影響。在LUAD和LUSC中,約19%的抑癌基因(TSG)存在雙重打擊:同一腫瘤的不同區域同時發生拷貝數丟失和啟動子高甲基化,二者協同抑制基因表達。此外,研究還發現當原癌基因(如KRAS、CCND1)因拷貝數擴增而激活時,鄰近的必需基因(如RPS3、NOP2)會通過啟動子高甲基化被劑量補償,維持細胞內蛋白復合物穩態。這種現象被命名為“順式變構染色質活性轉換”(AllChAT),類似于生物化學中的變構效應,即局部基因組改變(拷貝數擴增)通過表觀遺傳修飾(甲基化)調控遠端基因表達,確保腫瘤細胞活性。這些結果表明DNA甲基化不僅可以通過沉默抑癌基因促進腫瘤發生,還可以通過劑量補償機制維持腫瘤細胞穩定。
圖2:DNA甲基化對驅動基因表達的影響分析。
a. 分別靶向肺腺癌(LUAD)和肺鱗癌(LUSC)的基因組抑癌基因(TSGs,左側)和原癌基因(右側),啟動子差異甲基化區域(DMR)狀態對基因表達的影響。負值表示在基因啟動子高甲基化(黃色)的樣本中表達降低;正值表示在基因啟動子高甲基化(藍色)時表達增加。
b. LUAD和LUSC腫瘤中基因組TSGs的拷貝數丟失(藍色)或啟動子高甲基化(黃色)數量。并行事件定義為在同一腫瘤的不同區域發生啟動子高甲基化和拷貝數丟失(紅色)。雙重打擊事件定義為在同一區域發生啟動子高甲基化和拷貝數丟失的腫瘤(綠色)。其他事件組合包括拷貝數增加、突變或啟動子低甲基化及其組合(白色)。餅圖總結了所有基因組TSGs中每種事件類型比例。
c-d. 曼哈頓圖展示LUAD(c)和LUSC腫瘤(d)中排名靠前的MethSig癌癥基因。
e. 維恩圖顯示MethSig癌癥基因與經典基因組TSGs的重疊。
f. 利用多區域DNA甲基化數據展示所有MethSig癌癥基因、隨機基因集和經典TSGs的普遍DNA高甲基化比例(t檢驗)。
g. MethSig癌癥基因、隨機基因集和經典TSGs在腫瘤與正常組織中的表達關系(t檢驗)。
h. MethSig癌癥基因、隨機基因集和經典TSGs中同時出現DNA高甲基化和拷貝數改變的區域占比。一致事件包括DNA高甲基化和拷貝數丟失,或低甲基化與拷貝數增加和擴增(t檢驗)。
i. MethSig癌癥基因和經典TSGs中具有普遍/非普遍DNA高甲基化和拷貝數丟失事件的腫瘤數量,用于確定這些改變在非小細胞肺癌中共現的相對時間順序。
(3)DNA甲基化與拷貝數改變的差異
研究團隊發現,DNA甲基化與拷貝數改變(CN alterations)之間存在顯著差異。在某些情況下,DNA甲基化和拷貝數改變可以協同作用,如在抑癌基因的雙重打擊中,拷貝數丟失和啟動子高甲基化共同抑制基因表達。但在其他情況下,這兩種機制可能相互獨立或存在復雜的相互作用。例如,在一些基因擴增區域,DNA甲基化可以通過劑量補償機制調節鄰近基因表達。這種差異表明DNA甲基化和拷貝數改變在腫瘤進化中既可以協同作用,也可以獨立發揮作用,強調在研究腫瘤進化時需要綜合考慮這兩種機制。
圖3:DNA甲基化與拷貝數(CN)改變的差異性互作。
- 基因在擴增與未擴增時啟動子甲基化中位數的差異(y軸)。大于0.2的值表示基因在擴增時DNA甲基化增加。x軸表示基因在擴增區域與未擴增區域之間表達量比率。正值表示基因表達與拷貝數擴增成正比。黃色突出顯示基因可能處于DNA甲基化依賴的劑量補償之下,因為其甲基化水平與拷貝數成正比。紅色突出顯示的基因的表達水平與拷貝數成正比,但與DNA甲基化不成正比。
- 潛在處于DNA甲基化依賴的劑量補償之下的基因在癌癥功能富集分析。
- 與拷貝數成正比的擴增原癌基因(紅色)的表達水平,以及位于擴增原癌基因20 Mb范圍內的樣本之間基因啟動子甲基化差異。從Achilles項目數據集中提取的必需基因用黃色標記。
- 示意圖說明在原癌基因周圍拷貝數改變與DNA甲基化之間的潛在協同作用。原癌基因位點的拷貝數變化可能觸發局部AllChAT,影響共擴增必需基因和“乘客”基因(passenger genes)。
- 對基因對TMTC1作為擴增原癌基因KRAS的“乘客”基因進行AllChAT驗證,在患者腫瘤來源原代細胞培養CRUK0977和CRUK0577中,以及來自患者CRUK0667的非腫瘤組織來源原代細胞培養中。位點拷貝數以數字形式表示。閉合染色質的抑制性組蛋白標記H3K27me3(紅色)和開放染色質H3K4me3的活性組蛋白標記H3K4me3(綠色),并根據拷貝數對這兩種組蛋白標記強度進行歸一化。非腫瘤PDC作為對照,對每個基因啟動子區域DNA甲基化狀態進行評估。
(4)MR/MN指標篩選受DNA甲基化選擇的基因
研究團隊開發了MR/MN指標,類比基因進化中的“dN/dS”(非同義突變與同義突變比值),通過比較基因啟動子區調控性CpG位點(甲基化后影響基因表達)與非調控性CpG位點(甲基化不影響表達)的甲基化率,評估基因是否受DNA甲基化驅動的正選擇;贛R/MN指標,研究團隊進一步篩選出3個LUAD候選基因(CYP4F2、MSC、EIF5A2),其高甲基化狀態與患者無病生存期(DFS)顯著縮短相關(多因素Cox分析P<0.05)。這些基因的甲基化事件通常與經典抑癌基因(如STK11、CDKN1B)的突變共現,提示其可作為預測腫瘤進化軌跡的生物標志物。這一結果表明,MR/MN指標是一種有效的工具,可用于鑒定受DNA甲基化選擇的基因,并為預測腫瘤進化和患者預后提供了新的生物標志物。
圖4:通過將MR/MN應用于MethSig來識別癌癥相關破壞事件。
- MR/MN指標開發示意圖。(1)為隊列中每個基因啟動子中的CpG位點分配差異甲基化位點(DMP)狀態。(2)根據CpG的高甲基化是否降低相應基因在隊列中表達,將每個DMP表征化為調控性或非調控性。(3)根據每個基因啟動子中調控性和非調控性CpG的聚合DNA甲基化狀態,計算每個基因的MR和MN值。
- log–log散點圖顯示LUAD(y軸)和LUSC(x軸)中每個基因的常見可計算MR/MN比率。在密度圖上,根據基因顯示特定亞型的可計算MR/MN比率。
- 對MethSig基因進行GO功能富集分析,其中MR/MN> 1(上)和MR/MN< 1(下)。
- MR/MN>1的MethSig癌癥基因(CYP4F2、MSC和EIF5A2)的表達的Kaplan-Meier曲線,與TRACERx隊列中較短的無病生存期(DFS)相關。
- MR/MN>1的MethSig癌癥基因的啟動子DNA高甲基化事件與LUAD中經典抑癌基因驅動突變共現的比值比(OR)。
(5)受DNA甲基化破壞的癌癥相關MethSig基因
通過MethSig算法(結合CAMDAC去卷積數據),研究團隊鑒定出99個LUAD和118個LUSC的候選甲基化驅動基因(MethSig癌基因)。這些基因多富集于發育調控因子(如PAX6、TBX4)和HOX基因家族,且在腫瘤中呈現廣泛甲基化(比經典TSG更普遍),提示其可能是腫瘤早期的表觀遺傳開關,通過沉默分化程序促進細胞惡性轉化。這些MethSig基因的發現不僅為理解腫瘤早期進化提供了新的視角,還為開發新的治療靶點和生物標志物提供了潛在的候選基因。
結論和啟示
本研究通過整合RRBS、ChIP-seq、WES、RNA-seq等多組學數據,揭示了DNA甲基化與基因組變化在非小細胞肺癌進化中的協同作用機制,強調了表觀遺傳調控在腫瘤進化中的重要作用。研究結果不僅為理解腫瘤進化提供了新的視角,還為開發新的治療靶點和生物標志物提供了理論基礎。未來研究可以進一步探索其他表觀遺傳修飾與基因組變化的相互作用,為肺癌的精準治療提供新的策略。此外,本研究開發的CAMDAC和MR/MN指標等分析工具,為未來類似研究提供了新的方法和思路,具有重要的應用價值。
參考文獻:
Gimeno-Valiente F, …, Van Loo P, Kanu N. DNA methylation cooperates with genomic alterations during non-small cell lung cancer evolution. Nat Genet. 2025 Sep 10. doi: 10.1038/s41588-025-02307-x.