利用ChIP-seq及多組學解析肝癌侖伐替尼耐藥機制的研究
瀏覽次數:652 發布日期:2025-9-2
來源:本站 僅供參考,謝絕轉載,否則責任自負
近日,復旦大學附屬中山醫院liang bugang、鄭懿民等為并列第一作者,沈英皓、柯愛武為共同通訊作者,在《Hepatology》雜志發表了題為“The MASTL/YBX1/PAK4 axis regulated by stress-activated STK24 triggers lenvatinib resistance and tumor progression in HCC”的科研論文。該研究聚焦肝細胞癌(Hepatocellular carcinoma, HCC)中侖伐替尼(Lenvatinib)耐藥這一臨床難題,通過一系列實驗探究了其耐藥機制。研究利用轉錄組和蛋白質組測序分析,揭示了微管相關絲氨酸/蘇氨酸激酶樣蛋白(Microtubule-associated serine/threonine kinase-like, MASTL)在侖伐替尼耐藥的 HCC 細胞和組織中高表達,并通過染色質免疫共沉淀測序(ChIP-seq)等研究進一步揭示應激激活的絲氨酸/蘇氨酸蛋白激酶 24(Serine/threonine protein kinase 24, STK24)調控的 MASTL/YBX1/PAK4 軸在 HCC 中介導侖伐替尼耐藥和腫瘤進展的關鍵作用,為突破HCC 侖伐替尼耐藥提供了潛在的治療靶點。
論文標題:The MASTL/YBX1/PAK4 axis regulated by stress-activated STK24 triggers lenvatinib resistance and tumor progression in HCC(應激激活的STK24調控MASTL/YBX1/PAK4軸介導肝細胞癌侖伐替尼耐藥和腫瘤進展)
發表時間:2025年6月2日
發表期刊:Hepatology
影響因子:IF15.8/Q1
技術平臺:轉錄組、蛋白質組、表觀基因組(ChIP-seq)等
作者單位:復旦大學附屬中山醫院
DOI:10.1097/HEP.0000000000001392
許多肝細胞癌(HCC)患者對侖伐替尼治療反應不佳。因此,闡明耐藥的潛在機制并制定有效的逆轉策略至關重要。本研究首先對侖伐替尼耐藥的細胞系和患者來源樣本進行轉錄組和蛋白質組測序分析,確定MASTL是與HCC中侖伐替尼耐藥密切相關的關鍵因子。隨后,研究人員利用皮下注射小鼠模型、半數抑制濃度(IC50)實驗和集落形成實驗,揭示了MASTL在促進腫瘤生長和介導侖伐替尼耐藥的生物學功能。為進一步闡明潛在機制,免疫共沉淀和質譜分析揭示了MASTL促進YBX1蛋白磷酸化。通過染色質免疫沉淀實驗(ChIP-seq),研究進一步驗證磷酸化的YBX1在轉錄水平上介導PAK4激活,確定PAK4是MASTL通路的下游效應分子。此外,質譜分析和磷酸化分析表明,STK24可以在侖伐替尼作用下激活HCC中的MASTL。而阻斷MASTL/YBX1/PAK4信號軸可恢復HCC對侖伐替尼的敏感性。
本研究結果表明,由應激誘導的STK24激活MASTL/YBX1/PAK4軸在侖伐替尼耐藥中發揮關鍵作用。通過靶向MASTL抑制該軸可有效克服HCC中的侖伐替尼耐藥。
圖形摘要
易小結
本研究通過ChIP-seq測序等分析揭示了MASTL/YBX1/PAK4信號軸在肝細胞癌(HCC)侖伐替尼耐藥中的關鍵作用,凸顯了ChIP-seq在解析靶向藥物耐藥機制中的強大優勢,為開發新的治療策略提供了重要依據。
未來類似的研究ChIP-seq 技術可繼續發揮關鍵作用,尤其是在探索癌癥耐藥機制、發現新的治療靶點以及研究基因調控網絡方面,為癌癥治療提供更多的理論依據和實踐指導。
易基因作為領先的表觀基因組技術提供商,提供包括ATAC-seq、ChIP-seq技術等在內的多種表觀基因組學技術,全面滿足不同研究需求,推動個性化醫療的發展。
研究方法
- 細胞系構建:建立侖伐替尼耐藥的 PLC/PRF/5-R(PLC-R)和 MHCC97H-R(97H-R)細胞系,為后續研究耐藥機制提供模型。
- 臨床樣本收集:從接受侖伐替尼治療的 HCC 患者中獲取穿刺活檢樣本,根據影像學評估的腫瘤反應情況,將患者分為部分緩解(Partial response, PR)和耐藥(Progressive disease, PD)兩組,同時收集手術樣本及組織微陣列(Tissue microarrays, TMAs)。
- 轉錄組和蛋白質組測序分析:對耐藥細胞系及其對照細胞系進行轉錄組測序,篩選出差異表達基因(Differentially expressed genes, DEGs),通過火山圖、韋恩圖等分析工具,確定MASTL等關鍵基因在耐藥細胞中的異常表達情況,初步揭示耐藥相關的分子變化。
- 免疫共沉淀和質譜分析:利用免疫共沉淀(Co-IP)結合質譜(MS)技術,鑒定與MASTL互作蛋白,進一步通過截短突變體構建等實驗,明確MASTL 與YBX1的互作位點,為深入研究MASTL功能及其在耐藥中的作用機制奠定基礎。
- 染色質免疫沉淀測序(ChIP-seq):通過 ChIP-seq 技術檢測磷酸化YBX1在基因組上的結合位點,結合 RNA-seq數據,鑒定出PAK4是YBX1的關鍵轉錄靶基因,揭示MASTL通過YBX1調控PAK4表達的分子機制,為解析MASTL信號軸在耐藥中的作用提供直接證據。
- 動物實驗:建立裸鼠皮下移植瘤模型、原位肝癌模型以及患者來源異種移植瘤(PDX)模型,評估MASTL對HCC腫瘤生長和侖伐替尼耐藥的作用,同時分析MASTL抑制劑MKI-1單獨或聯合侖伐替尼對腫瘤生長的抑制效果,為臨床應用提供有力的實驗依據。
結果圖形
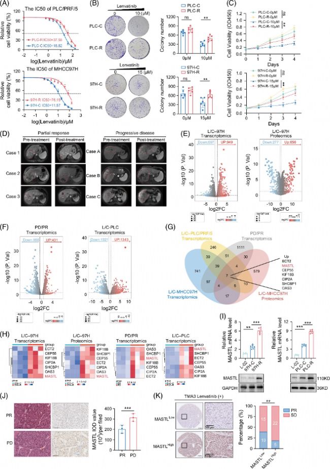
(1)整合轉錄組和蛋白質組分析揭示MASTL在侖伐替尼耐藥HCC細胞系和組織中高表達
研究者們首先通過轉錄組和蛋白質組測序分析,比較分析了侖伐替尼耐藥細胞系(PLC-R和97H-R)與對照細胞系(PLC-C和97H-C)的基因表達和蛋白表達差異。分析結果表明,在97H-R vs 97H-C細胞系、PLC-R vs PLC-C 細胞系以及臨床耐藥與敏感 HCC 組織樣本之間,均存在大量差異表達基因。通過火山圖篩選出符合特定條件(|log2FC|>1且p值<0.05)的DEGs,利用韋恩圖分析發現7個在不同耐藥細胞系和組織樣本中均上調的基因,并鑒定出MASTL在多種癌癥中與治療耐藥相關,且在本研究的耐藥細胞系和組織樣本中表達顯著升高,進一步通過免疫組化(IHC)分析臨床HCC組織樣本,揭示MASTL高表達患者中侖伐替尼治療耐藥比例更高,表明MASTL與侖伐替尼耐藥密切相關。

圖1:整合轉錄組和蛋白質組分析揭示MASTL在侖伐替尼耐藥的HCC細胞系和組織中高表達。
(A)不同濃度侖伐替尼耐藥細胞系和對照細胞系中侖伐替尼的IC50值。
(B)經侖伐替尼處理的耐藥細胞系和對照細胞系的集落形成實驗(n=6)。
(C)經侖伐替尼處理后0、24、48、72和96小時,耐藥細胞系和對照細胞系的細胞活性。
(D)在接受侖伐替尼治療前被評估為疾病進展(PD)或部分緩解(PR)的患者的MRI圖像。
(E)火山圖顯示在97H-R和97H-C細胞系的轉錄組和蛋白質組測序數據中鑒定的DEGs。
(F)火山圖顯示在PLC-R和PLC-C細胞系以及組織樣本之間轉錄組測序數據中鑒定的DEGs。
(G)維恩圖顯示4個隊列之間上調的DEGs重疊分析。
(H)熱圖顯示維恩圖中的重疊基因。
(I)免疫印跡和qRT-PCR檢測在耐藥細胞系、對照細胞系以及正常肝細胞系L02中相對MASTL表達。
(J)免疫組化顯示在之前PR或PD的HCC組織樣本中相對MASTL表達。
(K)TMA3中MASTL的免疫組化染色(左)。通過MASTL表達分析病例比例(右)。
(2)MASTL過表達與HCC患者不良預后相關
基于TCGA數據庫分析,揭示MASTL在多種癌癥類型(包括HCC)的腫瘤組織中表達高于正常組織。對HCC患者的預后分析表明,MASTL 高表達的患者總生存期(OS)更短,且在本研究收集的HCC樣本中,MASTL表達與惡性表型和不良預后相關。多變量邏輯回歸分析表明,MASTL過表達是 OS 和無病生存期(DFS)的獨立預測因子,強調MASTL作為HCC預后標志物的潛力。

圖2:MASTL過表達與HCC患者不良預后相關。
(A)與TCGA數據庫中的正常組織相比,不同癌癥類型中的MASTL表達水平。
(B)點圖顯示TCGA隊列中50個原發性HCC樣本和配對正常樣本中MASTL的表達。
(C)分析TCGA數據庫中HCC樣本中MASTL的表達和患者的總生存期(OS)。
(D)qRT-PCR結果顯示5個HCC樣本和配對正常組織中MASTL的表達。
(E)通過點圖定量的免疫印跡檢測5個HCC和配對正常組織中MASTL的表達。
(F)TMA1和TMA2隊列中H&E染色和MASTL染色的代表性圖像。
(G)TMA1和TMA2隊列中以IOD值表示的MASTL表達。
(H-I)基于TMA1和TMA2隊列中MASTL表達的總生存期(OS)(H)和無病生存期(DFS)(I)曲線。
(J)區分HCC腫瘤和正常組織的AUROC值。
(K)熱圖顯示按MASTL表達分組的270例HCC患者的臨床病理特征。森林圖顯示通過單變量和多變量Cox比例風險回歸分析確定的各種表征對OS和DFS的作用。所有實驗至少重復3次。
(3)MASTL促進HCC細胞系對侖伐替尼耐藥及體內外腫瘤進展
在多種 HCC 細胞系中檢測 MASTL 表達水平,發現其在部分細胞系中表達較高。通過構建 MASTL 過表達和敲低的細胞模型,發現 MASTL 表達變化直接影響 HCC 細胞對侖伐替尼的敏感性(圖 3C、D),且 MASTL 過表達增強了細胞的遷移、侵襲和自我更新能力,而敲低則抑制這些過程。在體外實驗中,MASTL 過表達的 HCC 細胞形成的克隆數量增多,耐藥性增強;而在體內皮下移植瘤模型中,MASTL 敲低顯著抑制腫瘤生長和侖伐替尼耐藥,過表達則相反(圖 3E-H)。此外,RNA 測序分析顯示 MASTL 過表達激活了 MAPK 信號通路(圖 3I、J),表明 MASTL 可能通過調節該通路促進 HCC 腫瘤進展和耐藥。

圖3:MASTL促進HCC細胞對侖伐替尼耐藥及體內外進展。
(A)免疫印跡(上圖)和qRT-PCR(下圖)結果展示不同HCC細胞系中相對的MASTL表達。
(B)免疫印跡和qRT-PCR結果展示MHCC97H細胞中MASTL過表達以及SNU449細胞中MASTL敲低的效率。
(C)MASTL過表達、MASTL敲低和對照細胞系中侖伐替尼的IC50值。
(D)MASTL過表達、MASTL敲低和對照細胞系用侖伐替尼處理的集落形成實驗。
(E–H)使用指定細胞建立皮下腫瘤模型,小鼠接受侖伐替尼或安慰劑治療(n=6)。在指定時間點檢測腫瘤體積,終點時測量腫瘤重量。
(I)氣泡圖顯示MASTL過表達細胞系的KEGG通路分析結果。
(J)免疫印跡分析顯示指定細胞系中MAPK信號通路的激活。
(K)氣泡圖顯示MASTL過表達細胞系的GO:BP分析結果。
(L)差異雙向圖顯示GO:BP分析中“細胞生長調控”基因集里排名前10的上調和下調基因。
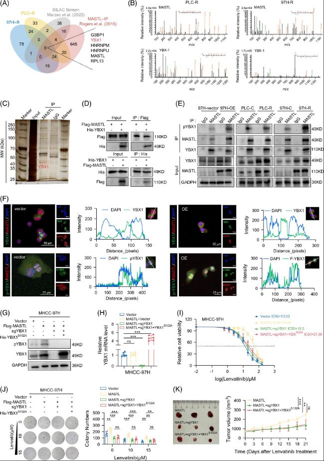
(4)MASTL通過促進YBX1磷酸化和核轉運(nuclear translocation)促進侖伐替尼耐藥
利用免疫共沉淀和質譜分析,鑒定出MASTL與YBX1存在互作。YBX1是一種在癌癥發展中起重要作用的蛋白,其在S102位點的磷酸化形式(p-YBX1)是其活性形式,且該位點位于YBX1的冷休克域(Cold-shock domain, CSD)中。研究發現,MASTL表達變化直接影響p-YBX1水平和YBX1穩定性,且在耐藥細胞系中YBX1磷酸化水平顯著增加。免疫熒光染色顯示MASTL和p-YBX1在MASTL過表達細胞核中強共定位,進一步分析細胞核和細胞質提取物中p-YBX1水平,驗證了MASTL過表達與 YBX1在核內的高磷酸化相關,表明MASTL可磷酸化YBX1,且細胞核可能是p-YBX1作用的功能場所。
圖4:MASTL通過促進YBX1的磷酸化和核轉運促進侖伐替尼耐藥。
(A)維恩圖顯示質譜分析鑒定與MASTL互作的蛋白數據、先前發表的MASTL共免疫沉淀蛋白數據集(在HeLa細胞提取物中)以及通過SILAC篩選預測的MASTL底物之間的重疊蛋白。
(B)液相色譜-串聯質譜(LC-MS/MS)分析MASTL與YBX1的結合。
(C)銀染法(Silver staining)檢測MASTL或IgG抗體免疫沉淀的蛋白。
(D)在轉染了指定質粒的HEK293T細胞中MASTL和YBX1的Co-IP分析。
(E)在侖伐替尼耐藥細胞(97H-OE、97H-R和PLC-R)和對照細胞中YBX1的相對磷酸化水平Co-IP。(F)在97H-OE和對照細胞中MASTL與YBX1或pYBX1共定位的免疫熒光(IF)染色。
(G-H)免疫印跡(G)和qRT-PCR(H)結果顯示YBX1敲除和YBX1S102A突變體在97H-OE細胞中的重新表達效率。
(I)在轉染了指定慢病毒的97H-OE細胞中測定侖伐替尼的IC50值。
(J)在轉染了指定慢病毒的97H-OE細胞中進行的集落形成實驗,顯示侖伐替尼耐藥性變化。
(K)使用轉染了指定慢病毒的MHCC97H細胞建立皮下腫瘤模型,并用侖伐替尼治療(n=3)。在指定時間點測量腫瘤體積。所有實驗至少重復3次。
(5)磷酸化YBX1通過轉錄激活PAK4促進侖伐替尼耐藥
為鑒定YBX1的調控靶標,研究者進行RNA-seq測序和ChIP-seq分析。ChIP-seq結果揭示在MASTL過表達的MHCC97H細胞中,YBX1在基因組上結合位點增加,尤其在轉錄起始位點(TSSs)附近。通過denovo motifs分析確定了與YBX1結合密切相關的motifs,并確定PAK4是YBX1的關鍵轉錄靶基因。PAK4在TCGA數據庫中與YBX1表達相關,且ChIP-seq結果顯示YBX1在PAK4啟動子區域顯著富集。實驗驗證了PAK4表達水平在YBX1高磷酸化細胞中高于低磷酸化細胞。進一步通過構建PAK4啟動子區域的熒光素酶報告基因質粒,發現PAK4啟動子的P1(-2000~+100)和P2(-1500~+100)片段激活熒光素酶報告基因,表明-1500~-1000區域可以促進YBX1介導轉錄激活。對該區域內的4個潛在YBX1結合位點進行突變分析,發現a、b、c位點的突變會部分降低YBX1介導的PAK4啟動子活性,而d位點突變無影響,同時突變a、b、c三個位點則完全消除該活性。此外,在MASTL過表達且YBX1敲低的細胞中恢復PAK4表達,可以部分消除YBX1敲低導致的侖伐替尼耐藥性降低,表明PAK4是MASTL介導侖伐替尼耐藥的關鍵效應因子。

圖5:磷酸化的YBX1通過轉錄激活PAK4促進侖伐替尼耐藥。
(A)97H-OE和對照細胞的DEGs火山圖。
(B)在MASTL過表達和對照MHCC97H細胞中,按信號強度排序的高置信度YBX1結合peaks的ChIP-seq結果熱圖。
(C)通過ChIP-seq進行YBX1的De novo motifs分析,展示97H-OE細胞中的YBX1結合motif。紅色方框突出了置信度最高的motif。
(D)ChIP-seq和RNA-seq數據之間重疊基因的維恩圖。
(E)根據ChIP-seq,在MASTL過表達細胞中PAK4啟動子區域中YBX1的富集分析。
(F)免疫印跡和qRT-PCR檢測PAK4表達。
(G)含有PAK4啟動子全長序列或片段的相對熒光素酶活性報告基因。
(H)所示細胞含有PAK4啟動子突變序列的相對熒光素酶活性報告基因。實心圓代表潛在的YBX1結合位點,而“X”標記突變的YBX1結合位點。紅色字母表示每個結合區域的潛在或突變的YBX1結合序列。
(I)qRT-PCR顯示在轉染了指定慢病毒的侖伐替尼耐藥細胞中PAK4的表達。
(J–L)集落形成實驗顯示在轉染了指定慢病毒后,耐藥細胞(包括97H-OE(J)、97H-R(K)和PLC-R(L)細胞)中侖伐替尼耐藥性的變化。
(6)應激誘導的STK24激活導致MASTL在S875位點的磷酸化和激活
MASTL存在多個磷酸化位點,其中T194、T299和S875是常見的保守位點。研究通過構建MASTL位點特異性突變體,發現S875位點突變顯著削弱了MASTL對YBX1的磷酸化能力,表明S875對MASTL的激酶活性至關重要。此外S875突變還降低了細胞對侖伐替尼的耐藥性,并抑制MASTL核轉運。結合之前研究數據,推測STK24可能是負責磷酸化MASTLS875位點的蛋白激酶。免疫熒光染色和免疫共沉淀實驗揭示MASTL與STK24之間的結合互作。已有研究表明,STK24在氧化應激和缺氧條件下可被磷酸化激活,而這些條件通常由多種藥物誘導。本研究發現,侖伐替尼處理能夠以劑量和時間依賴性方式激活STK24磷酸化。免疫熒光染色結果顯示,STK24敲低顯著降低MASTL核轉運效率,提示STK24可能確實影響MASTL S875的磷酸化,進而調控MASTL功能。
圖6:應激誘導的STK24激活使MASTL在S875位點磷酸化并激活MASTL功能。
(A)示意圖展示MASTL的常見磷酸化位點以及不同物種的MASTL磷酸化位點周圍的氨基酸序列。
(B)qRT-PCR結果顯示不同MASTL突變質粒在MHCC97H細胞中的效率。
(C)免疫印跡顯示不同MASTL突變體的下游效應。
(D)在轉染了各種MASTL突變質粒的MHCC97H細胞中檢測IC50值。
(E)集落形成實驗顯示轉染了各種MASTL突變質粒的MHCC97H細胞對侖伐替尼耐藥性變化。
(F)轉染了指定質粒的MHCC97H細胞的免疫熒光(IF)染色。
(G)利用質譜和公共激酶數據庫鑒定與MASTL互作的激酶蛋白。
(H)通過IF染色檢測MHCC97H細胞中MASTL和STK24的共定位。
(I)在轉染了指定質粒的HEK293T細胞中MASTL和STK24的共免疫沉淀(Co-IP)。
(J)免疫印跡顯示侖伐替尼處理的STK24磷酸化以劑量和時間依賴性方式激活。
(K)免疫印跡和qRT-PCR檢測顯示STK24在MHCC97H細胞中敲低的效率。
(L) IF染色顯示STK24對MASTL磷酸化的作用。
(7)通過MKI-1靶向MASTL通過抑制 MASTL/YBX1/PAK4 軸增強體內侖伐替尼療效
在臨床樣本中,研究者發現與配對正常組織相比,HCC組織中野生型YBX1和磷酸化YBX1水平顯著更高,且它們的表達與HCC預后呈負相關。免疫印跡實驗表明,MKI-1能夠以劑量和時間依賴性方式抑制MASTL/YBX1/PAK4軸激活。為進一步驗證MKI-1的體內功能,研究者利用侖伐替尼耐藥患者的腫瘤標本構建了PDX模型,并用MKI-1或安慰劑對照進行治療。結果表明,MKI-1能夠減少侖伐替尼耐藥腫瘤生長,突出了靶向MASTL克服侖伐替尼耐藥的治療潛力。隨后,研究者將MKI-1和PAK4抑制劑CZh226聯合使用,以阻斷MASTL/YBX1/PAK4軸。研究結果表明,單獨使用侖伐替尼效果有限,但MKI-1或CZh226與侖伐替尼聯合用藥顯著抑制了腫瘤生長。且在原位異種移植腫瘤模型中,未觀察到體重變化或顯著副作用。
此外,為評估MKI-1聯合侖伐替尼是否對高MASTL表達的HCC患者有效,研究者利用5例MASTL水平最高的患者腫瘤建立了PDX模型。結果表明,與其它組相比,聯合治療顯著抑制了腫瘤生長,表明其作為高MASTL表達HCC患者治療策略的潛力。總體而言,這些發現表明,將MASTL抑制劑MKI-1與侖伐替尼聯合使用在克服異種移植HCC模型中的侖伐替尼耐藥方面具有顯著效果,表明這種聯合治療可能是一種有前景的治療策略。

圖7:通過靶向MASTL的MKI-1抑制MASTL/YBX1/PAK4軸,增強侖伐替尼在體內療效。
(A)免疫印跡顯示MKI-1以劑量和時間依賴性方式抑制MASTL表達。
(B)疾病進展(PD)患者在侖伐替尼治療前后的組織樣本圖像。用于構建PDX小鼠模型。
(C-D)攜帶PDX腫瘤的NSG小鼠接受MKI-1或對照組治療。在終點時獲得圖像(C)和腫瘤重量(D)。
(E–G)97H-R細胞被皮下注射到BALB/c-nu/nu小鼠體內,隨后接受侖伐替尼、MKI-1、CZh226或其聯合治療。在指定時間測量腫瘤體積和重量。
(H–L)原位接種97H-R細胞的BALB/c-nu/nu小鼠接受侖伐替尼、MKI-1、CZh226或其聯合治療。展示代表性生物發光成像(BLI)圖像(H)、生物發光信號的動態曲線(I)、原位腫瘤圖像(J)、肝/體重比(%)(K)和小鼠體重(L)。
(M)侖伐替尼通過激活MASTL/YBX1/PAK4信號軸在HCC細胞中誘導耐藥的分子機制示意圖。
討論和啟示
本研究深入探討了侖伐替尼在HCC治療中耐藥的分子機制,揭示了MASTL/YBX1/PAK4信號軸在其中的關鍵作用。侖伐替尼作為HCC的一線治療藥物,其耐藥問題一直是臨床面臨的重大挑戰。本研究通過一系列實驗,發現MASTL在耐藥HCC細胞和組織中高表達,并與不良預后相關。進一步的研究表明,MASTL通過磷酸化YBX1促進其核轉位,進而激活PAK4的轉錄,從而促進HCC的進展和耐藥。此外,研究還發現應激激活的STK24可以磷酸化MASTL的S875位點,激活MASTL的功能。在體內實驗中,MASTL抑制劑MKI-1聯合侖伐替尼能夠顯著抑制耐藥腫瘤的生長,表明靶向MASTL/YBX1/PAK4信號軸可能是克服侖伐替尼耐藥的有效策略。
本研究的結果不僅為理解HCC中侖伐替尼耐藥的分子機制提供了新的見解,還為開發新的治療策略提供了潛在的靶點。MASTL作為一個關鍵酶,在多種癌癥中與治療耐藥相關,其在HCC中的作用機制的揭示為靶向治療提供了新的方向。此外,本研究還強調了腫瘤異質性在耐藥形成中的重要性,提示未來的研究需要進一步探索腫瘤細胞的異質性以及其在耐藥中的作用機制。
參考文獻:
Liang BG, Zheng YM, Xu MH, Gao C, Xu WX, Chen JB, Wang SW, Yang GH, Zhao LT, Yuan L, Ma AY, Dong ZN, Cai JB, Sun HC, Ke AW, Shen YH. The MASTL/YBX1/PAK4 axis regulated by stress-activated STK24 triggers lenvatinib resistance and tumor progression in hepatocellular carcinoma. Hepatology. 2025 Jun 2. doi: 10.1097/HEP.0000000000001392.