RNA-BS在揭示DNMT1在m5C修飾中的線粒體功能機制中的應用
瀏覽次數:1057 發布日期:2025-5-14
來源:本站 僅供參考,謝絕轉載,否則責任自負
表觀遺傳調控,包括DNA甲基化、RNA修飾和染色質重塑等,在神經退行性疾病中起重要作用。DNA甲基轉移酶1(DNMT1)是一種已知的DNA甲基轉移酶,主要負責維持DNA甲基化。然而DNMT1在非分裂細胞中的功能尚不清楚。此外,DNMT1的RFTS(replication focus targeting sequence )結構域突變(如A560V)與多種神經退行性疾病相關,但其分子機制尚未完全闡明。
近日,美國加州大學洛杉磯分校終身教授/上海科技大學免疫化學研究所特聘教授范國平課題組揭示了 DNMT1在調控DNA和RNA甲基化中的雙重作用,特別是其通過RNA修飾調控線粒體功能的機制。研究發現,DNMT1能夠與mRNA結合并促進其穩定性,并通過招募NSUN2蛋白來調節RNA的5-甲基胞嘧啶(m5C)甲基化。此外,研究還發現DNMT1的RFTS結構域突變(如A560V)會導致代謝基因的RNA甲基化和穩定性異常,進而引發線粒體功能障礙和神經退行性疾病。這些發現為理解DNMT1在神經系統疾病中的作用提供了新的視角,并為開發靶向RNA甲基化的治療策略提供了理論基礎。相關研究成果以《DNA methyltransferase 1 modulates mitochondrial function through bridging m5C RNA methylation》為題發表于《Molecular Cell》期刊。
文章標題:DNA methyltransferase 1 modulates mitochondrial function through bridging m5C RNA methylation
發表時間:2025-05-05
發表期刊:Molecular Cell
影響因子:IF14.5/Q1
技術平臺: RNA-BS-seq、RRBS、RNA-seq等
DNMT1是一種維持DNA甲基化的DNA甲基轉移酶。其復制焦點靶向序列(RFTS)結構域中的點突變會導致晚發性神經退行性疾病,如常染色體顯性小腦性共濟失調-耳聾和嗜睡癥(ADCA-DN)疾病。本研究首先驗證了DNMT1具有結合mRNA轉錄本的功能,并通過招募NOP2/Sun RNA甲基轉移酶2(NSUN2)來促進RNA m5C甲基化。同時,RNA m5C甲基化增強那些調節線粒體功能基因的RNA穩定性。當小鼠的DNMT1 RFTS結構域發生突變時,會引發異常的DNMT1-RNA相互作用,并顯著提高部分代謝基因的m5C RNA甲基化和RNA穩定性。因此,代謝RNA轉錄本水平增加導致了累積性的氧化應激、線粒體功能障礙和神經癥狀。總體而言,本研究結果揭示了DNMT1在調節DNA和RNA甲基化中的雙重作用,并進一步調節了線粒體功能,為DNMT1突變誘導的神經退行性疾病的發病機制提供了新見解。
圖形摘要
研究方法
1. 細胞培養和基因編輯
細胞培養:使用HeLa細胞、HEK293T細胞以及小鼠胚胎干細胞(ESCs),并在特定條件下培養。
基因編輯:通過CRISPR-Cas9技術構建了攜帶Dnmt1A560V突變的小鼠模型和細胞系。
2、動物模型和行為學測試
小鼠模型:構建Dnmt1A560V突變小鼠模型,用于研究DNMT1突變對神經系統的長期影響。
行為學測試:包括后肢抓握測試和旋轉桿測試,評估小鼠的運動功能障礙。
3. RNA結合蛋白分析
增強型交聯免疫沉淀測序(eCLIP-seq):鑒定DNMT1結合的mRNA轉錄本(DNMT1-bound mRNA transcripts,DBTs),發現DNMT1能夠結合大量mRNA,并影響其穩定性。
4. RNA甲基化分析
RNA-BS-seq:分析RNA m5C甲基化水平,發現DNMT1能夠通過招募NSUN2蛋白來調節RNA的m5C甲基化。
質譜分析(UHPLC-MRM-MS/MS):定量分析RNA甲基化水平,驗證DNMT1對m5C甲基化的調控作用。
5. 蛋白質互作分析
Co-IP:檢測DNMT1與NSUN2互作,并通過質譜分析鑒定DNMT1的互作蛋白。
等溫滴定量熱法(ITC):檢測DNMT1與NSUN2之間的結合親和力。
6. 基因表達和表觀遺傳分析
RNA-seq:分析基因表達變化,發現Dnmt1A560V突變導致代謝基因表達失調。
DNA甲基化測序(EM-seq和RRBS):分析DNA甲基化水平,發現突變對DNA甲基化影響較小,但對RNA甲基化影響顯著。
7. 單細胞分析
scRNA-seq和snRNA-seq:分析神經組織中不同細胞類型的基因表達變化,揭示了廣泛的氧化應激反應。
8. 代謝和線粒體功能分析
細胞能量代謝分析:評估細胞的氧氣消耗率(OCR)和胞外酸化率(ECAR)。
線粒體DNA含量測定:通過qPCR分析線粒體DNA含量。
氧化應激和ATP含量分析:檢測細胞中的氧化應激和ATP水平。
結果圖形
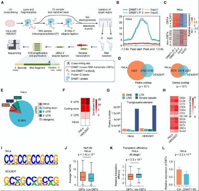
(1)DNMT1直接與mRNA結合以增強其穩定性
DNMT1能夠與mRNA結合,并通過增強RNA穩定性以調控基因表達。通過eCLIP-seq技術,研究者在HeLa細胞和HEK293T細胞中鑒定出大量DBTs,這些轉錄本主要分布在5’UTR區域。DNMT1的結合顯著增強了這些mRNA的穩定性,且這種穩定性與RNA的細胞核質比和翻譯效率相關。

圖1:DNMT1與參與轉錄后調控的部分mRNA結合
(2)DNMT1通過招募NSUN2調控DBTs的m5C RNA甲基化
DNMT1能夠通過招募NSUN2蛋白來調節RNA m5C甲基化。通過免疫共沉淀實驗和質譜分析,研究者發現DNMT1與NSUN2之間存在直接相互作用,且這種相互作用部分依賴于RNA。RNA-BS-seq分析顯示,DNMT1敲低(KD)的細胞中m5C水平顯著降低,且這些位點與DBTs高度重疊。
圖2:DNMT1對mRNA上m5C RNA甲基化的調控
(A) 鑒定DNMT1相互作用蛋白的FLAG免疫沉淀(IP)實驗方案,隨后進行質譜(MS)分析。
(B) 在IP-MS實驗中,通過質譜檢測到的DNMT1相互作用肽段與非特異性肽段(僅EGFP)的豐度差異。
(C) 在HeLa細胞中異位表達全長NSUN2和FLAG標簽的DNMT1。隨后使用抗FLAG抗體進行染色質裂解液的IP。然后用抗NSUN2和抗DNMT1抗體對IP蛋白進行免疫檢測。
(D) DNMT1結構域和FLAG-DNMT1分離片段(F1–F4)的示意圖。
(E) 共免疫沉淀檢測FLAG-DNMT1分離片段(F1–F4)與NSUN2的相互作用。
(F) RNA-BS-seq熱圖顯示在HeLa細胞中鑒定出的依賴DNMT1的m5C位點。
(G) DBTs與含有DNMT1依賴性m5C位點的基因之間的重疊。
(H) 由于DNMT1敲低(KD)處理而在HeLa細胞中穩定性發生變化的轉錄本的鑒定。
(I) DBTs與因DNMT1 KD而RNA穩定性降低的基因之間的重疊。
(J) 對照組(Ctrl)和DNMT1 KD HeLa細胞中DBTs(左側)和非DBTs(右側)的RNA穩定性條形圖。
(K) 對照組(Ctrl)和DNMT1 KD HeLa細胞中所有DBTs的RNA穩定性總結。
(L) 對含有DNMT1依賴性m5C位點的DBTs進行GO分析。
(M) 基因組軌跡顯示在對照組和DNMT1 KD HeLa細胞中Slam-seq信號在SPG7上的分布。
(3)Dnmt1A560V突變小鼠出現代謝和神經系統疾病
Dnmt1A560V突變小鼠表現出多種代謝和神經癥狀,包括體重下降、運動功能障礙和氧化應激增加。這些癥狀與線粒體功能障礙相關,且在突變小鼠的多個組織中觀察到代謝基因的RNA甲基化和穩定性顯著增加。
圖3:Dnmt1A560V小鼠表現出代謝和神經紊亂
(A) Dnmt1結構域示意圖及ADCA-DN A560V突變的位置。
(B) 部分純合突變(Hom)小鼠表現出圓頂狀頭顱的腦積水(上)。整體大腦顯示出擴大的大腦半球、受壓的嗅球和下陷的大腦皮層(下)。
(C) 代表性大腦矢狀面(上)和冠狀面(下)切片顯示,與野生型(WT)小鼠相比,Hom突變小鼠的側腦室(LVs)極度擴張,且大腦皮層變薄。
(D) 本研究中鑒定出的WT、Het和Hom小鼠的總數和腦積水小鼠的數量。
(E-F) 雄性小鼠(每種基因型n=20)(E)和磁性小鼠(每種基因型n=20)(F)的生長曲線。
(G) 本研究中三種基因型的白內障發病率。
(H-I) 三種基因型小鼠的后肢抓握評分,雄性(H)和雌性(I)。
(J-K) 6個月大雄性(J)和雌性(K)小鼠的旋轉桿性能測試。
(4)Dnmt1A560V突變顯著增加代謝mRNA轉錄本水平
在Dnmt1A560V突變小鼠細胞中,代謝基因的mRNA轉錄本水平顯著增加。這些轉錄本的增加與RNA m5C甲基化水平升高相關,表明DNMT1突變增強了RNA甲基化和穩定性。
圖4:Dnmt1點突變導致部分代謝基因的轉錄去抑制
(A) hDNMT1蛋白對DNA的甲基轉移酶活性的發光檢測。
(B) 不同小鼠組織中基因體的平均甲基化水平。CB,小腦;Cor,皮層;M,月齡。
(C) 不同樣本中高甲基化和低甲基化DMRs比例。
(D) 最接近DMRs基因與DBTs的重疊。
(E) 皮層中與DBT相關的DMRs數量的餅圖。
(F) 皮層中與DBT相關的DMRs的甲基化差異(左)和相應的基因表達變化倍數(右)。
(G) 鑒定皮層中的差異表達基因(DEGs)。
(H) 所有與DBT相關的DEGs的相對表達(左)和皮層中相應TSS±2 kb區域的甲基化水平(右)。
(I) 對皮層中與DBT相關的DEGs的TSS±2kb區域中,純合子(Hom)與野生型(WT)之間的DNA甲基化變化比例分析。
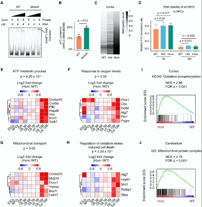
(5)穩定化的DNMT1結合mRNA參與線粒體調節
DNMT1結合的mRNA穩定性增加與線粒體功能調節密切相關。研究發現,這些mRNA的穩定性增加導致代謝基因表達水平升高,進而影響線粒體功能和氧化應激反應。
圖5:與線粒體功能相關的DBTs的穩定性
(A) hDNMT1蛋白與RNA寡核苷酸R1結合的電泳遷移率變化分析(EMSA)。
(B) 與NSUN2和WT或突變型hDNMT1蛋白孵育的RNA寡核苷酸R1的單核苷酸中的RNA m5C含量。
(C) 小鼠皮層中DBTs的m5C位點的RNA甲基化水平熱圖。
(D) WT、雜合子(Het)和純合子(Hom)神經前體細胞(NPCs)中DBTs的RNA穩定性。
(E–H) 不同組織和細胞中一致上調的DBTs熱圖。
(I-J) 純合子Dnmt1A560V突變在皮層(I)和小腦(J)中誘導的指示基因特征變化基因集富集分析(GSEA)。
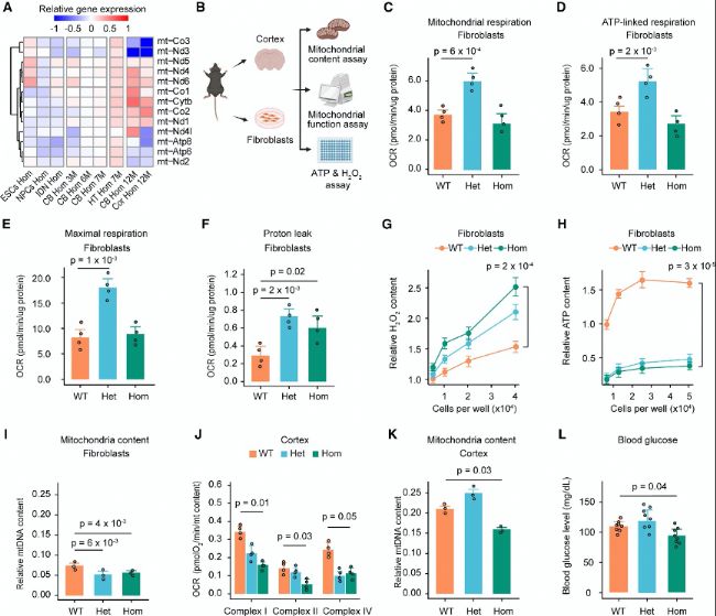
(6)失調的DNMT1結合mRNA導致線粒體功能障礙
Dnmt1A560V突變導致DNMT1結合的mRNA失調,進而引發線粒體功能障礙。研究發現,突變小鼠的線粒體呼吸功能下降,ATP合成減少,氧化應激增加,這些變化與代謝基因的RNA甲基化和穩定性異常相關。
圖6:失調的DBTs導致線粒體功能障礙
(A) 熱圖顯示不同組織和細胞中線粒體(mt)基因的倍數變化。
(B) 與線粒體功能相關的實驗設計圖。
(C-F) 條形圖顯示三種基因型成纖維細胞的線粒體呼吸(C)、ATP相關呼吸(D)、最大呼吸(E)和質子泄漏(F)。
(G-H) 三種基因型成纖維細胞的相對H2O2含量(G)和ATP含量(H)。
(I) 條形圖顯示成纖維細胞中線粒體DNA含量。
(J) 條形圖顯示三種基因型大腦皮層的線粒體復合體驅動的呼吸。
(K) 條形圖顯示大腦皮層的線粒體DNA含量。
(L) 12月齡小鼠禁食4小時后的血糖水平。
(7)單細胞分析揭示神經組織中廣泛的氧化應激反應
通過單細胞RNA測序分析,研究發現Dnmt1A560V突變小鼠的神經組織中存在廣泛的氧化應激反應。這些反應涉及多個細胞類型,包括少突膠質細胞和抑制性神經元,表明DNMT1突變對神經系統的廣泛影響。
圖7:單細胞分析揭示神經組織中廣泛的氧化應激反應
(A) 單細胞文庫制備示意圖。
(B) 基于snRNA-seq的無偏倚UMAP可視化。
(C) 皮層中每個細胞亞型的標記物的點圖。
(D) 細胞亞型中鑒定出的單細胞差異表達基因(scDEGs)數量及其與神經退行性相關基因的重疊條形圖。
(E) scDEGs與神經退行性相關基因的重疊維恩圖。
(F) 不同細胞亞型中Klf13b、Klf3a和Sqstm1表達的箱線圖。
(G) 所有興奮性神經元中鑒定出的scDEGs的GO分析。
(H) 基于UMAP可視化的視網膜中14669個細胞的9個聚類。
(I) 視網膜中scRNA-seq和bulk RNA-seq結果一致的差異表達基因(DEGs)的GO分析。在scRNA-seq和bulk RNA-seq中表現出一致變化趨勢的DEGs被定義為一致DEGs。
(J) DNMT1調控的DBTs模型。突變導致DNMT1與RNA的相互作用增強,從而導致RNA過度抑制DNA甲基化(轉錄水平)和通過m5C RNA甲基化增強轉錄本穩定性。轉錄去抑制和DBTs的RNA甲基化共同驅動線粒體功能障礙,而ATP缺失和累積的氧化應激最終導致代謝和神經障礙。
易小結
本研究揭示了DNMT1在RNA修飾和線粒體功能調節中的新功能。DNMT1通過招募NSUN2調節RNA m5C甲基化,進而影響線粒體功能和神經退行性疾病發生。這些發現為開發靶向RNA甲基化的治療策略提供了新的靶點,并為理解DNMT1在神經系統疾病中的作用提供了新視角。
RNA-BS-seq分析在本研究中的重要作用
RNA-BS-seq技術在本研究中發揮了關鍵作用。它不僅用于分析DNMT1和NSUN2在RNA甲基化中的作用,還揭示了Dnmt1A560V突變對RNA甲基化水平的影響。通過RNA-BS-seq,研究者能夠單堿基分辨率檢測RNA m5C甲基化水平,并鑒定出與DNMT1結合的mRNA轉錄本。這些數據為理解DNMT1在RNA修飾中的作用提供了重要依據。
參考文獻:
Wang et al., DNA methyltransferase 1 modulates mitochondrial function through bridging m5C RNA methylation,Molecular Cell (2025), https://doi.org/10.1016/j.molcel.2025.04.019