m5C MeRIP-seq等揭示m5C修飾在癌癥耐藥中的關鍵調控機制中的應用
瀏覽次數:782 發布日期:2025-4-24
來源:本站 僅供參考,謝絕轉載,否則責任自負
甲狀腺未分化癌(Anaplastic Thyroid Cancer, ATC)是一種極具侵襲性的甲狀腺癌,通常在初診時就已出現局部晚期浸潤或遠處轉移,錯過了最佳手術時機。因此,系統化療和靶向治療對于改善ATC患者的預后至關重要。然而,ATC對傳統治療表現出顯著的耐藥性,這使得研究其耐藥機制并發現新的治療靶點成為當務之急。近年來,RNA修飾(尤其是m5C修飾)在腫瘤發生和耐藥性中的作用逐漸受到關注,但其在ATC中的具體機制尚不清楚。
近日,天津醫科大學腫瘤醫院鄭向前教授團隊以甲狀腺未分化癌(ATC)為研究對象,利用m5C MeRIP-seq等技術揭示了NSUN2介導的m5C修飾在ATC耐藥性中的作用機制,闡明了NSUN2/SRSF6/UAP1信號軸在ATC多藥耐藥性(Multidrug Resistance, MDR)中的關鍵作用,并提出通過小分子NSUN2抑制劑克服耐藥性的新策略。這一發現不僅為ATC的治療提供了新的靶點,也為理解RNA修飾在腫瘤耐藥性中的作用提供了重要依據。相關研究成果以《NSUN2-mediated m5C modification drives alternative splicing reprogramming and promotes multidrug resistance in anaplastic thyroid cancer through the NSUN2/SRSF6/UAP1 signaling axis》為題發表于《Theranostics》雜志。

標題:NSUN2-mediated m5C modification drives alternative splicing reprogramming and promotes multidrug resistance in anaplastic thyroid cancer through the NSUN2/SRSF6/UAP1 signaling axis(NSUN2介導的m5C修飾通過NSUN2/SRSF6/UAP1信號軸驅動可變剪切重編程并促進甲狀腺未分化癌的多藥耐藥性)
發表時間:2025-1-27
發表期刊:Theranostics
影響因子:IF 12.4/Q1
技術平臺:MeRIP-seq、scRNA-seq、bulk RNA-seq(易基因金牌技術)
本研究通過對ATC樣本的bulk轉錄組(bulk RNA-seq)和單細胞RNA測序(scRNA-seq)數據進行全面分析,以篩選與多藥耐藥性(MDR)相關的m5C修飾基因。隨后進行IC50實驗、流式細胞術分析,并利用Nsun2基因敲除的自發性甲狀腺癌(spontaneous tumorigenic ATC)小鼠模型,證明了NSUN2在ATC中促進MDR的作用。為了探究NSUN2介導的耐藥機制,研究構建了NSUN2基因敲除的ATC細胞系,并進行轉錄組學、蛋白質組學和MeRIP-seq分析。此外還通過RNA-seq測序和可變剪切(alternative splicing,AS)分析,研究NSUN2敲除后的整體變化。進一步通過糖蛋白染色、變性免疫沉淀泛素化、核質分離和PCR等方法,探討了NSUN2/SRSF6/UAP1軸的潛在機制。最后在體外和體內評估了小分子NSUN2抑制劑與抗癌藥物的協同效應。
研究結果表明,NSUN2表達與ATC中的MDR顯著相關。NSUN2作為m5C的“writer”,ALYREF作為“reader”,它們共同作用于SRSF6 mRNA,誘導可變剪切重編程,并將UAP1基因的剪接形式從AGX1轉向AGX2。結果表明,AGX2增強了ABC轉運蛋白的N-糖基化,通過抑制泛素化介導的降解以穩定這些蛋白。NSUN2抑制劑通過降低NSUN2酶活性并減少下游靶標表達,為克服ATC中的MDR提供了一種新的、有前景的治療策略。
本研究揭示了NSUN2/SRSF6/UAP1信號軸在ATC的MDR中的關鍵作用,并確定了NSUN2作為化療和靶向治療的協同靶點。

研究摘要
研究方法
生物信息學分析:通過分析ATC樣本的bulk RNA-seq測序數據,篩選與MDR相關的m5C修飾基因。
細胞實驗和分子機制研究:利用CRISPR/Cas9技術構建NSUN2基因敲除(knockout)的ATC細胞系,通過RNA-seq、蛋白質組學和MeRIP-seq分析等技術研究NSUN2的功能。
動物模型:構建Nsun2基因敲除的自發性甲狀腺癌小鼠模型,評估NSUN2體內對MDR影響。
藥物敏感性分析:通過IC50實驗和流式細胞術檢測NSUN2抑制劑與抗癌藥物的聯合效應。
研究結果
(1)生物信息學分析揭示ATC中NSUN2和多藥耐藥性(MDR)之間的相關性
通過分析Cancer Therapeutics Response Portal(CTRP)數據庫中的藥物敏感性數據,發現NSUN2的表達與多種抗癌藥物(包括化療藥物和酪氨酸激酶抑制劑)的IC50值呈正相關。
利用GEO數據庫中的ATC轉錄組數據,將患者分為高NSUN2表達組和低NSUN2表達組,發現高NSUN2表達與細胞分裂、有絲分裂、細胞周期等化療靶向過程相關。
scRNA-seq測序分析顯示,NSUN2在ATC細胞中的表達與多種化療藥物和TKI的耐藥性相關。

圖1:生物信息學分析揭示NSUN2與ATC中多藥耐藥性(MDR)的相關性。
A)來自CTRP數據庫的ATC患者基因表達與藥物敏感性的Spearman相關性分析。
B-C)高NSUN2表達組與低NSUN2表達組之間差異表達基因(DEGs)的富集通路總結。
D)ATC的scRNA-seq數據的tSNE圖,展示了鑒定出的細胞clusters(n=10)。
E)散點圖顯示NSUN2陽性細胞與NSUN2陰性細胞的log2倍變化(log2FC)及其與每種藥物預測的IC50曲線下面積(AUC)值的相關性。
F)蝴蝶圖展示NSUN2表達、藥物敏感性與基因本體(GO)通路分析之間的相關性。
G)ATC的scRNA-seq數據的tSNE圖,展示了鑒定出的細胞clusters(n=10)。
H)使用Beyondcell對GEO數據集樣本進行的單細胞藥物敏感性分析。
I)NSUN2表達與Beyondcell評分之間的相關性。
(2)ATC中NSUN2誘導的MDR取決于其甲基轉移酶活性
在ATC細胞系中敲低或敲除NSUN2后,細胞對多種藥物的敏感性顯著增加,表明NSUN2表達與MDR密切相關。
通過構建NSUN2催化活性突變體(C271A),發現只有野生型NSUN2能夠恢復m5C修飾活性和藥物耐受性,表明NSUN2的甲基轉移酶活性是其誘導MDR的關鍵。
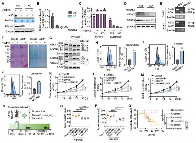
圖2:ATC中由NSUN2誘導的MDR依賴于其甲基轉移酶活性。
A)通過Western blot分析檢測Cal-62細胞中NSUN2基因敲除后的NSUN2蛋白表達情況。
B)通過點雜交實驗檢測NSUN2基因敲除對Cal-62細胞mRNA轉錄組中m5C水平的影響。
C)通過比色法m5C定量實驗確認NSUN2基因敲除后Cal-62細胞中m5C水平的變化。
D-F)通過細胞生長抑制實驗評估NSUN2基因敲除對Cal-62細胞對多柔比星(doxorubicin)、順鉑(cisplatin)和侖伐替尼(lenvatinib)敏感性的影響。
G)通過Western blot分析檢測Cal-62細胞經不同處理后NSUN2蛋白的相對表達量。
H)通過點雜交實驗檢測經載體處理后Cal-62細胞mRNA轉錄組中m5C豐度。
I)通過比色法m5C定量實驗確認經處理后Cal-62細胞中m5C水平變化。
J-L)通過細胞生長抑制實驗評估經不同載體轉染的Cal-62細胞的IC50值。
M)自發性ATC小鼠模型的構建方案,包括靶向策略(左)和繁殖方案(右)。
N)小鼠基因分型結果,其中TPO-cre的DNA凝膠條帶大小為130/324bp,BrafV600E為185/307bp,Trp53flox/flox為290/370bp,Nsun2flox/flox為151/212bp。
O)在基因工程小鼠中多柔比星、順鉑和侖伐替尼的給藥方案。mATC(小鼠甲狀腺未分化癌)。
P)散點圖顯示各組小鼠的最終腫瘤重量。
Q)散點圖顯示各組小鼠的最終腫瘤體積。
R)顯示各組ATC小鼠的生存曲線。
(3)在ATC中,NSUN2介導的m5C修飾通過靶向SRSF6驅動可變剪切重編程
蛋白質組學分析顯示,NSUN2敲除后,與RNA剪接相關的蛋白表達發生顯著變化,其中SRSF6蛋白表達顯著下調,而其mRNA水平不變。
MeRIP-seq和qPCR結果表明,NSUN2通過m5C修飾調節SRSF6 mRNA的核質轉運,進而影響其蛋白表達。
通過突變SRSF6 mRNA上的m5C修飾位點,發現這些位點對SRSF6的核質轉運至關重要。
圖3:ATC中,NSUN2介導的m5C修飾通過靶向SRSF6驅動可變剪切重編程。
A)通過TMT-MS檢測的Cal-62細胞中NSUN2基因敲除后蛋白水平變化的火山圖。
B)Cal-62細胞中NSUN2基因敲除后TMT-MS數據的GO富集分析。
C)Cal-62細胞中NSUN2基因敲除后差異剪接基因的百分比剪接包含(ΔPSI)的火山圖。
D)Cal-62細胞中NSUN2基因敲除后顯著ΔPSI變化的小提琴圖。
E)Cal-62細胞中NSUN2基因敲除后SF3A/B、U2AF核心復合體和hnRNP家族中DEG熱圖。
F)Cal-62細胞中NSUN2基因敲除后TMT-MS數據中SRSF6蛋白水平的統計分析。
G)Cal-62細胞中NSUN2基因敲除后指示蛋白的Western blot分析。
H)Cal-62細胞中NSUN2基因敲除后SRSF6基因座周圍的MeRIP-seq數據的IGV軌跡圖。
I)Cal-62細胞中NSUN2基因敲除后SRSF6 mRNA中m5C富集的MeRIP-qPCR檢測。
J)經指示載體處理的Cal-62細胞中SRSF6 mRNA中m5C富集的MeRIP-qPCR分析。
K)NSUN2基因敲除后Cal-62細胞中SRSF6 mRNA的核質分布qRT-PCR分析。
L)經指示載體處理的Cal-62細胞中SRSF6 mRNA的核質分布。
M)經指示載體處理的Cal-62細胞中指示蛋白的Western blot分析。
N)SRSF6中的典型m5C結合位點。頂部為m5C結合位點的motif序列;底部為SRSF6中鑒定的m5C位點。
O)經指示載體處理的Cal-62細胞中SRSF6 mRNA中m5C富集的MeRIP-qPCR定量。
P)經指示載體處理的Cal-62細胞中SRSF6 mRNA的核質分布。
(4)NSUN2通過增強ABC轉運蛋白的N-糖基化促進ATC中的MDR
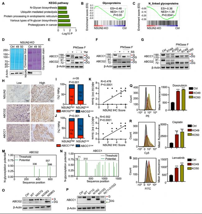
轉錄組分析和KEGG通路分析顯示,NSUN2參與N-糖鏈生物合成過程。
通過糖蛋白染色和蛋白質印跡分析,發現NSUN2敲除后,ABC轉運蛋白(ABCC1和ABCG2)的N-糖基化水平降低,蛋白穩定性下降。
流式細胞術檢測顯示,NSUN2敲除細胞對藥物攝取增加,表明藥物外排減少,耐藥性降低。
圖4:NSUN2通過增強ABC轉運蛋白的N-糖基化促進ATC中的MDR。
A)Cal-62細胞中NSUN2基因敲除后轉錄數據的GO富集分析。
B-C)Cal-62細胞中NSUN2基因敲除后轉錄數據的基因集富集分析(GSEA)。
D)總蛋白的考馬斯亮藍染色(左),NSUN2基因敲除后Cal-62細胞的糖蛋白染色結果(右)。
E-F)經或未經TM(tunicamycin)、SS(swainsonine)處理的Cal-62細胞中指示蛋白水平的Western blot分析。細胞裂解樣本經或未經PNGase F處理。“G”表示N-糖基化,“DG”表示N-糖基化減少。
G)NSUN2基因敲除的Cal-62細胞中指示蛋白水平的Western blot分析。
H)代表性免疫組化(IHC)圖像顯示35例ATC組織中NSUN2、ABCG2和ABCC1的表達情況。
I-J)采用卡方檢驗分析NSUN2與ABCG2或ABCC1表達之間的相關性。
K-L)NSUN2與ABCG2或ABCC1的IHC評分的相關性分析。
M-N)使用NetNglyc服務器預測的ABCG2和ABCC1的潛在N-糖基化天冬酰胺位點。
O-P)分別在轉染了N557Q、N388Q、N596Q或N71Q、N19Q、N310Q、N(71+310)Q突變質粒的Cal-62細胞中,通過Western blot檢測ABCG2和ABCC1的表達情況。
Q-S)NSUN2基因敲除后Cal-62細胞中多柔比星、順鉑和侖伐替尼的細胞內積累情況的流式細胞儀分析。右側顯示平均熒光強度的定量結果。
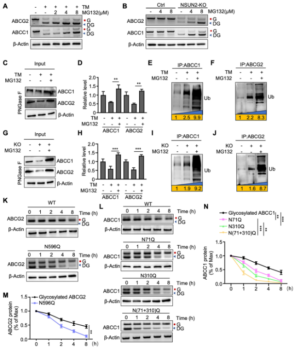
(5)NSUN2通過N-糖基化增強ABC轉運蛋白的穩定性
通過western blot 分析和泛素化實驗,發現NSUN2敲除后,ABCC1和ABCG2的泛素化水平增加,表明N-糖基化缺失導致這些蛋白更容易被降解。
使用蛋白酶體抑制劑MG132可以部分恢復ABCC1和ABCG2的蛋白水平,進一步證實了N-糖基化對蛋白穩定性的影響。
圖5:NSUN2通過N-糖基化增強ABC轉運蛋白的穩定性。
A)Cal-62細胞經TM或不同濃度的MG132處理后,使用指定抗體進行Western blot分析。
B)NSUN2基因敲除的Cal-62細胞經不同濃度的MG132處理后,使用指定抗體進行Western blot分析。
C)經TM和MG132處理的Cal-62細胞中指示蛋白水平的Western blot分析。
D)使用ImageJ軟件對ABCC1和ABCG2蛋白水平進行定量分析。
E-F)經TM和MG132處理的Cal-62細胞進行ABCC1或ABCG2免疫沉淀(IP),隨后使用抗泛素抗體進行Western blot分析。
G)NSUN2基因敲除且經MG132處理的Cal-62細胞中指示蛋白水平的Western blot分析。
H)使用ImageJ軟件對ABCC1和ABCG2蛋白強度進行定量分析。
I-J)NSUN2基因敲除且經MG132處理的Cal-62細胞進行ABCC1或ABCG2免疫沉淀(IP),隨后使用抗泛素抗體進行Western blot分析。
K-L)在Cal-62細胞中表達的野生型(WT)或指示的ABCG2/ABCC1突變體經125μg/mL環己酰亞胺(CHX)處理特定時間間隔后,通過Western blot進行分析。
M-N)使用ImageJ軟件對ABCG2或ABCC1的蛋白強度定量分析,并以β-Actin水平歸一化。
(6)NSUN2通過介導UAP1到SRSF6的可變剪切來促進N-糖基化
UAP1是N-糖基化反應中UDP-GlcNAc合成的關鍵酶,其有兩種亞型(AGX1和AGX2)。
NSUN2敲除后,UAP1的剪接形式從AGX2轉變為AGX1,導致N-糖基化活性降低。
通過過表達SRSF6,可以逆轉這一剪接變化,恢復N-糖基化水平和藥物耐受性。
圖6:NSUN2通過SRSF6介導UAP1的可變剪切促進N-糖基化。
A)UAP1促進UDP-GlcNAc的生物合成,UDP-GlcNAc是糖基化反應中的關鍵供體,尤其在N-糖基化和O-GlcNAc修飾中。
B)Sashimi圖顯示NSUN2基因敲除后Cal-62細胞中UAP1剪切事件的變化。
C)對照組與NSUN2基因敲除的Cal-62細胞中UAP1剪切的RT-PCR分析。
D)自發性小鼠ATC腫瘤中UAP1的剪切事件的RT-PCR,有或沒有Nsun2基因敲除。
E)經指示載體處理的Cal-62細胞中UAP1剪切事件的RT-PCR(上圖)。Western blot分析了SRSF6重建(下圖)。
F)檢測總蛋白的考馬斯亮藍染色(左)。經指示載體處理的Cal-62細胞糖蛋白染色(右)。
G)經指示載體處理的Cal-62細胞中指示蛋白水平的Western blot分析。
H-J)經指示載體處理的Cal-62細胞中多柔比星、順鉑和侖伐替尼的細胞內積累情況的流式細胞儀分析。右側顯示了平均熒光強度的定量結果。
K-M)指示載體處理Cal-62細胞對多柔比星、順鉑和侖伐替尼敏感影響細胞生長抑制實驗。
N-P)指示載體處理Cal-62細胞對多柔比星、順鉑和侖伐替尼反應影響的腫瘤生長曲線。
Q-S)指示載體處理Cal-62細胞對多柔比星、順鉑和侖伐替尼反應影響腫瘤最終重量。
(7)作為m5C的“reader”, ALYREF可以鑒定SRSF6并將其從細胞核轉運至細胞質
通過RNA免疫沉淀(RIP)和RNA下拉實驗,發現ALYREF能夠直接結合m5C修飾的SRSF6 mRNA,并將其從細胞核轉運至細胞質。
ALYREF的K171A突變體顯著降低對m5C -SRSF6結合能力,表明ALYREF是m5C修飾的“reader”。
ALYREF敲低或過表達可以調控SRSF6的細胞核質轉運和蛋白表達,進而影響藥物耐受性。
圖7:ALYREF作為m5C “reader”,能夠鑒定并介導SRSF6從細胞核到細胞質的轉運。
A-B)GSEA分析表明ALYREF的表達與化療耐藥性相關。
C)熱圖顯示在NSUN2基因敲除或ALYREF、YBX1和SRSF2基因敲低的Cal-62細胞中與多柔比星和順鉑耐藥性相關的基因。
D)通過RIP-qPCR檢測ALYREF與Cal-62細胞中SRSF6的結合。
E)通過Western blot分析從SRSF6(m5C)下拉實驗中獲得的指示蛋白。
F)通過RIP-qPCR比較在經指示載體處理的Cal-62細胞中,野生型ALYREF(ALYREF-WT)和K171A突變型ALYREF(ALYREF-K171A)與SRSF6的結合。
G)通過RIP-qPCR評估NSUN2基因敲除后Cal-62細胞中ALYREF與SRSF6 mRNA的結合。
H)通過RIP-qPCR評估經指示載體處理的Cal-62細胞中ALYREF與SRSF6 mRNA的結合。
I)通過qRT-PCR實驗評估ALYREF基因敲低的Cal-62細胞中SRSF6 mRNA的核質分布。
J)在過表達ALYREF或ALYREF-K171A突變體的Cal-62細胞中,SRSF6 mRNA的核質分布。
K)經指示載體處理的Cal-62細胞中SRSF6 mRNA的核質分布。
L-N)細胞生長抑制實驗評估指示載體處理對Cal-62細胞對多柔比星、順鉑和侖伐替尼反應的影響。
O)通過Western blot分析經指示載體處理的Cal-62細胞中指示蛋白的水平。
P)NSUN2基因敲除的Cal-62細胞中ALYREF的免疫熒光染色(左側)以及核/質ALYREF分布的定量分析(右側)。
Q)通過Western blot分析(左側)以及相應的定量分析(右側),展示對照組和NSUN2基因敲除的Cal-62細胞中核和質ALYREF的水平,PARP1和TUBULIN分別作為核和質標記。
(8)小分子NSUN2抑制劑增強ATC中多藥敏感性
設計并合成小分子NSUN2抑制劑(NSUN2i),能夠顯著降低ATC細胞中的m5C水平。
NSUN2i處理后,SRSF6的核質轉運受阻,UAP1剪接形式改變,N-糖基化水平降低,ABC轉運蛋白穩定性下降。
體外實驗和動物模型實驗均顯示,NSUN2i與化療藥物或TKI聯合使用可以顯著增強藥物的抗腫瘤效果。
圖8:小分子NSUN2抑制劑增強ATC對多藥的敏感性。
A)通過點雜交實驗評估NSUN2基因敲除的經或未經NSUN2抑制劑處理的Cal-62細胞中mRNA的m5C水平。
B)基于RT-qPCR的MeRIP檢測NSUN2基因敲除的經或未經NSUN2抑制劑處理的Cal-62細胞中SRSF6 mRNA的m5C富集分析。
C)通過qRT-PCR實驗評估NSUN2基因敲除的經或未經NSUN2抑制劑處理的Cal-62細胞中SRSF6 mRNA的核質分布。
D)通過Western blot分析NSUN2基因敲除的經或未經NSUN2抑制劑處理的Cal-62細胞中指示蛋白的水平。
E)RT-PCR顯示經或未經NSUN2抑制劑處理的Cal-62細胞和ACT-1細胞中UAP1的剪接事件。
F)檢測總蛋白的考馬斯亮藍染色(左),經或未經NSUN2抑制劑處理的Cal-62細胞和ACT-1細胞的糖蛋白染色(右)。
G)通過Western blot分析經或未經NSUN2抑制劑處理的Cal-62細胞和ACT-1細胞中指示蛋白的水平。
H-J)通過流式細胞儀分析經或未經NSUN2抑制劑處理的Cal-62細胞中多柔比星、順鉑和侖伐替尼的細胞內積累情況。右側顯示平均熒光強度的定量結果。
K-M)細胞生長抑制實驗評估NSUN2抑制劑與多柔比星、順鉑或侖伐替尼聯合使用對Cal-62細胞的影響。
N)展示在基因工程小鼠中NSUN2抑制劑、多柔比星、順鉑和侖伐替尼的給藥方案示意圖。
O)散點圖顯示各組小鼠的最終腫瘤重量。
P)散點圖顯示各組小鼠的最終腫瘤體積。
Q)顯示各組ATC小鼠的生存曲線。
圖9:NSUN2在ATC多藥耐藥中的功能和機制示意圖模型。
討論和局限性
本研究揭示了NSUN2通過m5C修飾調節SRSF6的細胞核質轉運,進而影響UAP1剪切和N-糖基化水平,最終導致ATC耐藥性的機制。研究結果表明,NSUN2及其下游靶點是靶向ATC耐藥性的潛在治療靶點。
然而,NSUN2在正常細胞生理中也發揮重要作用,系統性抑制NSUN2可能會帶來安全性問題。此外,如何實現NSUN2抑制劑的腫瘤特異性遞送仍然是一個挑戰。
易小結
本研究通過m5C MeRIP-seq和RNA-seq等分析揭示了NSUN2/SRSF6/UAP1信號軸在ATC耐藥性中的作用機制,為開發新的治療策略提供了理論依據。NSUN2抑制劑與現有抗癌藥物的聯合使用有望成為克服ATC耐藥性的新方法。未來的研究需要進一步評估NSUN2抑制劑的安全性和有效性,并探索其在其他腫瘤類型中的潛在應用。
m5C MeRIP-seq在本研究中的重要作用
本研究的m5C MeRIP-seq(甲基化RNA免疫沉淀測序)主要用于揭示NSUN2在甲狀腺未分化癌(ATC)中的作用機制,主要表現在:
(1)鑒定m5C修飾的靶基因:通過MeRIP-seq技術能夠系統地分析NSUN2在ATC細胞中對mRNA的m5C修飾情況。研究發現,NSUN2能夠特異性地修飾SRSF6 mRNA上的m5C位點。這一發現為后續研究NSUN2如何通過m5C修飾調控基因表達提供了直接證據。
(2)揭示m5C修飾的功能:MeRIP-seq分析顯示,NSUN2介導的m5C修飾能夠調節SRSF6 mRNA的細胞核質轉運。具體來說,m5C修飾增強了SRSF6 mRNA從細胞核向細胞質的轉運,從而促進了SRSF6蛋白的表達。這一過程對于ATC細胞的多藥耐藥性(MDR)至關重要。
(3)探索m5C修飾的調控機制:研究中通過MeRIP-seq結合其他實驗手段(如RNA下拉實驗和RIP-qPCR),揭示了ALYREF作為m5C修飾的“reader”,能夠鑒定并結合m5C修飾的SRSF6 mRNA,并將其從細胞核轉運到細胞質。這一發現進一步完善了m5C修飾在基因表達調控中的分子機制。
(4)驗證m5C修飾的生物學意義:通過比較NSUN2敲除細胞與野生型細胞的MeRIP-seq數據,研究人員發現NSUN2敲除后SRSF6 mRNA的m5C修飾水平顯著下降,同時SRSF6蛋白表達也受到抑制。這表明m5C修飾在維持SRSF6功能和ATC細胞耐藥性中發揮著重要作用。
參考文獻:
Hou X, Dong Q, Hao J, Liu M, Ning J, Tao M, Wang Z, Guo F, Huang D, Shi X, Gao M, Li D, Zheng X. NSUN2-mediated m5C modification drives alternative splicing reprogramming and promotes multidrug resistance in anaplastic thyroid cancer through the NSUN2/SRSF6/UAP1 signaling axis. Theranostics 2025; 15(7):2757-2777. doi:10.7150/thno.104713.