MeRIP-seq揭示ALKBH5通過m6A依賴性機制影響腫瘤進展的分子通路
瀏覽次數:674 發布日期:2025-3-13
來源:本站 僅供參考,謝絕轉載,否則責任自負
神經膠質瘤是成人中樞神經系統中最常見的惡性原發性腫瘤,預后極差。盡管采用多模式治療,但復發和惡性進展是低級別膠質瘤治療的主要難題。表觀遺傳調控在腫瘤發生中起著重要作用,其中m6A修飾是最豐富的mRNA修飾之一,與多種癌癥的發生發展密切相關。然而,ALKBH5(一種m6A去甲基化酶)在神經膠質瘤中的作用尚不清楚。
近日,南方醫科大學珠江醫院郭洪波教授團隊探討了ALKBH5在神經膠質瘤進展中的功能及其作為治療靶點的潛力。研究人員利用MeRIP-seq揭示了ALKBH5在神經膠質瘤中的重要作用,特別是其通過m6A修飾調控FOXO1表達的分子機制。這些發現為神經膠質瘤的治療提供了新的潛在靶點,即通過抑制ALKBHH5或恢復FOXO1的功能來抑制腫瘤的惡性進展。相關研究成果以《ALKBH5 facilitates tumor progression via an m6A-YTHDC1-dependent mechanism in glioma》為題發表于《Cancer Letters》期刊。
標題:ALKBH5 facilitates tumor progression via an m6A-YTHDC1-dependent mechanism in glioma(ALKBH5 通過神經膠質瘤中的 m6A-YTHDC1 依賴性機制促進腫瘤進展)
發表期刊:Cancer Letters
影響因子: IF 9.1/1區
技術平臺:MeRIP-seq、RNA-seq等(易基因金牌技術)
本研究結果揭示了ALKBH5在膠質瘤中的表達顯著增加,且ALKBH5過表達預示著預后不良。ALKBH5過表達在體外促進細胞增殖、遷移和侵襲,并在體內加速了腫瘤生長。此外,通過m6A-MeRIP-seq、MeRIP-qPCR、RNA pulldown和免疫沉淀實驗,研究人員發現轉錄因子叉頭框蛋白O1(FOXO1)是ALKBH5的潛在靶點。從機制上講,ALKBH5通過去甲基化修飾m6A的FOXO1 mRNA,破壞FOXO1的穩定性和表達,這一過程依賴于YTHDC1通路。下調的FOXO1與β-catenin相互作用,增加了其在細胞核中的積累,從而促進了致癌的Wnt/β-catenin信號通路。本研究結果表明,靶向ALKBH5/FOXO1軸可能為膠質瘤治療提供一種新的治療策略。
研究亮點
- ALKBH5在膠質瘤中表達上調,并預示著預后不良。
- ALKBH5在體外和體內促進細胞增殖、遷移和侵襲。
- ALKBH5通過m6A-YTHDC1依賴性方式降低FOXO1 mRNA水平。
- ALKBH5通過FOXO1/β-catenin信號通路促進膠質瘤細胞的增殖、侵襲和遷移。
研究方法
- 樣本與數據分析:研究者收集了55例神經膠質瘤患者的腫瘤組織樣本,并利用TCGA和CGGA數據庫分析ALKBH5表達水平與腫瘤分級的關系。
- 細胞實驗:使用多種神經膠質瘤細胞系(U87-MG、U251等),通過shRNA敲低和過表達ALKBH5,檢測其對細胞增殖、遷移和侵襲能力的影響。實驗包括CCK-8實驗、EdU實驗、克隆形成實驗、Transwell實驗和3D球體侵襲實驗。
- 動物實驗:構建裸鼠原位腫瘤移植模型,通過生物發光成像技術監測腫瘤生長,并評估ALKBH5敲低或過表達對腫瘤生長和小鼠生存率的影響。
- 分子機制研究:利用m6A-MeRIP-seq、RNA-seq、RNA pulldown和免疫共沉淀等技術,鑒定ALKBH5的靶基因,并研究其通過m6A修飾調控FOXO1表達的機制。
研究結果
(1)ALKBH5在神經膠質瘤中的表達與預后
ALKBH5在神經膠質瘤中的表達顯著高于正常組織,且與腫瘤分級呈正相關。高表達ALKBH5的患者預后更差,生存期更短。

圖1:神經膠質瘤中ALKBH5表征。
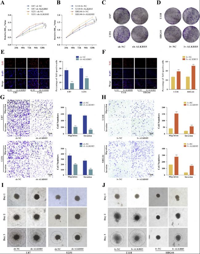
(2)ALKBH5在體外和體內促進細胞增殖、遷移和侵襲。
在體外實驗中,ALKBH5敲低顯著抑制了神經膠質瘤細胞的增殖、遷移和侵襲能力,而ALKBH5過表達則促進了這些能力。在裸鼠原位腫瘤模型中,ALKBH5敲低縮小了腫瘤體積,延長了小鼠生存期,而ALKBH5過表達則加速了腫瘤生長,縮短了生存期。
圖2:ALKBH5在體外促進細胞增殖、遷移和侵襲。

圖3:ALKBH5在體內促進神經膠質瘤的致瘤性。
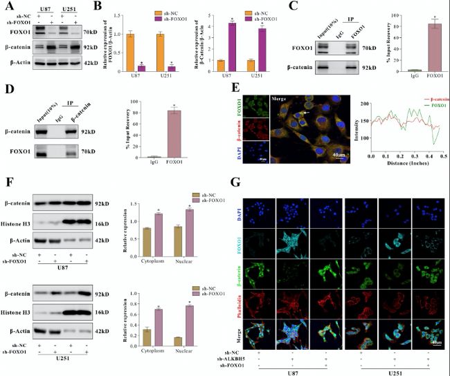
(3)ALKBH5通過m6A修飾調控FOXO1表達
通過m6A-MeRIP-seq和對應的RNA-seq分析,研究者發現ALKBH5可能通過m6A修飾調控FOXO1表達。ALKBH5敲低導致FOXO1 mRNA的m6A修飾增加,FOXO1 mRNA穩定性提高,進而上調FOXO1蛋白表達。YTHDC1被鑒定為FOXO1 mRNA的m6A“reader”蛋白,其結合增加了FOXO1 mRNA的穩定性。
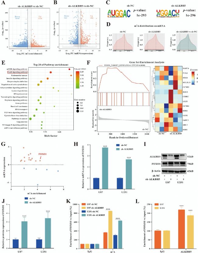
圖4:MeRIP-seq和RNA-seq鑒定FOXO1為ALKBH5介導的m6A修飾的下游靶點。
(A) 與對照細胞相比,ALKBH5敲低的U251細胞中m6A富集peaks。
(B) 與對照細胞相比,ALKBH5敲低的U251細胞中差異表達基因。
(C-D) U251細胞中m6A位點的最富集motif(C)和分布情況(D)。
(E) 與對照細胞相比,ALKBH5敲低的U251細胞中差異表達基因的通路富集分析。
(F) 與對照細胞相比,ALKBH5敲低的U251細胞中FOXO1靶基因的基因集富集分析。
(G) MeRIP-seq和RNA-seq中差異表達基因的相對變化倍數。
(H-J) qRT-qPCR(H)和Western blot(I-J)檢測結果顯示ALKBH5敲低后FOXO1表達增加。
(K) 通過m6A-qPCR檢測到ALKBH5敲低后FOXO1轉錄本的m6A修飾水平增加。
(L) RIP-qPCR顯示ALKBH5與FOXO1轉錄本的結合。

圖5:ALKBH5通過m6A-YTHDC1依賴性方式調控FOXO1 mRNA穩定性。
(A-B) qRT-qPCR檢測U87(A)和U251(B)細胞中FOXO1的表達和分布。
(C-D) U87和U251細胞ALKBH5敲低后用放線菌素D處理,FOXO1 mRNA隨時間的降解率測定和qPCR分析。
(E) 通過RNA pulldown實驗和質譜分析鑒定的三種候選m6A“reader”蛋白。
(F) 在U87和U251細胞中,使用細胞裂解物、完整的生物素標記FOXO1、FOXO1 CDS、3'-UTR和5'-UTR(有或無m6A motif突變)或NC進行RNA pulldown實驗后,對YTHDC1、HNRNPA2B1和HNRNPC進行Western blot檢測。
(G) 在CGGA隊列的膠質瘤患者中,FOXO1和YTHDC1表達的相關性分析。
(H-I) RIP-qPCR顯示YTHDC1與U87(H)和U251(I)細胞中FOXO1轉錄本的結合。
(J) 在U87和U251細胞中,YTHDC1敲低后FOXO1的Western blot檢測。
(K-L) 通過RT-qPCR檢測U87(K)和U251(L)細胞YTHDC1敲低后FOXO1的表達和分布。
(M-N) U87和U251細胞YTHDC1敲低后用放線菌素D處理,FOXO1 mRNA隨時間的降解率測定和qPCR分析。
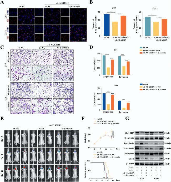
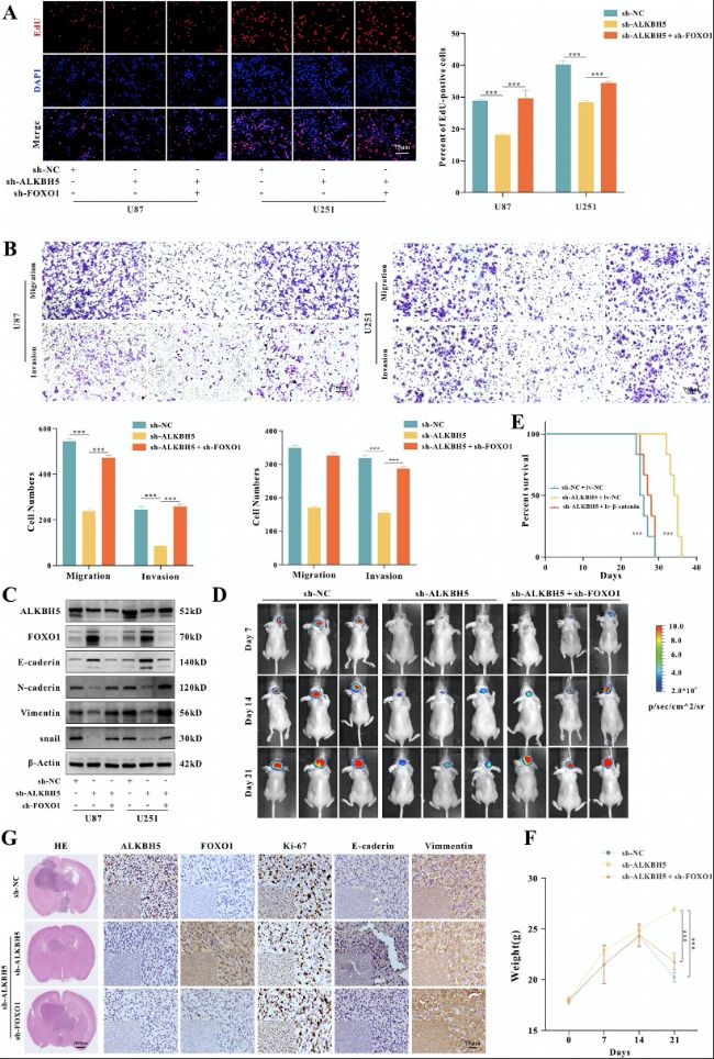
(4)ALKBH5通過FOXO1/β-catenin通路促進腫瘤進展
FOXO1與β-catenin互作,抑制β-catenin核積累,從而抑制Wnt/β-catenin信號通路。ALKBH5通過降低FOXO1表達,促進β-catenin核積累,激活Wnt/β-catenin信號通路,進而促進腫瘤細胞的增殖和侵襲。
圖6:ALKBH5抑制FOXO1表達,降低體外和體內總生存期(OS)。
圖7:ALKBH5抑制FOXO1/β-catenin信號通路。
圖8:ALKBH5促進β-catenin表達,降低體外和體內總生存期(OS)。
易小結
本研究通過系統的實驗設計和多維度分析,揭示了ALKBH5在神經膠質瘤中的作用機制,特別是其通過m6A修飾調控FOXO1表達的分子通路。這些發現不僅為神經膠質瘤的病理機制提供了新的見解,也為未來的治療策略提供了潛在的靶點。
MeRIP-seq在本研究中發揮了重要作用
研究者通過MeRIP-seq分析了ALKBH5敲低的U251細胞中m6A修飾的變化。結果表明ALKBH5在正常情況下可能通過去甲基化作用維持這些基因的低m6A修飾水平。
MeRIP-seq還揭示了FOXO1 mRNA的m6A修飾水平在ALKBH5敲低后顯著增加。表明FOXO1是ALKBH5調控的m6A修飾的直接靶基因。進一步實驗(m6A-qPCR和RIP-qPCR)也證實了ALKBH5與FOXO1 mRNA的結合,并通過去甲基化調控其穩定性。
此外,MeRIP-seq還揭示了m6A修飾在mRNA上的分布模式。ALKBH5敲低后,m6A修飾分布發生了顯著變化,這為理解ALKBH5在轉錄后調控中的作用提供了重要線索。
參考文獻:
Wang C, Xu N, Zhong X, Liu B, Tang W, He Z, Zeng H, Guo H. ALKBH5 facilitates tumor progression via an m6A-YTHDC1-dependent mechanism in glioma. Cancer Lett. 2025 Jan 4:217439. pii: S0304-3835(25)00003-5. doi: 10.1016/j.canlet.2025.217439.