利用dDAP-seq技術解析轉錄因子的DNA結合特性
瀏覽次數:855 發布日期:2025-3-7
來源:本站 僅供參考,謝絕轉載,否則責任自負
文章名稱:Double DAP-seq uncovered synergistic DNA binding of interacting bZIP transcription factors
期刊:Nature communications
發表時間:2023年5月5日
一、研究背景
轉錄因子(TF)相互作用對基因表達的組合調控至關重要,bZIP轉錄因子的二聚化對其功能發揮意義重大,但同源和異源二聚體在DNA結合和功能特異性方面的分子機制尚不清楚。此前研究多使用合成寡核苷酸,無法充分體現基因組的序列多樣性和結合位點背景。為深入探究TF相互作用如何影響DNA結合特異性,本文開發了雙DNA親和純化測序(dDAP-seq)技術,以研究擬南芥中bZIP轉錄因子的二聚體結合位點。
二、dDAP-seq技術原理
dDAP-seq是在DAP-seq基礎上改進而來。在dDAP-seq中,同時體外表達兩個分別融合不同親和標簽的轉錄因子,即SBPTag-TF1和HaloTag-TF2,且使SBPTag-TF1表達量更高,促使HaloTag-TF2與之形成異源二聚體。將表達的蛋白與片段化的基因組DNA孵育后,利用HaloTag配體偶聯的磁珠特異性捕獲含有HaloTag-TF2的蛋白或蛋白復合物及其結合的DNA片段,隨后對回收的DNA進行測序。通過這種方法,能夠在全基因組范圍內定位相互作用轉錄因子的結合位點。
三、研究思路
1.技術開發與驗證
鑒于單獨使用DAP-seq無法檢測到擬南芥C bZIP的DNA結合位點,推測C組與S1組bZIP形成異源二聚體可能增加DNA結合能力,從而開發dDAP-seq技術。利用該技術對20對C/S1 bZIP異源二聚體和S1同源二聚體進行全基因組結合位點分析,并通過多種方法驗證dDAP-seq數據的可靠性。
2. 結合位點特征分析
研究C/S1二聚體在不同組織和發育階段的共表達模式,分析其全基因組結合位點的相關性和序列基序,探究異源二聚體與同源二聚體DNA結合偏好的差異,以及這些差異與二聚體功能特異性的關系。
3.功能驗證
將dDAP-seq鑒定的S1:C異源二聚體結合事件與RNA-seq數據相結合,分析差異表達基因,確定二聚體結合與基因表達調控的關系。通過GO富集分析,探究C/S1二聚體潛在的生物學功能。針對bZIP9和bZIP53這兩個關鍵轉錄因子,深入研究其異源二聚體的功能和DNA結合特異性。
四、研究結果
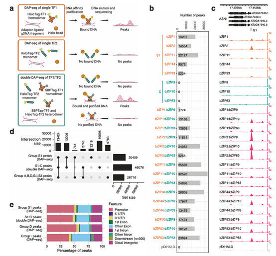
1. dDAP-seq鑒定bZIP C/S1異源二聚體結合位點
dDAP-seq成功檢測到S1:C異源二聚體的大量結合位點,而單獨使用DAP-seq時C bZIP無顯著峰值富集。數據顯示,S1:C異源二聚體的結合位點與S1同源二聚體及其他bZIP組的結合位點存在顯著差異,許多異源二聚體的結合位點是獨特的,表明C和S1 bZIP可能具有協同功能。

圖1 通過DAP-seq和dDAP-seq系統鑒定bZIP C/S1 bZIP同源二聚體和異源二聚體的結合位點。
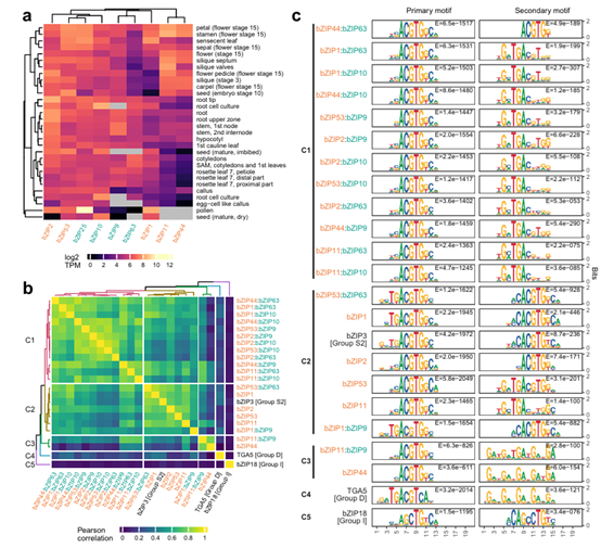
2. C/S1 bZIP二聚體全基因組結合特征
通過S1和C基因的共表達模式分析發現S1和C基因在多個組織和發育階段共表達,這表明不同S1:C異源二聚體可能在多個組織中形成。這就增加了不同 S1:C 異源二聚體對功能冗余的可能性,同時也表明僅靠表達模式來了解它們之間的功能差異是有限的。隨后通過結合位點分析發現,異源二聚體(S1組與C組結合)改變了S1組bZIP的DNA結合偏好,不同的異源二聚體具有不同的二級基序富集模式,這些模式與全基因組結合相關性聚類結果相符。
圖2 C/S1 bZIP二聚體全基因組結合相關性及DNA序列基序概述。
3. dDAP-seq揭示二聚體調控的基因表達
為了確定dDAP-seq鑒定出的S1:C異源二聚體結合事件是否能夠調控基因表達,作者比較了DAP-seq,dDAP-seq和RNA-seq數據,發現S1和S1:C二聚體的預測靶基因在bzipS1突變體的下調差異表達基因中顯著富集,表明DAP-seq或dDAP-seq預測的C/S1二聚體靶基因在植物體內受S1 bZIP轉錄調控。對bZIP1靶基因的分析顯示,dDAP-seq在其近端啟動子區域有強烈的讀數富集,且在瞬時靶基因上的結合信號更強,說明這些靶基因可能也受含bZIP1的S1:C異源二聚體調控。
圖3 dDAP-seq鑒定C/S1 bZIP轉錄因子的直接靶基因及其潛在的功能。
4. C/S1二聚體靶基因的功能富集分析GO富集分析表明,S1和S1:C二聚體的靶基因在響應非生物脅迫、光、碳水化合物代謝過程等生物過程中顯著富集。部分異源二聚體的靶基因與缺氧響應相關,這與C/S1 bZIP在種子發育中的重要作用相關。此外,不同二聚體的靶基因在響應茉莉酸、水楊酸等激素以及信號調節等方面存在差異,體現了異源二聚體DNA結合導致的功能多樣性(圖3 c)。
5. bZIP9異源二聚體靶基因分析揭示其在ABA響應中的功能由于異源二聚體對DNA結合很重要,C bZIPs的直接靶基因表征有限,而且由于CbZIPs成員之間存在高度冗余,研究其生物學功能具有挑戰性。作者假設S1:C bZIPs的dDAP-seq結果可以幫助揭示C bZIPs的功能,并選擇通過聚焦于bZIP9來探索這一假設。
對bZIP9異源二聚體靶基因的GO分析發現,其顯著富集在響應脫落酸(ABA)等生物學過程。bZIP9異源二聚體在ABA響應標記基因RD29A和RD29B的啟動子區域有強烈結合信號,且共轉染bZIP9和S1 bZIP可顯著激活報告基因GUS表達,突變相關基序后激活作用減弱。與野生型相比,bzip9突變體中RD29A和RD29B在ABA處理后的表達顯著降低,這些結果表明bZIP9通過與S1 bZIP異源二聚化參與ABA響應調控。
圖4 bZIP9 介導脫落酸(ABA)響應。
6. bZIP53異源二聚體DNA結合特異性分析
為了系統地研究bZIP53異源二聚體對種子發育的作用,作者比較了bZIP53異源二聚體和同源二聚體的結合位點,發現bZIP53異源二聚體特異性結合位點與種子成熟階段特異性表達的基因相關,表明其在種子成熟過程中發揮重要作用。對bZIP53異源二聚體特異性結合位點的基序分析發現,其主要富集的基序包括含TGAC核心序列、ACGTG核心序列和TGACTCA序列的基序,這些基序與酵母bZIP GCN4的結合位點相關。bZIP53與C bZIP共轉染,導致PUMP1:GUS報告基因的表達顯著增加,而突變 TGAC 半位點(mut1)、ACGTG 元件(mut2)或同時突變兩者(mut1&2)會降低GUS表達。基于此,作者提出了bZIP53同源二聚體和異源二聚體的DNA結合特異性模型。
圖5 靶基因和基序差異揭示了bZIP53:bZIPC異源二聚體的特異性。
7. C/S1二聚體改變DNA結合特異性的一般模式為了探究在bZIP53異源二聚體特異性結合中識別出的序列模式是否也適用于其他S1組bZIP轉錄因子,我們計算了通過比較S1:C異源二聚體的dDAP-seq數據和相應的S1組同源二聚體的DAP-seq數據所獲得的異源二聚體特異性峰值與同源二聚體特異性峰值中這些模式的相對富集程度。研究發現,C/S1二聚體存在兩種基序富集模式。Type I中,同源二聚體偏好GCN4樣基序,異源二聚體偏好ACGTG元件;Type II中則相反。這表明盡管ACGTG元件在所有C/S1二聚體中均高度富集,但異源二聚體仍存在特異性結合,且這種特異性與酵母bZIP GCN4識別的序列元件相關。
圖6 bZIP C/S1二聚體的不同DNA結合特異性模式。
五、研究結論
dDAP-seq技術能夠在體內基因組背景下繪制相互作用轉錄因子的全基因組結合位點,為研究轉錄因子相互作用如何調節結合特異性、潛在靶基因和生物學功能提供了有力工具。通過該技術對擬南芥bZIP C/S1二聚體的研究,揭示了異源二聚化對bZIP轉錄因子DNA結合偏好和功能特異性的重要影響,為深入理解植物基因表達的組合調控機制奠定了基礎。未來,dDAP-seq技術可進一步應用于研究其他轉錄因子家族的異源二聚體,以及在不同物種中探究DNA結合特異性的進化。