KRAS突變通過調控ALKBH5翻譯后修飾導致肺癌對鉑類藥物耐藥
瀏覽次數:1057 發布日期:2025-3-5
來源:本站 僅供參考,謝絕轉載,否則責任自負
KRAS基因突變在非小細胞肺癌(NSCLC)中非常常見,尤其是KRAS G12C、G12V、G12D等突變類型。這些突變通常導致KRAS蛋白處于持續激活狀態,促進腫瘤發生和發展。然而,KRAS突變與鉑類化療耐藥之間的關系尚不清楚。m6A是真核生物mRNA上最豐富的內部修飾之一,由METTL3、METTL14等“writer”蛋白添加,由FTO和ALKBH5等“eraser”蛋白去除。m6A修飾可以調節mRNA的剪切、定位、翻譯和穩定性,進而影響基因表達。已有研究表明,m6A修飾在多種癌癥的發生和發展中起重要作用,但在KRAS突變型NSCLC的化療耐藥中作用尚不清楚。
近日,美國佛羅里達大學醫學系Zhijian Qian團隊利用m6A-seq和對應的RNA-seq研究了KRAS突變如何通過調節ALKBH5的翻譯后修飾(PTMs),進而影響mRNA的m6A修飾水平,最終導致NSCLC對鉑類化療藥物產生耐藥性。相關研究成果以“KRAS Mutants Confer Platinum Resistance by Regulating ALKBH5 Post-translational Modifications in Lung Cancer”為題發表于《The Journal of Clinical Investigation》(JCI)。

標題:KRAS Mutants Confer Platinum Resistance by Regulating ALKBH5 Post-translational Modifications in Lung Cancer(KRAS突變通過調節ALKBH5翻譯后修飾賦予肺癌的鉑類藥物耐藥性)
發表時間:2025年2月17日
發表期刊:《The Journal of Clinical Investigation》(JCI)
影響因子:IF 13.3/1區
技術平臺:m6A-seq(MeRIP-seq)、RNA-seq(易基因金牌技術)
本研究驗證了KRAS突變賦予了NSCLC對鉑類藥物的耐藥性。從機制上講,KRAS突變通過激活ERK/JNK信號通路介導NSCLC細胞對鉑類藥物的耐藥性,該通路通過調節ALKBH5的翻譯后修飾(PTMs)抑制了ALKBH5的m6A去甲基化酶活性。結果,KRAS突變導致mRNA m6A甲基化水平整體增加,尤其是DDB2和XPC這兩個對核苷酸切除修復至關重要的基因。這種甲基化穩定了這兩個基因的mRNA,從而增強了NSCLC細胞修復鉑類藥物誘導的DNA損傷以及避免凋亡能力,進而導致藥物耐受性。此外,通過過表達ALKBH5的SUMO化缺失突變體或藥理學抑制METTL3來阻斷KRAS突變誘導的m6A甲基化,能夠顯著增強KRAS突變型NSCLC細胞在體外和體內對鉑類藥物的敏感性。總體而言,本研究揭示了KRAS突變通過激活ERK/JNK/ALKBH5 PTMs誘導的m6A修飾來調節DNA損傷修復相關基因,從而介導NSCLC細胞對鉑類藥物的耐藥性的表觀遺傳機制,該機制此前未被認識到。

圖形摘要
研究方法與實驗設計
細胞模型與藥物處理:使用多種細胞模型,包括BEAS-2B(正常支氣管上皮細胞)、KRAS野生型NSCLC細胞(NCI-H522)和KRAS突變型NSCLC細胞(NCI-H23)。通過過表達KRAS突變體(G12V)或敲低KRAS,研究其對鉑類藥物(順鉑)耐藥性的影響。
m6A修飾分析:使用m6A-seq技術分析KRAS突變對mRNA m6A修飾的影響。通過m6A免疫沉淀(MeRIP)和RT-qPCR驗證特定基因(DDB2和XPC)的m6A修飾水平。
RNA-seq與基因表達分析:通過RNA-seq分析KRAS突變對基因表達的影響,并結合m6A-seq數據,尋找受KRAS突變影響的m6A修飾基因。
體內實驗:通過NSCLC細胞的小鼠皮下移植瘤模型,驗證KRAS突變對鉑類藥物耐藥性的影響,并檢測抑制m6A修飾(如METTL3抑制劑STM2457)是否能逆轉耐藥性。
關鍵結果圖形
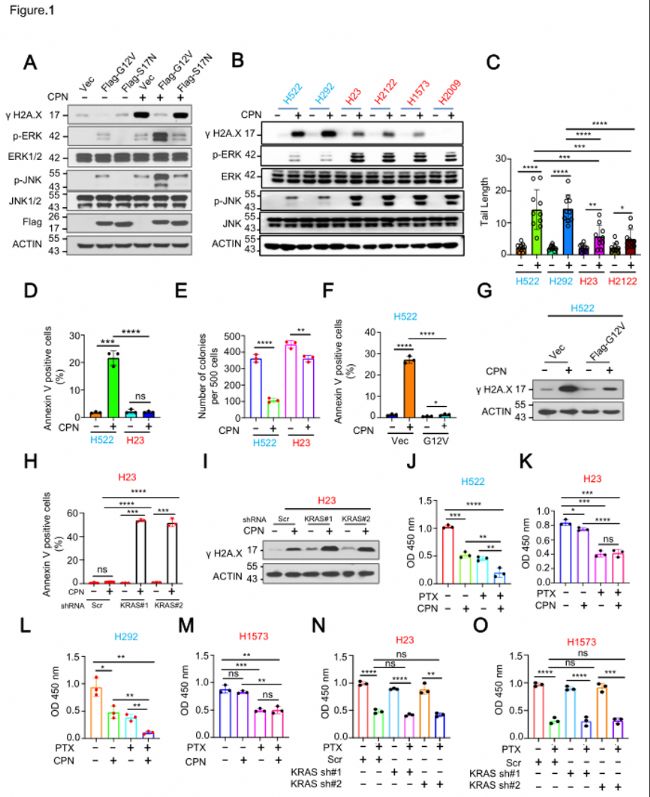
(1)KRAS突變與NSCLC鉑類耐藥相關
KRAS突變型NSCLC細胞對順鉑化療藥表現出顯著的耐藥性,表現為DNA損傷減少、細胞凋亡減少和克隆形成能力增強。KRAS突變通過激活ERK/JNK信號通路,抑制ALKBH5的去甲基化酶活性,導致m6A修飾水平整體性升高。

圖1:KRAS組成性激活突變導致NSCLC對鉑類藥物的耐藥性。
(2)KRAS突變體通過調控ALKBH5磷酸化和SUMO化來調節整體mRNA m6A甲基化
KRAS突變通過ERK/JNK信號通路誘導ALKBH5的磷酸化(Ser325)和SUMO化(Lys86和Lys321),抑制其去甲基化酶活性。這些修飾導致m6A修飾水平升高,特別是與核苷酸切除修復(NER)相關的基因(如DDB2和XPC)。
圖2. KRAS組成性激活突變通過調節ALKBH5磷酸化和SUMO化調控整體mRNA m6A甲基化。
(3)阻斷ALKBH5 SUMO化可以抑制非小細胞肺癌細胞的鉑耐藥性。

圖3:阻斷ALKBH5-SUMO化抑制了NSCLC細胞的鉑耐藥性。
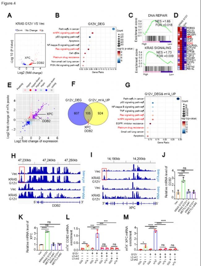
(4)轉錄組學(RNA-seq)和表觀轉錄組學(m6A-seq)分析確定了核苷酸切除修復相關基因,包括DDB2和XPC,是KRAS突變體的關鍵下游靶基因。
研究者通過m6A-seq分析了KRAS野生型和KRAS G12V突變型細胞的m6A修飾圖譜,發現KRAS突變顯著改變了m6A修飾水平。并通過RNA-seq分析了KRAS野生型和KRAS G12V突變型細胞的基因表達譜,發現KRAS G12V過表達導致429個基因表達上調,283個基因表達下調。這些差異表達基因主要富集在RAS和MAPK信號通路、鉑類耐藥和DNA損傷修復相關通路中。
通過m6A-seq和RNA-seq的聯合分析,研究者發現DDB2和XPC是KRAS突變的關鍵下游靶基因。這些基因的m6A修飾增加導致其表達上升,從而增強了NSCLC細胞的DNA損傷修復能力,促進了鉑類化療耐藥。總之KRAS突變通過m6A修飾增加DDB2和XPC的mRNA穩定性,從而增強其表達。這些基因表達增加促進DNA損傷修復,使NSCLC細胞對鉑類藥物耐藥。
圖4. RNA-seq和m6A-seq鑒定出DDB2和XPC是KRAS突變的關鍵下游靶基因。
A. 火山圖顯示KRAS G12V過表達在NCI-H522細胞中誘導的差異表達基因。
B. GO分析KRAS G12V過表達誘導的差異表達基因。
C. GSEA圖顯示在KRAS G12V過表達的NCI-H522細胞中,DNA損傷修復和KRAS信號通路相關基因集的富集情況。
D. 熱圖顯示圖4C中KRAS G12V過表達誘導的DNA損傷修復相關基因的上調基因列表。
E. 基因分布圖顯示通過m6A-seq鑒定的基因,這些基因在mRNA的m6A甲基化和整體表達方面因KRAS G12V過表達而發生顯著變化。
F. 維恩圖顯示在KRAS G12V過表達時,既有顯著表達變化又有m6A修飾變化的重疊基因。
G. 通過RNA-seq和m6A-seq數據的綜合分析,GO分析在NCI-H522細胞中鑒定出KRAS G12V以m6A依賴性方式調控的下游靶基因。
H-I. RNA-seq和m6A-seq峰值可視化:顯示對照組和KRAS G12V過表達的NCI-H522細胞中DDB2和XPC轉錄本的RNA-seq和m6A-seq峰值。
J-K. RT-qPCR分析表明KRAS G12V過表達介導DDB2和XPC上調可通過敲低METTL3挽救。
L-M. MeRIP分析表明KRAS G12V過表達誘導的DDB2和XPC轉錄本的m6A甲基化水平上調可被METTL3缺失賴抑制。
(5)順鉑/KRAS誘導DDB2和XPC的m6A修飾導致其mRNA穩定
圖5:順鉑/KRAS誘導DDB2和XPC的m6A修飾導致其mRNA穩定。
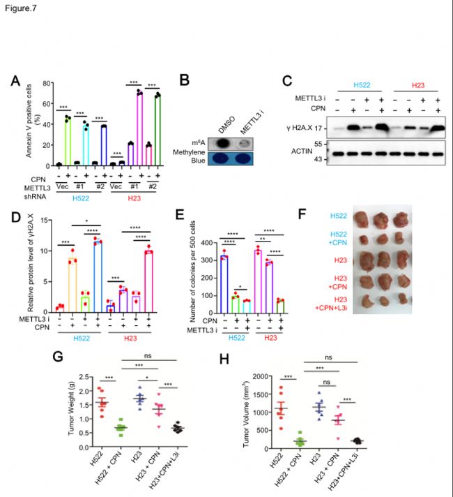
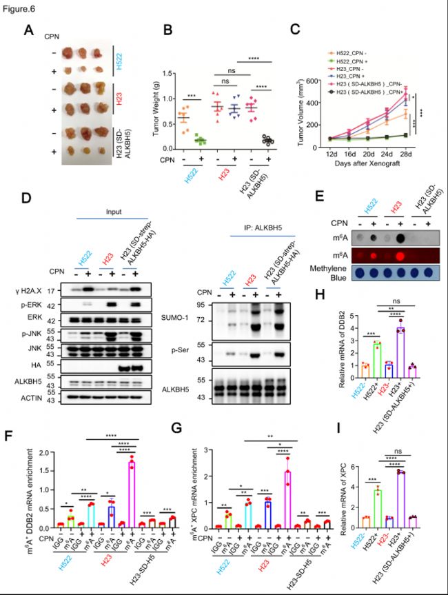
(6)體內實驗驗證
在裸鼠移植瘤模型中,KRAS突變型NSCLC細胞對順鉑耐藥,而過表達SUMO化缺陷型ALKBH5或抑制METTL3可以逆轉耐藥性。這些結果表明,抑制m6A修飾可以增強KRAS突變型NSCLC細胞對鉑類藥物的敏感性。
圖6:KRAS突變體通過在體內調控AKBH5-PTMs介導的DNA修復通路導致NSCLC耐藥性

圖7:METTL3抑制使攜帶KRAS突變的NSCLC細胞在體內對順鉑敏感。

圖8:KRAS/ERK/JNK/ALKBH5-PTMs/m6A/DDB2&XPC/核苷酸切除修復信號軸在臨床肺癌患者中頻繁發生
易小結
本研究通過m6A-seq和對應的RNA-seq揭示了KRAS突變通過激活ERK/JNK信號通路調控ALKBH5的PTMs,進而影響m6A修飾水平,最終通過穩定DDB2和XPC的mRNA,增強DNA損傷修復能力,導致鉑類化療耐藥。通過抑制METTL3或過表達SUMO化缺失型ALKBH5可以逆轉KRAS突變型NSCLC的鉑類耐藥性。這為KRAS突變型NSCLC的治療提供了新靶點和策略。
本研究結果揭示了KRAS突變在NSCLC化療耐藥中的分子機制,為開發新的聯合治療方案提供了理論依據。通過抑制m6A修飾,可能為KRAS突變型NSCLC患者提供更有效的治療選擇。
m6A-seq和RNA-seq在本研究中的重要作用
m6A-seq為本研究提供了m6A修飾的全轉錄組圖譜,揭示了KRAS突變如何通過m6A修飾調控基因表達,尤其是與DNA損傷修復相關的基因(如DDB2和XPC)。
RNA-seq為本研究提供了基因表達的全轉錄組圖譜,揭示了KRAS突變對基因表達的影響,并與m6A-seq結果相結合,進一步證實了m6A修飾對基因表達的調控作用。
兩者的聯合分析為研究KRAS突變在NSCLC化療耐藥中的分子機制提供了全面的視角,并為開發新的治療策略提供了重要的靶點(如METTL3和DDB2/XPC)。
通過這兩種技術,研究者不僅揭示了KRAS突變的下游效應,還為理解m6A修飾在癌癥中的作用提供了新的理論依據。