大家好,這里是專注表觀組學十余年,領跑多組學科研服務的易基因。
mRNA中存在大量的修飾堿基并塑造了表觀轉錄組,mRNA修飾在RNA代謝和轉錄后調控中發揮著關鍵作用。其中N-4-乙酰胞嘧啶(ac4C)是唯一已知的RNA乙酰化修飾。ac4C在多種RNA中存在,并在不同細胞類型和物種間高度保守。盡管GCN5相關乙酰轉移酶10(NAT10)是ac4C已知的“writer”, 但乙酰化過程的具體機制仍不清楚。因此,研究NAT10在mRNA乙;械淖饔脵C制,以及相關的RNA結合蛋白如何協助NAT10完成這一過程至關重要。
近日,浙江大學范衡宇團隊和欽州婦幼保健院吳洪波合作揭示哺乳動物細胞中mRNA ac4C修飾形成的分子機制。研究發現NAT10與PCBP1/2和TDP43形成復合體,通過這些RNA結合蛋白作為接頭蛋白介導mRNA ac4C修飾。這一發現不僅闡明mRNA乙;揎椀姆肿訖C制,還擴展了對mRNA乙;揎椉捌湮稽c偏好的認知。相關研究成果以“PCBP1/2 and TDP43 Function as NAT10 Adaptors to Mediate mRNA ac4C Formation in Mammalian Cells”為題發表于《Advanced Science》期刊。

標題:PCBP1/2 and TDP43 Function as NAT10 Adaptors to Mediate mRNA ac4C Formation in Mammalian Cells
發表時間:2024年11月18日
發表期刊:Advanced Science(Adv Sci)
影響因子: IF 14.3 / 1區
技術平臺:acRIP-seq(易基因金牌技術)
本研究鑒定出NAT10/PCBP/TDP43復合體在哺乳動物細胞中介導mRNA ac4C形成,還鑒定出兩類RNA結合蛋白(RBPs)作為NAT10接頭蛋白負責mRNA的錨定和底物選擇,這兩類RBPs分別屬于poly(rC)結合蛋白1/2(PCBP1/2)和TAR DNA結合蛋白43(TDP43)家族。敲低這些接頭蛋白會導致HEK293T細胞中mRNA乙;浇档停⑾缓奏さ腶c4C motif。這些接頭蛋白還通過招募NAT10到其結合位點來影響ac4C位點。在小鼠睪丸中發現NAT10/PCBP/TDP43復合體的存在,突顯了其在體內潛在的生理功能。這些發現揭示了哺乳動物細胞中mRNA ac4C “writer”復合體的組成,并擴展了對mRNA乙;揎椇蚢c4C位點偏好的認識。
研究方法
1. 蛋白質互作分析:通過親和純化和質譜分析,鑒定出與NAT10互作的蛋白質,發現PCBP1/2和TDP43與NAT10存在互作。
2. RNA免疫沉淀測序(acRIP-seq)和acRIP-qPCR:通過acRIP-seq技術,繪制了mRNA中ac4C的全轉錄組圖譜,分析了ac4C分布特征和偏好序列。并通過acRIP-qPCR驗證PCBP1/2和TDP43缺失時ac4C豐度變化。
3. 基因敲低實驗:利用siRNA技術敲低PCBP1/2和TDP43,通過HPLC-MS/MS檢測mRNA中ac4C的豐度變化,驗證這些蛋白在mRNA乙;械淖饔。
4. RNA結合蛋白功能分析:通過免疫沉淀和RNA下拉實驗,研究PCBP1/2和TDP43在mRNA結合和乙酰化中的作用機制。
研究結果
(1)將PCBP1、PCBP2和TDP43鑒定為NAT10相關蛋白:通過親和純化和質譜分析,發現PCBP1/2和TDP43與NAT10存在相互作用,并且這種相互作用不依賴于RNA的存在。

圖1:鑒定和驗證TDP43和PCBP1/2是NAT10的接頭蛋白
A. 哺乳動物RNA中N-4-乙酰胞嘧啶形成的示意圖,THUMPD1和box C/D小核仁RNA(snoRNA)分別協助NAT10在tRNA和18S rRNA中產生ac4C修飾。而在mRNA ac4C形成過程中,假設的接頭蛋白仍然未知。
B. HEK293T細胞和小鼠睪丸中NAT10互作組的比較,表達N端FLAG標簽的NAT10的HEK293T細胞和野生型(WT)小鼠睪丸分別用抗FLAG抗體和抗NAT10抗體進行親和純化,并進行質譜分析。RBPs(包括PCBP1、PCBP2和TDP43)表現出對NAT10的親和力。
C. 共免疫沉淀(co-IP)結果顯示FLAG標簽的NAT10與HA標簽的TDP43、PCBP1和PCBP2之間互作,這種互作對RNase A消化具有抗性作用。
D. 內源性免疫沉淀(endo-IP)結果顯示TDP43、NAT10和PCBP1/2在293T細胞中自發協調。
E-F. N端截短的PCBP1/2構建圖和驗證NAT10與野生型或突變型PCBP之間互作。共免疫沉淀(co-IP)結果表明,PCBP1/2中的hnRNP K同源性(KH)1結構域是其與NAT10結合的原因。
(2)PCBP1/2和TDP43為體內胞嘧啶N-4乙酰化所必需:RT-qPCR、western blotting和HPLC-MS/MS分析結果表明,PCBP1/2和TDP43特異性介導HEK293T細胞中poly(A)RNA ac4C形成。

圖2:PCBP1/2和TDP43缺失導致HEK293T細胞中mRNA ac4C豐度降低。
A. RT-qPCR比較對照組(siNC)與PCBP1/2或TDP43敲低(siPCBP1/2和siTDP43)后PCBP1/2、TDP43和NAT10的mRNA表達水平;虮磉_水平以GAPDH為基準歸一化。平均值±標準誤(SEM),n=3。使用雙尾學生t檢驗計算敲低組與siNC組之間的P值。***P < 0.001。n.s.,不顯著。
B. western blotting實驗比較對照組(siNC)與PCBP1/2或TDP43敲低組之間PCBP1/2、TDP43和NAT10的蛋白表達水平。DDB1為對照。
C-E. 通過液相色譜-串聯質譜(LC-MS/MS)檢測對照組以及PCBP1/2、TDP43或NAT10敲低組中總RNA、poly(A) RNA和non-poly(A) RNA中ac4C豐度(ac4C/C)。每種RNA類型的ac4C豐度均以siNC組為基準進行歸一化。平均值±SEM。*P < 0.05,**P < 0.01。
F-H. 通過LC-MS/MS檢測對照組以及PCBP1/2、TDP43或NAT10敲低后poly (A) RNA中m6A、m5C和f5C的豐度(分別為m6A/A、m5C/C和f5C/C)。所指示的修飾豐度均以對照組為基準進行歸一化。平均值±SEM。
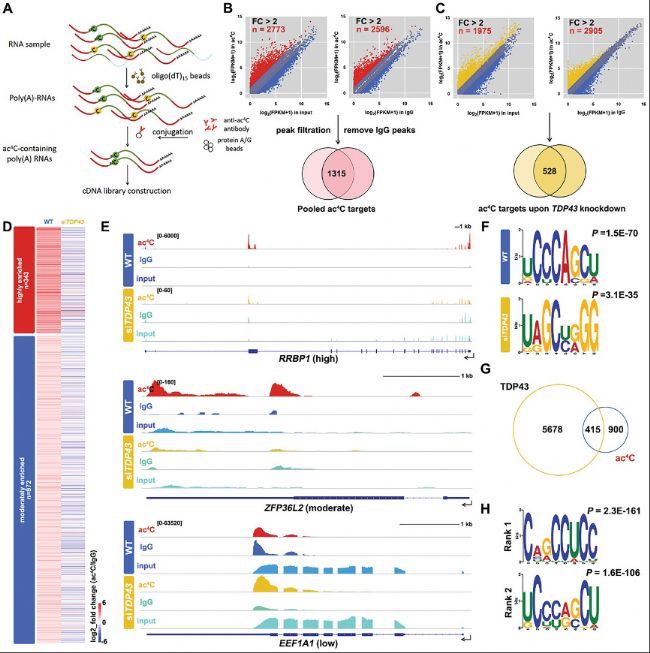
(3)HEK293T細胞中mRNA乙;碚鳎通過acRIP-seq分析,發現ac4C在mRNA的5′-非翻譯區(5′-UTR)和翻譯起始位點(TIS)附近富集,且偏好于密碼子的擺動位點。
圖3:HEK293T細胞mRNA ac4C的全轉錄組范圍圖譜
A. ac4C RNA免疫沉淀測序分析(acRIP-seq)示意圖:使用oligo (dT)15磁珠從HEK293T細胞中提取的總RNA中富集poly(A) RNA,并進行抗ac4C抗體的親和純化、cDNA文庫構建和進一步測序分析。
B-C. ac4C (+) poly(A) RNA的定義:根據轉錄本在ac4C富集組中相對于input組和IgG富集組的富集水平,定義WT(B)和siTDP43(C)組中的ac4C (+) poly(A) RNA。只有通過與input組和IgG組的雙尾Student's t檢驗的轉錄本被選為ac4C靶標(P < 0.05)。FC表示倍數變化。
D. 熱圖顯示WT和siTDP43 mRNA中WT ac4C靶標富集水平,顏色從紅到藍表示富集程度從高到低。
E. IGV瀏覽器視圖顯示RRBP1(高乙;、ZFP36L2(中等乙;┖虴EF1A1(未乙酰化)轉錄本的轉錄本reads,比對到人類參考基因組(hg19)。顯示acRIP、IgG富集和input組的reads。內含子/外顯子(線/框)基因組結構以深藍色顯示。
F. acRIP-seq鑒定的ac4C峰簇的富集序列motif分析。上:WT 293T mRNA中的ac4C motif(P=1.5E-70)。下:siTDP43 mRNA中的ac4C motif(P=3.1E-35)。
G. ac4C修飾轉錄本與TDP43結合的mRNA在293T細胞中的重疊。
H. TDP43結合的ac4C轉錄本的富集序列motif,顯示前2序列。
(4)PCBP1/2和TDP43缺失時ac4C豐度變化的acRIP-qPCR驗證:敲低PCBP1/2或TDP43會導致mRNA中ac4C豐度顯著降低,表明它們是NAT10介導mRNA乙酰化的關鍵接頭蛋白。
圖4:PCBP1/2和TDP43缺失導致野生型(WT)ac4C mRNA中ac4C豐度降低或乙;揎椚笔。
A. acRIP-qPCR分析示意圖:從對照組以及PCBP1/2、TDP43或NAT10敲低組中提取的RNA樣本與體外轉錄的含有ac4C的鼠β-珠蛋白探針和無ac4C的Egfp探針混合,并通過抗ac4C抗體偶聯的磁珠進行富集。通過親和純化富集的RNA進一步使用oligo(dT)30引物進行逆轉錄。
B-C. acRIP回收的18S和5S rRNA的RT-qPCR驗證結果,18S rRNA作為已知的ac4C靶標對照。
D-F. RT-qPCR結果顯示低乙;痬RNA(GAPDH和EEF1A1)、高乙;痬RNA(RRBP1、RBBP6和UPF3B)以及中等乙;痬RNA(FUS、ZFP36L2和LAMP1)在acRIP富集中的差異。
G-H. IGV瀏覽器視圖顯示含有或不含有5′-UTR乙;宓腶c4C靶標轉錄本reads數(G中的UPF3B和H中的LAMP1)在對照組的ac4C富集、IgG富集和input樣本中的分布。展示5′-UTR和CDS中選定外顯子的放大視圖。UTR,非翻譯區。CDS,編碼序列。
I-J. RT-qPCR結果顯示UPF3B(I)和LAMP1(J)5′-UTR在各指示組中的富集水平變化。
(5)PCBP1/2和TDP43促進NAT10結合mRNA

圖5:PCBP1/2和TDP43促進NAT10與偏好性ac4C修飾的mRNA結合
A. 內源性RNA免疫沉淀(RIP)中免疫沉淀的PCBP1、PCBP2和TDP43的Western blot結果
B-D. RT-qPCR結果顯示PCBP1/2和TDP43以不同程度結合了非偏好性(GAPDH和EEF1A1)、高偏好性(RRBP1、RBBP6和UPF3B)和中等偏好性(FUS、ZFP36L2和LAMP1)的ac4C底物mRNA。
E-F. RT-qPCR結果顯示PCBP1/2和TDP43對偏好性乙;揎椀膍RNA 5′-UTR的結合具有多樣性。
G. 通過抗NAT10抗體進行RIP的免疫沉淀Western blot結果:在對照組(siNC)和接頭蛋白缺失組(siPCBP1/2和siTDP43)中,檢測到NAT10、TDP43、PCBP1和PCBP2的免疫沉淀。當PCBP1/2缺失時,TDP43與NAT10之間的相互作用得以維持。反之亦然。
H. NAT10/PCBP/TDP43復合體在mRNA乙酰化中的示意圖:在正常情況下,NAT10/PCBP1/TDP43形成一個穩定的異源四聚體,PCBP通過其KH1結構域與NAT10結合。通過結合mRNA,PCBP1/2和TDP43將NAT10招募到偏好性的mRNA上,NAT10將乙酰基團轉移到特定位點的胞嘧啶上。PCBP1/2或TDP43缺失會導致復合體不穩定,從而導致非特異性結合到非乙;痬RNA底物上,甚至無法結合mRNA,從而導致異常的ac4C修飾。
I-K. RT-qPCR結果顯示在PCBP1/2和TDP43敲低后,NAT10與指示的偏好性乙;揎梞RNA之間的連接變化。
L-M. PCBP1/2和TDP43敲低后,NAT10與UPF3B(L)和LAMP1(M)mRNA 5′-UTR之間的連接變化RT-qPCR結果。
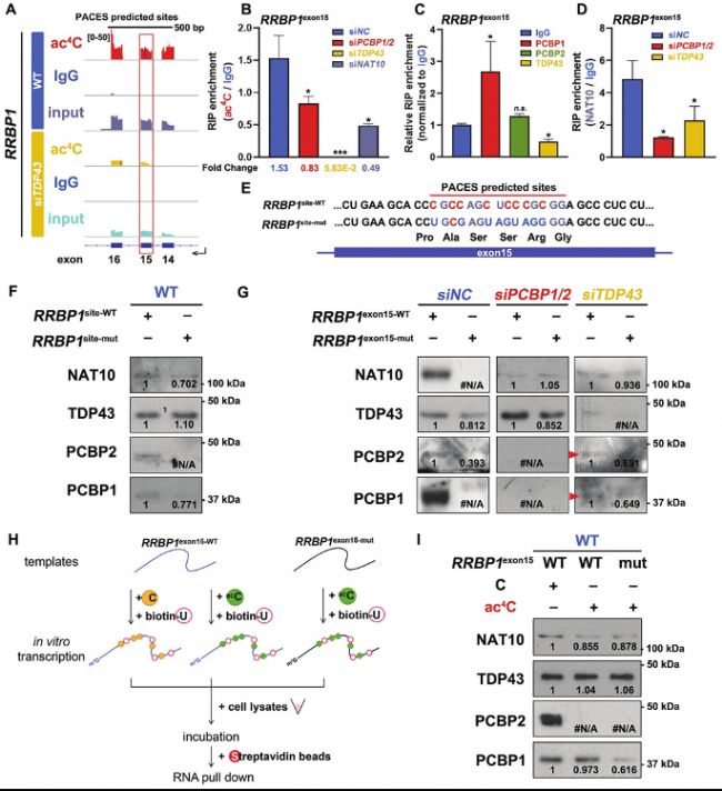
(6)PCBP1負責mRNA ac4C位點偏好

圖6:PCBP1與mRNA之間親和影響ac4C位點偏好
A. IGV瀏覽器視圖顯示RRBP1第14-16外顯子的轉錄本reads,acRIP-seq中比對到人類參考基因組。根據PACES預測,RRBP1 exon15(第15外顯子)的核苷酸3299–3313(CGCCAGCUCCCGCGG)含有ac4C,進一步被指定為RRBP1位點(RRBP1site)。
B. RT-qPCR結果確認RRBP1 exon15 mRNA在對照組(siNC)中存在乙;,但在PCBP1/2、TDP43或NAT10耗竭后丟失。
C. RT-qPCR結果顯示內源性RIP中PCBP1與RRBP1 exon15 mRNA相互作用。
D. RT-qPCR結果顯示在TDP43和PCBP1/2敲除后,NAT10對RRBP1exon15 mRNA的親和力分別降低或喪失。
E. 用于RNA下拉實驗設計的RNA探針示意圖。RRBP1位點(RRBP1site)從HEK293T cDNA克隆,并通過體外轉錄直接或在中性突變后摻入生物素標記尿嘧啶進行轉錄(將RRBP1位點中的大部分胞嘧啶替換為其他核苷酸,如C3299U、C3302G、C3305U、C3307G、C3308U、C3309A和C3311G,分別表示為RRBP1site1–WT和RRBP1site1–mut)。
F. RNA下拉結果顯示PCBP1/2對WT RRBP1位點具有特異性親和力。
G. RNA下拉結果顯示在對照組以及PCBP1/2、TDP43和NAT10敲低后,RRBP1 exon15與NAT10/PCBP/TDP43復合體亞基之間的親和力變化。
H. 使用胞嘧啶和乙;奏ぬ结樳M行RNA下拉分析示意圖:WT和突變的RRBP1 exon15通過體外轉錄分別含有胞嘧啶和乙;奏ぁM瑫r加入生物素標記的尿嘧啶以進一步富集。將RNA探針與指示的細胞裂解液混合并進行親和下拉。
I. RNA下拉結果顯示PCBP/TDP43/NAT10復合體與指示的RNA探針之間的親和力。PCBP1特異性地與RRBP1 exon15相互作用,排除ac4C摻入,而PCBP2僅與ac4C(-) RNA相互作用。TDP43在含或不含ac4C的mRNA結合中沒有差異。使用ImageJ對條帶的灰度值進行定量,并以通過含有WT序列的探針下拉的對照組進行歸一化。
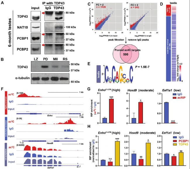
(7)PCBP1/2-TDP43/NAT10在小鼠睪丸中作為mRNA乙酰轉移酶復合體發揮作用:在小鼠睪丸中也發現了類似的NAT10/PCBP/TDP43復合體,表明該復合體在不同細胞類型和物種中具有保守性。

圖7:NAT10/PCBP/TDP43復合體在小鼠睪丸中mRNA乙酰化中的功能
A. endo-IP結果顯示TDP43、NAT10和PCBP1/2在小鼠睪丸中的自發協調。使用抗TDP43抗體進行endo-IP。箭頭表示珠帶。
B. Western blot結果顯示從小鼠睪丸中通過流式細胞分選(FACS)分離的精母細胞中TDP43的表達。LZ:細線期(leptotene)和合子期(zygotene),PD:粗線期(pachytene)和雙線期(diplotene),MII:中期II(metaphase II),RS:圓形精子細胞(round spermatids),α-微管蛋白對照。
C. 通過acRIP與input組和IgG富集組之間的富集豐度定義小鼠睪丸中乙;膍RNA。
D. 熱圖顯示小鼠睪丸中WT ac4C靶標的富集水平,顏色從紅色到藍色表示富集程度從高到低。
E. 通過acRIP-seq在小鼠睪丸中鑒定的ac4C峰簇的富集序列motif分析。通過MEME分析檢測到CCHCAGSHC(H = C/U/A,S = C/G,P = 1.5E-7)motif。
F. IGV瀏覽器視圖顯示高乙;‥nho 3′-UTR)、中等乙;℉oxd9)和未乙;‥ef1a1)的轉錄本比對到小鼠參考基因組(mm10)。顯示了acRIP、IgG和input組的reads。內含子/外顯子(線/框)基因組結構以深藍色顯示。
G. RT-qPCR結果顯示高乙酰化(Enho 3′-UTR)、中等乙;℉oxd9)和低乙酰化mRNA(Eef1a1)的乙;S度變化。
H. RT-qPCR結果顯示TDP43對小鼠睪丸中偏好性ac4C靶標mRNA的親和力。
易小結
本研究首次揭示了NAT10/PCBP/TDP43復合體在mRNA乙酰化中的作用機制,明確了PCBP1/2和TDP43作為NAT10的接頭蛋白,協助mRNA的ac4C修飾形成的分子機制。同時,本研究通過acRIP-seq技術繪制了mRNA中ac4C的全轉錄組圖譜,揭示了ac4C的分布特征和偏好序列,為研究mRNA乙;揎椞峁┝酥匾臄祿С。此外,本研究在小鼠睪丸中也發現了類似的NAT10/PCBP/TDP43復合體,表明該復合體在不同細胞類型和物種中具有保守性,為研究其生理功能提供了新的視角。
本研究為理解mRNA乙酰化修飾的分子機制提供了重要的基礎,未來的研究方向可能包括:
- 深入研究NAT10/PCBP/TDP43復合體的結構和功能:通過結構生物學方法,進一步解析該復合體的組裝機制和作用模式。
- 探索mRNA乙;揎椀纳砉δ埽貉芯縜c4C修飾在細胞增殖、分化、發育以及疾病發生中的具體作用。
- 開發基于mRNA乙;揎椀脑\斷和治療策略:鑒于ac4C修飾在多種疾病中的異常表達,未來有望開發針對該修飾的診斷標志物和治療靶點。
acRIP-seq技術在本研究中發揮了關鍵作用:
- 繪制ac4C全轉錄組圖譜:通過acRIP-seq,研究者能夠全面了解mRNA中ac4C的分布特征,包括其在5′-UTR和CDS中的富集情況,以及偏好序列。
- 驗證接頭蛋白的功能:通過比較野生型和敲低TDP43細胞系的acRIP-seq數據,研究者發現TDP43缺失導致ac4C修飾顯著減少,從而驗證了TDP43在mRNA乙酰化中的重要作用。
- 揭示了ac4C修飾的動態變化:acRIP-seq技術使得研究者能夠觀察到在不同基因敲低條件下ac4C修飾的變化,進一步揭示了NAT10/PCBP/TDP43復合體在mRNA乙;械膮f同作用機制。
參考文獻:
Jiang ZY, Wu YK, Deng ZQ, Chen L, Zhu YM, Yu YS, Wu HB, Fan HY. PCBP1/2 and TDP43 Function as NAT10 Adaptors to Mediate mRNA ac4C Formation in Mammalian Cells. Adv Sci (Weinh). 2024 Nov 18:e2400133. doi: 10.1002/advs.202400133.