RNA甲基化修飾整體研究方案及其應用案例
瀏覽次數:1003 發布日期:2024-12-26
來源:本站 僅供參考,謝絕轉載,否則責任自負
RNA修飾指在RNA分子上發生的化學變化,這些變化不涉及RNA序列改變,而是通過添加或去除某些化學基團來改變RNA分子的性質。甲基化修飾是最常見的RNA修飾之一,包括m6A、m5C、m1A、m7G等,參與RNA穩定性、定位、剪接、翻譯以及降解等過程。
02.技術優勢
03. 典型案例
案例1:m5C項目案例:RCMS編輯系統在特定細胞RNA位點的靶向m5C甲基化和去甲基化研究
期刊:Nucleic Acids Research
影響因子:IF 16.6
樣本:細胞
應用技術:RNA-BS
本研究作者開發了一種基于CRISPR-Cas13d的編輯系統,名為重編程m5C修飾系統(RCMS),用于特定轉錄本中的靶向m5C甲基化和去甲基化。通過m5C RNA-BS等分析揭示RCMS編輯系統能夠精確地在特定RNA位點添加或去除m5C修飾,改變細胞轉錄本穩定性。
圖:RCMS dCasRx-NSUN6 編輯器的特異性和非靶甲基化測序[1]
案例2:m6A項目案例:豬骨骼肌發育和生長過程中協調的轉錄和轉錄后表觀遺傳調控
期刊:J Anim Sci Biotechnol
影響因子:IF 6.3
樣本:骨骼肌
應用技術:MeRIP-seq、WGBS
對長白豬在出生后四個生長期(30天、60天、120天和180天)的骨骼肌樣本進行全基因組亞硫酸鹽測序(WGBS)和甲基化RNA免疫沉淀測序(MeRIP-seq),揭示了5mC和m6A修飾在表觀基因組和表觀轉錄組范圍內的相關動態和共生,這是豬出生后肌生成進程中5mC/m6A串擾的結果;并鑒定一組在豬出生后骨骼肌生長中由5mC和m6A修飾共同調控的肌生成相關基因。
圖:MeRIP-seq揭示出生后骨骼肌發育中的m6A表觀轉錄組動態變化[2]
案例3:m5C案例:NSUN2介導的m5C RNA甲基化在視網膜母細胞瘤進展中的重要作用
期刊:Clin Transl Med
影響因子:IF 7.9
樣本:癌細胞
應用技術:m5C MeRIP-seq等
本研究通過視網膜母細胞瘤(RB)細胞和臨床樣品中的mRNA分離和抗m5C dot blot試驗檢測全局和mRNA m5C水平。建立原位眼內異種移植模型以檢查RB的致癌行為,病進行全基因組多組學分析以鑒定NSUN2的功能靶標,包括蛋白質組學分析,轉錄組篩選和m5C甲基化RNA免疫沉淀測序(m5C meRIP-seq)。研究結果表明,NSUN2介導的m5C RNA甲基化在RB的致癌過程中促進嘌呤的生物合成。
圖:m5C MeRIP-seq鑒定NSUN2的潛在RNA靶標[3]
案例4:m7G案例:mRNA上m7G修飾的識別蛋白IGF2BP3可促進mRNA降解
期刊:Nature Communications
影響因子:IF 14.7
樣本:癌細胞
應用技術:MeRIP-seq、RNA-seq等
本研究識別出IGF2BP蛋白家族,尤其是IGF2BP3,可以優先結合癌細胞中 mRNA上的內部m7G。這一特異性結合,通過IGF2BP3與外泌體復合物的EXOSC2相互作用,可以促進 m7G 修飾的轉錄本的降解。研究團隊進一步利用無催化活性的 dCas13b系統分別與IGF2BP3和METTL1偶合,對轉錄本上特定位點m7G修飾進行調控,從而改變轉錄本的穩定性。
圖:m5C MeRIP-seq鑒定NSUN2的潛在RNA靶標[3]
案例4:m7G案例:mRNA上m7G修飾的識別蛋白IGF2BP3可促進mRNA降解
期刊:Nature Communications
影響因子:IF 14.7
樣本:癌細胞
應用技術:MeRIP-seq、RNA-seq等
本研究識別出IGF2BP蛋白家族,尤其是IGF2BP3,可以優先結合癌細胞中 mRNA上的內部m7G。這一特異性結合,通過IGF2BP3與外泌體復合物的EXOSC2相互作用,可以促進 m7G 修飾的轉錄本的降解。研究團隊進一步利用無催化活性的 dCas13b系統分別與IGF2BP3和METTL1偶合,對轉錄本上特定位點m7G修飾進行調控,從而改變轉錄本的穩定性。

圖:MeRIP-seq揭示TP53轉錄本上存在m7G修飾,受METTL1調控[4]
案例5:m1A案例:真核生物mRNA中的m1A甲基化動態變化研究
期刊:Nature
影響因子:IF 50.5
樣本:人/小鼠 細胞
應用技術:m1A MeRIP-seq
本研究對人HeLa(宮頸腺癌),HepG2(肝細胞癌)和HEK293(胚胎腎)細胞系(ATCC)和原代小鼠胚胎成纖維細胞(MEF)(C57BL / 6,ATCC)進行基于抗體富集的RNA甲基化免疫沉淀測序(MeRIP-seq),在轉錄組范圍定位m1A位點,并將其與Dimroth重排反應進行耦聯以獲得高分辨率m1A圖譜。結果表明m1A在第一個剪接位點上游起始密碼子周圍富集,m1A傾向于修飾翻譯起始位點周圍一些更結構化的區域,可以對生理條件做出動態響應,并與蛋白質生成呈正相關。
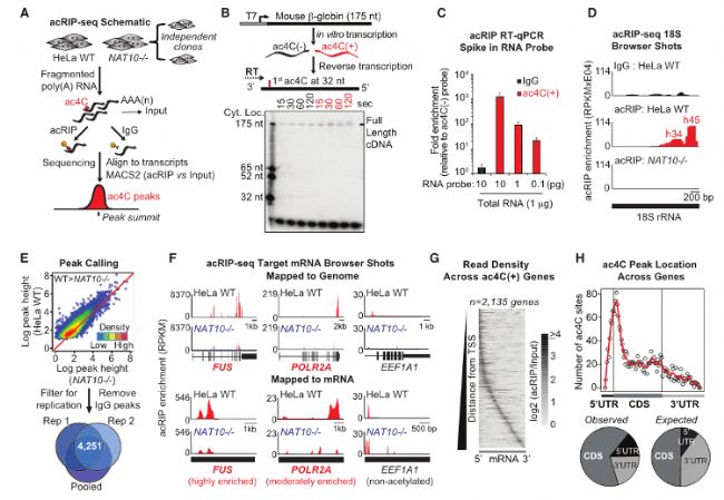
案例6:acRIP-seq案例:mRNA中胞嘧啶核苷乙酰化可提高翻譯效率
期刊:Cell
影響因子:IF 45.5
樣本:人胚胎腎HEK 293T細胞
本研究通過對WT和下調NAT10的Hela細胞進行acRIP-seq和mRNA-seq,揭示了ac4C在編碼序列中的特異性乙酰化區域富集。NAT10敲除導致在比對mRNA位點的ac4C檢測減少,并與靶向mRNA整體下調相關。對mRNA半衰期分析顯示,乙酰化mRNA穩定性依賴于NAT10。進一步實驗表明,mRNA乙酰化在體內外增強底物翻譯。在ac4Cpeaks的密碼子含量分析揭示了在動態位點中胞嘧啶的偏倚表達,從而影響mRNA解碼效率。
圖:acRIP-seq繪制mRNA ac4C圖譜[6]
案例7:RIP-seq案例:SRSF6調控可變剪切促進腫瘤進展,為結直腸癌(CRC)治療提供靶點
期刊:Gut
影響因子:IF 23
樣本:CRC組織
本研究通過RIP-seq鑒定SRSF6調控的可變剪切(AS)及其結合位點,揭示SRSF6在CRC樣本中上調,并與不良預后相關,在體外和體內促進增殖和轉移。鑒定出SRSF6調控的AS靶標,并揭示SRSF6結合位點。SRSF6通過直接結合到其23號外顯子位點來調控ZO-1異常剪接,從而作為癌基因發揮作用。
圖:RIP-seq鑒定SRSF6調控的RNA結合motif[7]
04.易基因項目經驗
05.參考文獻
① Zhang T,et al. Programmable RNA 5-methylcytosine (m5C) modification of cellular RNAs by dCasRx conjugated methyltransferase and demethylase. Nucleic Acids Res. 2024 Feb 15. pii: 7608824. doi: 10.1093/nar/gkae110. PubMed PMID: 38366553.
② Zhang D, et al. Coordinated transcriptional and post-transcriptional epigenetic regulation during skeletal muscle development and growth in pigs. J Anim Sci Biotechnol. 2022 Dec 1;13(1):146. pii: 10.1186/s40104-022-00791-3. doi: 10.1186/s40104-022-00791-3. PubMed PMID: 36457054.
③ Zuo S, et al. NSUN2-mediated m5 C RNA methylation dictates retinoblastoma progression through promoting PFAS mRNA stability and expression. Clin Transl Med. 2023 May;13(5):e1273. doi: 10.1002/ctm2.1273. PubMed PMID: 37228185.
④ Liu C, Dou X, Zhao Y, Zhang L, Zhang L, Dai Q, Liu J, Wu T, Xiao Y, He C. IGF2BP3 promotes mRNA degradation through internal m7G modification. Nat Commun. 2024 Aug 28;15(1):7421. pii: 10.1038/s41467-024-51634-w. doi: 10.1038/s41467-024-51634-w. PubMed PMID: 39198433.
⑤ Dominissini D, et al. The dynamic N(1)-methyladenosine methylome in eukaryotic messenger RNA. Nature. 2016 Feb 25;530(7591):441-6. pii: nature16998.
⑥ Arango D, et al. Acetylation of Cytidine in mRNA Promotes Translation Efficiency. Cell. 2018 Dec 13;175(7):1872-1886.e24. pii: S0092-8674(18)31383-7. doi: 10.1016/j.cell.2018.10.030. PubMed PMID: 30449621.
⑦ Wan L, et al. SRSF6-regulated alternative splicing that promotes tumour progression offers a therapy target for colorectal cancer. Gut. 2019 Jan;68(1):118-129. pii: gutjnl-2017-314983. doi: 10.1136/gutjnl-2017-314983. PubMed PMID: 29114070.