N6-甲基腺苷(m6A)是真核mRNA中最普遍和豐富的修飾,通過“writer”(甲基轉移酶)、“eraser”(去甲基化酶)和“reader”(閱讀蛋白)動態調控mRNA代謝的幾乎每一步,并干擾多種生物過程。RNA甲基化是調控免疫細胞功能的重要過程,但其如何影響CD8 T細胞的抗腫瘤活性尚不完全清楚。
近日,澳門大學侯嘉杰教授和中山大學徐瑞華教授團隊合作研究了m6A RNA reader蛋白YTHDF2在CD8 T細胞中的表達上調和亞細胞定位如何決定其在抗腫瘤免疫中的多功能性。研究發現YTHDF2在早期效應T細胞或效應樣CD8 T細胞中高表達,并且對腫瘤進展和抗PD-1阻斷治療反應有重要作用。相關研究成果以“YTHDF2 upregulation and subcellular localization dictate CD8 T cell polyfunctionality in anti-tumor immunity”為題發表在Nature子刊《Nature Communications》上。

標題:YTHDF2 upregulation and subcellular localization dictate CD8 T cell polyfunctionality in anti-tumor immunity(YTHDF2上調和亞細胞定位決定CD8 T細胞在抗腫瘤免疫中的多功能性)
期刊:Nature Communications
發表時間:2024年11月5日
技術平臺:m6A-seq、RIP-seq、RNA-seq、ATAC-seq等(易基因金牌技術)
本研究首先揭示了m6A RNA reader蛋白YTHDF2在早期效應或效應樣CD8 T細胞中高表達。分析結果表明YTHDF2促進了新生RNA(nascent RNA)合成,而m6A識別對于蛋白質特異性核功能至關重要,也加強了其在RNA水平上的自我調控。T細胞中YTHDF2缺失會加劇腫瘤進展,并導致對PD-1阻斷在小鼠和人類中的無反應性。除了啟動對線粒體健康必要的RNA衰變外,YTHDF2還協調染色質變化,促進T細胞的多功能性。YTHDF2與IKZF1/3互作,促進目標基因的持續轉錄。因此,在YTHDF2缺失T細胞中,通過聯合使用IKZF1/3抑制劑來那度胺(lenalidomide),可以大幅恢復免疫療法誘導的療效,該療效在小鼠模型中得到驗證。總之,本研究結果表明YTHDF2協調表觀轉錄和轉錄網絡,以增強T細胞免疫,這可能為癌癥免疫治療提供新策略。
研究思路:

實驗方法:
樣本選擇:
結果圖形:
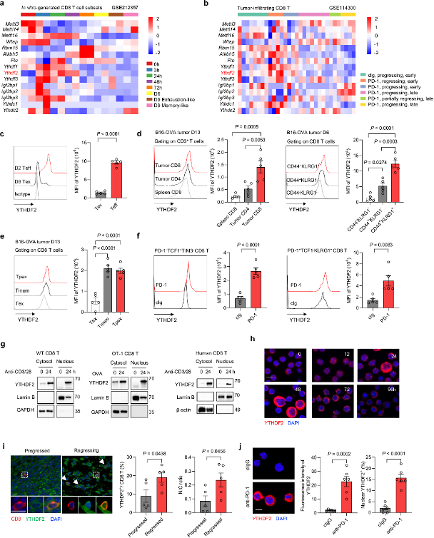
(1)YTHDF2在早期效應T細胞(Teff)和類效應T細胞中選擇性上調和重新分布。

圖1:YTHDF2在早期Teff和類Teff細胞中選擇性上調和重新分布。
a. 不同時間點激活或向耗竭/記憶階段分化的人CD8 T細胞中m6A修飾物的mRNA表達(GSE212357)。
b. 接受抗PD-1或cIg治療的小鼠肺腫瘤中的CD8 T細胞中m6A修飾物的mRNA表達(GSE114300)。
c. 在體外生成的效應CD8 T細胞(Teff,n=5個獨立樣本)和耗竭CD8 T細胞(Tex,n=5個獨立樣本)中YTHDF2的平均熒光強度(MFI)。
d-e. 在接種B16F10-OVA腫瘤的小鼠的脾臟或腫瘤浸潤性T細胞亞群中YTHDF2的MFI,在腫瘤接種后第6天(n=5只小鼠)或第13天(n=5只小鼠)。 Tpex:祖細胞耗竭T細胞。Tmem:記憶T細胞。
f. 在接受抗PD-1或cIg治療的B16F10-OVA腫瘤中的CD8 T細胞亞群中YTHDF2的MFI(每組n=5只小鼠)。
g. 刺激的小鼠或人類CD8 T細胞的細胞質和細胞核中YTHDF2的免疫印跡分析。
h. naïve或激活的CD8 T細胞中YTHDF2(紅色)和DAPI(藍色)的代表性共聚焦免疫熒光圖像。
i. 在進展(n=5個獨立樣本)或縮小(n=5個獨立樣本)的B16-OVA腫瘤中CD8(紅色)和YTHDF2(綠色)的代表性免疫熒光染色。
j. 在接受抗PD-1或cIg治療的CD8 Tpex細胞中YTHDF2(紅色)和DAPI(藍色)的代表性共聚焦免疫熒光圖像(每組n=6個獨立樣本)。
(2)YTHDF2 對 CD8 T 細胞的抗腫瘤作用至關重要

圖2:YTHDF2對CD8 T細胞的抗腫瘤效應至關重要。
a. 雄性Ythdf2F/F(n=6)或Ythdf2CKO(n=6)小鼠皮下注射10^6 Hepa1-6細胞。
b. 雌性Ythdf2F/F(n=7)或Ythdf2CKO(n=5)小鼠皮下注射5×10^5 B16F10細胞。
c. 雌性Ythdf2F/F(n=5)或Ythdf2CKO(n=5)小鼠皮下注射10^6 MC38細胞。每2或3天監測一次腫瘤生長。
d-f. 從接種MC38腫瘤的Ythdf2F/F(n=6)和Ythdf2CKO(n=6)小鼠中分離出的腫瘤浸潤性淋巴細胞(TIL),在腫瘤接種后第12天,通過流式細胞術評估TIL中T細胞亞群(CD8、CD4和調節性(Treg)T細胞)的數量(d),以及CD8 T細胞亞群中CD44+、KLRG1+陽性(e)、活化caspase-3(Casp-3)、顆粒酶B(Gzm B)、干擾素-γ(IFN-γ)或Ki-67陽性的頻率(f)。
g. 從攜帶MC38腫瘤的Ythdf2 F/F(n=6)和Ythdf2CKO(n=6)小鼠(第18天)中,通過流式細胞術評估PD-1+TIM3+CD101+的CD8 T細胞亞群頻率。
h. 將雌性Ythdf2F/F;OT-1(n=8)或Ythdf2CKO;OT-1(n=6)小鼠皮下注射10^6 B16F10-OVA細胞,并監測腫瘤生長。
i. 采用PBS對照或OVA預激活的Ythdf2F/F;OT-1或Ythdf2CKO;OT-1 CD8 T細胞進行過繼轉移處理B16F10-OVA黑色素瘤(每組5只小鼠)。
j-k. 雌性Ythdf2F/F(n=12)或Ythdf2 CKO(n=11)小鼠皮下注射10^6 MC38細胞(j)。雄性Ythdf2F/F(n=16)或Ythdf2CKO(n=12)小鼠皮下注射10^6 Hepa1-6細胞(k)。攜帶腫瘤的小鼠接受抗PD-1或cIg治療。
l. 從接種MC38腫瘤并接受抗PD-1治療的Ythdf2F/F(n=6)和Ythdf2CKO(n=6)小鼠中分離出的TIL,通過流式細胞術評估PD-1+Dextramer+、CX3CR1+Tim3+CD101-PD-1+ 的CD8 T細胞亞群頻率。
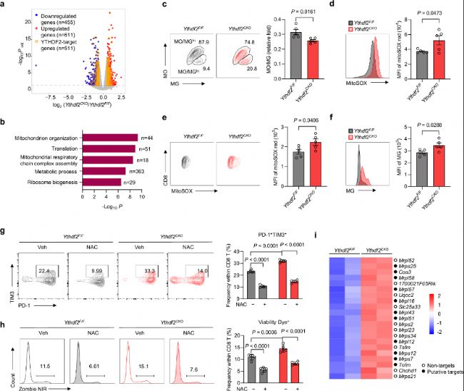
(3)YTHDF2通過m6A依賴性RNA衰變預防T細胞線粒體功能障礙

圖3:YTHDF2通過m6A依賴性RNA衰變預防線粒體應激和T細胞耗竭。
a. 在激活的或Ythdf2CKO CD8 T細胞(抗CD3/CD28,5μg/ml,24小時)中的差異mRNA表達基因火山圖(每個基因型2個樣本)。顯著上調或下調的基因分別用紅色或藍色點表示。在RIP-seq和m6A-seq中富集的潛在YTHDF2靶標用黃色圓圈標記。
b. 與Ythdf2F/F CD8 T細胞相比,在Ythdf2CKO CD8 T細胞中上調基因的GO富集分析(抗CD3/CD28,5μg/ml,24h后)。
c. 在激活的Ythdf2F/F(5個獨立樣本)和Ythdf2CKO(5個獨立樣本)CD8 T細胞中線粒體膜電位和線粒體質量通過MitoTracker Orange(MO)和MitoTracker Green(MG)染色測量。線粒體健康狀況根據MO/MG比率評估。
d. 在Ythdf2F/F(5只小鼠)或Ythdf2CKO(5只小鼠)小鼠中激活的CD8 T細胞中線粒體活性氧(ROS)通過MitoSOX染色測量。
e. 在Ythdf2F/F(5只小鼠)和Ythdf2CKO(5只小鼠)小鼠的MC38腫瘤浸潤性CD8 T細胞中MitoSOX染色。
f. 在Ythdf2F/F(5只小鼠)或Ythdf2CKO(5只小鼠)小鼠的MC38腫瘤浸潤性CD8 T細胞中MG的MFI定量。
g, h. 在存在10 mΜ NAC或veh的情況下,Ythdf2F/F(5個獨立樣本)和Ythdf2CKO(5個獨立樣本)CD8 T細胞(抗CD3/CD28,5μg/ml,48小時)中Tim3+ PD-1+(g)和Zombie NIR+(h)頻率定量。
i. 熱圖顯示在激活的Ythdf2F/F和Ythdf2CKO CD8 T細胞中與線粒體相關且在Ythdf2CKO中上調的代表性基因相對表達。潛在的YTHDF2靶標用實心圓表示。
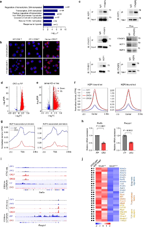
(4) YTHDF2螯合IKZF1/3以調控多功能CD8 T細胞中的活性染色質狀態

圖4:YTHDF2螯合IKZF1/3以調控多功能CD8 T細胞活性染色質狀態。
a. 在用抗CD3/CD28(5μg/ml,24小時)處理后,與Ythdf2F/F相比,Ythdf2CKO CD8 T細胞中下調基因的GO富集分析。
b. 在用抗CD3/CD28(5μg/ml,24小時)或OVA(10nM,24小時)刺激的小鼠(WT或OT-1)和人類CD8 T細胞中,YTHDF2與IKZF1或IKZF3相關聯的鄰近連接分析(PLA)分析。
c. 在用抗CD3/CD28(5μg/ml,24小時)處理的WT CD8 T細胞中,YTHDF2與IKZF1或IKZF3相關聯的共免疫沉淀實驗。
d. 在激活的Ythdf2F/F和Ythdf2CKO CD8 T細胞(抗CD3/CD28,5μg/ml,24小時)之間,基因的染色質可及性差異火山圖。
e. 在Jurkat-shCtrl(Vec)和Jurkat-shYTHDF2(KD)細胞之間,基因的染色質可及性差異火山圖。
f, g. 使用Cistrome Data Browser獲得的小鼠T細胞中IKZF1(GSM1296538)和IKZF3(GSM803106)的ChIP-seq數據集。在IKZF1/3結合位點或IKZF1/3相關啟動子上,激活的Ythdf2F/F和Ythdf2CKO CD8 T細胞的ATAC-seq(f)或H3K4me CUT&RUN(g)分析。
h. 在用抗CD3/CD28(5μg/ml,24小時)處理的激活的Ythdf2F/F(n=3獨立樣本)和Ythdf2CKO(n=3獨立樣本)CD8 T細胞中,通過RT-qPCR檢測的Stat5a(左)和Rasgrp1(右)mRNA水平。
i. 在激活的Ythdf2F/F和Ythdf2CKO CD8 T細胞中,Stat5a(上)和Rasgrp1(下)基因位點上的ATAC-seq和H3K4me CUT&RUN分析。
j. 熱圖顯示在激活的Ythdf2F/F和Ythdf2CKO CD8 T細胞中,RNA-seq數據中代表性基因(Ythdf2CKO中下調)的相對表達。增強的染色質可及性或潛在的IKZF1/3結合用實心圓表示。
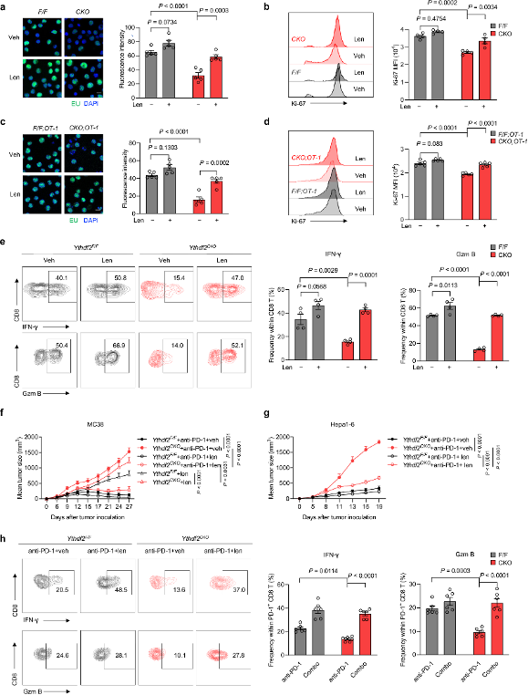
(5)來那度胺挽救YTHDF2缺失型CD8 T細胞的多功能性

圖5:來那度胺恢復了YTHDF2缺失的CD8 T細胞的抗腫瘤功能。
a. 10 μΜ來那度胺(len)或載體對照(veh)情況下,對Ythdf2F/F(n=5個獨立樣本)和Ythdf2CKO(n=5個獨立樣本)CD8 T細胞進行抗CD3/CD28(5μg/ml,24小時)刺激,使用Click-it RNA成像分析新生RNA合成(綠色)。
b. 10 μΜ來那度胺或對照情況下,對Ythdf2F/F(n=4個獨立樣本)和Ythdf2CKO(n=4個獨立樣本)CD8 T細胞進行抗CD3/CD28刺激,量化Ki-67 MFI。
c. 10 μΜ來那度胺或對照情況下,對Ythdf2F/F;OT-1(n=5個獨立樣本)和Ythdf2CKO;OT-1(n=5個獨立樣本)CD8 T細胞進行OVA(10nM,24小時)刺激,使用Click-it RNA成像分析新生RNA合成(綠色)。
d. 10 μΜ來那度胺或對照情況下,對Ythdf2F/F;OT-1(n=5個獨立樣本)和Ythdf2CKO;OT-1(n=5個獨立樣本)CD8 T細胞進行OVA(10nM,72小時)刺激,量化Ki-67 MFI。
e. 10 μΜ來那度胺或對照下,對Ythdf2F/F(n=4個獨立樣本)和Ythdf2CKO(n=4個獨立樣本)CD8 T細胞進行抗CD3/CD28(5μg/ml,48小時)刺激,量化Gzm B和IFN-γ MFI。
f. 攜帶MC38腫瘤的Ythdf2F/F(n=21)或Ythdf2CKO(n=18)小鼠接受抗PD-1(250μg/只小鼠)和/或來那度胺(10mg/kg)治療,并監測腫瘤生長。
g. 攜帶Hepa1-6腫瘤的Ythdf2F/F(n=12)或Ythdf2CKO(n=12)小鼠接受抗PD-1(250μg/只小鼠)和/或來那度胺(10mg/kg)治療,并監測腫瘤生長。
h. 從攜帶Hepa1-6腫瘤的Ythdf2F/F(n=6)或Ythdf2CKO(n=6)小鼠中分離出的腫瘤浸潤性淋巴細胞(TILs)中,量化Gzm B+ CD8 T或IFN-γ+ CD8 T的頻率,這些小鼠接受抗PD-1(250μg/只小鼠)和/或來那度胺(10mg/kg)治療(第13天)。
(6)YTHDF2依賴于m6A結合的轉錄本進行核轉位(nuclear translocation)

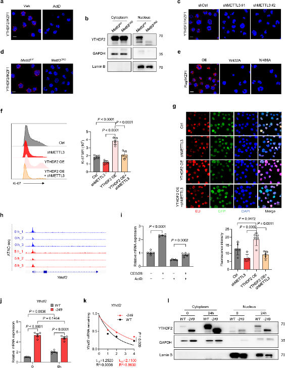
圖6:m6A修飾機制調控YTHDF2的重新定位和表達。
a. 用或不用ActD(500μg/ml,4小時)處理的Jurkat細胞進行YTHDF2與IKZF3相關PLA分析。
b. 用抗CD3/CD28(5μg/ml,24小時)刺激的Mettl3F/F或Mettl3CKO CD8 T細胞的細胞質和細胞核中進行YTHDF2的免疫印跡分析。
c. 在Jurkat-shCtrl和Jurkat-shMETTL3細胞中進行YTHDF2與IKZF3相關PLA分析。
d. 用抗CD3/CD28(5μg/ml,24小時)刺激的Mettl3F/F或Mettl3CKO CD8 T細胞中進行YTHDF2與IKZF3相關PLA分析。
e. 在引入帶有Flag標簽的野生型或突變型YTHDF2的Jurkat細胞中,進行Flag與IKZF3相關聯的PLA分析。
f. 在METTL3敲低和對照Jurkat細胞中,有或沒有YTHDF2過表達(OE)的Ki-67 MFI的定量分析(5個獨立樣本)。
g. 在METTL3敲低和對照Jurkat細胞中,有或沒有YTHDF2過表達(OE)的新生RNA合成的Click-it RNA成像分析(5個獨立樣本)。
h. 在naïve或激活的人類T細胞(抗CD3/CD28,5小時)中Ythdf2位點的ATAC-seq軌跡(GSE116696)。
i. 在用或不用抗CD3/CD28(5μg/ml)和ActD(500 μg/ml)刺激24小時的CD8 T細胞中,通過qPCR檢測Ythdf2 mRNA水平(5個獨立樣本)。
j. 在naïve(0小時)或激活(6小時)的WT(5個獨立樣本)和Ythdf2 −249(5個獨立樣本)CD8 T細胞中通過qPCR檢測Ythdf2 mRNA水平。
k. Naïve Ythdf2 −249(3個獨立樣本)和WT(3個獨立樣本)CD8 T細胞用ActD(500μg/ml)處理,并在ActD處理后的不同時間點收集RNA。通過qPCR檢測Ythdf2 mRNA水平,并表示為轉錄抑制(TI)后剩余的mRNA。
l. 在naïve(0小時)或激活(24小時)的WT與Ythdf2 −249 CD8 T細胞的細胞質和細胞核中進行YTHDF2的免疫印跡分析。
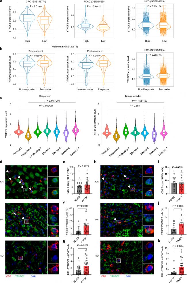
(7)YTHDF2在人類腫瘤浸潤性T細胞中的表達和分布。

圖7:人類癌癥中YTHDF2的表達和分布與T細胞功能相關。
a. 小提琴圖比較了根據單細胞RNA測序數據得出的高或低多功能性特征分數的CD8 T細胞中Ythdf2基因表達水平。左圖,CRC(結直腸癌),n=10名患者。中間,PDAC(胰腺導管腺癌),n=20名患者。右圖,HCC(肝細胞癌),n=31名患者。
b. 小提琴圖比較了治療前后應答和不應答CD8 T細胞中Ythdf2基因表達水平。左圖,治療前黑色素瘤,n=19(治療前)或29(治療后)。右圖,HCC,n=31(治療后)。
c. 小提琴圖比較了接受新輔助抗PD-1治療的HCC中生成的CD8 T細胞簇中Ythdf2基因表達水平。
d-i. 來自HCC(n=45名患者,d-g)或CRC(n=30名患者,h-k)的經治療患者的組織切片被染色為CD8(紅色)、YTHDF2(綠色)和DAPI(藍色)。
d-h. 來自HCC(d)和CRC(h)患者的切片的代表性免疫熒光圖像,顯示對新輔助化療(免疫)治療的不同反應。虛線框表示底部單獨通道顯示的4倍放大區域。白色箭頭指向YTHDF2和CD8陽性細胞。量化CD8 T細胞的數量(e, i),YTHDF2陽性CD8 T細胞的頻率(f, j)以及CD8 T細胞中YTHDF2的強度(g, k)。CR,完全反應;PR,部分反應;SD,疾病穩定;PD,疾病進展。
研究小結:
本研究通過RIP-seq、RNA-seq、m6A-seq、ATAC-seq等分析揭示了YTHDF2在早期效應T細胞和效應樣T細胞中選擇性上調和重新分布;YTHDF2缺失加劇了腫瘤進展,并對小鼠和人類的PD-1阻斷治療無反應性;YTHDF2通過m6A依賴性RNA衰變預防線粒體功能障礙;YTHDF2與IKZF1/3互作促進T細胞多功能性;通過聯合使用IKZF1/3抑制劑來那度胺,可以恢復YTHDF2缺失T細胞的免疫治療效果。
本研究結果表明,YTHDF2通過協調表觀遺傳和轉錄網絡來增強T細胞免疫,可能為治療干預提供信息。YTHDF2表達和分布與人類腫瘤中T細胞功能相關,可能作為癌癥預后的臨床指標。
研究亮點:
參考文獻:
Zhang H, et al. YTHDF2 upregulation and subcellular localization dictate CD8 T cell polyfunctionality in anti-tumor immunity. Nat Commun. 2024 Nov 5;15(1):9559. doi: 10.1038/s41467-024-53997-6.