

2. 腺肌病中上皮細胞和特征亞群的特異性基因表達
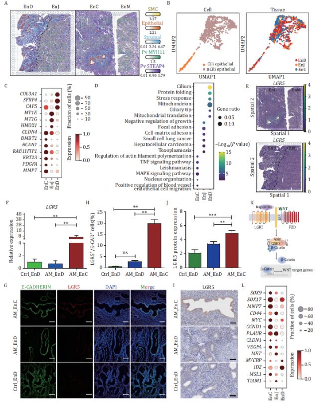
我們首先利用結合scRNA-seq數據的空間轉錄組學技術展示了子宮腺肌癥的整體景觀。在腺肌病變中,上皮細胞被基質細胞包圍,與異位子宮內膜相比,異位病變表現出STEAP4+血管周圍細胞(PV STEAP4)的富集,這表明血管生成微環境可能有助于子宮腺肌癥的進展(圖2A)。然后,將上皮細胞分為纖毛細胞亞組和非纖毛細胞亞組(圖2B)。盡管它們在不同區域(EnC, EnJ, EnD)的分布是一致的(圖2B),但它們的基因表達卻存在顯著差異(圖2C)。在EnC上皮細胞中特異性表達的基因,如基質金屬肽酶7 (MMP7)、血小板衍生生長因子亞基A (PDGFA)、KRT23(角蛋白23)、DMBT1(在惡性腦腫瘤中缺失1)和CLDN4 (claudin 4),在遷移、血管生成和增殖相關的過程中表現出富集(圖2C)。GO富集分析顯示,基因富集于“調節肌動蛋白絲聚合”、“正向調節血管內皮細胞遷移”以及“腫瘤壞死因子(TNF)信號通路”和“MAPK信號通路”(圖2D)。相反,在EnJ上皮細胞中特異性表達的基因表現出與細胞生長和細胞基質粘附相關的金屬硫蛋白1E (MT1E)、金屬硫蛋白1G (MT1G)和血紅素加氧酶1 (HMOX1)的顯著上調(圖2C和2D)。這些數據表明,子宮內膜-子宮肌交界處的上皮細胞因基質重塑而發生改變,病變中的細胞表現出遷移和增殖特征。
值得注意的是,通過將scRNA-seq整合到空間轉錄組中,我們發現富含亮氨酸的含有G蛋白偶聯受體5 (LGR5+)的細胞在EnC上皮細胞中顯著富集(圖2E)。為了驗證LGR5的表達,我們對不同組織的上皮細胞進行了qRT-PCR。結果顯示,EnC中LGR5 mRNA表達水平明顯高于EnD(圖2F)。此外,免疫熒光(IF)染色分析表明,LGR5在EnC上皮細胞中特異性表達(圖2G、2H和S2A)。我們通過免疫組化(IHC)染色進一步驗證,發現LGR5主要表達在子宮腺肌癥EnC的上皮細胞中(圖2I和2J)。LGR5是成體干細胞的標志物,據報道,表達LGR5的干細胞對子宮腺上皮的發育至關重要。基因LGR5也被認為是WNT信號通路的典型靶點。因此,我們假設LGR5+干細胞/祖上皮細胞作為異位病變的一個特征亞群,LGR5/WNT信號通路可能有助于子宮腺肌癥(圖2K)。SRY-box轉錄因子9 (SOX9)部分基因的表達,MSL1和MMP7與WNT信號通路相關的基因在EnC中顯著上調(圖2L)。總之,腺肌病的上皮細胞表現出獨特的基因表達譜,LGR5+細胞在異位病變中顯著存在,表明LGR5/WNT信號通路在疾病進展中起關鍵作用。

圖2
3. 子宮腺肌病的基質細胞和特征亞群
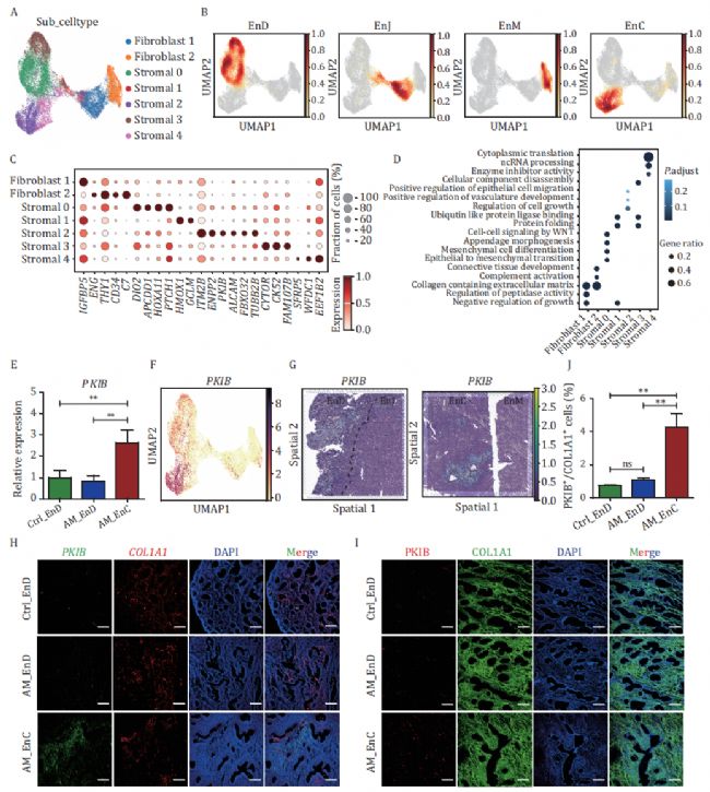
重新聚集了基質細胞,鑒定了5個基質細胞亞群和2個成纖維細胞亞群(圖3A)。批量校正后,不同基質亞群分布在子宮的不同區域(圖3B)。基質簇0和3主要位于EnD(圖3B)。基質簇0的特征是表達APCDD1(大腸息肉腺瘤病下調1)、同源盒A11 (HOXA11)和補丁(果蠅)同源1 (PTCH1),在“細胞分化”和“WNT信號通路”方面富集,而基質簇3富集泛素樣蛋白(Ubl)偶聯和蛋白折疊(圖3C和3D)。值得注意的是,基質簇2是腺肌病變(EnC)特有的,其特征是表達與細胞生長、細胞遷移和脈管系統發育相關的ENPP2、PKIB、TM2B、ALCAM和FBXO32(圖3C、3D、3F)。基質簇4的特征是表達WFDC1、EEF1B2、SFRP5,并富集典型的細胞質翻譯(圖3C、3D和S3A)。綜上所述,我們的研究顯示了子宮組織間質細胞的異質性。
由于基質簇2被認為是一個病變特異性亞群,我們首先通過qRT-PCR驗證了基質簇2特異性表達的基因,包括ENPP2和PKIB。結果顯示,與對照組和子宮腺肌癥患者的EnD基質細胞相比,這兩個基因在異位基質細胞中顯著上調(圖3E)。此外,空間轉錄組顯示,PKIB+和ENPP2+基質細胞在異位病變中獨特地分布在上皮細胞周圍(圖3G)。熒光原位雜交(FISH)和免疫熒光(IF)染色證實了基質簇2的存在和組織學分布(圖3H-J)。總之,我們的研究結果揭示了子宮腺肌病中病變特異性基質亞細胞類型,并發現PKIB,一種與細胞增殖和侵襲相關的基因,影響各種細胞過程,在該集群中顯著增加。該研究確定了子宮腺肌癥中5個間質和2個成纖維細胞亞群,其中一個病變特異性間質簇2表達增殖和侵襲相關的PKIB,可能與子宮腺肌癥的發病機制有關。

圖3
4. 子宮腺肌癥基質細胞與祖基質細胞的分化軌跡
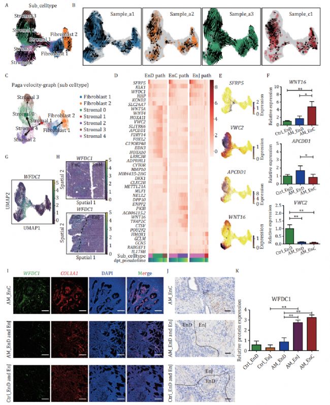
為了深入了解基質分化,我們生成了基質亞群的RNA速率圖,預測了三種發育軌跡(圖4A)。基質簇4細胞位于擬時間軌跡的起始點,提示基質簇4是基質細胞的祖細胞。基質簇4指向基質0,然后是基質3表示正常子宮內膜路徑(EnD路徑),基質簇4指向基質2表示異位病變路徑(EnC路徑),基質簇4指向基質1表示子宮內膜-子宮內膜交界處路徑(EnJ路徑)(圖4C)。值得注意的是,3例子宮腺肌癥患者的軌跡方向完全一致(圖4B)。接下來,我們繪制了細胞亞群之間和沿擬時間軌跡的差異表達基因圖譜(圖4D)。在祖基質細胞中檢測到SFRP5的顯著上調,主要定位于基質簇4(圖4D和4E)。鑒于其作為WNT信號通路抑制因子的作用,該基因編碼一種蛋白激素,可能潛在地調節子宮腺肌癥發病機制。在EnD通路中,WNT信號通路相關基因(如APCDD1、VWC2、WNT5A、WNT4和子宮發育基因(包括HOXA10、HOXA11、FOXL2)上調。EnC通路中,ENPP2、PKIB、WNT16和NELL2的表達量為細胞級增加(圖4D和4E)。為了驗證路徑中的基因,我們通過qRT-PCR進一步驗證了WNT16、APCDD1、VWC2的表達水平(圖4F)。為了進一步確定基質簇4的特征基因,我們發現WFDC1是最頂端的標記基因,它與炎癥、修復和細胞遷移相關,主要在基質簇4中表達(圖3C和4G)。通過空間轉錄組分析,WFDC1+細胞主要富集腺肌病的EnD、EnJ和EnC(圖4H)。因此,我們通過FISH和IHC染色進一步驗證,發現WFDC1主要表達在子宮腺肌癥的EnC和EnJ區(圖4I-K)。綜上所述,間質祖細胞在子宮腺肌病中向病變細胞或正常子宮內膜分化的過程具有不同的軌跡,說明WFDC1+間質祖細胞可能作為病變特異性間質簇的前體細胞,在子宮腺肌病的發生發展中發揮重要作用。

圖4
5. 內皮細胞多樣性和血管生成
內皮細胞(EC)在EnC中明顯增加,這表明在腺肌病變中發生了血管生成(圖1G)。我們確定了7個EC亞群,它們在腺肌病組織中分布不同(圖5A、5B)。如EC -毛細血管簇主要分布在EnC、EnJ和EnM,對照組和子宮腺肌癥組相似。此外,基因表達分析顯示,不同腺肌病區免疫相關基因和血管生成相關基因表達上調差異(圖5C和5E)。在EnJ中,與趨化因子相關的基因(CCL23、CCL21和免疫反應(TNFSF9、CTSC)的表達增加(圖5D)。在EnD中,血管生成相關基因,如ARHGDIB 和GNAS主要上調(圖5E)。通過空間轉錄組觀察,在病變周圍分布的質膜囊泡相關蛋白陽性(PLVAP+)細胞可以影響EC的通透性并調節血管通透性。此外,我們的研究還揭示了不同細胞類型中不同的血管內皮生長因子(VEGF)和ANGPT信號模式,表明復雜的血管生成環境(圖5F)。血管生成信號和新生血管在內皮細胞亞群中發生改變。EC-tip響應血管生成信號,遷移和增殖形成新的血管結構,并分化為毛細血管內皮、動脈內皮和靜脈內皮亞型。免疫球蛋白樣結構域1和EGF樣結構域1的ANGPT和TIE1、FLT1、VEGFR1和VEGFR2在EC-tip細胞EnC中的上調表明血管生成活躍(圖5G)。此外,Notch信號的激活表明EC-尖端細胞成熟(圖5G)。此外,ANGPT- tie軸被認為對血管生成至關重要,并且在子宮腺肌癥的EnC中觀察到ANGPTL、 ANGPT和VEGF信號的廣泛細胞間通訊(圖5H)。在EnC中,ANGPTL信號從nCili上皮細胞、肌球蛋白重鏈11 (MYH11+)血管周圍細胞和成纖維細胞釋放,并靶向內皮細胞、基質細胞和STEAP4+血管周圍細胞。總體而言,在腺肌病區發現內皮細胞異質性和血管生成相關的差異信號。異常的血管通透性和血管生成可能導致大量月經出血等癥狀。

圖5
6. 子宮腺肌癥細胞連接異常
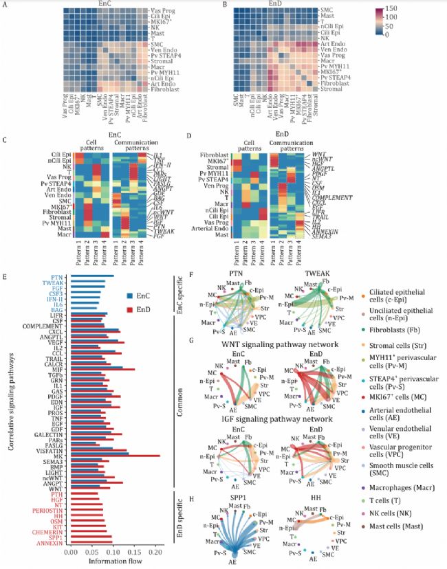
最后,我們使用CellPhoneDB和CellChat分析了腺肌瘤異位和異位子宮內膜組織中細胞間的相互作用。在EnC中,基質細胞、成纖維細胞和EC之間的相互作用減少,而平滑肌細胞(SMCs)與其他細胞類型的相互作用增加(圖6A和6B)。腺肌病的EnD和EnC中富集了不同的細胞通訊信號通路模式(圖6C和6D)。在EnC中,PTN和腫瘤壞死因子樣凋亡弱誘導劑(TWEAK)是主要的輸出信號,主要由成纖維細胞和MYH11+血管周圍細胞分泌(6E和6F)。這些信號通路與細胞增殖、血管生成和免疫反應有關,并促進異位病變的進展。相比之下,EnD在SPP1和HH途徑中富集,與子宮內膜接受性和基質細胞活性相關(圖6H)。
EnC和EnD在關鍵信號通路如WNTs、胰島素樣生長因子(IGFs)和TNF中差異表達(圖6G)。EnD中由增殖標志物Ki-67 (MKI67+)細胞、成纖維細胞和基質分泌的WNTs和IGFs在EnC中減少。免疫細胞,特別是巨噬細胞和T細胞的通訊也發生了變化,誘導TNF、CSF、LIFR和IL2信號通路。綜上所述,我們的發現顯示了腺肌病組織中通信模式的改變。觀察到信號通路的變化,包括與細胞增殖、血管生成和免疫反應相關的信號通路。這表明子宮腺肌癥的微環境發生了動態變化,導致了其復雜的病理生理。

圖6
結論
子宮腺肌病是一種尚未完全了解的婦科疾病。為了解決這些空白,在本研究中,我們對覆蓋整個子宮所有重要區域的子宮腺肌病和對照樣本進行了單細胞RNA測序和空間轉錄組學分析。這使我們能夠全面表征子宮腺肌癥的細胞異質性,并闡明區域分子異質性,特別是在關鍵的子宮內膜-子宮內膜交界處。我們確定了腺肌病病變特有的獨特上皮和基質亞群,揭示了復雜的血管生成微環境,并描繪了改變的細胞間通訊。離散細胞群、異常信號程序和區域差異的識別促進了我們對子宮腺肌癥發病機制中復雜分子景觀的理解。
我們的研究為子宮腺肌病的病理提供了開創性的見解。首先,我們建立了一個高分辨率的單細胞圖,首次闡明了連接區的異質性。其次,本研究通過單細胞分析確定了腺肌病病變特異性的獨特上皮(LGR5+)和基質(PKIB+)亞群。LGR5已被報道為成體干細胞的標記物,并鑒定出WFDC1+基質祖細胞群,可能作為病變特異性基質細胞的前體。我們提供了化生和內陷理論之間相互作用的見解。第三,確定的人群為精確診斷和治療提供了目標。靶向侵襲性PKIB+基質細胞或祖細胞LGR5+上皮細胞可能促進靶向治療的發展。血管生成和免疫信號異常突出了新型抗血管生成和免疫調節療法的潛力。最終,這種集成的單細胞分析從根本上推進并重塑了對子宮腺肌癥的理解。綜上所述,本研究闡明了子宮腺肌癥復雜的單細胞組合空間轉錄格局。該研究為化生和內陷理論之間的相互作用提供了見解。
參考文獻:
Chen T, Xu Y, Xu X, Wang J, Qiu Z, Yu Y, Jiang X, Shao W, Bai D, Wang M, Mei S, Cheng T, Wu L, Gao S, Che X. Comprehensive transcriptional atlas of human adenomyosis deciphered by the integration of single-cell RNA-sequencing and spatial transcriptomics. Protein Cell. 2024 Jul 1;15(7):530-546. doi: 10.1093/procel/pwae012. PMID: 38486356; PMCID: PMC11214835.