RNA-BS揭示動物不同發育階段的mRNA m5C甲基化圖譜和調控機制
瀏覽次數:1734 發布日期:2024-11-5
來源:本站 僅供參考,謝絕轉載,否則責任自負
m5C是已知的RNA修飾之一,但其在mRNA中的發育動態、功能和進化仍然知之甚少。最初報道m5C在mRNA中普遍存在,但后來認識到許多最初被鑒定的位點可能假陽性。準確和系統地檢測轉錄組范圍mRNA m5C水平一直具有挑戰性,缺乏對m5C修飾豐度和分布一致性觀點。為了克服這一挑戰,2019年研究人員基于富集mRNA的RNA亞硫酸鹽測序(BS-seq)可以穩健的鑒定和定量分析mRNA m5C位點。RNA-BS通常在成年哺乳動物組織中只鑒定出幾百個mRNA m5C位點,這些有限的位點分類為兩種類型:Type I m5C位點和Type II m5C位點。Type I m5C位點包含下游富含G的三聯體motif,位于發夾結構的5'端,由NSUN2甲基化;Type II m5C位點,包含下游UCCA motif,位于發夾結構的環中,由NSUN6甲基化。
為理解mRNA m5C的分布、功能和進化,中山大學張銳、徐艷文、周燦權團隊和浙江大學戈萬忠團隊利用RNA-BS測序技術對6個動物物種樣本進行分析,以構建不同發育階段的mRNA m5C的定量圖譜。分析結果表明mRNA m5C主要存在于母源mRNA。進一步使用細胞模型和動物模型來研究母源mRNA廣泛甲基化背后的機制以及m5C在早期胚胎發育中的生物學重要性。最后利用比較表觀轉錄組方法揭示兩個主要的m5C調控創新步驟和單m5C位點的快速進化。相關研究成果以“Developmental mRNA m5C landscape and regulatory innovations of massive m5C modification of maternal mRNAs in animals”為題在Nature子刊《自然通訊》(Nature Communications)上發表。
標題:Developmental mRNA m5C landscape and regulatory innovations of massive m5C modification of maternal mRNAs in animals
中文題目:動物中發育mRNA m5C圖譜和母源mRNA大規模m5C修飾的調控創新
發表期刊:Nature Communications
影響因子:IF 14.7 / 1區
本研究通過RNA-BS生成了果蠅、斑馬魚、非洲爪蟾、熱帶爪蟾、小鼠、人類這六個物種(包括脊椎動物和無脊椎動物)共計82個樣本在不同發育階段的定量mRNA m5C圖譜。分析結果表明發現母源mRNA的巨大甲基化由NSUN2和NSUN6介導,且這種現象趨同且意外。以果蠅作為模型,揭示了缺乏母源mRNA m5C的胚胎經歷了細胞周期延遲,并未能及時啟動母源-合子轉換(maternal-to-zygotic transition),表明了母源mRNA m5C的功能重要性。從無脊椎動物到人類的譜系,觀察到兩波m5C調控創新:更高等動物在mRNA的5'端獲得由NSUN2介導的順式m5C位點,同時伴隨著更具結構化的5'UTR區域的出現;人類獲得個由NSUN6介導的橫向m5C位點,這些位點在調控有絲分裂細胞周期的基因中富集。本研究表明了早期胚胎發育機制的存在及其調控創新,并為闡明mRNA m5C在生物學和疾病中的作用提供了關鍵資源。
研究方法:
樣本收集:從6個不同物種(包括人類、小鼠、斑馬魚、果蠅等)收集了多個發育階段的樣本。
RNA亞硫酸鹽測序(RNA-BS-seq):用于富集mRNA并定量m5C位點。
基因編輯:使用CRISPR/Cas9系統在果蠅中生成NSUN2基因突變體。
RNA-seq:分析野生型和NSUN2敲除果蠅胚胎的轉錄組。
結果圖形:
(1)在脊椎動物和無脊椎動物物種中,母源mRNA高甲基化

圖1:在脊椎動物和無脊椎動物中,母源mRNAs通過NSUN2和NSUN6高甲基化。
a. 系統發育樹(左)和本研究中采樣的物種發育階段(右)。
b. 本研究分析的樣本中m5C位點的數量和甲基化水平,帶有m5C位點的轉錄基因的百分比,以及m5C位點的密度。密度定義為每千個C(至少被20次reads)的m5C位點數量。選擇了在成年組織中具有最高m5C水平的小鼠肌肉樣本29來代表合子mRNA m5C模式。
c. 每個物種中母源m5C位點的基因位置。標明了m5C位點的數量和Type I和Type II位點的百分比。
d. 不同物種中母源m5C位點的轉錄本分布。
(2)在非人類物種中,母源mRNA的m5C修飾主要由NSUN2沉積

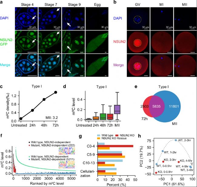
圖2:卵母細胞中mRNA m5C的沉積以及NSUN2在早期胚胎發生中的體內功能。
a. 在不同階段的果蠅卵巢表達GFP-NSUN2融合蛋白的代表性圖像,該融合蛋白在其天然啟動子調控下表達。
b. 用抗NSUN2抗體染色的人類GV/MI/MII卵母細胞的代表性圖像。11個GV,14個MI,和14個MII卵母細胞被染色,所有檢查的卵母細胞中NSUN2的定位一致。
c-d. 經nocodazole處理0, 24, 48, 和72小時的HeLa細胞中Type I m5C位點的密度(c)和水平(d)。
e. 經nocodazole處理72小時的HeLa細胞和MII卵母細胞之間Type I mRNA m5C位點的重疊。
f. 野生型果蠅和NSUN2敲除果蠅卵巢中m5C甲基化水平的比較。顯示Type I和Type II m5C位點。
g. 0-2小時胚胎在不同胚胎發育階段的百分比定量。
h. 前兩個主成分分析(PCA),共同解釋了轉錄組數據中82.6%的變異。
(3)在高等動物中,順式調控創新介導5'端Type I位點增加
圖3:順式調控創新導致高等動物中5'端Type I位點增加。
a. 維恩圖顯示了在野生型HeLa細胞和單獨表達人類、小鼠和斑馬魚NSUN2的NSUN2敲除HeLa細胞中鑒定的Type I位點的重疊。
b. 在單獨表達人類、小鼠和斑馬魚NSUN2的NSUN2敲除HeLa細胞中Type I m5C位點的分布。
c. 母源m5C密度與轉錄組GC含量之間的關系。
d. 不同物種的GC含量的宏基因組分析。通過對更具代表性的脊椎動物物種分析,發現在鳥類和哺乳動物的共同祖先中獲得了5'端高GC含量。
(4)跨式調控創新導致數千個人特異性Type II位點增加

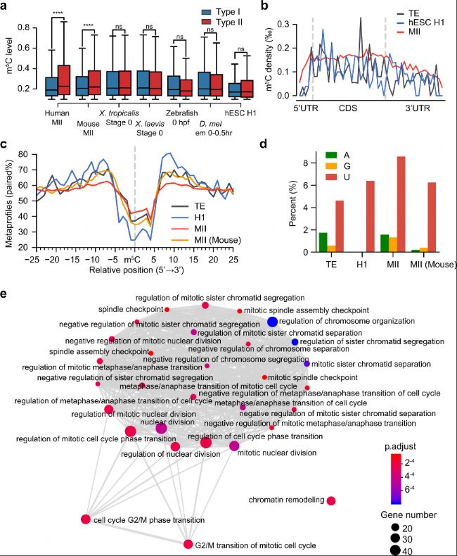
圖4:順式調控創新導致數千個人特異性Type II位點增加。
a. 比較了代表不同物種母源mRNA甲基化狀態的選定樣本以及代表人類合子mRNA甲基化狀態的hESC H1中Type I和Type II位點的水平。
b. 人類MII卵母細胞、hESC H1和人類TE中Type II m5C位點的分布。
c. 人類MII卵母細胞、hESC H1、人類TE和小鼠MII卵母細胞中Type II m5C位點及其相鄰區域的二級結構metaprofiles。
d. 人MII卵母細胞、hESC H1、人TE和小鼠MII卵母細胞中Type II位點核心motif位點+3堿基組成。
e. 人類MII卵母細胞中僅由NSUN6調控的基因的富集圖。
(5)m5C位點的快速進化。

圖5:mRNA m5C的序列和結構依賴性進化。
a. 脊椎動物物種間保守m5C位點的數量和百分比的成對比較。線條的長度與物種間的分化時間成比例。分別展示了所有m5C位點(黑色)、Type I m5C位點(藍色)和Type II m5C位點(紅色)的數量和百分比。使用的樣本:人類和小鼠,MII期卵母細胞;青蛙,0期;斑馬魚,0小時受精后(hpf);果蠅,0-0.5小時胚胎。保守的甲基化位點,指在一個物種中水平≥10%,在另一個物種中水平>5%的m5C位點。只考慮在兩個物種中至少被十次reads覆蓋的保守C。
b. 人類和小鼠之間保守和非保守Type I和Type II m5C位點的二級結構的metaprofiles。保守的,指在兩個物種中都甲基化的m5C位點。人類特異的或小鼠特異的,指在兩個物種的DNA水平上都是C,但只在人類或小鼠中甲基化的m5C位點。使用的樣本:人類和小鼠MII期卵母細胞。
c. 人類和小鼠之間Type I位點獲得或丟失的序列和結構因素的GLM系數。
d. 人類和小鼠之間保守和非保守Type II位點的基序和相鄰區域的堿基替換率。
e. 人類和小鼠之間Type II位點獲得或喪失的結構特征的GLM系數。
f. Type I motif中G的數量與五個Type I底物的m5C水平之間的關系。
g. 5個Type I底物的莖突變與它們的m5C水平之間的關系。
參考文獻:
Liu J, Huang T, Chen W, Ding C, Zhao T, Zhao X, Cai B, Zhang Y, Li S, Zhang L, Xue M, He X, Ge W, Zhou C, Xu Y, Zhang R. Developmental mRNA m5C landscape and regulatory innovations of massive m5C modification of maternal mRNAs in animals. Nat Commun. 2022 May 5;13(1):2484. pii: 10.1038/s41467-022-30210-0. doi: 10.1038/s41467-022-30210-0. PubMed PMID: 35513466.