
期刊:Cell Report
影響因子:7.5
主要技術:單細胞核RNA測序(snRNA-seq)
導語
轉座元件(TEs)的沉默驅動了轉錄調控機制的演化,擬南芥MBD5、MBD6和SILENZIO是DNA甲基化下游的TE抑制因子。本文對發育中雄配子體的單核RNA測序分析結果顯示,這些抑制因子對花粉營養細胞(VN)中的TE沉默至關重要,而VN是受精過程中一種重要的輔助細胞,同時發生染色質開放。其他沉默突變體(met1,ddm1,mom1,morc)在所有花粉核類型和體細胞中表現出沉默的喪失。作者發現,被MBD5/6抑制的TE在野生型營養細胞核中獲得染色質可及性,表明染色質開放狀態下,它們對mbd 5/6的損失更為敏感。同樣mbd 5/6 h1突變體,染色質開放性增強,mbd 5/6依賴的TE在葉中去阻遏。因此,mbd 5/6和SILENZIO作為沉默系統,在染色質致密化受損時特別重要。

技術服務
單細胞核RNA測序(snRNA-seq)
研究結果
1. 發育花粉中,mbd 5/6 TE去抑制表型最為顯著
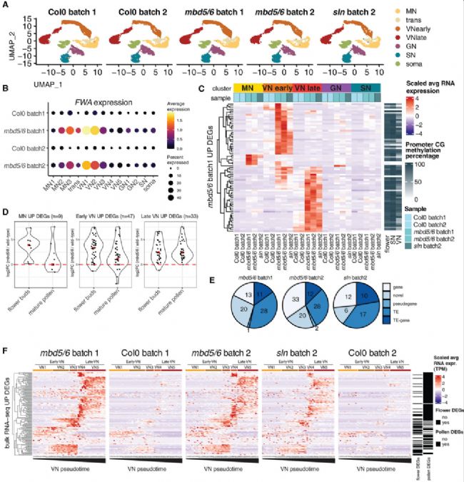
花序組織中,mbd 5/6和sln突變體植物顯示出少量TE和受DNA甲基化調控的基因輕度去阻遏,如基因FWA。為探究沉默喪失是否僅發生在花內的特定細胞類型中,作者將未開放的花蕾中含有發育中花粉粒的花粉囊與花蕾的其余部分(包括心皮、花瓣和萼片)分離(簡稱“無花粉囊”)(圖1A),進行RNA-seq測序以比較野生型、mbd 5/6和sln突變型中的基因表達譜。結果顯示mbd 5/6和sln突變體中的FWA去阻遏僅發生在花藥中(圖1B)。作者構建了轉錄報告細胞系,通過GUS指示FWA的表達,結合DAPI染色,確定了在花藥組織內,FWA僅在雄配子體中從花粉發育的早期階段被重新激活,并且其表達在成熟花粉中降低。

圖1 mbd 5/6中FWA去阻遏僅限于發育中的花粉粒
作者進一步研究和比較了幼苗、未開放花蕾和成熟花粉中的基因表達模式。發現成熟花粉中的上調差異基因數明顯高于幼苗和花蕾(圖2A)。統計不同組織中差異倍數的分布,發現花粉up-DEG在花蕾中也多上調表達,只是上調幅度較低(圖2B),在幼苗中不上調(圖2B)。而甲基化突變體metl中觀察到,約一半的花粉DEG在幼苗中也上調(圖2B),作者猜測一部分mbd 5/6花粉DEG在幼苗中被DNA甲基化抑制,且mbd 5/6損失不足以重新激活它們。
2. mbd 5/6突變體中,花粉中上調的轉錄本多是被CG甲基化抑制的基因或TE
分析花粉RNA-seq數據集,該數據集包括mbd 5和mbd 6單突變體,三種不同的mbd 5/6雙突變體等多種突變體,分析結果顯示mbd 5/6靶標大多是異染色質基因座,且主要是由CG甲基化抑制。MBD5和MBD6廣泛調節被CG甲基化抑制的TE家族。作者還鑒定了一些與FWA相似的功能基因,具有啟動子甲基化并被mbd 5/6和MET 1抑制。在研究的組織中,mbd 5/6和sln的轉錄表型在花粉中最強,并且MBD5/6靶標是被CG甲基化抑制的基因和TE。

圖2 mbd 5/6轉錄去阻遏表型的組織特異性
3. snRNA-seq揭示了發育中的雄配子體細胞核的轉錄景觀
因花粉粒含有不同的細胞核類型,作者使用snRNA-seq來確定在花粉發育過程中哪些特定的細胞核發生了轉錄變化。單細胞結果中,作者鑒定到了小孢子核(MN)、精子核(SN)、營養核(VN)、生殖核(GN)、和一些污染核(圖3C、D)。UMAP中,可以清晰看到VN的發育軌跡:從雙細胞階段到三細胞和成熟花粉(標記為VN1至VN5)(圖3C)。此外作者還鑒定了GN1、GN2、MN1、MN2和MN3,并詳細分析了各個簇中的基因表達模式,如DNA甲基轉移酶、小RNA機制的表達模式、組蛋白變體等。總的來說,該snRNA-seq數據集提供了擬南芥雄配子體發育過程中整體基因表達譜,是相關研究的重要基礎。

圖3 發育中的雄配子體的snRNA測序
4. MBD5/6靶標在VN譜系中去阻遏
為研究花粉發育期間mbd 5/6去阻遏的細胞類型特異性,作者對ColO、mbd 5/6和sln突變體進行snRNA-seq(圖4A)。發現mbd 5/6中,FWA基因在小孢子晚期表達增加,在雙細胞花粉的VN中達到峰值,在VN的雙細胞晚期開始降低(圖4B)。作者將mbd 5/6與每個簇的野生型進行差異比較,發現大多數DEG在早期或晚期VN簇中上調(圖4C),這些基因的特征是啟動子甲基化,其中包括幾個TE和新的注釋(圖4C和4E)。進一步分析VN發育軌跡,發現這些DEG中,54個基因在早期VN中表達,然后沉默。83個DEG基因在晚期VN中上調(圖4F)。有趣的是,在野生型中也觀察到了同樣的模式,但幅度要低得多。表明去阻遏的階段特異性可能反映了所需發育階段特異性轉錄因子的表達。總的來說,snRNA-seq數據揭示mbd 5/6和sln中沉默的喪失開始于小孢子晚期,并且在VN中沿著其發育軌跡逐漸變得更加突出,而GN和SN不受影響。

圖4 mbd 5/6中的轉錄去抑制僅限于MN/VN譜系
5. 其他沉默突變體在所有花粉核類型中都表現出廣泛的去阻遏作用
為探究參與甲基化DNA沉默的其他基因中的突變是否可能顯示出與mbd 5/6相似的模式,作者用一組具有TE去阻遏的突變體及對應的野生型進行了雄性配子體snRNA-se,并注釋到了對應于花粉發育的最成熟階段(VN4、VN5、SN)的相對較少的細胞,這可能是由于metl植物中花發育的表型缺陷(圖5A)。
差異分析結果顯示,在met1、ddm1、mom1、morc等突變體,與mbd5/6和sln的DEG明顯不同,且各突變株的不同細胞類型中上調表達的基因也有不同。比較不同突變體的上調DEG發現,雖然大部分mbd 5/6靶標在metl和ddm1中上調,但它們在mom1或morc中沒有上調(圖5F)。同樣,mom1和morc靶標主要是met1和ddm1靶標的子集,并且它們彼此很大程度上重疊,但在mbd 5/6中沒有上調(圖5F)。因此,作者猜測MBD5/6靶標構成了由DNA甲基化調控的基因座的獨特子集。

圖5 met1、ddm1、mom1和morc突變體在所有花粉細胞中表現出沉默缺失
6. 組蛋白H1的缺失揭示了mbd 5/6和sln在非生殖組織中的去阻遏表型
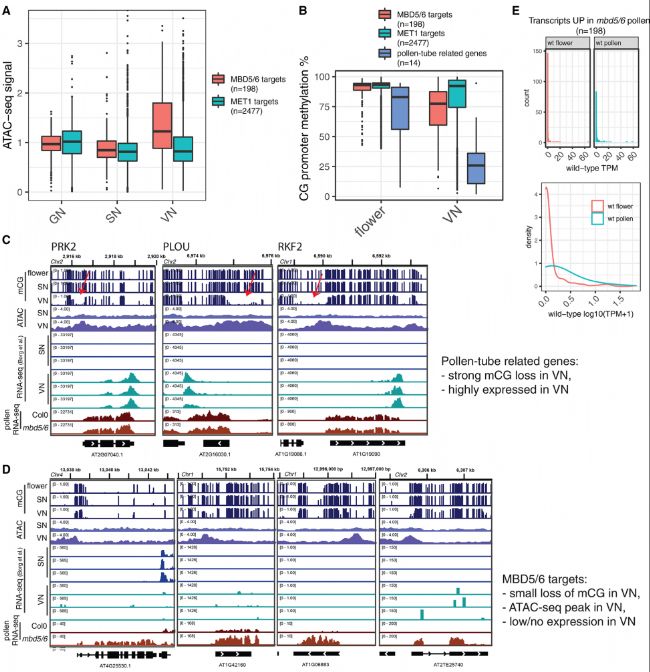
為探究VN細胞中的松弛染色質狀態是否與mbd 5/6中沉默喪失的VN特異性有關,作者分析了包括從野生型GN、SN和成熟VN分離的細胞核進行的轉座酶可及染色質測序結果。作者觀察到,在野生型VN中,mbd 5/6靶標處染色質可及性明顯增加,并且在VN中失去更多的CG甲基化,這可能是因為啟動子的開放性促進DME的接近(圖6B)。然而,雖然VN中特定花粉育性基因的DME介導的去甲基化是非常廣泛的,導致這些基因高度表達并且不受mbd 5/6調節,但是mbd 5/6靶標處的甲基化損失較溫和,并且僅導致野生型VN中非常低的表達水平(圖6B-E)。

圖6 mbd 5/6靶點的特征是野生型VN中的可及性增加
作者猜測,在mbd 5/6和sln幼苗中沒有可檢測到的TE去阻遏的原因可能是染色質高度壓縮補償了甲基閱讀器的損失,并且足以維持基因沉默。為了驗證這個想法,作者將mbd5/6和sln與h1.1/h1.2雙突變體(簡稱h1,幼苗染色質去致密化)雜交。RNA-seq結果顯示,mbd5/6或sln幼苗中不表達的FWA基因在h1中低表達,而在mbd5/6 h1和sln h1中明顯增強。此外,約有50個基因在mbd5/6和sln中表現出上調,而在mbd5/6 h1或sln h1中上調更加顯著。表明mbd 5/6和sln在更廣泛的組織中具有基因沉默功能,但其他沉默途徑阻止了VN以外的大多數細胞中靶基因的上調

圖7 H1突變增強了幼苗中mbd 5/6的去阻遏表型
參考文獻:
[1] Ichino L, Picard CL, Yun J, et al (2022) Single-nucleus RNA-seq reveals that MBD5, MBD6, and SILENZIO maintain silencing in the vegetative cell of developing pollen. Cell Rep 41:111699. https://doi.org/10.1016/j.celrep.2022.111699