瑞金沈柏用教授發表mRNA腫瘤疫苗在實體治療成果詳解
瀏覽次數:2062 發布日期:2024-7-8
來源:本站 僅供參考,謝絕轉載,否則責任自負
由于新冠疫情的出現,mRNA疫苗被推上研究熱潮,并有越來越多的學者開始關注mRNA疫苗在腫瘤中的治療作用。此前國外已有研究證明在術后環境中利用個性化疫苗覆蓋多種新抗原,并降低腫瘤負荷,是一種實用的mRNA治療策略。然而,腫瘤疫苗是否可以用于高腫瘤負荷的晚期癌癥患者尚不清楚。另外,目前還沒有針對單一新抗原的疫苗策略的報道。分析所有已報道的免疫反應性新抗原的未發表數據表明,新抗原在個體之間重疊的比例極低(<0.01%)。因此,找到一個好的候選新抗原對于為終末期患者生產現成的腫瘤疫苗至關重要。
2024年6月24日,上海交通大學醫學院附屬瑞金醫院胰腺疾病診療中心沈柏用教授、上海信譜生物醫藥科技有限公司趙明、瑞金醫院胰腺疾病研究所蔣玲曦研究員、符達研究員等以共同通訊作者身份在國際醫學頂刊Cell Research(IF 28.1,Q1)在線發表了mRNA腫瘤疫苗研究新進展: Combination therapy of KRAS G12V mRNA vaccine and pembrolizumab: clinical benefit in patients with advanced solid tumors,該研究報道了針對KRAS G12V單靶點的mRNA腫瘤疫苗在實體瘤中的治療效果。
研究方法:
本研究首先通過質譜法驗證了KRAS G12V新抗原的表達和呈遞及其與HLA-A*11:01的結合。通過四聚體染色實驗、ELISPOT實驗,以及用KRAS G12V mRNA疫苗處理HLA-A*11:01小鼠,證實了KRAS G12V mRNA疫苗可以誘導抗原特異性的細胞毒性T淋巴細胞(CTL)。隨后,作者報告了2例接受KRASG12VmRNA疫苗和pd-1抑制劑聯合治療的病例的臨床療效。通過體外PBMC刺激和患者KRAS G12V特異性T細胞檢測,ICS實驗,TCR測序,四聚體染色實驗,肽脈沖和共培養實驗,進一步研究了與聯合治療相關的免疫應答。百蓁生物為本研究提供了新抗原質譜檢測與分析服務。HLA肽的富集由百蓁生物商業化的新抗原樣品制備試劑盒完成,質譜數據的分析工作由PEAKS® Online軟件(版本11)的DeepNovo®免疫肽組工作流完成。
研究結果:
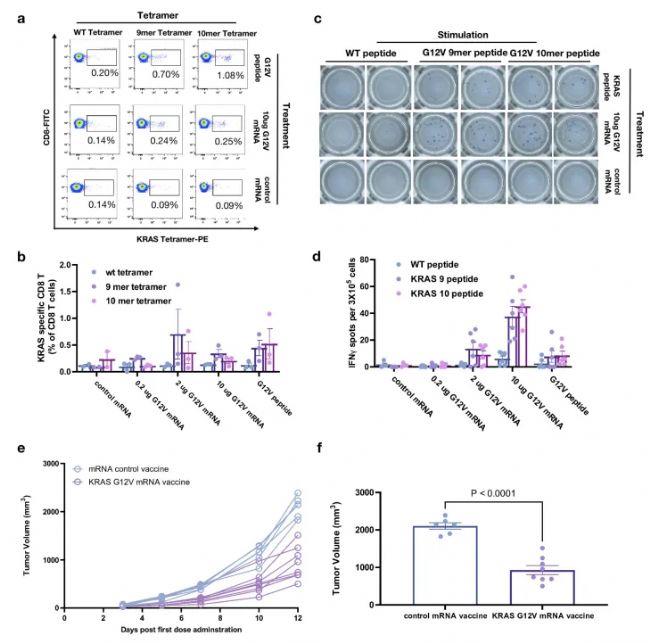
KRAS與高致命性癌癥有關,如胰腺導管腺癌(PDAC)和非小細胞肺癌(NSCLC)。已知在多個肽-MHC組合中,KRAS G12V-HLA-A*11:01有最強的親和力,誘導T細胞反應的成功率最高,對腫瘤細胞的殺傷作用最明顯。研究者使用質譜法驗證了KRAS G12V新抗原的表達和呈遞及其與HLA-A*11:01的結合(圖S1)。通過四聚體染色實驗、ELISPOT實驗,以及用KRAS G12V mRNA疫苗處理HLA-A*11:01小鼠,證明了KRAS G12V mRNA疫苗可以誘導G12V特異性T細胞在體內的擴增(圖S2 a,b)和激活(圖S2 c,d),隨后減緩了攜帶有KRAS G12V腫瘤的生長(圖S2 e,f)。這些臨床前研究結果證實了KRAS G12V mRNA疫苗可以誘導抗原特異性的細胞毒性T淋巴細胞(CTL)。
圖S1 HLA-A*11:01上的KRAS G12V的靶向質譜分析。LC/MS的二級質譜圖表明,HLA-A*11:01能夠在細胞表面呈現9肽(VVGAVGVGK)(a)和10肽(VVVGAVGVGK)(b)。
圖S2 KRAS G12V mRNA疫苗對HLA-A*11:01小鼠體內KRAS G12V特異性T細胞的擴增和激活作用
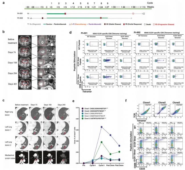
隨后,研究者報告了2例接受KRAS G12V mRNA疫苗和PD-1抑制劑聯合治療的病例。兩名患者腫瘤組織的全外顯子測序和轉錄組測序表明其攜帶KRAS G12V突變,HLA分型為HLA-A*11:01。
患者-001,86歲女性,因梗阻性黃疸就診,確診為局部晚期胰腺癌。考慮患者的年齡和身體狀況,未行手術和化療。經內窺鏡逆行胰膽管造影術(ERCP),腫瘤進展,膽道梗阻再次發生。患者選擇了mRNA疫苗聯合PD-1抑制劑治療(圖1a)。在治療期間出現了可控的不良反應,包括接種疫苗后發燒。治療3個周期后,胰頭腫瘤病變在第一次隨訪時消退(圖1b)。
患者-002,69歲男性,確診為晚期非小細胞肺癌后接受了六個周期的化療聯合免疫治療,出現明顯的耐藥性和嚴重的不良反應。患者停止化療,并選擇了mRNA疫苗聯合PD-1抑制劑治療9個周期(圖1a)。除了預期的發燒或注射部位疼痛外,患者也沒有其他不良反應(圖1c)。
圖1 晚期實體瘤中靶向KRAS G12 V突變(HLA-A*11:01限制性)mRNA疫苗的臨床獲益及特異性T細胞檢測。
接下來,研究了與聯合治療相關的免疫應答。在KRAS G12V多肽抗原(圖1d)或mRNA編碼的抗原體外刺激(圖S3)后,在兩名患者接種后的外周血中檢測到了HLA-A*11:01限制性的KRAS G12V特異性CD8 T細胞。細胞內染色數據證實抗原特異性T細胞是多功能CTL,并在抗原刺激下釋放IFN-γ和TNF-α(圖S4)。患者002 PBMC的TCR測序分析揭示了幾個T細胞克隆(圖1e的克隆1、2和5)的擴增。為了明確這些克隆是否是KRAS G12V特異性的,進一步用KRAS G12V肽刺激接種后的PBMC10天,用FACS對HLA-A*11:01-KRAS G12V 四聚體陽性T細胞進行單細胞TCR測序,發現克隆1、2和5的擴增與TCR測序分析觀察到的結果相似。然后,將全長的配對TCR-αβ鏈重新導入Jurkat細胞。發現一旦與裝載有KRAS G12 V但不裝載有KRAS WT或G12 D肽的PANC-1細胞(表達HLA-A*11:01的胰腺癌細胞系)共培養,工程化Jurkat細胞就被激活(圖1f;圖S5)。這些結果表明,這三個克隆中的TCR特異性地識別KRAS G12V新表位。
圖S3 使用KRAS G12V抗原脈沖后PBMC中KRAS G12V特異性CD8 T細胞的體外檢測
圖S4 KRAS G12V對免疫后PBMC特異性T細胞的激活
圖S5 來自患者-002的KRASG12v特異性tcr對KRAS G12D突變沒有反應
結論:
本研究報告了mRNA疫苗和檢查點抑制劑聯合治療在兩名患者中的療效。與先前報告mRNA疫苗在低腫瘤負荷的術后患者中的療效的研究不同,本研究重點關注傳統治療無法耐受或者耐藥的晚期實體腫瘤患者。另外,靶向單一新抗原的mRNA腫瘤疫苗可以成為一種即用型藥物,為治療窗口有限的患者提供臨床可行性。盡管針對腫瘤新抗原的個體化治療是癌癥免疫治療的令人興奮的前景,但它們仍處于發展的早期階段。隨著更多的新抗原-HLA對被驗證,癌癥治療的新視角可能會出現。根據腫瘤的病理特征和基因組特征指導患者接受正確的治療是有希望的。
新抗原樣品制備試劑盒
弱酸洗脫(MAE)與免疫沉淀(IP)是兩種不同的免疫肽樣品前處理方法。為了適應免疫肽組以及新抗原發現的各種應用場景,百蓁生物基于IP方法進行優化升級,并自主研發出新抗原樣品制備試劑盒,實現免疫肽樣品前處理流程的標準化,并顯著提高了免疫肽的富集效率。
弱酸洗脫(MAE)與免疫沉淀(IP)方法的比較

百蓁生物自主研發的超靈敏新抗原樣品制備試劑盒
產品優勢:
1. 適用范圍更廣,特異性更高

2. 樣本量更少,鑒定深度更深

3. 重現性更佳,可驗證性更好
4.嚴格的質控體系
若您想深入了解PEAKS®️ 免疫肽組學數據分析的應用或相關試劑盒,通過下方聯系方式直接與我們聯系。

-掃碼關注-
www.bioinfor.com (EN)
www.deepproteomics.cn(CN)
作為生物信息學的領軍企業,BSI專注于蛋白質組學和生物藥領域,通過機器學習和先進算法提供世界領先的質譜數據分析軟件和蛋白質組學服務解決方案,以推進生物學研究和藥物發現。我們通過基于AI的計算方案,為您提供對蛋白質組學、基因組學和醫學的卓越洞見。旗下著名的PEAKS®️系列軟件在全世界擁有數千家學術和工業用戶,包括:PEAKS®️ Studio,PEAKS®️ Online,PEAKS®️ GlycanFinder, PEAKS®️ AB,DeepImmu®️免疫肽組發現服務和抗體綜合表征服務等。
聯系方式:021-60919891;sales-china@bioinfor.com