編者按
CosMx SMI是一種全新的空間轉錄/蛋白質組檢測技術。與傳統空間分子檢測技術相比,其具有分辨率高(亞細胞水平)和靶標多(轉錄組可檢測多達6000種基因)的優勢,結合圖像分析算法進行細胞分割,獲得“單細胞”的空間轉錄組信息。在這里,小編結合一篇整合單細胞和空間轉錄組學的胃細胞圖譜研究文章,為各位讀者展現CosMx SMI技術的魅力。
01 研究背景
胃是重要的消化器官,具有多種生物學功能。然而,由于其細胞和腺體組成的復雜性,其精確的細胞生物學特征尚未闡明。胃粘膜腸化生是一種可直接導致胃癌的病理狀況,確定健康胃粘膜如何轉變為化生粘膜非常重要。為此,本研究利用單細胞轉錄組測序技術,和能夠獲得亞細胞水平空間轉錄組的CosMx SMI技術,構建了迄今為止最大的成人胃細胞轉錄圖譜,首次分析了健康和化生組織中胃粘膜的整體細胞多樣性,為胃發育、干細胞生物學和癌發生等領域提供新的見解。
02 文章詳情
文章題目:Stomach encyclopedia: Combined single-cell and spatial transcriptomics reveal cell diversity and homeostatic regulation of human stomach
中文題目:整合分析單細胞和空間轉錄組揭示人胃的細胞多樣性和穩態調節
發表時間:2023.10
期刊名稱:Cell Reports
影響因子:8.8
實驗平臺:10x Genomics單細胞轉錄組測序+CosMx SMI
DOI:10.1016/j.celrep.2023.113236
03 技術路線
為了方便各位老師快速掌握研究思路,小編繪制了文章的思路框架圖,供各位觀賞。

04 研究結果
1. 單細胞轉錄組揭示正常胃和腸化生粘膜中的細胞組成
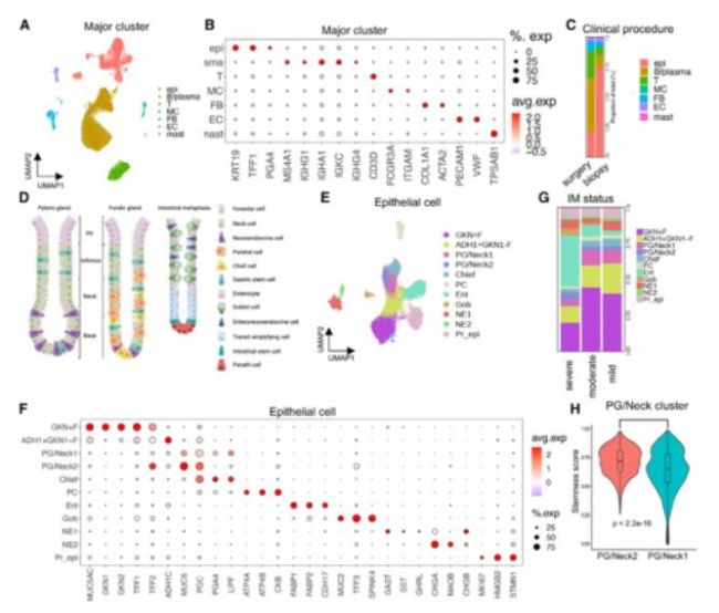
利用單細胞轉錄組測序技術獲得15例患者的胃轉錄組數據,并與已發表的17例患者胃單細胞轉錄組數據整合分析。這些組織均是非腫瘤胃組織,包括正常胃組織、腸化生(IM)粘膜、胃癌患者的胃炎組織及其附近的正常組織。注釋后獲得了7大類細胞類型:上皮細胞、B和漿細胞、T細胞、成纖維細胞(FB)、內皮細胞、髓系細胞和肥大細胞。接下來,研究者對其中幾種細胞類型進行再分群,剖析其異質性。

Fig.1 胃粘膜主要細胞類型和上皮細胞亞型
2. 上皮細胞亞群鑒定及分析
首先對上皮細胞再分群并注釋,得到小凹(F)細胞、幽門腺/頸(PG/neck)細胞、主細胞、壁細胞、腸上皮細胞、杯狀細胞、神經內分泌細胞(NE)和增殖細胞。在嚴重IM樣本中,腸上皮細胞和杯狀細胞的數量增加,腸上皮化生的嚴重程度與REG4+ NE的頻率相關。轉錄熵分析發現PG/neck2干性評分更高,說明這個上皮細胞亞群中可能含有干細胞,因此以該亞群為起點利用monocle3算法構建上皮細胞的發展軌跡,獲得了正常胃譜系和形態轉變譜系軌跡。此外,在PG/neck2中一小部分“連接細胞”在軌跡細胞圖上位于胃和腸道路線之間,并高表達干細胞marker基因。與其他干細胞marker相比,LEFTY1在該群中的表達更高且更特異。
在PG/neck2和ADH1+ GKN1- F細胞中,LEFTY1+比LEFTY1-干性評分更高,免疫組化染色結果顯示,LEFTY1+細胞在胃幽門和胃底腺較少,主要分布于峽部內及其周圍。相反,在IM粘膜中這種細胞較多,主要位于隱窩底部。這些區域與干細胞區域一致,說明LEFTY1 可能是胃干細胞的新marker。LEFTY1+細胞在化生腺中最多,其次是 PG 和胃底腺。RNA原位雜交(RNA-ISH)實驗發現LEFTY1與干細胞基因共表達細胞的存在。根據軌跡分析結果,LEFTY1+細胞可以被認為是胃和化生腺中常見的干細胞。然而,EPHB2僅在化生粘膜中的LEFTY1+細胞中表達,而在正常胃粘膜中不表達。因此,研究者提出一個假設:在腸化生過程中,正常胃腺中的LEFTY1+干細胞發生表型變化,它們通過獲得EPHB2+表型而獲得腸干細胞的獨特特性。為了解析Lefty1的功能,研究者構建小鼠模型用于譜系示蹤實驗。結果表明,莫昔芬處理后第 7 天,觀察到很少的 tdTomato+ 細胞。然而,用DMP-777(可誘導壁細胞損傷)處理后,在胃底腺粘膜中觀察到 tdTomato+ 細胞的增殖及其在表面方向的替換,但在 PG 粘膜中未觀察到,說明Lefty1+ 細胞在胃中充當靜止干細胞,并在急性胃粘膜損傷期間提供祖細胞。
最后,利用SCENIC算法對上皮細胞亞群的基因調控網絡進行分析,得到了不同亞群中轉錄因子活性的信息。胃底腺特異性細胞(主細胞和壁細胞)的SP5活性高,說明SP5對于胃底腺的發育和/或維護可能很重要。腸上皮細胞中HOXB13活性高,免疫組化證實HOXB13在化生粘膜中普遍高表達,而在正常粘膜中幾乎不表達,表明HOXB13 調控子在腸化生的發展中是不可或缺的,并且胃腺和化生腺之間的表型轉換可能需要HOXB13激活。利用GSEA分析再次說明LEFTY1+上皮細胞具有復雜且專門的代謝調節通路。

Fig.2 上皮細胞軌跡分析將LEFTY1確定為可能的新型干細胞marker
3. 成纖維細胞亞群鑒定及分析
接下來研究者對間質細胞(包括FB、免疫細胞和內皮細胞)再分群和注釋,并詳細解析了FB在維持胃或胃化生上皮穩態中發揮的作用。腸化生上皮細胞和PDGFR+FB的數量呈正相關,說明二者可能存在生物學相互作用,以維持胃的腸化生分化。RNA-ISH實驗發現在IM粘膜中,BMP4+FB(BMP4是PDGFR+FB的marker)更頻繁地環繞著表面區域的腸化生上皮細胞,而不是在胃粘膜中。在與腸化生相鄰的正常胃粘膜中,也能頻繁檢測到BMP4+FB。然而,在遠離腸化生的正常胃粘膜中,BMP4+FB很少被發現,在腸化生過程中,特定FB群的組成變化比上皮細胞的變化更早發生。胃化生粘膜中FB的BMP4表達水平與正常結腸粘膜中的FB相當,這表明BMP4相關組織穩態的生理在化生胃腺和結直腸隱窩中是相似的。從正常胃粘膜到腸化生和結腸粘膜的BMP4陽性信號區域比例呈單調增加的趨勢,表明FB中BMP4的增加先于并且甚至可能誘導腸化生。SCENIC分析發現Forkhead Box的轉錄因子活性在PDGFR+FB和FibSmo(表達成纖維和平滑肌細胞marker)中上調,說明這兩種FB亞型對于調節胃的穩態和腸化生轉變至關重要。

Fig.3 胃粘膜FB細胞特征
將胃FB與公共數據庫中腸道FB單細胞轉錄組數據整合分析,發現BARX1(有研究表明可能在正常胃發育中發揮關鍵作用)在胃中特異性高表達。FibSmo表達了最高水平的BARX1和高水平的Hedgehog相互作用蛋白(HHIP),后者作為Hedgehog信號通路的調控組分,對小鼠和人正常胃的發育至關重要。RNA-ISH實驗發現BARX1與HHIP的共表達。BARX1表達在幽門和胃底腺粘膜的固有層,表明BARX1通過其下游基因與上皮細胞相互作用。相反,在結腸和小腸粘膜中沒有觀察到BARX1+ FB。胃IM粘膜中存在BARX1+ FB,其比例與胃粘膜中的比例相當。這些發現證實了BARX1+/HHIP+ FibSmos是一種胃特異性細胞亞群,需要進一步的功能研究以了解其與胃的發育和腸化生的關系。有報道指出BARX1能誘導SFRP蛋白表達,可在發育階段阻斷WNT信號傳導來促進胃上皮分化。但本研究中,胃FB中SFRP1和BARX1并不共表達,這表明成年胃與發育階段不同,BARX1不會誘導SFRP1的表達,SFRP對WNT的抑制不足可能是導致粘膜胃上皮惡性轉化失控的可能原因之一。
接下來,研究者分析FB的空間分布特征。PDGFR+ FBs和FibSmo細胞分別表達WNT5A和HHIP,RNA-ISH實驗發現,WNT5A主要表達在胃和化生粘膜,主要是表面區域。WNT5A 表達水平在化生區域高于幽門或胃底粘膜,與BMP4表達一致。HHIP 在胃粘膜和化生粘膜中廣泛表達,HHIP+ FB 存在于表面及更深的區域。在整個胃粘膜中經常觀察到緊鄰上皮細胞的 WNT5A+ FB,表明 WNT5A+ FB 可能與上皮細胞相互作用。而HHIP+ FB 分布在距上皮細胞層一定距離的間質區域里。因此,WNT5A 似乎局部作用于鄰近的上皮細胞,而 HHIP 通過擴散到遠處的上皮細胞來更廣泛地發揮作用。

Fig.4 胃和腸FB細胞比較
4. 利用亞細胞水平空間轉錄組技術分析正常和化生胃粘膜的空間動力學
上述結果表明特定FB與上皮細胞的鄰近關系對于維持穩態和促進腸化生的發展至關重要。因此,研究者利用CosMx SMI技術創建一個包含空間信息且全面的人單細胞圖譜。對一個幽門和一個胃底腺樣品進行分析(兩者均包含IM區域),結合Cellpose神經網絡模型進行細胞分割,獲得了約1000個RNA靶標的空間單細胞表達譜。與單細胞轉錄組結果相比,SMI獲得了更多的FB和上皮細胞數據,這可能是單細胞測序技術難以捕獲FB的固有困難和胃酸造成的活細胞降解。細胞注釋得到了與單細胞轉錄組較為一致的結果。細胞鄰近度分析確認PDGFR+ FB與上皮細胞之間鄰近度分數更高,并且PDGFR+(BMP4+)FB更頻繁地浸潤在IM粘膜內及其周圍。此外,本研究首次發現,NK細胞與化生腸上皮細胞的鄰近度分數比其他上皮細胞更高。NK細胞存在于正常的腸粘膜中。在腸化生中,NK細胞浸潤被認為模仿腸粘膜的浸潤,但其詳細功能尚未闡明。

Fig.5 CosMx SMI空間轉錄組分析
接下來,研究者使用CellChat算法分析細胞的空間互作關系,發現PDGFR+ FBs活躍地分泌多種信號分子,如非經典WNT(ncWNT)和神經元生長因子(NRG)信號分子,到上皮細胞。前者在胃粘膜發育中起作用,說明PDGFR+ FBs在腸化生組織穩態和發育中起著重要作用。而NRG參與對抗凋亡和保持人滋養細胞分化的信號通路,NRG1能夠促使腸道干細胞增殖并在受損上皮組織中再生,表明NRG1信號可能在化生粘膜的發育和/或維持中起著重要作用。此外,當化生上皮靠近PDGFR+ FB時,BMPs的表達會被特異性誘導,NRG1 和 WNT5A 在化生粘膜附近表達升高,表明化生上皮細胞和 FB 之間存在積極的相互作用。綜上所述,上皮細胞響應外部刺激和其他因素而分泌細胞因子,誘導間質細胞發生變化,最終導致永久性上皮化生變化。

Fig.6 正常和化生胃粘膜的空間動力學
05 主要結論
本研究對人胃進行單細胞轉錄組分析,并用CosMx SMI獲得了亞細胞水平的空間轉錄組信息,從而構建了包含空間信息的全面單細胞表達圖譜,能夠對胃細胞和化生細胞的轉錄和空間信息進行綜合分析。該分析將 LEFTY1 鑒定為未表征的干細胞marker,并通過譜系示蹤分析得到證實。上皮細胞和間質細胞(包括 PDGFRA+ BMP4+ WNT5A+ 成纖維細胞)之間的相互作用在腸化生的發育轉換中起重要作用。
參考文獻
Tsubosaka, Ayumu et al. “Stomach encyclopedia: Combined single-cell and spatial transcriptomics reveal cell diversity and homeostatic regulation of human stomach.” Cell reports vol. 42,10 (2023): 113236.