1.MdBPC2在矮稈砧木中的表達及特性研究
作者首先在蘋果中鑒定出6個MdBPC候選基因,并在系統發育樹中分為2類,MdBPC1與MdBPC2序列高度相似,屬于一類。MdBPC3、MdBPC4、MdBPC5、MdBPC6屬于二類。為確定MdBPC是否具有調控植物生長的作用,比較了6個MdBPC基因在5個矮化砧木和5個標準砧木中的表達譜。I類BPCs的表達水平,尤其是MdBPC2在矮稈砧木中的表達水平顯著高于標準砧木。因此,最終選擇
MdBPC2作為進一步研究的候選基因。
利用定量PCR (qPCR)研究了MdBPC2基因在不同組織中的表達譜。結果表明,MdBPC2在整個植物中廣泛表達,其中莖尖表達量較高。為確定MdBPC2的亞細胞定位,瞬間表達了MdBPC2-GFP融合蛋白,表明了MdBPC2在細胞核中起作用。通過酵母雜交實驗,表明MdBPC2沒有轉錄激活活性,提示MdBPC2可能是一種轉錄抑制因子。利用熒光素酶(luciferase, LUC)報告系統分析了其在植物中的轉錄活性,結果表明MdBPC2具有轉錄抑制活性。
2.過表達MdBPC2和RNAi轉基因蘋果株系的鑒定及其對植株生長的影響
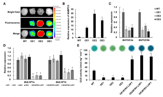
作者構建了過表達和RNA干擾(RNAi)載體,并將其轉化為蘋果品種GL3。PCR分析得到3個過表達系(MdBPC2-OE1/3/4)和3個RNAi系(MdBPC2-RNAi3/5/6)。反轉錄定量PCR (RT-qPCR)分析顯示,與WT植株相比,轉基因MdBPC2-oe1/3/4植株的MdBPC2轉錄本約高15倍,轉基因MdBPC2-RNAi3 /5/6植株的MdBPC2轉錄本約低60%。之后還測量了MdBPC2轉基因蘋果植株中其他5個MdBPC基因的表達水平。在MdBPC2沉默系中,MdBPC1的轉錄水平也受到抑制,可能是由于序列相似性較高。在MdBPC2過表達系中,植株生長明顯受到抑制。MdBPC2過表達顯著降低了植株的平均株高,僅為WT植株的29%。葉片形態也發生了變化,長寬比減小,形狀更圓。此外,過表達植株根系發育不發達,根長縮短,側根數量減少。然而,在MDBPC2沉默系中,沒有明顯的表型變化,這可能是由于BPC家族成員之間的功能冗余。
3.MdBPC2改變生長素含量
植物激素調節植物的生長發育,內源激素含量或平衡的改變可能導致植物矮化。因此,作者在轉基因過表達系和RNA沉默系中測量了生長素(IAA)、細胞分裂素(CTK)、GA和油菜素內酯(BR)等激素含量。與WT相比,CTK、GA和BR的含量沒有變化,而MdBPC2過表達系的IAA含量顯著降低。為進一步確定MdBPC2-OE表型是否由IAA缺乏引起,作者用外源IAA處理了MdBPC2-OE轉基因植株,外源施用IAA能以劑量依賴的方式恢復MdBPC2-OE植株的株高、葉片發育和根系生長。重要的是,IAA促進了MdBPC2-OE植株的生長,而WT植株的表型不受IAA處理的影響。
這表明MdBPC2-OE植株對IAA濃度高度敏感。之后增加抑制生長素作用的PCIB濃度處理WT植株,植株高度降低,葉片形態改變,側根數量顯著減少,且呈劑量依賴性。
結果表明,MdBPC2過表達導致內源生長素含量降低,從而抑制轉基因植株的生長。
4.MdBPC2直接靶點的鑒定
為確定MdBPC2過表達如何改變內源IAA積累,作者使用WT和MdBPC2-OE1/3/4植株的莖尖進行了
RNA測序(RNA-seq)。鑒定出433個上調基因和587個下調基因(與WT相比)。已知參與生長素合成和分解代謝的基因與MdBPC2-OE轉基因品系的1020個基因進行比較,共發現3個重疊基因,分別是MdYUC2a和MdYUC6b以及MdGH3.1a,并且在3個轉基因株系中表達下調。
為了驗證RNA-seq表達譜數據,通過qRT-PCR分析了這3個基因,發現表達趨勢與轉錄組數據一致,這也說明了RNA-seq技術的準確性。
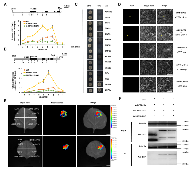
DNA親和純化測序(DAP-seq)是一種通過分析基因組DNA與體外表達的轉錄因子的結合來篩選轉錄因子結合位點的高通量方法。與染色質免疫沉淀(ChIP-seq)相比,具有具有不受抗體和物種限制的優點,是一種高通量方法。因此,作者使用DAP-seq來揭示MdBPC2的全基因組結合位點,分離所有MdBPC2結合DNA進行高通量測序分析。“GAGAGAGAGAGAG”這個富含GAGA的核苷酸序列比擬南芥BPC1結合位點更為保守。另外5個MdBPC2的潛在結合位點也高度富集。
電泳遷移率轉移試驗(EMSA)驗證DAP-seq結果的可靠性。當使用標記的富含GAGA的DNA探針時,可以檢測到特異性DNA-MdBPC2蛋白復合物,當添加缺乏生物素標記的競爭性探針時,這種信號傳導減弱。這種特異性競爭組合表明MdBPC2可以特異性識別富含GAGA的序列。
結果表明,MdBPC2在轉錄水平上通過抑制MdYUC2a和MdYUC6b抑制生長素的生物合成。
5.MdBPC2抑制MdYUC2a和MdYUC6b的轉錄
為確定MdBPC2是否直接影響MdYUC2a和MdYUC6b的轉錄激活,作者在蘋果愈傷組織中瞬時表達系統中檢測了ProMdYUC2a:LUC和ProMdYUC6b:LUC構建體的生物發光信號,結果表明,MdYUC2a和MdYUC6b啟動子區域中所有富GA元件都可以與MdBPC2蛋白結合。
ChIP-qPCR結果表明MdBPC2可以通過GA-富元件與MdYUC2a和MdYUC6b啟動子結合。
這些結果表明,生長素生物合成的關鍵基因MdYUC2a和MdYUC6b是MdBPC2的直接轉錄靶點,其轉錄活性受到MdBPC2的抑制。
6.MdBPC2介導抑制組蛋白三甲基化在H3K27位點的富集
翻譯后組蛋白修飾與基因轉錄的激活或抑制有關。組蛋白3賴氨酸27三甲基化(
H3K27me3)的全基因組研究發現,表觀遺傳機制可以調節生長素相關基因。為檢測H3K27me3抑制標記是否與MdBPC2對MdYUC2a和MdYUC6b的抑制有關,通過ChIP檢測MdBPC2過表達后H3K27me3抑制標記在MdYUC2a和MdYUC6b位點的潛在差異,
結果表明MdBPC2在抑制MdYUC2a和MdYUC6b表達的表觀遺傳修飾中起重要作用。
7.BPC2蛋白與PcG亞基LHP1a/b物理相互作用
在植物中,抑制表觀遺傳修飾H3K27me3主要由PcG蛋白識別和催化。作者使用酵母雙雜交(Y2H)實驗來測試MdBPC2與抑制性表觀遺傳修飾相關蛋白的相互作用,包括MEDEDA (MEA)、CURLY (CLF)、SWINGER (SWN)、胚胎花2 (EMF2)、受精獨立胚乳(FIE)和LIKE異染色質蛋白1 (LHP1)。研究結果表明,MdBPC2與MdLHP1a/b相互作用。通過雙分子熒光互補(BiFC)進一步評估。通過共表達融合蛋白nYFP-LHP1a/b和cYFP-BPC2,能在煙草表皮細胞細胞核中重建YFP的活性,證明MdLHP1a/b與MdBPC2相互作用。
這些結果表明,MdBPC2可以通過MdLHP1a/b募集PcG復合物到靶基因。
8.LHP1參與MdBPC2介導的YUC2a/6b表達抑制
由于MdBPC2可以特異性結合GAGA序列,并且MdBPC2和MdLHP1之間存在相互作用,作者假設MdLHP1在MdBPC2誘導的MdYUC2a和MdYUC6b表達抑制中起作用。為驗證這一假設,首先使用ChIP-qPCR檢測了MdYUC2a和MdYUC6b位點富集的MdLHP1水平,結果顯示MdYUC2a和MdYUC6b位點H3K27me3水平的變化是由MdLHP1引起的。
為驗證MdLHP1在MdYUC2a和MdYUC6b啟動子上的富集是否需要MdBPC2的結合,制作了4個轉基因蘋果愈傷組織系,含有突變的富GA元素的轉基因品系與含有完整的富GA元素的轉基因品系相比,H3K27me3水平顯著降低。
這些結果表明,靶啟動子內的MdBPC2結合位點對于MdLHP1介導的H3K27me3修飾是必需的。

9.
MdLHP1調控生長素生物合成基因
為證實MdLHP1參與了MdBPC2對生長素水平的調節在蘋果愈傷組織中過表達MdBPC2,獲得了3個轉基因系MdBPC2-GFP-OE1/2/3。這些轉基因系的愈傷組織中MdYUC2a和MdYUC6b的表達水平顯著降低,與轉基因植物中的觀察結果一致。
DR5是一種合成的生長素反應元件,含有許多ARF轉錄因子的結合位點。因此,在DR5啟動子控制下表達的報告基因活性可以反映植物內源生長素含量。利用合成的ProDR5:GUS構建體分析了轉基因蘋果愈傷組織MdBPC2-GFP-OE1/2/3的生長素含量。如圖E所示,與WT相比,MdBPC2-GFP-OE1/2/3的GUS染色明顯降低。當沉默MdLHP1時,GUS活性恢復并且高于WT。綜上所述,
這些數據表明MdLHP1參與了MdBPC2在生長發育過程中對生長素生物合成的調節。
小結
株高是農作物和園藝作物最重要的農藝性狀之一。它限制了植物各器官的空間排列,與產量和品質密切相關。植物高度受環境、植物激素代謝和信號通路的相互作用控制,轉錄因子在這些過程中發揮重要作用。雖然轉錄因子在植物高度調節中的重要性早已被提出,但它們如何調節植物矮化的潛在分子機制卻知之甚少。在本研究中,作者發現MdBPC2調控MdYUC2a和MdYUC6b的轉錄,抑制生長素的生物合成,從而調節植物結構。揭示了多年生木本植物通過BPC轉錄因子調控生長素合成的新機制,為優化植物結構和提高產量提供了新的思路。