文章題目:Spatial Transcriptomics Reveals Distinct Tissue Niches Linked with Steroid Responsiveness in Acute Gastrointestinal GVHD
中文題目:空間轉錄組學揭示與急性胃腸道移植物抗宿主病激素反應相關的不同組織生態位
見刊時間:2023.
09
期刊名稱:Blood
影響因子:20.3
實驗平臺:GeoMx Digital Spatial Profiler (DSP);Panel:WTA
樣本信息:32名下消化道急性GVHD患者FFPE組織
DOI:10.1182/blood.2023020644
文章摘要
嚴重的急性移植物抗宿主病(aGVHD),特別是在類固醇耐藥(SR)病例中,與顯著的死亡率密切相關。空間轉錄組技術可以闡明基于組織的相互作用,并可能為治療反應提供預測指標。該研究通過32例患者樣本,使用DSP技術捕獲來自免疫浸潤區、結腸上皮區和血管內皮區不同部位進行轉錄組檢測。數據分析顯示,激素敏感病例的病灶以典型的細胞免疫(CMI)特征、正常分化的上皮細胞和發炎的血管系統為主。相反,在SR病例中,以中性粒細胞為主的非典型炎癥和再生上皮細胞以及血管生成內皮反應的一些指標表達上調。對潛在預后生物標志物的研究發現,USP17L家族基因在生存期惡化的患者的免疫細胞中顯著表達。
DSP技術路線

文章結果
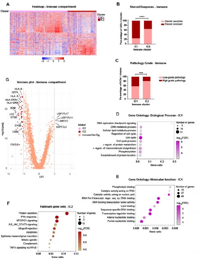
1. 空間轉錄組學識別不同的免疫細胞
研究者使用DSP對32個aGVHD組織樣本進行了309個ROI的分析,這些ROI包括來自上皮、內皮和免疫區域的總共720個AOI。免疫細胞出現在94%的ROI中,上皮細胞出現在78.6%的ROI中,內皮細胞占比最少。研究者隨后將免疫細胞聚類成了兩個簇,IC1和IC2。研究者隨后進行了GSEA分析,結果顯示IC1富含與細胞周期和轉錄相關的DNA結合相關的基因。另一方面,IC2簇顯示經典介導免疫通路,如TNFα和IFNγ信號通路顯著富集。IC1和IC2AOI之間的差異表達分析確定了驅動這些免疫反應的相關基因。之后研究者使用了SpatialDecon去探究與這些基因有關的免疫細胞類型。結果顯示,IC2中包括樹突狀細胞和巨噬細胞在內的關鍵抗原提呈細胞(APC)以及終末記憶CD8 T細胞,這與經典的CMI反應一致。相反,IC1以中性粒細胞為主,有漿細胞和幼稚(未刺激)的CD8T細胞的特征。再加上APC的缺失,這表明CMI受損,與IC1簇中的非常規、中性粒細胞(固有)和潛在的漿細胞(體液)免疫反應有關,并與HG病理和SR疾病相關。研究者進一步分析了USP17L基因表達,發現與中性粒細胞百分比最相關,與巨噬細胞負相關,這表明USP17L基因在IC1生態位中的決定性作用。

結腸 aGVHD 的免疫區室轉錄分析

IC1 aGVHD 非典型免疫生態位特征
2. 根據炎癥反應區分上皮細胞和血管內皮細胞區域
研究者將上皮細胞也聚類成兩個簇(EC1和EC2)。隨后對上皮簇之間基因差異分析確定EC1為正常分化的結腸狀態,EC2為炎癥狀態,有再生干細胞的特征。值得注意的是,正常分化的EC1與LG病理分級相關,EC2與類固醇抵抗顯著相關。血管內皮細胞還表現出兩個不同的簇,VC1和VC2。VC2簇顯示炎癥反應(IL32)和細胞外基質(COL6A2、TIMP1、TNC)基因表達。VC2顯示一些促血管生成因子(WNT10A、SCUBE2)的表達。這些簇在SS和SR患者之間沒有差別。

結腸 aGVHD 中結腸上皮和血管內皮區室的轉錄組學分析
3. 空間相關性分析顯示組織微環境生態位的差異
為了了解aGVHD反應中不同細胞類型之間的關系,研究人員對免疫細胞、上皮細胞和血管細胞的基因信號相互關聯而形成的微環境生態位關系進行了分析。結果顯示,經典細胞介導免疫反應(IC2)和正常分化上皮(EC1)的基因在空間上顯著聚集。此外,IC2與炎癥血管內皮細胞VC2細胞相關。相反,盡管EC1-VC2和EC2-VC1有相互關聯的趨勢,但不同集群之間的上皮細胞和血管細胞的關系似乎是相似的。因此,在這群aGVHD樣本中,區域免疫反應驅動了整體的細胞微環境反應。總之,占主導地位的IC2-VC2-EC1細胞生態位反映了對類固醇敏感的經典細胞介導的免疫反應,而其他類型的細胞組合代表了一系列不同的類固醇耐藥病理。

結腸 aGVHD 免疫、上皮和內皮區之間的空間轉錄相關性分析
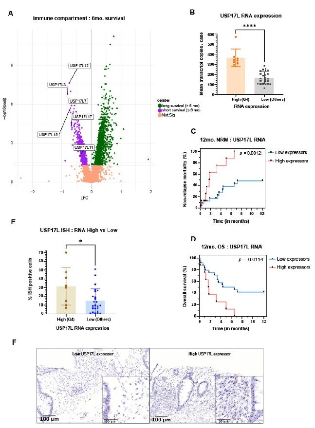
4. 急性移植物抗宿主病預后生物標志物的鑒定
研究者通過檢測存活率不同的患者的差異基因表達(不考慮他們的類固醇反應),探索了預測診斷結果的可能性。值得注意的是,多個USP17L家族成員(USP17L3、USP17L7、USP17L11、USP17L12、USP17L15和USP17L17)是在低GI水平的患者,且6個月內未復發死亡的患者中顯著表達。
為了進一步評估 USP17L 基因家族的預后相關性,他們進行了基于四分位數的評估。結果顯示,這些“高”表達USP17L 基因家族患者的生存期顯著縮短。
研究者在 aGVHD 隊列中通過 RNA-ISH 驗證了 USP17L 家族基因表達。然而, 數據顯示,RNA-ISH 測定結果并不能起到很好的預后效果區分。

與類固醇敏感性急性結腸移植物抗宿主病生存相關的生物標志物
文章結論
該研究揭示了 aGVHD患者與皮質類固醇治療反應有關的腸道組織的空間基因表達特征。該研究強調了如何使用DSP平臺來識別潛在的基于組織的標記物,以進行潛在的風險分級。UPS17L是一個潛在的具有預后價值的生物標志物。

類固醇反應背景下結腸 aGVHD 病理生理學的擬議方案