
期刊:Int J Biol Macromol
影響因子:8.2
伯豪技術服務:RNA-seq
導語
牛膝是治療骨質疏松癥的著名中藥。多糖是形成腸道微生物群的主要因素,是雙棱草的主要成分。然而,雙歧桿菌多糖對人體腸道菌群的生物活性尚不清楚。本文從苦參中提取并純化了平均分子量為93.085 kDa的果膠多糖A23-1。A23-1由鼠李糖、葡萄糖醛酸、半乳糖醛酸、葡萄糖、半乳糖和阿拉伯糖組成。GC-MS、部分酸水解和NMR結果表明,A23-1的主鏈由1,2,4 - rhap和1,4 - glapa組成,分支由半乳糖、阿拉伯糖、葡萄糖和葡萄糖醛酸組成。進一步,發現A23-1被降解為單糖和片段。以擬桿菌(Bacteroides thetaiotaomicron, BT)為模型,提出3個多糖利用位點(PULs)可能參與了A23-1的降解。BO產生的降解產物可能不支持益生菌的生長。此外,擬桿菌和益生菌利用A23-1生成乙酸酯和丙酸酯為主要終產物。這些發現提示A23-1可能是人類腸道擬桿菌的食物來源之一。
研究技術
NMR、GC-MS
RNA-seq(伯豪生物提供技術服務)
技術路線

研究結果
A23-1是一種來自牛膝的同質多糖。根據單糖分析、甲基化分析和部分水解結果,可以推斷A23-1可能是一種典型的鼠李糖半乳糖醛酸聚糖(RG I型果膠)。對A23-1進行NMR分析,A23–1含有相似含量的鼠李糖(7.26%)和半乳糖酸(5.12%),經過部分酸水解后,它們的比例穩步上升。
1. 人類腸道擬桿菌將A23-1降解為片段和單糖
分析了A23-1對BT、BO、BC、BX和Bca的生物活性,發現這些擬桿菌在2.5 mg/mL的A23-1上生長良好,而在5 mg/mL的A23-1存在下,所有菌株都生長良好,尤其是BT。A23-1被降解成兩個片段,而不同的擬桿菌降解產物中發現了不同的單糖成分。A23-1不能顯著促進益生菌的生長。A23–1可能被降解以支持擬桿菌的生長。

圖1 測定了HGM在A23-1及其降解產物的生長曲線
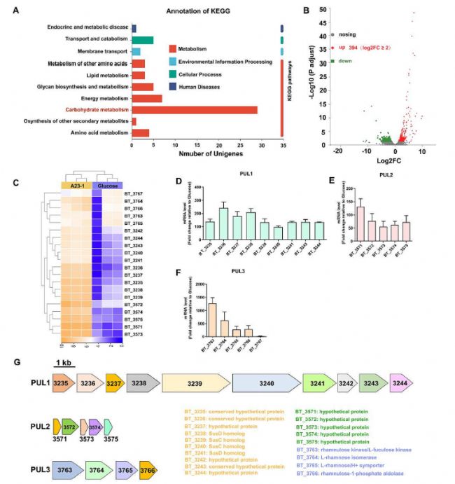
2. 三個PULs可能參與了A23–1的降解
對在含有A23-1或葡萄糖的MM培養基上生長的BT進行了RNA-seq。結果顯示,大多數基因與碳水化合物代謝相關。進一步分析發現,總共有394個基因在BT生長于A23-1時表現出表達變化。在394個上調基因中,有19個與BT在葡萄糖上生長相比表現出大量增加。這19個上調基因被分為3個離散的PULs,并通過qPCR證實。為了更好地顯示這些PULs,根據Bacteroides thetaiotaomicron VPI-5482(Geneback accession number: AE015928.1)的基因注釋,繪制了每個PUL的示意圖。PUL1由10個基因組成,編碼假設蛋白和兩對SusC和SusD。PUL2由5個基因組成,編碼假設蛋白。PUL3由4個基因組成,參與鼠李糖代謝。本研究中的PULs與典型的PUL不同,后者包含SGBP、SusC和SusD、糖苷水解和轉錄調節子。這些PUL中編碼的大多數蛋白是假設蛋白,這與以前的報告不同。研究這些假設蛋白質的功能可能具有重要意義,但它們的詳細功能應該在未來得到解決。

3. 卵形擬桿菌(Bacteroides ovatus)產生的A23-1降解產物可能不支持益生菌的生長
在添加或不添加碳源的條件下,分析了BO和益生菌在MCB培養基中的生長情況。結果顯示,在添加5mg/mL葡萄糖的條件下,BO和益生菌的生長良好,OD600值超過0.5;而在不添加碳源的條件下,它們的OD600值不到0.4。在添加A23-1的情況下,我們發現BO作為單一菌種可以在A23-1上生長良好,最大OD600值約為0.5,而益生菌作為單一菌種在A23-1上的生長不佳,尤其是LR。BO和益生菌的混合培養物的OD600值介于單一菌種之間或等于益生菌。這些結果表明它們之間可能不會發生交叉喂養。還分析了混合培養物中每個菌種的百分比。結果顯示,益生菌在混合培養物中的百分比下降,而BO的百分比增加。這與生長曲線的結果一致。然而, BO作為單一菌種在A23-1上生長良好,而混合培養物則生長不佳。BO和益生菌之間的相互作用機制尚不清楚。

圖3 在5 mg/mL A23-1培養基上檢測BO與LR、LGG或BL共培養的生長曲線
4. HGM在A23-1上生長時會產生短鏈脂肪酸
飲食攝入纖維與增強SCFAs的產生有關,多糖作為纖維之一可以被腸道微生物群利用來產生SCFAs。之前已經報道過人類腸道擬桿菌和益生菌可以利用多糖產生SCFAs。檢測了HGM利用A23-1產生SCFAs的情況。擬桿菌主要產生乙酸和丙酸,與BO菌株相比,BC產生乙酸顯著增加(p = 0.0006),但產生的丁酸和異丁酸較少。分別分析了擬桿菌與益生菌混合培養物產生的SCFAs,并將p值列在柱狀圖上。結果顯示混合培養物也產生更多的乙酸和丙酸。A23-1對宿主的生物活性是否由SCFAs引起仍是未知的。綜上所述, A23-1可以被HGM代謝產生SCFAs,尤其是乙酸和丙酸。

參考文獻:
Wen C, Li T, Wang B, Jin C, Li S, Li Y, Li M, Ding K. A pectic polysaccharide isolated from Achyranthes bidentata is metabolized by human gut Bacteroides spp. Int J Biol Macromol. 2023 Jul 13;248:125785. doi: 10.1016/j.ijbiomac.2023.125785IF: 8.2 Q1 . Epub ahead of print. PMID: 37451376IF: 8.2 Q1 .