即使在基因相同的癌細胞中,對治療的抵抗也經常出現在這些細胞的一小部分中。初始群體中稀有單個細胞的分子差異使某些細胞對治療產生耐藥性;然而,人們對耐藥結果的變異性知之甚少。在此研究中,研究者開發并應用 FateMap,這是一個將 DNA 條形碼與單細胞 RNA 測序相結合的框架,以揭示數十萬接受抗癌治療的克隆的命運。研究者發現,單細胞來源的癌細胞中出現的耐藥克隆在分子、形態和功能上都具有不同的耐藥類型。這些耐藥類型很大程度上是由添加藥物之前細胞之間的分子差異決定的,而不是由外在因素決定的。藥物劑量和類型的變化可以改變初始細胞的耐藥類型,導致某些耐藥類型的產生和消除。來自患者的樣本顯示了臨床背景下這些耐藥類型存在的證據。他們觀察到幾種單細胞來源的癌細胞系和用多種藥物治療的細胞類型的耐藥類型的多樣性。由于內在細胞狀態的可變性而導致的耐藥類型的多樣性可能是對外部線索反應的一般特征。
文章詳情
文章題目:Diverse clonal fates emerge upon drug treatment of homogeneous cancer cells
中文題目:對同質癌細胞進行藥物治療后出現不同的克隆命運
發表時間:2023.07
期刊名稱:Nature
影響因子:64.8
實驗平臺:scRNA-seq (10x Genomics)、GeoMx DSP(NanoString)
DOI:10.1038/s41586-023-06342-8
01 技術路線

02 研究結果
1、藥物治療后出現了不同的命運
研究者重點關注 BRAFV600E 突變黑色素瘤,其中使用靶向療法維莫非尼治療單細胞衍生細胞可導致稀有(千分之一或更少)細胞存活,這些細胞會增殖形成耐藥集落。研究者對單個組織培養皿中所有抗性集落的混合物進行了 scRNA-seq,發現抗性類型的基因表達譜表現出廣泛的多樣性。
為了同時確定每個細胞的轉錄譜和克隆起源,研究者開發了 FateMap,這是一種使用轉錄 DNA 條形碼同時識別來自數千個耐藥細胞的克隆的方法。首先,慢病毒條形碼整合到未經治療的細胞的 DNA 中。憑借龐大的條形碼庫復雜性(大約 5900 萬個獨特的條形碼)和較低的 MOI,可以對數千個細胞進行獨特的條形碼標記并通過分選進行富集。研究者將帶有條形碼的細胞暴露于維莫非尼,收集耐藥群體,進行scRNA-seq,并通過以鏈接克隆條形碼和細胞標識符的方式選擇性擴增和測序cDNA文庫,提取每個細胞的FateMap克隆條形碼。結果顯示抗性細胞存在明顯的轉錄異質性。

圖1 FateMap揭示了克隆間命運類型多樣性是由單個細胞在治療過程中產生的
2、耐藥類型功能多樣
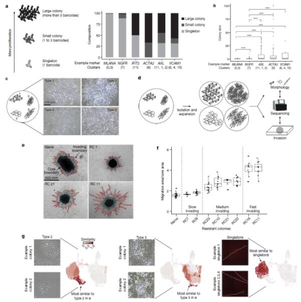
接下來研究者測試了轉錄上不同的抗性克隆是否具有不同的表型特性。研究者計算了不同耐藥類型的每個克隆的細胞數量。結果顯示不同的耐藥類型具有不同的增殖能力。研究者也發現,不同的抗性克隆在膠原基質中有明顯不同的侵襲區域。研究者將這種形態和侵襲性的變化與特定的轉錄譜聯系起來。他們從大量RNA-seq中鑒定出不同形態類型之間差異表達的基因,并使用這些基因集從FateMap中將形態學映射到單細胞簇。因此,克隆間基因表達的差異對應著在增殖、形態和侵襲性方面的功能差異。

圖2 克隆間基因表達的差異對應于形態、增殖和侵襲性的差異
3、不同的耐藥類型在癌癥中發生
研究者在其他癌細胞系中尋找耐藥類型的多樣性。另一個患者來源的單細胞黑色素瘤細胞系(BRAFV600E WM983B E9-C6)也在維莫拉非尼治療下顯示了耐藥克隆之間的形態和增殖差異。FateMap揭示了WM989 A6-G3細胞中許多相同的轉錄特征和增殖差異(補充數據)。
4、耐藥類型出現在患者身上
研究者質疑這些耐藥類型是否也出現在患者身上,其中微環境(包括免疫系統)和空間背景是因素。他們從4名在靶向治療后復發的患者身上獲得了腫瘤組織樣本。對于其中兩個人,他們也有他們接受治療前的匹配腫瘤樣本。對腫瘤進行多次穿孔活檢。他們使用GeoMx DSP,從每次穿孔活檢中選擇由73到1,390個細胞組成的多個感興趣區(ROI),并通過RNA-seq進行圖譜分析(所有樣本中有93個區域)。結果顯示,關鍵耐藥類型標記物在耐藥腫瘤貼片中的表達存在廣泛的差異性,這表明患者體內同一腫瘤的不同區域可能含有不同比例的FateMap。在接受靶向治療之前,他們在患者匹配的腫瘤樣本的鄰近區域發現了類似的預先存在的可變性,這表明存在一定程度的預先存在的異質性。此外,他們發現靶向治療后免疫浸潤的異質性。總之,這些結果為患者樣本中存在多種耐藥類型提供了強有力的證據。

圖3 空間轉錄組分析證實,患者在靶向治療后出現耐藥命運類型
5、由初始條件預先決定的抵抗命運
研究者質疑耐藥克隆的轉錄和表型變異是否是藥物暴露前細胞分子表達狀態的內在差異的結果。或者,抗性類型可以由外部決定。“同卵雙胞胎”分析與FateMap相結合,使他們能夠區分這些可能性。簡而言之,在獨特的條形碼細胞上,讓它們分裂幾次,然后將群體分成兩個相等的分裂群體 A 和 B,這樣大多數帶有條形碼的克隆(超過 90%)作為“雙胞胎”存在于每組中。然后他們應用維莫非尼并對兩個分割群體進行 FateMap。如果細胞的抗性類型是本質上決定的,那么它的雙胞胎將共享相同的類型。基因組 DNA (gDNA) 的純條形碼測序證實了群體之間條形碼的強烈重疊,表明耐藥潛力總體上是本質上決定的。
接下來,他們測試了克隆所采用的特定抗性類型是否類似地由預抗性細胞的初始狀態而不是外部因素預先確定。結果顯示,雙胞胎具有相似的轉錄譜。研究者也制定了一個稱為“混合系數”的指標(方法)表明,采用不同的轉錄和表型類型是由藥物暴露前細胞的內在分子狀態決定的,環境因素對類型結果幾乎沒有影響。

圖4 細胞在接受治療后注定會有不同的耐藥性
6、改變藥物劑量導致命運轉換
耐藥性在很大程度上取決于所用藥物的濃度。研究者探索了如果使用 FateMap 在兩個分裂群體中使用不同的藥物濃度(每個群體都接受不同濃度的藥物),耐藥類型的整體會如何變化。在低劑量治療的小鼠中,耐藥腫瘤生長相對較快。FateMap 可以通過在條形碼后分割群體并將雙胞胎中的一個置于低劑量環境中,將另一個置于高劑量環境中來區分這些可能性。接下來他們探討了抗性克隆的多樣性在低劑量和高劑量藥物之間如何變化。盡管低劑量和高劑量之間的耐藥頻率存在廣泛變化,但兩個劑量之間的許多轉錄類型是相同的。然而,也存在許多差異。

圖5 改變治療劑量會導致刻板的耐藥命運類型轉換和轉錄譜的改變
03 研究結論
研究者專注于表征單細胞來源的癌細胞對抗癌療法的耐藥類型。細胞系分析顯示即使在克隆系中也存在令人驚訝的變異性,這可能反映了克隆記憶。值得注意的是,這種變異性可以驅動許多癌癥表型,包括治療耐藥性、生長、致瘤性和轉移。FateMap 可以揭示多種生物過程中新興類型的多樣性,包括干細胞重編程和定向分化,并識別它們的潛在起源。