MeRIP-seq等揭示ALKBH5介導m6A去甲基化調控皮膚創面再上皮化分子機制
瀏覽次數:1090 發布日期:2023-8-22
來源:本站 僅供參考,謝絕轉載,否則責任自負
哺乳動物的損傷皮膚屏障完整性恢復通過創面愈合基本機制實現,這是一個包括凝血、炎癥、再上皮化(re-epithelialization)、肉芽組織形成和疤痕重塑的多步驟過程。再上皮化是決定創面成功愈合的重要因素,再上皮化受損是創傷、糖尿病、血管疾病、感染或輻射導致的所有慢性創面無法愈合的原因。因此研究創面再上皮化調控機制具有重要的臨床意義,并可能為加速創面愈合的治療策略提供新的見解。
N6-甲基腺苷(m6A)是真核生物中最普遍的內部mRNA修飾,哺乳動物m6A修飾受“writers”(如METTL3、METTL14、WTAP)和“erasers”(如FTO、ALKBH5))的動態和可逆調控。同時m6A修飾可以被特異性RNA結合蛋白識別(稱為“readers”,如YTHDF1-3、HNRNP、IGF2BP)。m6A修飾被“readers”蛋白識別后,可以影響RNA代謝的各個方面,包括RNA穩定性、翻譯、剪接、易位和高級結構。近年來大量研究表明m6A修飾廣泛參與毛囊形態發生、紫外線介導的皮膚損傷、系統性硬化、尋常型銀屑病、增生性瘢痕和腫瘤發生的調控。同時,m6A修飾在創面愈合過程中也發揮著重要作用,然而m6A修飾是否在調控角質形成細胞的遷移能力中發揮作用仍不清楚。此外對m6A修飾在創面再上皮化中的作用缺乏全面了解。
2023年7月14日,上海交通大學醫學院附屬第九人民醫院整復外科Xin Huang、Yixuan Zhao、湖南中醫藥大學附屬第二醫院創面修復科劉代明為共同第一作者,上海交通大學醫學院附屬第九人民醫院整復外科昝濤、李青峰、Yixuan Zhao為共同通訊作者, 以“ALKBH5-mediated m6A demethylation fuels cutaneous wound re-epithelialization by enhancing PELI2 mRNA stability”為題在《Inflammation and Regeneration》雜志發表研究論文,該研究通過甲基化RNA免疫沉淀測序(MeRIP-seq)和對應的RNA-seq聯合分析揭示了ALKBH5是創面再上皮化的內源性促進因子,提示了開發針對難治性創面的重編程m6A靶向療法的前景。

標題:ALKBH5-mediated m6A demethylation fuels cutaneous wound re-epithelialization by enhancing PELI2 mRNA stability(ALKBH5介導的m6A去甲基化通過增強 PELI2 mRNA 穩定性促進皮膚創面再上皮化)
時間:2023-07-14
期刊:Inflammation and Regeneration
影響因子:IF 8.1
技術平臺:m6A-seq(MeRIP-seq)、RNA-seq、m6A-RIP-qPCR 、qRT-PCR、Dot-blot、WB/IF等
研究摘要:
創面再上皮化受損會導致皮膚屏障重建功能障礙。m6A RNA修飾參與RNA命運決定,m6A甲基化變異會觸發許多疾病發病機制。然而,m6A在創面再上皮化中的作用仍然未知。本研究構建ALKBH5-/-小鼠以研究ALKBH5敲除后創面再上皮化率。采用甲基化RNA免疫沉淀測序(MeRIP-seq)和RNA-seq結合的高通量測序分析方法鑒定出ALKBH5的下游靶標。通過體外和體內挽救實驗(In vitro and in vivo rescue experiments)驗證下游靶標對ALKBH5缺失細胞或動物的功能表型作用。此外,通過RIP-qPCR、RNA下拉和RNA穩定性分析揭示了互作的reader蛋白和調控機制。
研究結果表明,ALKBH5在創緣表皮中特異性上調。ALKBH5敲除抑制了ALKBH5-/-小鼠的角質形成細胞(keratinocytes)遷移,并導致創面再上皮化延遲。綜合高通量分析揭示E3泛素蛋白連接酶PELI2是ALKBH5的下游靶標。體外和體內挽救實驗結果表明,外源性PELI2補充可以在體內和體外部分挽救ALKBH5缺失細胞中的角質形成細胞遷移并加速再上皮化。從機制上來說,ALKBH5通過去除PELI2 mRNA中的m6A修飾來促進PELI2表達,并以YTHDF2依賴的方式增強其穩定性。

圖形摘要
研究結果
(1)在創緣的角質形成細胞(keratinocytes)中觀察到RNA m6A修飾減少和ALKBH5表達增加

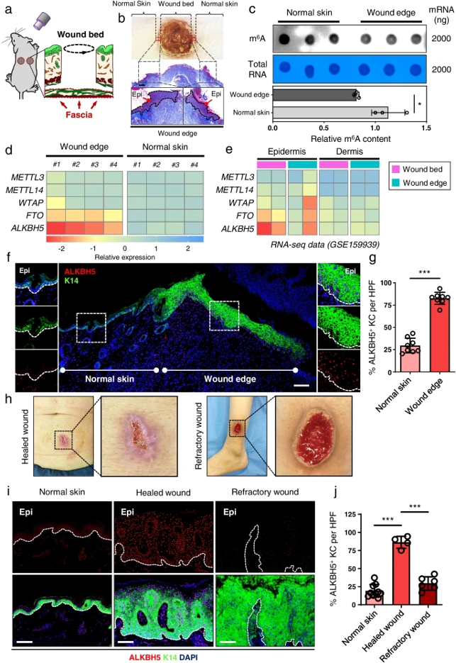
圖1:健康創面邊緣角質形成細胞中RNA m6A修飾降低,ALKBH5表達增加。
a. 在小鼠背部產生直徑5 mm的全層皮膚創面,切除肉脂膜下方筋膜(紅虛線)以防止創面收縮。
b. 傷后2 d (PWD2)皮膚創面大體外觀及組織學。勾畫創面床、創緣及鄰近正常皮膚。比例尺:250 μm。
c. m6A-DB分析從創面邊緣皮膚和鄰近正常皮膚提取mRNA的整體m6A水平。亞甲基藍(Methylene blue)染色法檢測總RNA(作為loading control)。實驗重復三次。t檢驗,雙側*P<0.05。
d.創面邊緣和正常皮膚m6A“writer”和“eraser”基因表達的熱圖。實驗設4個生物重復。
e.RNA-seq數據(GSE159939)繪制的m6A“writer”和“eraser”基因在創床和創緣表皮和真皮中的表達熱圖。
f. IF檢測創緣皮膚ALKBH5表達。比例尺:100 μm。
g.統計分析每個HPF中ALKBH5角質形成細胞的百分比。取4只小鼠創面樣本,ALKBH5細胞百分比以均數±SD表示。t檢驗,雙側***P<0.001。
h.代表性臨床照片,顯示了一組以愈合或難治性不愈合創面為特征的慢性創面患者隊列。
i. IF檢測愈合創面、難愈創面及正常皮膚創面邊緣ALKBH5的表達。比例尺:100 μm。
j.統計分析每個HPF中ALKBH5表皮細胞的百分比。分析4例愈合創面、6例難愈創面的創緣及相應的正常皮膚對照。ALKBH5細胞的百分比表示為平均值±SD。單因素方差分析,***P < 0.001。Epi表皮。虛線表示表皮邊界++++
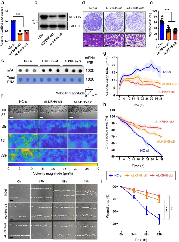
(2)ALKBH5抑制降低角質形成細胞的遷移
圖2:抑制ALKBH5可在體外破壞角質形成細胞遷移。
a-b. 通過qRT-PCR (a)和WB (b)驗證,siRNA轉染后,HaCaT細胞中的ALKBH5表達降低。實驗重復3次。單因素方差分析 ***P < 0.001。
c. 從ALKBH5敲低組和對照組的HaCaT細胞中提取RNA,通過m6A-DB檢測siRNA轉染后的整體m6A水平。亞甲基藍染色法檢測總RNA(作為對照)。
d. Transwell實驗分析ALKBH5敲低組和對照組HaCaT細胞的遷移能力。比例尺:25 μm。
e. Transwell實驗的統計分析。所有實驗重復3次,共納入5個隨機字段進行分析。遷移細胞面積的百分比用平均值±SD表示。單因素方差分析,***P < 0.001。
f. 采用細胞跟蹤成像技術繪制ALKBH5敲低或對照HaCaT細胞劃痕實驗后0 h、2 h、16 h、32 h的代表性動態細胞速度圖。x方向速度為u, y方向速度為v。速度大小表示u和v的合成速度,速度的方向和大小分別用黑色箭頭和顏色密度表示。FC相位對比圖像。比例尺:250 μm。
g. 不同時間點ALKBH5敲低組和對照組HaCaT細胞的速度大小的統計分析。
h. 統計分析劃痕創面愈合率。所有實驗重復三次。
i. 通過劃痕實驗評估HaCaT細胞的長期遷移能力。比例尺:100 μm。
j. 創面愈合實驗的統計學分析。所有實驗重復3次,每個時間點納入3個隨機字段進行分析。單因素方差分析,***P < 0.001
(3)ALKBH5敲除可抑制小鼠創面再上皮化
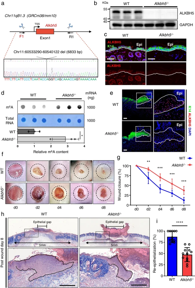
圖3:ALKBH5缺失會抑制小鼠創面的再上皮化。
a .使用CRISPR/Cas9技術敲除ALKBH5基因的策略示意圖。
b-c. WB (b)和IF (c)分別證實ALKBH5-/-小鼠皮膚和表皮中ALKBH5表達缺失。
d. m6A-DB分析WT和ALKBH5-/-小鼠創面邊緣皮膚的整體m6A水平。亞甲基藍染色法檢測總RNA(作為裝載對照)。實驗重復三次,m6A修飾的相對含量以平均值±SD表示。t檢驗,雙側*P<0.05。
e. IF分析揭示ALKBH5 -/-小鼠創面邊緣表皮中ALKBH5表達缺失。比例尺:100 μm。虛線表示表皮邊界。Epi表皮。
f-g. WT和ALKBH5-/-小鼠在PWD0、PWD2、PWD4、PWD6、PWD8上的皮膚創面代表性圖像(f)。比例尺:2 mm。黑色虛線圓描繪了5mm寬的原始創面。創面閉合率(g)通過ImageJ軟件進行量化,并表示為不愈合區域的百分比。6只小鼠的12個創面納入分析。創面閉合的相對百分比以平均值±SD表示。t檢驗,雙側**P<0.01, ***P<0.001。
h-i. PWD8時WT和ALKBH5-/-小鼠創面再上皮化的組織學分析(h)。箭頭線表示原創面間隙寬度為5 mm。鈍端線描繪上皮間隙,代表非上皮化的創面區域。比例尺:1mm。在PWD8時對WT和ALKBH5-/-小鼠的再上皮化百分比進行定量分析(i)。6只小鼠的12個創面納入分析。再上皮化創面面積的相對百分比以均數±SD表示。Mann-Whitney檢驗,雙側****P< 0.0001。比例尺:1mm。虛線表示表皮邊界
(4)全基因組MeRIP-seq和RNA-seq鑒定出PELI2是ALKBH5的下游靶標

圖4:在人表皮樣本和角質形成細胞系中受ALKBH5調控的m6A修飾基因表征
a. m6A修飾下游分析流程圖。MeRIP-seq鑒定出人類表皮樣本和角質形成細胞系共有的3710個基因,在3'UTR中具有特異性m6A peaks。RNA-seq在 ALKBH5敲低后鑒定出306個下調基因;以|FC|<0.5和P <0.05定義為差異表達基因。FC fold change。最終鑒定出16個同時具有m6A peaks和差異表達候選基因作為ALKBH5的潛在下游靶點。
b. 3710個共有基因的GO富集分析圖譜。
c. 由IPA產生的PELI2和其他15個候選基因的調控網絡。未顯示C3orf33、PGBD2、ZNF20、ZNF573、ZNF577和ZNF785基因,因為它們與PELI2沒有通路連接。
d. qRT-PCR檢測ALKBH5敲低后16個候選基因的表達。實驗重復3次,mRNA的相對表達量以平均值±SD表示。單因素方差分析,*P<0.05;** p<0.01。
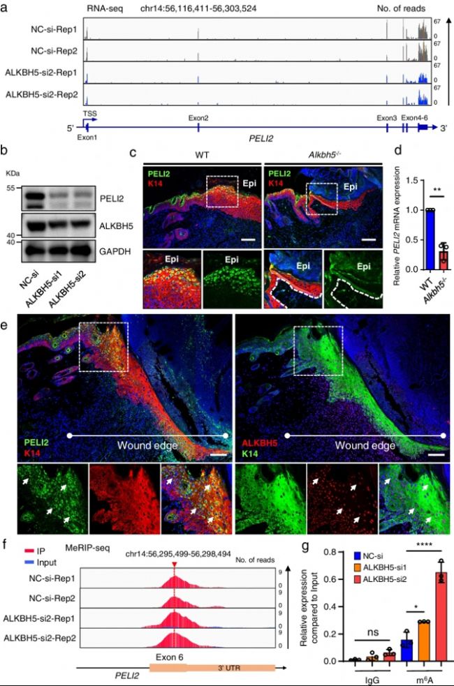
e. IGV軌跡顯示人表皮和HaCaT中PELI2的MeRIP-seq reads覆蓋。
f. m6A-RIP-qPCR檢測證實PELI2轉錄本的m6A修飾。實驗重復三次。將抗m6A抗體組和IgG組的mRNA相對表達量進行比較,以均數±SD表示。單因素方差分析,**P<0.01
(5) ALKBH5調控m6A甲基化和PELI2表達
圖5:ALKBH5表達水平與PELI2表達水平呈正相關。
a. 根據ALKBH5敲低或對照HaCaT細胞的RNA-seq分析,IGV追蹤PELI2表達。實驗設置兩個重復。
b. WB敲低ALKBH5后,檢測HaCaT細胞PELI2蛋白表達。
c. 通過IF染色分析PWD8中的WT和ALKBH5-/-小鼠創緣皮膚PELI2表達。虛線表示表皮邊界。比例尺:100 μm。
d. qRT-PCR顯示PELI2在WT和ALKBH5-/-小鼠原代角質形成細胞中的mRNA表達。實驗重復3次,mRNA相對表達量以平均值±SD表示。t檢驗,雙側**P<0.01。
e. 采用IF染色分析PWD6時WT小鼠創緣表皮PELI2和ALKBH5的表達及共定位情況。比例尺:100 μm。
f. IGV軌跡顯示ALKBH5敲低后PELI2的MeRIP-seq reads覆蓋情況。實驗設置2個重復。
g. 通過基因特異性m6A-RIP-qPCR檢測HACAT細胞中ALKBH5敲低后PELI2轉錄本的m6A修飾增加。實驗重復3次,將每組mRNA的相對表達量與input值進行比較,以平均值±SD表示。單因素方差分析,ns不顯著,*P<0.05,****P<0.0001
(6)外源性PELI2過表達可挽救ALKBH5缺失后延遲的創面再上皮化
圖6:外源性PELI2過表達挽救了ALKBH5敲低對角質形成細胞遷移的影響。
a-b. qRT-PCR顯示在用ALKBH5或NC siRNA處理并用PELI2或NC質粒轉染48h后的HaCaT細胞中PELI2(a)和ALKBH5(b)的mRNA表達。實驗重復3次,mRNA的相對表達量以平均值±SD表示。單因素方差分析,ns不顯著,*P<0.05,****P<0.0001。
c. WB檢測ALKBH5和PELI2的蛋白表達。
d. Transwell實驗顯示外源性PELI2過表達對ALKBH5敲低或對照HaCaT細胞遷移的影響。比例尺:25 μm。
e. 對Transwell實驗結果進行統計學分析。所有實驗重復3次,共納入5個隨機字段進行分析。遷移細胞的百分比面積表示為平均值±SD。單因素方差分析,***P<0.001。比例尺:25 μm。
f. 采用劃痕實驗評估外源性PELI2過表達對ALKBH5敲低或對照HaCaT細胞遷移的影響。比例尺:100 μm。
g.創面劃痕實驗的統計學分析。所有實驗重復3次,每個時間點的3個隨機字段納入分析。Mann-Whitney檢驗(24 h), ALKBH5-si1 + p-PELI2組與ALKBH5-si1 + p-NC組、ALKBH5-si2 + p-PELI2組與ALKBH5-si2 + p-NC組比較,差異均無統計學意義(p>0.05)。單因素方差分析(48 h, 72 h),***P<0.001
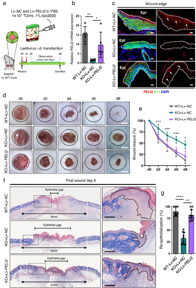
圖7:外源性PELI2過表達挽救了ALKBH5敲低對再上皮化和創面愈合的影響。
a. 創面建立后d0和d1, WT和ALKBH5-/-小鼠創緣皮膚皮內注射Lv-PELI2和Lv-NC (1×107 TU/ml, 1% Lipo3000)示意圖。于PWD8時處死小鼠。
b. qRT-PCR證實ALKBH5-/-小鼠創緣皮膚PELI2 mRNA表達恢復。5只小鼠的5個創面納入分析。基因的相對表達水平以平均值±SD表示。單因素方差分析,*P<0.05,**P<0.01。
c. IF分析證實Lv-PELI2轉染后ALKBH5-/-小鼠創緣表皮PELI2表達恢復。虛線表示表皮邊界。Epi表皮。比例尺:25 μm。
d-e. Lv-NC轉染的WT小鼠以及Lv-PELI2或Lv-NC轉染的ALKBH5-/-小鼠在PWD0、PWD2、PWD4、PWD6、PWD8的皮膚創面代表性圖像。比例尺:2mm。黑色虛線圓圈繪制了5 mm寬的原始創面。采用ImageJ軟件對創面閉合率(e)進行量化,e表示為創面未愈合面積的百分比。5只小鼠的10個創面納入分析。創面閉合的相對百分比以平均值±SD表示。單因素方差分析(第2天,第4天,第6天),***P < 0.001。Mann-Whitney檢驗(第8天),雙側*P< 0.05 (KO + Lv-PELI2 vs. KO + Lv-NC)。
f-g. 用Lv-NC轉染的WT小鼠和用Lv-PELI2或Lv-NC轉染的ALKBH5-/-小鼠在劃痕實驗后第8天的創面再上皮化組織學分析(f)。箭頭線表示原創面間隙寬度為5mm。鈍端線描繪了上皮間隙,表示非上皮化創面寬度。再上皮化百分比定量(g)。5只小鼠的10個創面納入分析。再上皮化創面的相對百分比以均數±SD表示。Mann-Whitney檢驗,雙側**P<0.01,****P<0.0001。虛線表示表皮邊界。比例尺:200 μm
(7)ALKBH5以YTHDF2依賴性方式穩定PELI2 mRNA表達
圖8:YTHDF2與m6A修飾結合并穩定PELI2 mRNA。
a. RIP-qPCR分析顯示YTHDF1、YTHDF2和YTHDF3在PELI2轉錄本中富集。實驗設置4個重復,mRNA的相對表達量與input值進行比較,用平均值±SD表示。單因素方差分析,****P<0.0001。
b. 用于RNA下拉分析的RNA探針示意圖。
c. 使用帶有或不帶有m6A修飾的PELI2 RNA探針,從細胞提取物中RNA下拉內源性YTHDF2蛋白。實驗設置3個重復。
d-e. 通過qRT-PCR (d)和WB (e)評估ALKBH5和YTHDF2敲低組或對照組HaCaT細胞中的PELI2表達。實驗進行3個重復。對PELI2的mRNA相對表達水平進行定量分析,并以平均值±SD表示。單因素方差分析,*P<0.05,**P<0.01。
f. 用放線菌素D (5 μg/mL)處理ALKBH5和YTHDF2敲除或對照HaCaT細胞0h、2 h、4 h、6 h、8 h, qRT-PCR分析PELI2的mRNA表達。實驗重復三次。
g. m6A eraser蛋白ALKBH5上調介導m6A甲基化降低如何通過YTHDF2依賴性方式增強PELI2 mRNA的穩定性來促進創面再上皮化示意圖
研究結論
本研究通過MeRIP-seq和對應的RNA-seq等分析揭示了創面再上皮化的一種新機制,通過該機制,m6A eraser蛋白ALKBH5在創緣被特異性激活,并通過從PELI2 mRNA中去除m6A位點并保護其免受YTHDF2介導的降解來促進角質形成細胞遷移。本研究從RNA表觀轉錄組調控角度拓展了對創面再上皮化的理解。重要的是,ALKBH5和PELI2可能是開發針對難愈性創面患者的重編程m6A靶向治療的潛在治療靶點。
參考文獻:
Huang X, Zhao Y, Liu D, Gu S, Liu Y, Khoong Y, Luo S, Zhang Z, Xia W, Wang M, Liang H, Li M, Li Q, Zan T. ALKBH5-mediated m6A demethylation fuels cutaneous wound re-epithelialization by enhancing PELI2 mRNA stability. Inflamm Regen. 2023 Jul 14;43(1):36.