LNPs選擇性共遞送mRNA和TLR4激動劑至脾臟發揮強效的腫瘤免疫治療作用
2023年5月,來自鄭州大學第一附屬醫院的秦志海教授團隊在藥劑學領域權威期刊J Control Release上發表了題為“Spleen-selective co-delivery of mRNA and TLR4 agonist-loaded LNPs for synergistic immunostimulation and Th1 immune responses”的研究論文。
脾臟是機體最大的外周免疫器官,也是啟動和擴增抗原特異性免疫反應的理想場所。選擇性地遞送抗原至脾臟可誘導快速的抗原特異性免疫應答,由于針對mRNA編碼抗原的免疫反應,不足以誘導強效的細胞毒性T細胞免疫應答,目前已發表的脾臟選擇性遞送mRNA編碼抗原的腫瘤治療效果有限。
秦志海教授團隊開發了一種硬脂酸摻雜的脂質納米顆粒(LNPs),通過共載編碼卵清蛋白(OVA)的未修飾mRNA和TLR4激動劑(MPLA)制備了脾臟選擇性mRNA腫瘤疫苗。靜脈注射后,該新型的mRNA疫苗可選擇性地在脾臟中翻譯mRNA編碼的蛋白抗原,通過激活抗原提呈細胞細胞膜上的TLR4和細胞內TLR7/8,增加mRNA腫瘤疫苗的免疫原性,引發Th1型的免疫應答和持久的免疫記憶,發揮強效的腫瘤免疫治療作用。

圖1 LNPs選擇性聯合遞送mRNA和MPLA至脾臟,協同免疫刺激和Th1免疫反應,從而實現癌癥免疫治療的示意圖
該研究發現sLNPs-OVA/MPLA 在靜脈注射后促進了脾臟中組織特異性mRNA的表達,并通過激活多個TLR引發了Th1免疫反應的增強佐劑活性。

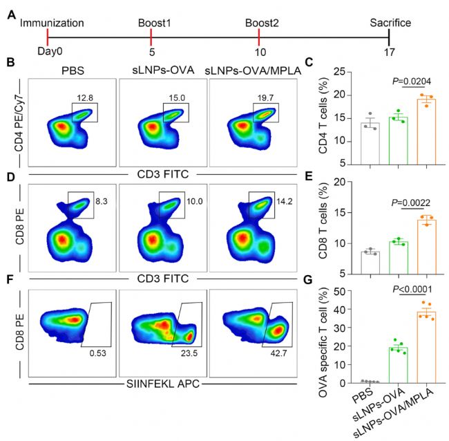
圖2 與sLNPs-OVA相比,sLNPs-OVA/MPLA誘導Th1細胞反應增強,脾臟中抗原特異性CD8+細胞毒性T細胞反應更強
在預防性小鼠模型中,sLNPs-OVA/MPLA誘導了一種有效的抗原特異性細胞毒性T細胞免疫反應,并最終通過持久的免疫記憶保護阻止了EG.7-OVA腫瘤的生長。

圖3 sLNPs-mRNA/MPLA對EG.7-OVA同種異體移植腫瘤模型的免疫預防作用及長期保護作用
此外,sLNPs-OVA/MPLA有效延緩了EG.7-OVA皮下移植淋巴瘤的腫瘤生長和B16F10-OVA靜脈注射黑色素瘤的肺轉移形成。

圖4 sLNPs-OVA/MPLA對小鼠EG.7-OVA淋巴瘤和B16F10-OVA黑色素瘤實驗性肺轉移的免疫治療效果
該研究表明,mRNA 抗原和適當的 TLR 激動劑的共同遞送可以通過協同免疫刺激和Th1免疫反應顯著提高脾靶向 mRNA 疫苗的抗腫瘤免疫治療效果。
參考文獻
Pan L, Zhang L, Deng W, Lou J, Gao X, Lou X, Liu Y, Yao X, Sheng Y, Yan Y, Ni C, Wang M, Tian C, Wang F, Qin Z. Spleen-selective co-delivery of mRNA and TLR4 agonist-loaded LNPs for synergistic immunostimulation and Th1 immune responses. J Control Release. 2023 May;357:133-148.