

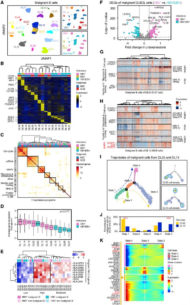
2. HBV+患者腫瘤細胞中MHC-II表達特征基因的高表達
為估計在惡性B細胞中發現的任何共享表特征是否與HBV感染相關,對 HBV+和 HBV- EBV-組的樣本之間的表達評分進行了比較,只有 MHC II 表達特征的表達評分在 HBV+ 組中顯著較高(圖2A)。此外,屬于MHC II表達特征的9個基因在每一個HBV+患者的惡性細胞中顯著高于HBV-EBV-組。隨后對HBV+和HBV- EBV-惡性細胞之間的基因表達譜進行了直接比較,MHC II表達特征的基因確實是HBV+惡性B細胞中差異表達的基因之一(圖2B)。緊接著比較了DL05和DL13兩個樣本診斷和復發的惡性細胞,在復發樣本DL13中,從惡性細胞中提取了7個基因表達特征,其中6個特征與DL05中鑒定的特征重疊(圖2C)。值得注意的是,MAPK特征只在DL13中表達。隨后對DL05和DL13的惡性B細胞進擬時序分析,總共確定了2個分支點和5個狀態(圖2I),通過關注疾病復發的機制,在軌跡的分支點 2 處進行分支分析,鑒定出一組在狀態5下高表達的基因,包括幾個MAPK信號相關基因,這可能與DLBCL患者的復發有關(圖2K)。

3. 非惡性B細胞亞群細分
針對非惡性B細胞進行重新聚類,細分得到5個Naive B亞群和3個Memory B細胞亞群(圖3A-3C)。隨后鑒定了每個亞簇中差異和高表達的基因,并將其聚類為7個基因集(圖3D-3E)。HBV+ 組中富集的Bmemory-1似乎與HBx刺激有關,并可能與病毒復制有(圖3G)。同樣有趣的是,在 HBV+ 樣本中發現了表達EGR2和表達EGR3的惡性B細胞,這表明來自HBV+患者的DLBCL樣本中的惡性細胞亞群也可能與HBx刺激相關(圖3H)。EBV+ DLBCL樣本中的B細胞 Bmemory-3 亞群可能與EBV感染有關。對浸潤性非惡性B細胞進行軌跡分析,確定了2個主要軌跡,并在軌跡的分支點1處進一步進行分支分析,鑒定出富含多種途徑的基因,推測它們可能決定HBV相關的細胞命運(圖3I-3L)。

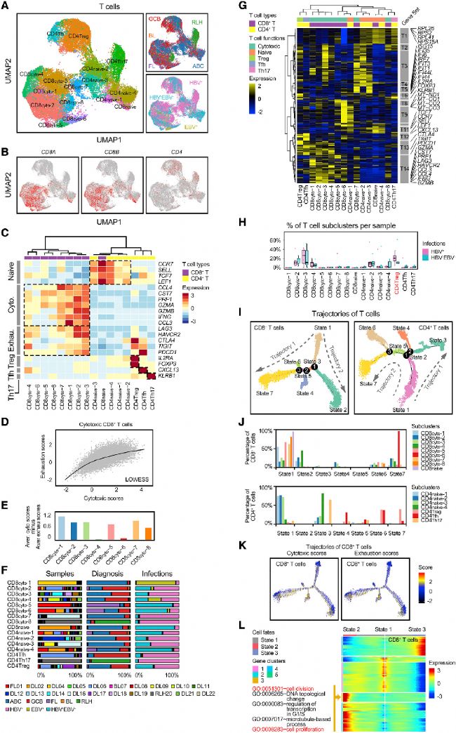
4. T細胞亞群細分
對T細胞進行重新聚類,得到CD4+T細胞、CD8+T細胞共16個亞群,根據之前的研究最終劃分為5個分類,分別為初始T細胞、細胞毒性T細胞、調節性T細胞 (Treg)、T (Tfh) 、 T 17 (Th17)(圖4A-4C)。對于細胞毒性 CD8+ T細胞,細胞毒性標記物的表達水平與共抑制受體的表達水平高度相關,表明這些 T 細胞中可能存在激活依賴性耗竭表達程序(圖4D)。通過比較平均細胞毒性和耗竭分數,發現兩個細胞毒性亞簇 CD8cyto-4 和 CD8cyto-6 比其他細胞毒性亞簇具有更強的耗竭狀態(圖4E)。所有T細胞亞簇均由來自三個或更多樣本的細胞組成(圖4F)。隨后鑒定了每個亞群的差異和高表達基因,并將其聚類為 14 個基因集(圖4G)。在 HBV+ 和HBV-EBV- 組之間未觀察到每個樣本的T細胞亞群百分比存在顯著差異(圖4H)。對CD8+T細胞和CD4+T細胞分別進行軌跡分析,都確定了2條主要軌跡,其中CD8+T細胞兩條主要軌跡細胞毒性和耗竭分數都很高(圖4I-4J)。

5. 骨髓細胞亞群細分
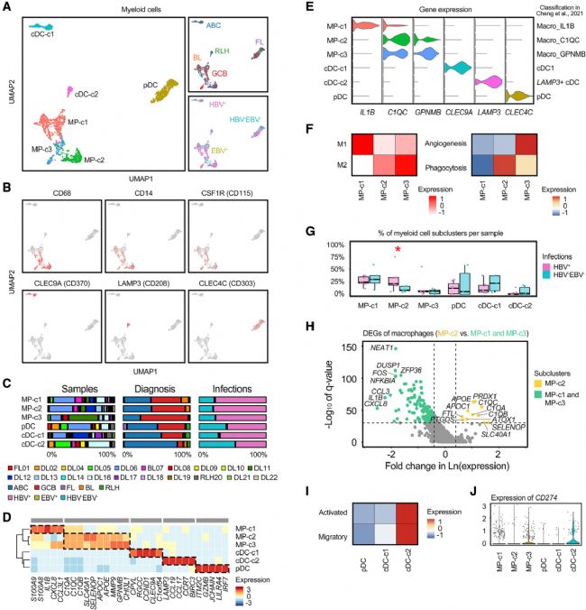
針對髓細胞進行重新聚類,得到3個巨噬細胞亞群(MP)、2個傳統DC亞群(cDC)、一個漿細胞樣DC(pDC)亞群共6個脊髓細胞亞群(圖5A-5C)。其中cDC-c1亞群高表達CLEC9A,pDC亞群高表達CLEC4C,cDC-c2亞群高表達LAMP3的同時還高表達CD274,表明 DC 亞群對T細胞具有潛在的抑制作用(圖5E-5J)。HBV+和HBV-EBV-組之間DC亞群的比例沒有觀察到顯著差異,有趣的是,cDC-c2亞群主要與DLBCL的ABC亞型相關(圖5C)。結合巨噬細胞的體外功能表型M1和M2分析,結果顯示MP-c1與促炎M1特征密切相關,MP-c2與抗炎M2特征和吞噬作用特征相關,MP-c3與M2和血管生成特征的高表達相關(圖5F)。另外,對HBV+患者的DLBCL樣本中觀察到MP-c2 的百分比顯著較高(圖5G),還對 MP-c2 中的巨噬細胞與其他亞群中的巨噬細胞之間的基因表達進行了比較,確定了MP-c2 中優先表達的 11 個基因(圖5H)。

6. 腫瘤微環境中亞群間的調控關系
為了解細胞亞群之間的調控關系,研究免疫相關的配體-受體對相互作用,結果顯示骨髓細胞亞群擁有最多數量的配體,而細胞毒性 CD8+ T 細胞亞群擁有最多數量的受體(圖6A,最能預測抗原呈遞細胞和T細胞之間的調節軸(圖6B)。重點關注與惡性細胞的相互作用,例如,CD40LG-CD40可能促進HBV+ 組DLBCL中惡性細胞與初始CD4+T細胞之間更強的相互作用(圖6C-6E)。此外,CD4+ Tfh和惡性細胞之間通過BAFF介導的信號傳導存在暗示性相互作用,并且這些相互作用僅在 HBV+ 患者中觀察到(圖6D)。DLBCL的另一個值得注意的發現是預測惡性細胞和 CD8+毒性細胞以及Tregs之間的CD70-CD27 相互作用,這可能進一步導致T細胞耗竭和抑制(圖6F-圖G)。

參考文獻:
Ye X, Wang L, Nie M, Wang Y, Dong S, Ren W, Li G, Li ZM, Wu K, Pan-Hammarström Q. A single-cell atlas of diffuse large B cell lymphoma. Cell Rep. 2022 Apr 19;39(3):110713. doi: 10.1016/j.celrep.2022.110713. PMID: 35443163.