棉花是世界上最重要的天然纖維作物,棉纖維細胞是植物中最長的單細胞之一,為研究細胞伸長提供了理想的模型。油菜素內酯(BR)在調節纖維伸長方面發揮重要作用,并且BR在棉花生產中已廣泛應用。超長鏈脂肪酸(VLCFA)是細胞內含有20個碳及以上的脂肪酸,體外添加VLCFA能夠促進纖維伸長。但BR和VLCFA在調控纖維伸長方面的關系及其作用機制尚不清楚。
中國農業科學院棉花研究所李付廣團隊前期使用DNA親和純化測序(DAP-seq)技術鑒定了陸地棉中BR信號通路核心轉錄因子GhBES1.4的靶基因,并通過多組學聯合分析構建了GhBES1.4介導的BR調控棉纖維伸長的信號網絡。DAP-seq結果顯示,GhKCSs家族的一些成員是GhBES1.4的靶基因。進一步結合轉錄組測序數據發現,GhKCSs家族中的5個基因在GhBES1.4-OE和GhBES1.4-RNAi棉花材料中表現出表達量的顯著改變(Plant Physiology, kiac590, https://doi.org/10.1093/plphys/kiac590)。
該團隊的最新研究成果闡明了GhBES1.4通過調控GhKCS10_At的表達,參與棉纖維伸長的分子機制。該成果于2023年3月2日發表在Plant Cell(IF=12.085)上,題為“Brassinosteroids regulate cotton fiber elongation by modulating very-long-chain fatty acid biosynthesis”。該研究揭示了BR通過調控棉花纖維內源VLCFA的合成,調節纖維伸長的分子機制,闡明了BR和VLCFA在調控纖維伸長方面的關系及其分子機理,對棉花纖維品質的遺傳改良具有指導意義。
首先,通過檢測BR功能缺失型突變體pag1纖維中VLCFA含量,發現BR缺失造成VLCFA含量下降,并且VLCFA合成途徑關鍵限速酶GhKCSs家族中多個成員在pag1纖維中表達量下調,其中GhKCS10_At下調最顯著。胚珠離體培養表明BR位于VLCFA的上游發揮作用。該團隊之前的研究已經證明GhBES1.4是BR信號通路核心轉錄因子(Plant Physiology, kiac590, https://doi.org/10.1093/plphys/kiac590),于是創制了GhBES1.4以及GhKCS10_At過表達和RNAi沉默的棉花材料,發現GhBES1.4和GhKCS10_At均通過提高纖維中VLCFA含量促進纖維伸長。
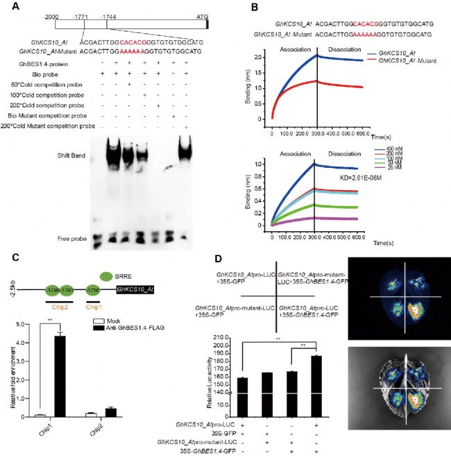
圖1. GhKCS10_At是GhBES1.4的直接靶基因
EMSA、Bio-layer interferometry、ChIP、Luc實驗結果表明GhBES1.4能夠結合到GhKCS10_At基因啟動子區域的BBRE元件上,這些結果進一步驗證了DAP-seq的結論。
體內外一系列生化實驗證實GhBES1.4可以結合到GhKCS10_At啟動子區域的BR響應元件(BRREs)上,進而調控GhKCS10_At表達,表明GhKCS10_At是GhBES1.4的靶基因。遺傳學實驗也證實了GhKCS10_At位于GhBES1.4的下游。綜上所述,該研究闡明了BR通過其核心轉錄因子GhBES1調控GhKCSs介導的VLCFA的合成,最終促進纖維伸長的分子機制。研究結果為解析BR調控棉花纖維伸長機制提供了新思路。

圖2. BR通過影響VLCFA合成調控棉纖維伸長的模型
在BR存在的情況下,BR信號通路中的關鍵轉錄因子GhBES1移動到細胞核,直接與GhKCSs的BRRE結合并激活其表達。編碼VLCFAs生物合成限速酶GhKCSs的高表達,增加內源性VLCFAs含量,進而促進纖維伸長。
原文鏈接:
1. Liu L, Chen G, Li S, Gu Y, Lu L, Qanmber G, Mendu V, Liu Z, Li F, Yang Z., A brassinosteroid transcriptional regulatory network participates in regulating fiber elongation in cotton, Plant Physiology, 2022; kiac590, https://doi.org/10.1093/plphys/kiac590
2. Yang Z, Liu Z, Ge X, Lu L, Qin W, Qanmber G, Liu L, Wang Z, Li F, Brassinosteroids regulate cotton fiber elongation by modulating very-long-chain fatty acid biosynthesis, The Plant Cell, 2023; koad060, https://doi.org/10.1093/plcell/koad060