m6A mRNA甲基化修飾調控CTNNB1促進肝母細胞瘤增殖的機制研究
瀏覽次數:953 發布日期:2023-3-29
來源:本站 僅供參考,謝絕轉載,否則責任自負
2019年12月23日,國家兒童醫學中心(上海)、上海交通大學醫學院附屬上海兒童醫學中心潘秋輝教授團隊在《Molecular Cancer》(IF:41.444/Q1)雜志上發表了題為“m6A mRNA methylation regulates CTNNB1 to promote the proliferation of hepatoblastoma”的文章,研究通過MeRIP-seq(m6A-seq)等實驗揭示了m6A甲基化修飾在肝母細胞瘤(Hepatoblastoma,HB)中的生物學作用和潛在機制。為探究RNA m6A甲基化修飾與肝母細胞瘤的發生發展機制的相關性奠定實驗基礎,為肝母細胞瘤干預治療提供新的理論基礎。

標題:m6A mRNA methylation regulates CTNNB1 to promote the proliferation of hepatoblastoma(m6A甲基化修飾調控CTNNB1促進肝母細胞瘤增殖)
時間:2019.12.23
期刊:Molecular Cancer
影響因子:IF 41.444
技術平臺:MeRIP-seq、RNA-seq、RT-PCR、Western Blot等
項目設計
(1)樣本選取:
HB標本和細胞系使用了來自25例患者的原發性HB腫瘤組織及其非腫瘤對應物(鄰近正常組織)。
(2)項目設計流程圖:

研究目的
m6A修飾對mRNA的穩定性、剪接和翻譯的調控具有重要意義。然而,它在癌癥中的作用尚未被詳細研究,為進一步研究m6A修飾在肝母細胞瘤(HB)中的生物學作用和潛在機制,本研究評估了肝母細胞瘤(HB)組織中m6A的水平,及其關鍵催化基因和整體m6A轉錄組水平概況。研究結果表明METTL3是參與異常m6A修飾的主要因素。此外還分析靶基因CTNNB1,探討了甲基轉移酶METTL3在HB中參與調控CTNNB1的機制。
實驗結果
(1)m6A修飾在HB中的潛在作用
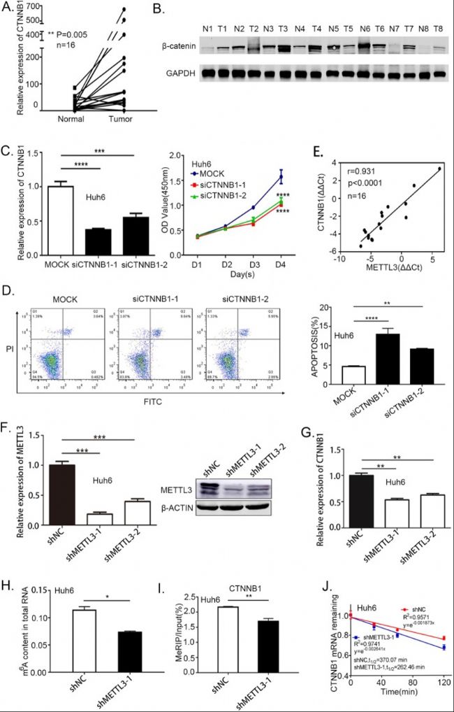
研究檢測了腫瘤和正常組織中的m6A水平,并在腫瘤組織和HB細胞中發現了m6A mRNA水平的升高。此外通過RT-qPCR和Western blotting評估了m6A writers、erasers 和 readers在腫瘤和鄰近正常肝組織中的表達。與鄰近正常組織相比,大多數腫瘤的METTL3、WTAP、FTO和YTHDF2水平顯著上調。這些結果證實了m6A修飾在腫瘤組織中是上調的。
(2)METTL3、WTAP、FTO、YTHDF2在HB中的功能作用
METTL3、WTAP、FTO、YTHDF2基因的敲除顯著抑制了HB細胞的增殖,并抑制了其集落形成能力。annexin V-PI雙染檢測結果顯示,METTL3、WTAP、FTO、YTHDF2表達下調會誘導細胞凋亡。考慮到這些基因的催化功能以及m6A修飾的上調水平,最終選擇METTL3作為候選分子作為HB中m6A異常修飾的標記。它與m6A水平呈正相關,可能是促進HB增殖的致癌基因以及m6A甲基轉移酶的重要活性成分。
(3)METTL3可能是HB患者診斷和預后的生物標志物
對25對HB患者樣本進行免疫組化分析。根據分級標準和Pearson s X2檢驗,發現HB中METTL3水平升高,這表明在mRNA和蛋白水平上與之前的觀察結果一致。采用RT-qPCR方法檢測組織標本中METTL3的表達,根據中位δ ct值分為高、低組,Kaplan Meier分析顯示,METTL3表達增加的患者復發頻繁,生存期較差。ROC曲線進一步證實了METTL3的診斷價值,這些結果表明METTL3可能是HB患者診斷和預后的生物標志物。
(4)METTL3促進體內HB腫瘤生長
研究人員通過裸鼠皮下植入實驗分析METTL3敲除對HB致瘤性的影響。用慢病毒感染Huh6細胞,表達針對METTL3的shRNA (shMETTL3-1)及其陰性對照(shNC)。RT-qPCR分析證實,與陰性對照相比,shMETTL3-1感染Huh6細胞中METTL3的表達顯著下調。在體內實驗中觀察到相對于非靶shRNA對照,穩定敲除METTL3可以導致腫瘤體積和重量顯著減少。此外研究還證實了在METTL3敲除HB細胞Huh6和小鼠腫瘤組織中,CTNNB1下游轉錄因子TCF4和靶基因Cyclin D1的表達降低。這些實驗支持了METTL3在HB腫瘤發生和發展中的致癌作用。
(5)HB中廣泛的m6A修飾及其拓撲模式
對5個腫瘤組織和正常組織進行m6A-seq分析,發現五個腫瘤組均表現出高水平的總m6A。m6A-seq在腫瘤組織的1089個基因中鑒定出4071個peaks,對前1000名最重要的peaks值進行分析,發現在顯著peaks值中至少有兩個motif代表正常組織和腫瘤組織中最常見的consensus。此外研究發現在正常和腫瘤組織中,m6A-IP在終止密碼子和CDS周圍高度富集,正常組織中CDS(38%)和終止密碼子(26.2%)附近的m6A peaks較多,其次是3’ UTR(19.4%)和起始密碼子(11.2%)。腫瘤中m6A peaks分布在CDS(36.7%)和終止密碼子(29.5%)附近,其次是3’UTR(19.4%)和起始密碼子(11.2%)。
(6)m6A peaks與正常組織和腫瘤組織中差異表達基因mRNA的關系
正常組上調表達基因1440個,腫瘤組上調表達基因2868個。對上調基因中m6A peaks的位置進行評估發現大量的m6A peaks位于相應基因的5’端。將含有m6A的基因分為PeakStart和PeakStop組,并檢查基因表達與m6A peaks值的位置關系,發現PeakStart和PeakStop類基因整體表達水平較高,且與腫瘤中的m6A peaks有良好的相關性。
由于HB是Wnt/β-catenin驅動的惡性腫瘤,假設上調的m6A甲基化可能通過激活Wnt/β-catenin信號通路促進腫瘤生長,發現CTNNB1、CCND1和NKD1等參與Wnt/β-catenin信號通路的基因,在腫瘤組織中m6A豐度顯著增加。這些結果表明m6A在HB轉錄本中具有與基因表達呈正相關的傾向,并且激活Wnt/β-catenin信號通路。
(7)m6A甲基化調節CTNNB1的激活
CTNNB1是Wnt/β-catenin信號通路的關鍵組成部分,幾乎50 - 90%的HB都存在CTNNB1突變。研究人員首先證實了CTNNB1在HB腫瘤組織中的上調,敲低CTNNB1會顯著降低HB細胞的活性并誘導細胞凋亡。此外還發現CTNNB1與METTL3的表達水平顯著正相關。通過敲除METTL3細胞來評估CTNNB1表達的穩定性。結果表明,降低m6A甲基化可以降低CTNNB1的穩定性。綜上所述,CTNNB1可能是HB中METTL3的下游靶點。
關鍵圖形

Figure4 HB的m6A- seq分析
Figure5 m6A甲基化與CTNNB1的表達和穩定性呈顯著正相關
結論:
該研究在建立肝母細胞瘤RNA m6A修飾研究平臺及技術體系基礎上,首次發現RNA m6A甲基化修飾在肝母細胞瘤中異常活躍,且篩選出甲基轉移酶METTL3與肝母細胞瘤預后相關,有望成為新的預后生物標志物;還發現經典通路Wnt/β-catenin中的CTNNB1發生m6A的異常修飾,并詳細闡述了CTNNB1 m6A甲基化修飾的作用機制,該發現是在原有認知的肝母細胞瘤致病機制基礎上開闊了一個嶄新的研究視野。
參考文獻:
Liu L, Wang J, Sun G, Wu Q, Ma J, Zhang X, Huang N, Bian Z, Gu S, Xu M, Yin M, Sun F, Pan Q. m6A mRNA methylation regulates CTNNB1 to promote the proliferation of hepatoblastoma. Mol Cancer. 2019 Dec 23;18(1):188.