
標題:Circulating tumour DNA methylation markers for diagnosis and prognosis of hepatocellular carcinoma(循環腫瘤DNA甲基化標志物在肝細胞癌診斷和預后中的價值)
期刊:Nature materials
2021影響因子: 43.841
發表時間:2017.11
摘要:
目前還沒有一種有效的基于血液的方法來診斷和判斷肝細胞癌(HCC)的預后。攜帶癌癥特異性遺傳和表觀遺傳突變的循環腫瘤DNA(ctDNA)可以實現非侵入性的“液體活檢”,用于癌癥的診斷和監測。在這里,作者通過比較肝癌組織和正常白細胞,確定了一組肝癌特異性甲基化標志物,并顯示肝癌腫瘤DNA和匹配的血漿ctDNA的甲基化特征高度相關。利用來自1,098例肝癌患者和835例正常對照的cfDNA樣本,作者構建了一個在診斷方面具有特異性和高度敏感性(P<0.001)的診斷預測模型,該模型與腫瘤負荷、治療反應和分期高度相關。此外,作者還建立了預后預測模型,有效地預測了患者的預后和生存期(P<0.001)。這些發現共同證明了ctDNA甲基化標記物在肝癌的診斷、監測和預后中的作用。
隊列:
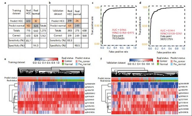
為了研究肝細胞癌的ctDNA,作者采集了中國肝細胞癌患者和隨機選擇的健康對照者的血漿樣本,得到了715名肝癌患者和560名正常健康對照的訓練隊列,以及383名肝癌患者和275名健康對照的驗證隊列。
結果:
ctDNA在血液中的含量極微,每毫升血中僅有約20ng,并且混雜在更大量的正常游離DNA中,在這么微量的ctDNA中檢測單個堿基的甲基化水平具有很大的挑戰。
作者首先從全基因組水平上對肝癌組織和正常血液DNA的485,000個CpG位點甲基化水平進行了比較,篩選出差異性最顯著的位點;設計相應的鎖式探針(Padlock probe),對近兩千例肝癌和正常人血漿中提取的微量ctDNA進行了甲基化PCR擴增和測序(探針捕獲靶向甲基化測序);確定了這些位點的甲基化水平后,進而通過大量的統計學分析和計算,并利用多種人工智能模擬的機器學習方法,最后分別篩選出10個和8個位點建立了診斷模型和生存預后模型(圖1)。

圖1.數據生成和分析流程圖




標題:Identification of methylation haplotype blocks aids in deconvolution of heterogeneous tissue samples and tumor tissue-of-origin mapping from plasma DNA.(甲基化單倍型鑒定有助于異質組織樣本的去卷積以及根據血漿DNA的對腫瘤溯源)
期刊:Nature genetics
2021影響因子: 38.33
發表時間:2017.4
摘要:
哺乳動物基因組中相鄰的CpG位點可以由于甲基轉移酶或去甲基酶的加工性而共享相似的甲基化狀態,而DNA甲基化是細胞類型特異性的,并且該模式可以用于分析異源樣品的相對細胞組成,因此共甲基化的CpG可以作為一組基因組特征用于標記組織的來源。作者對人體全基因組中表現出高度一致得甲基化區域進行系統性調查,使用61組全基因組亞硫酸氫鹽測序(WGBS)數據定義了147,888個緊密耦合的CpG位點,稱為甲基化單倍型(MHBs),并用101組簡化代表性亞硫酸氫鹽測序(RRBS)數據和637組甲基化芯片數據進一步驗證了這一點。還使用一種稱為甲基化單倍型負荷(MHL)的指標,作者在區塊(blocks)水平上進行了組織特異性甲基化分析。最后,作者使用甲基化單倍型對59例癌癥患者的無細胞循環DNA中的腫瘤負荷和組織起源進行了定量估計。
方法:
作者首先通過61 組WGBS數據發現了MHB(甲基化單倍型區塊),接著利用101 組RRBS數據和637組甲基化芯片數據對MHB進行驗證。建立甲基化單倍型負荷(MHL)模型,進行組織特異性MHB分析,最后使用29個WGBS數據和14個RRBS數據以及59個RRBS數據(癌癥患者血清);10個RRBS數據(和血清配對的腫瘤組織);75個RRBS數據(對照血清)對模型進行訓練和測試(圖1)。




03 泛癌種診斷和預后

標題:DNA methylation markers for diagnosis and prognosis of common cancers(DNA甲基化標志物在常見癌癥診斷和預后中的應用)
期刊:Proc Natl Acad Sci U S A.
2021影響因子: 11.205
發表時間:2017.5
摘要:
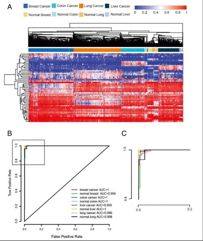
使用微創活檢識別特定癌癥對于改善癌癥的診斷、治療選擇和預后預測有著很大的幫助。利用來自癌癥基因組圖譜(TCGA)的全基因組甲基化數據和機器學習方法,作者評估了DNA甲基化在區分四種常見癌癥(乳腺癌、結腸癌、肝癌和肺癌)腫瘤組織和正常組織中的有效性。作者在1,619個腫瘤樣本和173個鄰近正常組織樣本的訓練隊列中確定了癌癥標記物。作者的發現在一個單獨的TCGA隊列中得到了驗證,DNA甲基化分析可以預測癌癥和正常組織,準確率超過95%,同時也準確地將30個轉移到肝臟的結直腸癌中的29個和34個轉移到肺的結直腸癌中的32個確定下來。作者發現這種檢測方法還可以預測患者的預后和存活率。綜上所述,這些發現證明了甲基化生物標記物對描述癌癥分子特征的作用,并對診斷和預后有一定的意義。
結果:
與不同癌癥類型的甲基化情況相關的無監督等級聚類和熱圖顯示,甲基化圖譜能夠識別癌癥特異性甲基化特征。ROC曲線表明,對不同腫瘤類型的預測具有較高的敏感性和特異性,因此甲基化特征可以區分不同的癌癥類型和相應的正常組織(圖1)。


