MeRIP-Seq & RIP-Seq在肺動脈高壓m6A蛋白YTHDF1機制研究的應用
瀏覽次數:2469 發布日期:2021-11-22
來源:本站 僅供參考,謝絕轉載,否則責任自負
N6-甲基腺苷(m6A)是最普遍的mRNA內部修飾,通過甲基化酶(writer)、去甲基化化酶(eraser)和閱讀蛋白(reader)的合作參與細胞過程。m6A對mRNA下游調控如翻譯、輸出和穩定性的影響主要由識別修飾靶點的reader決定。云序客戶南京醫科大學陳峰課題組在American Journal of Respiratory and Critical Care Medicine 雜志(IF=21.405)上發表了關于m6A reader蛋白在肺動脈高壓(PAH)發病機制中作用的文章,展示了人類PAH患者和實驗性PH模型中m6A水平和YTHDF1 reader蛋白表達,YTHDF1 reader蛋白的機制作用,并表明針對YTHDF1或MAGED1的策略可能是治療PH的有效療法。云序生物有幸參與本項目當中的m6A MeRIP-seq、RNA-seq、RIP-seq以及生信分析。
下面我們就為大家解析這篇研究reader蛋白的文章思路和成果。
發表期刊:American Journal of Respiratory and Critical Care Medicine
發表日期:2021年5月1日
影響因子:21.405
研究方法:比色法檢測m6A整體水平、m6A MeRIP-seq、RNA-seq、RIP-seq、MeRIP-qPCR
文章鏈接:YTHDF1 Regulates Pulmonary Hypertension through Translational Control of MAGED1
技術路線
研究內容
一、m6A修飾水平在人類PAH患者和實驗性PH模型中上調
首先,作者用比色法檢測了PAH患者(n=7)和Su/Hx誘導PAH小鼠的肺組織(n=8)、MCT誘導大鼠的肺動脈組織(n=8),發現與對應的健康組織相比整體m6A甲基化水平上調。同時,也發現在PAH組織中,m6A reader蛋白YTHDF1的表達上調。并且,YTHDF1蛋白表達量和RNA整體m6A水平都隨著缺氧時間一起增加。這些結果提示了YTHDF1與m6A修飾可能參與了PH病理生理過程。
二、YTHDF1基因敲除改善PH
為驗證YTHDF1對PH病理生理過程的影響,一方面作者在小鼠中敲降YTHDF1進行Su/Hx誘導PH實驗,通過血液動力學、肺動脈血管壁厚度和肌化、肺動脈平滑肌細胞增殖等指標,發現敲降YTHDF1可改善小鼠PH和PVR發展。另一方面,目前已知PASMC細胞表型轉化在PH的發病機制中起重要作用,作者在 HPASMC中敲降YTHDF1,發現可改善細胞增殖、表型轉換和凋亡抵抗。
三、YTHDF1蛋白表達增加與蛋白降解改變有關
有趣的是,作者發現雖然YTHDF1蛋白表達量在PH患者和動物模型中上調,但是YTHDF1的mRNA卻不變甚至輕微下調。于是作者通過轉錄抑制實驗和蛋白合成抑制試驗在HPASMCs中驗證到,缺氧誘導PH過程中YTHDF1轉錄本穩定性不變而蛋
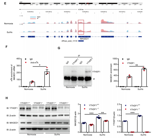
四、MAGED1是Su/Hx處理小鼠m6A修飾和YTHDF1的靶點
為了尋找YTHDF1作用的靶基因,作者對Su/Hx誘發PH的小鼠和對照小鼠進行了m6A MeRIP-seq、RNA-seq和RIP-seq。m6A修飾譜展現了m6A位點多分布在終止密碼子,甲基化峰保守序列分析顯示RRACH序列顯著富集。對三組學差異基因取交集后進行了GO和KEGG分析。

圖片處理組m6A修飾水平上調且與YTHDF1結合的基因中,MAGED1基因的功能與細胞凋亡、分化和增殖相關,篩選其為潛在靶基因。與對照組相比,在Su/Hx處理小鼠中,作者通過MeRIP-qPCR驗證了MAGED1的m6A修飾水平升高,通過RIP實驗驗證到結合YTHDF1的MAGED1蛋白更加富集。另外,同樣進行Su/Hx處理,在敲降YTHDF1的小鼠MAGED1蛋白表達量低于野生型。這些結果表明,Su/Hx誘導PH的模型小鼠中,MAGED1蛋白經由m6A修飾受YTHDF1調控。
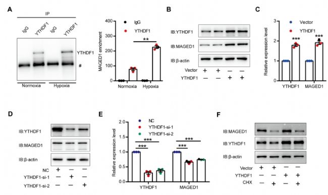
五、YTHDF1識別并促進m6A修飾的MAGED1 mRNA的翻譯
接下來作者探究了YTHDF1調控MAGED1的機制。作者觀察到在患者和小鼠模型中,MAGED1蛋白水平隨著促PH因子的作用而升高,但MAGED1基因mRNA卻沒有顯著差異。于是針對YTHDF1作者1) 通過RIP-qPCR發現缺氧誘導PH的小鼠中YTHDF1結合的MAGED1 mRNA更加富集; 2)通過敲降和過表達YTHDF1發現影響MAGED1蛋白表達而不是mRNA水平;3)通過CHX處理區分驗證了HPASMCs中過表達YTHDF1不改變MAGED1蛋白降解速率,說明YTHDF1是通過影響翻譯效率實現提高MAGED1蛋白表達。除此之外,作者還在過表達YTHDF1的HPASMCs中敲降了甲基化酶METTL3,發現會減弱YTHDF1促進MAGED1蛋白表達的效果。這些實驗結果證明,YTHDF1通過促進帶有m6A修飾的靶基因MAGED1的蛋白翻譯效率從而增強其蛋白表達。
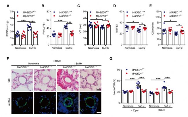
六、靶基因MAGED1對PH的促進作用
最后作者研究了靶基因MAGED1對PH病理生理過程的影響。通過動物實驗和細胞實驗,驗證了敲降MAGED1對PH小鼠血管重塑和心功能損害具有保護作用,進一步又驗證了MAGED1通過上調PCNA促進缺氧狀態下PASMC的細胞增殖、遷移和存活。
總結
這篇文章首先通過比色法檢測了PH中整體m6A修飾水平上調,m6A reader蛋白YTHDF1表達上調,揭示了m6A修飾在PH病理生理學中的潛在作用。然后通過云序生物提供的m6A MeRIP-seq、RNA-seq、RIP-seq尋找m6A修飾和受YTHDF1調控的靶基因MAGED1。在疾病患者、模型小鼠、PASMC細胞中,一方面驗證了YTHDF1 reader蛋白在疾病中表達提高,另一方面從結合mRNA、調控mRNA和蛋白表達水平等方面,驗證了YTHDF1通過m6A修飾促進靶基因MAGED1的蛋白表達。最后驗證了靶基因MAGED1對PH的促進作用。本研究首次將m6A水平和YTHDF1豐度的增加與PH的發展聯系起來,并表明針對YTHDF1或MAGED1的干預可能是治療PH的有效方法。