
由肝臟脂質代謝失調導致的非酒精性脂肪肝(NAFLD)已成為全球最常見的肝病。目前,NALFD/NASH患者的治療方案非常有限,不過核受體法尼醇X受體 (FXR) 激動劑已顯示出較好的應用前景。已有研究表明,FXR激活與肝臟和血漿甘油三酯(TAG)水平降低、炎癥減輕、胰島素敏感性增加等多種臨床變化相關。美國加州大學Thomas Q.de Aguiar Vallim研究小組發現,FXR激活可通過膽汁酸依賴的方式降低脂質吸收從而預防NAFLD。相關成果發表于《Cell Metabolism》。
FXR激活劑選擇性地降低人和小鼠中MUFAs和PUFAs水平
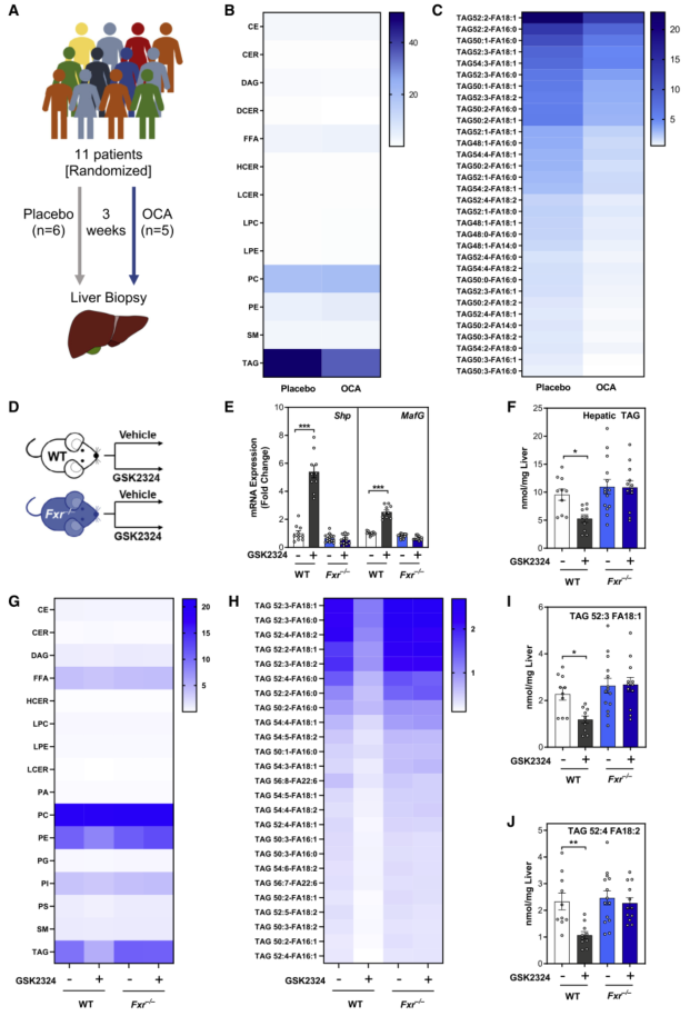
為研究FXR激活如何改變肝臟TAG水平,將11名等待膽結石手術的患者隨機分組,并用安慰劑(n = 6)或FXR激動劑OCA(n = 5)治療3周,收集肝臟活檢組織。FXR靶基因BSEP誘導和膽汁酸合成酶CYP7A1降低證實 OCA組患者肝臟FXR激活。對肝臟組織進行脂質組分析,顯示FXR激活特異性地降低了肝臟中TAG,但不影響其他脂類。TAG種類具體分析表明,OCA處理造成大部分TAG種類水平降低,主要是含有一個雙鍵脂肪酸的TAG(MUFA),以及含有不同程度的兩個或多個雙鍵 (PUFA)的TAG。
為探究FXR介導肝臟TAG降低的機制,采用合成的、水溶性的、特定FXR激動劑GSK2324處理野生型和Fxr-/-小鼠。與Fxr-/-小鼠相比,野生型小鼠FXR靶基因Shp和MafG表達顯著增加。與臨床結果一致,FXR激活顯著降低了野生型小鼠肝臟TAG水平,并且主要降低含有MUFA和PUFA 的TAG水平。這些結果表明 FXR 激活選擇性地改變了特定的脂質種類,主要是含有一個或多個雙鍵脂肪酸的TAG。

圖1 FXR激動劑選擇性降低人和小鼠肝臟中MUFA和PUFA的TAG
GSK2324選擇性降低脂肪酸和甘油三酯合成基因的表達
為確定參與TAG或脂肪酸合成的基因是否受到FXR激活的調節,對野生型和Fxr-/-小鼠中參與肝臟脂肪從頭生成途徑中編碼24種酶基因的mRNA進行檢測,結果顯示編碼飽和脂肪酸合成或脂肪酸延伸的酶相關mRNAs在FXR激活后沒有顯著減少,而Fasn mRNA水平增加,與早期研究一致,Fasn是FXR直接靶基因。
在24個mRNA中,GSK2324處理后只有三個基因Scd1、Lpin1和Dgat2以 FXR 依賴性方式減少,Fxr-/-小鼠則沒有這種變化。以上數據表明FXR激活只會導致脂肪酸和TAG代謝的選擇性變化。如MUFA的TAG以FXR依賴性降低可能是由于SCD1表達降低所致。為確定FXR活化是否減少新脂肪酸合成,給兩組小鼠添加氘代水(D2O)對脂肪生成進行檢測。結果顯示GSK2324處理后MUFA(C16:1 和 C18:1)合成顯著減少,而飽和脂肪酸的水平僅發生適度變化。以上結果表明FXR激活導致用于合成肝臟TAG的MUFA水平優先減少,從而導致TAG發生變化。

圖2 GSK2324選擇性降低脂肪酸和甘油三酯合成基因表達
FXR激活降低肝TAG水平,與SHP和SREBP1c無關
有研究表明,FXR通過SREBP1c(許多脂肪生成基因的主要轉錄激活因子)的SHP依賴性降低來調節肝臟TAG。為確定TAG的FXR依賴性減少是否由轉錄抑制因子SHP介導,用GSK2324處理野生型和Shp-/-小鼠3天。結果顯示野生型和Shp-/- 小鼠FXR激活誘導了FXR靶基因MafG的表達,而僅在野生型小鼠中誘導了Shp表達。此外,GSK2324抑制野生型和Shp-/-小鼠肝臟中Srebp1c、Scd1、Lipin1和Dgat2基因表達,表明這些基因的抑制與SHP無關。同時GSK2324降低了肝臟 TAG水平(包括MUFA和PUFA的TAG),以上數據顯示肝臟TAG的FXR依賴性調節在很大程度上獨立于SHP。
GSK2324處理野生型和Srebp1c-/-小鼠、Ppara-/-小鼠,相關結果表明與SREBP1c、PPARa也無關。說明FXR抑制TAG的合成既不依賴FXR-SHP-SREBP1c通路,也不改變PPARα轉錄活性,而是通過一種未知的機制去改變脂質合成中特定基因表達水平,如SCD1。

圖3 FXR激活降低肝TAG水平,與SHP和SREBP1c無關
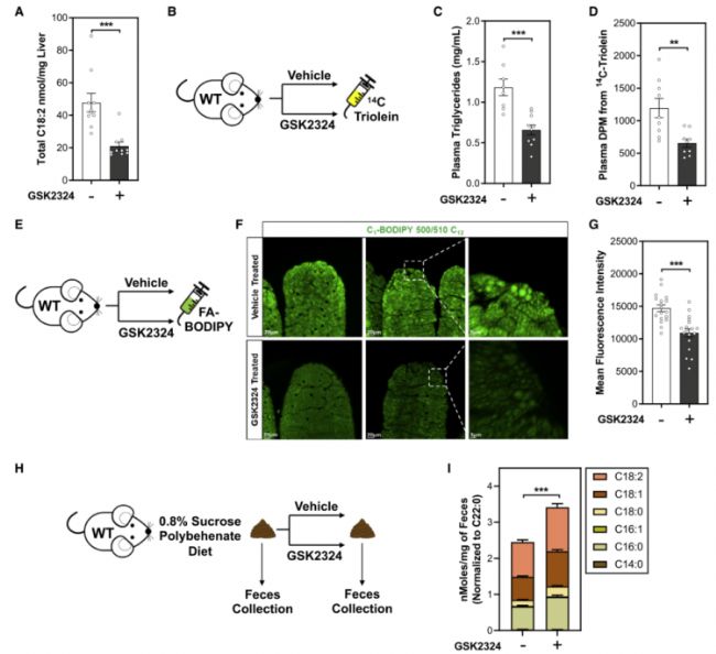
FXR激活減少腸道脂質吸收
除了MUFA顯著減少外,含有PUFA的TAG(如含有C18:2(亞油酸)脂肪酰的TAG)持續減少。此外,肝脂肪酸GC-MS分析結果顯示總C18:2水平顯著降低。亞油酸是一種只能通過飲食獲得的必需脂肪酸。因此,推測FXR激活可能會減少腸道對膳食脂質的吸收。隨后采用三種方法(摻有放射性標記的14C-三油酸甘油酯的橄欖油、含有C12-BODIPY熒光脂肪酸的橄欖油、含有不可吸收脂質蔗糖聚苯甲酸酯)測定FXR激活對脂質吸收的影響。研究結果表明,FXR激活可降低腸道對膳食脂肪酸的吸收。

圖4 FXR激活減少腸道脂質吸收
腸道脂質吸收減少需要FXR依賴性膽汁酸的變化
腸道中對膳食脂質的吸收需要TAG分散在含有膽汁酸和磷脂的膠束中,以便胰源性脂肪酶可以水解它們釋放脂肪酸和單酰基甘油酯 (MAG)。這些脂肪酸和MAG進入腸細胞,重新合成TAG并通過乳糜微粒分泌到淋巴中。膽汁酸是一種洗滌劑,對腸腔膠束形成具有關鍵作用。由于FXR是膽汁酸代謝的主要調節劑,因此FXR激活可能通過降低膽汁酸水平和/或改變膽汁酸組成來影響腸道脂質吸收。
通過UPLC-MS/MS 對肝臟、腸道和膽囊中膽汁酸進行定量檢測,發現GSK2324激活FXR后可顯著降低野生型小鼠總膽汁酸,而Fxr-/-小鼠未發生這種變化。值得注意的是,野生型小鼠中;悄懰 (TCA) 和膽酸 (CA) 出現減少。而其他豐富的膽汁酸種類(如鼠膽酸 (MCA))不受GSK2324影響。以上結果表明GSK2324以 FXR 依賴性方式降低腸道脂質吸收,可能與膽汁酸水平和/或組成變化有關。
隨后采用標準飲食或0.5% CA補充飲食喂養野生型小鼠4天,喂養期最后三天用對照或GSK2324處理各組小鼠。CA飲食可增加肝臟FXR靶基因表達,而GSK2324依然可以誘導FXR靶基因Shp和MafG表達。并且GSK2324顯著降低標準飲食小鼠總膽汁酸(特別CA降低),但CA飲食小鼠沒有變化。表明0.5% CA足以恢復標準飲食小鼠膽汁酸池大小。肝臟TAG脂質組學分析表明,標準飲食小鼠FXR激活降低總TAG和多種TAG種類,而補充CA后肝臟TAG出現增加。標準飲食和CA飲食小鼠經GSK2324處理后關鍵脂肪生成基因 Srebp1c、Scd1、Lpin1和Dgat2表達顯著降低。重要的是,CA可以消除GSK2324處理后糞便脂肪酸的增加。這些數據表明FXR激活會降低腸道脂質吸收,而補充膽汁酸可以挽救這種減少,說明FXR依賴性的脂質吸收減少由膽汁酸池組成變化介導。

圖5 腸道脂質吸收減少需要FXR依賴性膽汁酸變化
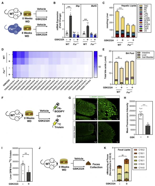
NAFLD模型中,FXR激活顯著降低肝臟TAG和腸道脂質吸收
野生型和Fxr-/-小鼠高脂飲食(WD) 8 周,最后3天采用GSK2324干預。結果顯示GSK2324以FXR依賴方式誘導FXR靶基因Shp和 MafG表達。WD飲食改變肝臟脂質組, TAG成為肝臟主要脂質類型。然而,GSK2324顯著降低野生型小鼠肝臟TAG,但Fxr-/-小鼠沒有變化。GSK2324是否可以改變WD飲食小鼠膽汁酸池,采用UPLC-MS/MS對膽囊、肝臟、腸道中的膽汁酸含量進行測定。WD 飲食小鼠中,GSK2324 處理的野生型小鼠膽汁酸池中TCA水平顯著降低,而T-βMCA水平沒有變化。
FXR激活導致WD飲食小鼠肝臟TAG顯著降低,表明脂質吸收的變化可能已發生變化。因此, WD 飲食野生型小鼠進行三種方法測定脂質吸收。結果表明,GSK2324處理顯著增加了糞便脂肪酸含量,與腸道脂質吸收減少一致。

圖6 NAFLD模型中,FXR激活顯著降低肝臟TAG和腸道脂質吸收
腸道FXR介導脂質吸收變化,而肝臟FXR控制脂質合成
為確定NAFLD模型中肝臟脂質的FXR依賴性降低是否需要SHP,對WD飲食Shp-/-小鼠進行GSK2324干預。發現WD飲食的Shp-/-小鼠肝臟TAG減少,表明這些動物免受飲食誘導NAFLD。然而與低脂飲食動物結果一致,肝臟TAG減少不需要 SHP。重要的是,FXR 激活對脂肪生成基因抑制不會因SHP的丟失而改變,表明NAFLD模型中FXR對這些基因的調節與SHP無關。隨后在 Srebp1c-/-小鼠中重復WD 飲食實驗,發現野生型和Srebp1c-/-小鼠中FXR激活顯著降低了小鼠肝臟 TAGs水平,并且Srebp1c-/-小鼠脂質水平更低。
為確定肝臟或腸道 FXR是否介導肝臟脂質和吸收的變化。本研究構建肝細胞FXR缺失小鼠(FxrLiv-KO)或腸細胞FXR缺失小鼠(FxrInt-KO)。隨后WD飲食 8周,同樣用GSK2324處理3天。相比FxrLiv-KO小鼠,肝臟FXR靶基因Shp在Fxrfl/fl和 FxrInt-KO小鼠中均被誘導表達。相反,腸道FXR靶基因Fgf15在 Fxrfl/fl和 FxrLiv-KO小鼠回腸中被誘導表達,但FxrInt-KO小鼠沒有變化,證實了每個模型的組織特異性敲除。脂質組學分析結果顯示FXR激活顯著降低Fxrfl/fl小鼠肝臟TAG;然而,FxrLiv-KO和FxrInt-KO小鼠TAG水平都沒有顯著降低,表明肝臟和腸FXR都參與了肝臟TAG的調控。GSK2324干預后,Fxrfl/fl和FxrInt-KO小鼠肝臟脂肪生成基因Scd1、Dgat2表達降低,而在FxrLiv-KO小鼠中沒有變化。糞便脂質組學分析顯示FXR激活顯著增加Fxrfl/fl和FxrLiv-KO小鼠糞便脂質,而FxrInt-KO小鼠中沒有變化。這些數據表明腸道脂質吸收的變化很大程度上取決于腸道 FXR激活。隨后對膽汁酸池進行定量分析,結果顯示GSK2324顯著降低Fxrfl/fl和FxrLiv-KO小鼠膽汁酸池,而在FxrInt-KO小鼠中變化不明顯。這些數據表明,GSK2324介導的肝臟TAG減少需要肝臟和腸道FXR,但通過兩種不同的途徑發揮作用。肝臟FXR控制從頭脂肪生成的選擇性變化,而腸道FXR減少腸道脂質吸收。

圖7 腸道FXR調節脂質吸收,而肝臟FXR控制脂質合成
小結
目前FXR激動劑已經被開發為一種候選藥物用于治療NAFLD,然而,作用機制尚未完全闡明。本研究證實肝臟和小腸中的FXR,分別通過調控脂質的合成和吸收,共同減少了肝臟中甘油三脂的累積,這種機制在臨床實踐中確定FXR激動劑的有效性方面尤為重要。
參考文獻
BethanL.Clifford, et al. FXR activation protects against NAFLD via bile-acid-dependent reductions in lipid absorption. Cell Metab.doi: 10.1016/j.cmet.2021.06.012.
原文下載,請長按識別下方二維碼

繪譜幫你測
本研究利用膽汁酸及脂質組學等檢測技術揭示了FXR激活可通過膽汁酸依賴的方式降低脂質吸收從而預防NAFLD。針對本研究涉及的膽汁酸及脂質組學檢測技術,麥特繪譜可絕對定量檢測60+種膽汁酸及2000+種脂質。此外,我們可提供代謝組學一站式整體解決方案,獨家的檢測技術、全面的數據報告以及專業的售后探討,助力您的科研探索之路不斷創新和突破。詳情歡迎咨詢麥特繪譜熱線。
